RNA Sequencing and Weighted Gene Co-Expression Network Analysis Highlight DNA Replication and Key Genes in Nucleolin-Depleted Hepatoblastoma Cells
Abstract
1. Introduction
2. Materials and Methods
2.1. Cell Culture and Transient Transfection
2.2. RNA Extraction and qRT-PCR
2.3. Western Blotting
2.4. Immunofluorescence
2.5. RNA Sequencing and Identification of Differentially Expressed Genes
2.6. GO Enrichment and KEGG Pathway Analysis
2.7. Co-Expression Network Construction and Identification of Hub Modules
2.8. Protein–Protein Interaction (PPI) Network Construction and Screening for Hub Genes
2.9. Statistical Analysis
3. Results
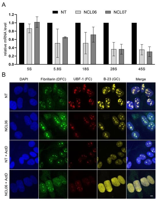
3.1. siRNA-Mediated Silencing of Nucleolin in HepG2 Cells Affects Nucleolar Morphology
3.2. Nucleolin Knockdown Reduces POL I-Transcribed rRNA Levels and Disrupts Nucleolar Structure
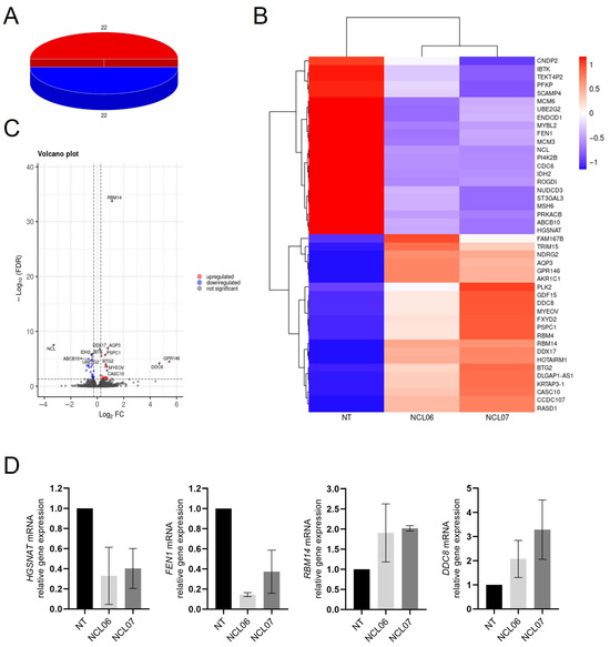
3.3. Transcriptomic Analyses of Differential Gene Expression in Nucleolin-Depleted HepG2 Cells
3.4. Construction of Weighted Gene Co-Expression Modules
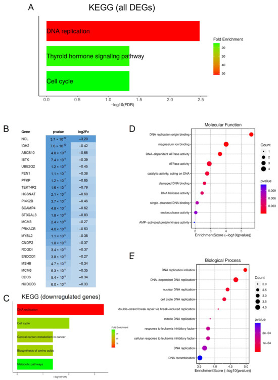
3.5. Functional Enrichment Analysis Reveals DNA Replication as Key Pathway in Nucleolin-Depleted HepG2 Cells
3.6. Construction of PPI Network and Module Analysis Identified Eight Hub Genes Related to Cancer
4. Discussion
Supplementary Materials
Author Contributions
Funding
Institutional Review Board Statement
Informed Consent Statement
Data Availability Statement
Acknowledgments
Conflicts of Interest
References
- Lischwe, M.A.; Richards, R.L.; Busch, R.K.; Busch, H. Localization of phosphoprotein C23 to nucleolar structures and to the nucleolus organizer regions. Exp. Cell Res. 1981, 136, 101–109. [Google Scholar] [CrossRef] [PubMed]
- Ginisty, H.; Sicard, H.; Roger, B.; Bouvet, P. Structure and functions of nucleolin. J. Cell Sci. 1999, 112 Pt 6, 761–772. [Google Scholar] [CrossRef] [PubMed]
- Dash, S.; Trainor, P.A. Nucleolin loss of function leads to aberrant Fibroblast Growth Factor signaling and craniofacial anomalies. Development 2022, 149, dev200349. [Google Scholar] [CrossRef] [PubMed]
- Kobayashi, J.; Fujimoto, H.; Sato, J.; Hayashi, I.; Burma, S.; Matsuura, S.; Chen, D.J.; Komatsu, K. Nucleolin participates in DNA double-strand break-induced damage response through MDC1-dependent pathway. PLoS ONE 2012, 7, e49245. [Google Scholar] [CrossRef]
- Cong, R.; Das, S.; Ugrinova, I.; Kumar, S.; Mongelard, F.; Wong, J.; Bouvet, P. Interaction of nucleolin with ribosomal RNA genes and its role in RNA polymerase I transcription. Nucleic Acids Res. 2012, 40, 9441–9454. [Google Scholar] [CrossRef]
- Ginisty, H.; Amalric, F.; Bouvet, P. Nucleolin functions in the first step of ribosomal RNA processing. EMBO J. 1998, 17, 1476–1486. [Google Scholar] [CrossRef]
- Roger, B.; Moisand, A.; Amalric, F.; Bouvet, P. Nucleolin provides a link between RNA polymerase I transcription and pre-ribosome assembly. Chromosoma 2003, 111, 399–407. [Google Scholar] [CrossRef]
- Abdelmohsen, K.; Tominaga, K.; Lee, E.K.; Srikantan, S.; Kang, M.-J.; Kim, M.M.; Selimyan, R.; Martindale, J.L.; Yang, X.; Carrier, F.; et al. Enhanced translation by Nucleolin via G-rich elements in coding and non-coding regions of target mRNAs. Nucleic Acids Res. 2011, 39, 8513–8530. [Google Scholar] [CrossRef]
- Fähling, M.; Steege, A.; Perlewitz, A.; Nafz, B.; Mrowka, R.; Persson, P.B.; Thiele, B.J. Role of nucleolin in posttranscriptional control of MMP-9 expression. Biochim. Biophys. Acta 2005, 1731, 32–40. [Google Scholar] [CrossRef]
- Chen, C.Y.; Gherzi, R.; Andersen, J.S.; Gaietta, G.; Jürchott, K.; Royer, H.D.; Mann, M.; Karin, M. Nucleolin and YB-1 are required for JNK-mediated interleukin-2 mRNA stabilization during T-cell activation. Genes Dev. 2000, 14, 1236–1248. [Google Scholar] [CrossRef]
- Jiang, Y.; Xu, X.-S.; Russell, J.E. A nucleolin-binding 3’ untranslated region element stabilizes β-globin mRNA in vivo. Mol. Cell. Biol. 2006, 26, 2419–2429. [Google Scholar] [CrossRef] [PubMed]
- Takagi, M.; Absalon, M.J.; McLure, K.G.; Kastan, M.B. Regulation of p53 translation and induction after DNA damage by ribosomal protein L26 and nucleolin. Cell 2005, 123, 49–63. [Google Scholar] [CrossRef] [PubMed]
- Zhang, B.; Wang, H.; Jiang, B.; Liang, P.; Liu, M.; Deng, G.; Xiao, X. Nucleolin/C23 is a negative regulator of hydrogen peroxide-induced apoptosis in HUVECs. Cell Stress Chaperones 2010, 15, 249–257. [Google Scholar] [CrossRef] [PubMed]
- Zaidi, S.H.; Malter, J.S. Nucleolin and heterogeneous nuclear ribonucleoprotein C proteins specifically interact with the 3′-untranslated region of amyloid protein precursor mRNA. J. Biol. Chem. 1995, 270, 17292–17298. [Google Scholar] [CrossRef] [PubMed]
- Zhang, Y.; Bhatia, D.; Xia, H.; Castranova, V.; Shi, X.; Chen, F. Nucleolin links to arsenic-induced stabilization of GADD45α mRNA. Nucleic Acids Res. 2006, 34, 485–495. [Google Scholar] [CrossRef]
- Bose, S.; Basu, M.; Banerjee, A.K. Role of nucleolin in human parainfluenza virus type 3 infection of human lung epithelial cells. J. Virol. 2004, 78, 8146–8158. [Google Scholar] [CrossRef]
- Izumi, R.E.; Valdez, B.; Banerjee, R.; Srivastava, M.; Dasgupta, A. Nucleolin stimulates viral internal ribosome entry site-mediated translation. Virus Res. 2001, 76, 17–29. [Google Scholar] [CrossRef]
- Nisole, S.; Said, E.A.; Mische, C.; Prevost, M.-C.; Krust, B.; Bouvet, P.; Bianco, A.; Briand, J.-P.; Hovanessian, A.G. The anti-HIV pentameric pseudopeptide HB-19 binds the C-terminal end of nucleolin and prevents anchorage of virus particles in the plasma membrane of target cells. J. Biol. Chem. 2002, 277, 20877–20886. [Google Scholar] [CrossRef]
- Sheikh, T.I.; Harripaul, R.; Vasli, N.; Ghadami, M.; Santangelo, S.L.; Ayub, M.; Sasanfar, R.; Vincent, J.B. Heterozygous de novo truncating mutation of nucleolin in an ASD individual disrupts its nucleolar localization. Genes 2021, 13, 51. [Google Scholar] [CrossRef]
- De Keersmaecker, K.; Sulima, S.O.; Dinman, J.D. Ribosomopathies and the paradox of cellular hypo- to hyperproliferation. Blood 2015, 125, 1377–1382. [Google Scholar] [CrossRef]
- Gerstberger, S.; Hafner, M.; Ascano, M.; Tuschl, T. Evolutionary conservation and expression of human RNA-binding proteins and their role in human genetic disease. In Systems Biology of RNA Binding Proteins; Advances in Experimental Medicine and Biology; Springer: Berlin/Heidelberg, Germany, 2014; Volume 825, pp. 1–55. [Google Scholar] [CrossRef]
- Abdelmohsen, K.; Gorospe, M. RNA-binding protein nucleolin in disease. RNA Biol. 2012, 9, 799–808. [Google Scholar] [CrossRef] [PubMed]
- Sato, H.; Kusumoto-Matsuo, R.; Ishii, Y.; Mori, S.; Nakahara, T.; Shinkai-Ouchi, F.; Kawana, K.; Fujii, T.; Taketani, Y.; Kanda, T.; et al. Identification of nucleolin as a protein that binds to human papillomavirus type 16 DNA. Biochem. Biophys. Res. Commun. 2009, 387, 525–530. [Google Scholar] [CrossRef] [PubMed]
- Kusakawa, T.; Shimakami, T.; Kaneko, S.; Yoshioka, K.; Murakami, S. Functional interaction of hepatitis C Virus NS5B with Nucleolin GAR domain. J. Biochem. 2007, 141, 917–927. [Google Scholar] [CrossRef] [PubMed]
- Murayama, R.; Harada, Y.; Shibata, T.; Kuroda, K.; Hayakawa, S.; Shimizu, K.; Tanaka, T. Influenza A virus non-structural protein 1 (NS1) interacts with cellular multifunctional protein nucleolin during infection. Biochem. Biophys. Res. Commun. 2007, 362, 880–885. [Google Scholar] [CrossRef]
- Qiu, J.; Brown, K.E. A 110-kDa nuclear shuttle protein, nucleolin, specifically binds to adeno-associated virus type 2 (AAV-2) capsid. Virology 1999, 257, 373–382. [Google Scholar] [CrossRef]
- Wang, T.; Marken, J.; Chen, J.; Tran, V.B.; Li, Q.-Z.; Li, M.; Cerosaletti, K.; Elkon, K.B.; Zeng, X.; Giltiay, N.V. High TLR7 expression drives the expansion of cd19+cd24hicd38hi transitional B cells and autoantibody production in SLE patients. Front. Immunol. 2019, 10, 1243. [Google Scholar] [CrossRef]
- Hirata, D.; Iwamoto, M.; Yoshio, T.; Okazaki, H.; Masuyama, J.; Mimori, A.; Minota, S. Nucleolin as the earliest target molecule of autoantibodies produced in MRL/lpr lupus-prone mice. Clin. Immunol. 2000, 97, 50–58. [Google Scholar] [CrossRef]
- Wu, S.; Teo, B.H.D.; Wee, S.Y.K.; Chen, J.; Lu, J. The GAR/RGG motif defines a family of nuclear alarmins. Cell Death Dis. 2021, 12, 477. [Google Scholar] [CrossRef]
- Wandtke, T.; Woźniak, J.; Kopiński, P. Aptamers in diagnostics and treatment of viral infections. Viruses 2015, 7, 751–780. [Google Scholar] [CrossRef]
- Tong, X.; Ga, L.; Ai, J.; Wang, Y. Progress in cancer drug delivery based on AS1411 oriented nanomaterials. J. Nanobiotechnol. 2022, 20, 57. [Google Scholar] [CrossRef]
- Li, L.; Hou, J.; Liu, X.; Guo, Y.; Wu, Y.; Zhang, L.; Yang, Z. Nucleolin-targeting liposomes guided by aptamer AS1411 for the delivery of siRNA for the treatment of malignant melanomas. Biomaterials 2014, 35, 3840–3850. [Google Scholar] [CrossRef] [PubMed]
- Guo, X.; Xiong, L.; Yu, L.; Li, R.; Wang, Z.; Ren, B.; Dong, J.; Li, B.; Wang, D. Increased level of nucleolin confers to aggressive tumor progression and poor prognosis in patients with hepatocellular carcinoma after hepatectomy. Diagn. Pathol. 2014, 9, 175. [Google Scholar] [CrossRef] [PubMed]
- Chen, S.-C.; Hu, T.-H.; Huang, C.-C.; Kung, M.-L.; Chu, T.-H.; Yi, L.-N.; Huang, S.-T.; Chan, H.-H.; Chuang, J.-H.; Liu, L.-F.; et al. Hepatoma-derived growth factor/nucleolin axis as a novel oncogenic pathway in liver carcinogenesis. Oncotarget 2015, 6, 16253–16270. [Google Scholar] [CrossRef]
- Dobin, A.; Davis, C.A.; Schlesinger, F.; Drenkow, J.; Zaleski, C.; Jha, S.; Batut, P.; Chaisson, M.; Gingeras, T.R. STAR: Ultrafast universal RNA-seq aligner. Bioinformatics 2013, 29, 15–21. [Google Scholar] [CrossRef] [PubMed]
- Love, M.I.; Huber, W.; Anders, S. Moderated estimation of fold change and dispersion for RNA-seq data with DESeq2. Genome Biol. 2014, 15, 550. [Google Scholar] [CrossRef] [PubMed]
- Tang, D.; Chen, M.; Huang, X.; Zhang, G.; Zeng, L.; Zhang, G.; Wu, S.; Wang, Y. SRplot: A free online platform for data visualization and graphing. PLoS ONE 2023, 18, e0294236. [Google Scholar] [CrossRef]
- Kanehisa, M.; Furumichi, M.; Sato, Y.; Ishiguro-Watanabe, M.; Tanabe, M. KEGG: Integrating viruses and cellular organisms. Nucleic Acids Res. 2021, 49, D545–D551. [Google Scholar] [CrossRef]
- Langfelder, P.; Horvath, S. WGCNA: An R package for weighted correlation network analysis. BMC Bioinform. 2008, 9, 559. [Google Scholar] [CrossRef]
- Szklarczyk, D.; Gable, A.L.; Lyon, D.; Junge, A.; Wyder, S.; Huerta-Cepas, J.; Simonovic, M.; Doncheva, N.T.; Morris, J.H.; Bork, P.; et al. von STRING v11: Protein-protein association networks with increased coverage, supporting functional discovery in genome-wide experimental datasets. Nucleic Acids Res. 2019, 47, D607–D613. [Google Scholar] [CrossRef]
- Bouvet, P.; Diaz, J.J.; Kindbeiter, K.; Madjar, J.J.; Amalric, F. Nucleolin interacts with several ribosomal proteins through its RGG domain. J. Biol. Chem. 1998, 273, 19025–19029. [Google Scholar] [CrossRef]
- Ugrinova, I.; Monier, K.; Ivaldi, C.; Thiry, M.; Storck, S.; Mongelard, F.; Bouvet, P. Inactivation of nucleolin leads to nucleolar disruption, cell cycle arrest and defects in centrosome duplication. BMC Mol. Biol. 2007, 8, 66. [Google Scholar] [CrossRef] [PubMed]
- Haeusler, R.A.; Engelke, D.R. Spatial organization of transcription by RNA polymerase III. Nucleic Acids Res. 2006, 34, 4826–4836. [Google Scholar] [CrossRef] [PubMed]
- Hong, G.; Zhang, W.; Li, H.; Shen, X.; Guo, Z. Separate enrichment analysis of pathways for up- and downregulated genes. J. R. Soc. Interface 2014, 11, 20130950. [Google Scholar] [CrossRef] [PubMed]
- Berger, C.M.; Gaume, X.; Bouvet, P. The roles of nucleolin subcellular localization in cancer. Biochimie 2015, 113, 78–85. [Google Scholar] [CrossRef]
- Srivastava, M.; Pollard, H.B. Molecular dissection of nucleolin’s role in growth and cell proliferation: New insights. FASEB J. 1999, 13, 1911–1922. [Google Scholar] [CrossRef]
- Reyes-Reyes, E.M.; Akiyama, S.K. Cell-surface nucleolin is a signal transducing P-selectin binding protein for human colon carcinoma cells. Exp. Cell Res. 2008, 314, 2212–2223. [Google Scholar] [CrossRef]
- Derenzini, M.; Sirri, V.; Pession, A.; Trerè, D.; Roussel, P.; Ochs, R.L.; Hernandez-Verdun, D. Quantitative changes of the two major AgNOR proteins, nucleolin and protein B23, related to stimulation of rDNA transcription. Exp. Cell Res. 1995, 219, 276–282. [Google Scholar] [CrossRef]
- Roussel, P.; Hernandez-Verdun, D. Identification of Ag-NOR proteins, markers of proliferation related to ribosomal gene activity. Exp. Cell Res. 1994, 214, 465–472. [Google Scholar] [CrossRef]
- Romano, S.; Fonseca, N.; Simões, S.; Gonçalves, J.; Moreira, J.N. Nucleolin-based targeting strategies for cancer therapy: From targeted drug delivery to cytotoxic ligands. Drug Discov. Today 2019, 24, 1985–2001. [Google Scholar] [CrossRef]
- Bakkenist, C.J.; Kastan, M.B. Chromatin perturbations during the DNA damage response in higher eukaryotes. DNA Repair 2015, 36, 8–12. [Google Scholar] [CrossRef]
- Storck, S.; Thiry, M.; Bouvet, P. Conditional knockout of nucleolin in DT40 cells reveals the functional redundancy of its RNA-binding domains. Biol. Cell 2009, 101, 153–167. [Google Scholar] [CrossRef] [PubMed]
- Jenkyn-Bedford, M.; Jones, M.L.; Baris, Y.; Labib, K.P.M.; Cannone, G.; Yeeles, J.T.P.; Deegan, T.D. A conserved mechanism for regulating replisome disassembly in eukaryotes. Nature 2021, 600, 743–747. [Google Scholar] [CrossRef] [PubMed]
- Jones, M.L.; Baris, Y.; Taylor, M.R.G.; Yeeles, J.T.P. Structure of a human replisome shows the organisation and interactions of a DNA replication machine. EMBO J. 2021, 40, e108819. [Google Scholar] [CrossRef] [PubMed]
- Tom, S.; Henricksen, L.A.; Bambara, R.A. Mechanism whereby proliferating cell nuclear antigen stimulates flap endonuclease 1. J. Biol. Chem. 2000, 275, 10498–10505. [Google Scholar] [CrossRef]
- Jang, Y.; Elsayed, Z.; Eki, R.; He, S.; Du, K.-P.; Abbas, T.; Kai, M. Intrinsically disordered protein RBM14 plays a role in generation of RNA:DNA hybrids at double-strand break sites. Proc. Natl. Acad. Sci. USA 2020, 117, 5329–5338. [Google Scholar] [CrossRef]
- Cervellera, M.; Raschella, G.; Santilli, G.; Tanno, B.; Ventura, A.; Mancini, C.; Sevignani, C.; Calabretta, B.; Sala, A. Direct transactivation of the anti-apoptotic gene apolipoprotein J (clusterin) by B-MYB. J. Biol. Chem. 2000, 275, 21055–21060. [Google Scholar] [CrossRef]
- Amar-Schwartz, A.; Ben Hur, V.; Jbara, A.; Cohen, Y.; Barnabas, G.D.; Arbib, E.; Siegfried, Z.; Mashahreh, B.; Hassouna, F.; Shilo, A.; et al. S6K1 phosphorylates Cdk1 and MSH6 to regulate DNA repair. eLife 2022, 11, e79128. [Google Scholar] [CrossRef]
- Borlado, L.R.; Méndez, J. CDC6: From DNA replication to cell cycle checkpoints and oncogenesis. Carcinogenesis 2008, 29, 237–243. [Google Scholar] [CrossRef]
- Liu, Z.; Li, J.; Chen, J.; Shan, Q.; Dai, H.; Xie, H.; Zhou, L.; Xu, X.; Zheng, S. MCM family in HCC: MCM6 indicates adverse tumor features and poor outcomes and promotes S/G2 cell cycle progression. BMC Cancer 2018, 18, 200. [Google Scholar] [CrossRef]
- Li, H.-T.; Wei, B.; Li, Z.-Q.; Wang, X.; Jia, W.-X.; Xu, Y.-Z.; Liu, J.-Y.; Shao, M.-N.; Chen, S.-X.; Mo, N.-F.; et al. Diagnostic and prognostic value of MCM3 and its interacting proteins in hepatocellular carcinoma. Oncol. Lett. 2020, 20, 308. [Google Scholar] [CrossRef]
- Wang, R.; Zhang, H.; Huang, D.; Xu, J.; Zhang, Y.; Wang, T. FEN1 Promotes Hepatocellular Carcinoma Progression by Activating Cell Cycle Transition from G2 To M Phase. J. Cancer 2024, 15, 981–989. [Google Scholar] [CrossRef] [PubMed]
- Chen, X.; Lu, Y.; Yu, H.; Du, K.; Zhang, Y.; Nan, Y.; Huang, Q. Pan-cancer analysis indicates that MYBL2 is associated with the prognosis and immunotherapy of multiple cancers as an oncogene. Cell Cycle 2021, 20, 2291–2308. [Google Scholar] [CrossRef] [PubMed]
- Hong, S.; Zhang, J.; Liu, S.; Jin, Q.; Li, J.; Xia, A.; Xu, J. Protein profiles reveal MSH6/MSH2 as a potential biomarker for hepatocellular carcinoma with microvascular invasion. Hepatol. Res. 2024, 54, 189–200. [Google Scholar] [CrossRef] [PubMed]
- Kong, D.-G.; Yao, F.-Z. CDC6 is a possible biomarker for hepatocellular carcinoma. Int. J. Clin. Exp. Pathol. 2021, 14, 811–818. [Google Scholar] [PubMed]
- Kessler, S.M.; Hosseini, K.; Hussein, U.K.; Kim, K.M.; List, M.; Schultheiß, C.S.; Schulz, M.H.; Laggai, S.; Jang, K.Y.; Kiemer, A.K. Hepatocellular carcinoma and nuclear paraspeckles: Induction in chemoresistance and prediction for poor survival. Cell. Physiol. Biochem. 2019, 52, 787–801. [Google Scholar] [CrossRef]
- Lim, N.; Townsend, P.A. Cdc6 as a novel target in cancer: Oncogenic potential, senescence and subcellular localisation. Int. J. Cancer 2020, 147, 1528–1534. [Google Scholar] [CrossRef]
- Hu, Y.; Mu, H.; Deng, Z. RBM14 as a novel epigenetic-activated tumor oncogene is implicated in the reprogramming of glycolysis in lung cancer. World J. Surg. Oncol. 2023, 21, 132. [Google Scholar] [CrossRef]
- Ramsoekh, D.; Wagner, A.; van Leerdam, M.E.; Dooijes, D.; Tops, C.M.; Steyerberg, E.W.; Kuipers, E.J. Cancer risk in MLH1, MSH2 and MSH6 mutation carriers; different risk profiles may influence clinical management. Hered. Cancer Clin. Pract. 2009, 7, 17. [Google Scholar] [CrossRef]
- Guo, E.; Ishii, Y.; Mueller, J.; Srivatsan, A.; Gahman, T.; Putnam, C.D.; Wang, J.Y.J.; Kolodner, R.D. FEN1 endonuclease as a therapeutic target for human cancers with defects in homologous recombination. Proc. Natl. Acad. Sci. USA 2020, 117, 19415–19424. [Google Scholar] [CrossRef]
- Zhou, H.; Xiong, Y.; Zhang, G.; Liu, Z.; Li, L.; Hou, S.; Zhou, T. Elevated expression of minichromosome maintenance 3 indicates poor outcomes and promotes G1/S cell cycle progression, proliferation, migration and invasion in colorectal cancer. Biosci. Rep. 2020, 40, BSR20201503. [Google Scholar] [CrossRef]
- Cangelosi, D.; Brignole, C.; Bensa, V.; Tamma, R.; Malaguti, F.; Carlini, B.; Giusto, E.; Calarco, E.; Perri, P.; Ribatti, D.; et al. Nucleolin expression has prognostic value in neuroblastoma patients. eBioMedicine 2022, 85, 104300. [Google Scholar] [CrossRef] [PubMed]
- Tonello, F.; Massimino, M.L.; Peggion, C. Nucleolin: A cell portal for viruses, bacteria, and toxins. Cell. Mol. Life Sci. 2022, 79, 271. [Google Scholar] [CrossRef] [PubMed]
- Yangngam, S.; Prasopsiri, J.; Hatthakarnkul, P.; Thongchot, S.; Thuwajit, P.; Yenchitsomanus, P.-T.; Edwards, J.; Thuwajit, C. Cellular localization of nucleolin determines the prognosis in cancers: A meta-analysis. J. Mol. Med. 2022, 100, 1145–1157. [Google Scholar] [CrossRef] [PubMed]
- Jiao, L.; Liu, Y.; Yu, X.-Y.; Pan, X.; Zhang, Y.; Tu, J.; Song, Y.-H.; Li, Y. Ribosome biogenesis in disease: New players and therapeutic targets. Signal Transduct. Target. Ther. 2023, 8, 15. [Google Scholar] [CrossRef]
- Corman, A.; Sirozh, O.; Lafarga, V.; Fernandez-Capetillo, O. Targeting the nucleolus as a therapeutic strategy in human disease. Trends Biochem. Sci. 2023, 48, 274–287. [Google Scholar] [CrossRef]





Disclaimer/Publisher’s Note: The statements, opinions and data contained in all publications are solely those of the individual author(s) and contributor(s) and not of MDPI and/or the editor(s). MDPI and/or the editor(s) disclaim responsibility for any injury to people or property resulting from any ideas, methods, instructions or products referred to in the content. |
© 2024 by the authors. Licensee MDPI, Basel, Switzerland. This article is an open access article distributed under the terms and conditions of the Creative Commons Attribution (CC BY) license (https://creativecommons.org/licenses/by/4.0/).
Share and Cite
Steinkellner, H.; Madritsch, S.; Kluge, M.; Seipel, T.; Sarne, V.; Huber, A.; Schosserer, M.; Oberle, R.; Neuhaus, W.; Beribisky, A.V.; et al. RNA Sequencing and Weighted Gene Co-Expression Network Analysis Highlight DNA Replication and Key Genes in Nucleolin-Depleted Hepatoblastoma Cells. Genes 2024, 15, 1514. https://doi.org/10.3390/genes15121514
Steinkellner H, Madritsch S, Kluge M, Seipel T, Sarne V, Huber A, Schosserer M, Oberle R, Neuhaus W, Beribisky AV, et al. RNA Sequencing and Weighted Gene Co-Expression Network Analysis Highlight DNA Replication and Key Genes in Nucleolin-Depleted Hepatoblastoma Cells. Genes. 2024; 15(12):1514. https://doi.org/10.3390/genes15121514
Chicago/Turabian StyleSteinkellner, Hannes, Silvia Madritsch, Mara Kluge, Teresa Seipel, Victoria Sarne, Anna Huber, Markus Schosserer, Raimund Oberle, Winfried Neuhaus, Alexander V. Beribisky, and et al. 2024. "RNA Sequencing and Weighted Gene Co-Expression Network Analysis Highlight DNA Replication and Key Genes in Nucleolin-Depleted Hepatoblastoma Cells" Genes 15, no. 12: 1514. https://doi.org/10.3390/genes15121514
APA StyleSteinkellner, H., Madritsch, S., Kluge, M., Seipel, T., Sarne, V., Huber, A., Schosserer, M., Oberle, R., Neuhaus, W., Beribisky, A. V., & Laccone, F. (2024). RNA Sequencing and Weighted Gene Co-Expression Network Analysis Highlight DNA Replication and Key Genes in Nucleolin-Depleted Hepatoblastoma Cells. Genes, 15(12), 1514. https://doi.org/10.3390/genes15121514

