Abstract
Background: Argyrosomus japonicus, a member of the Sciaenidae family, is widely distributed across the sea areas near China, Japan, Australia, and South Africa. The aim of this study is to provide a high-quality genome with new technology and to understand the sex determination mechanism of this species. Methods: We generated a high-quality chromosome-level genome for Argyrosomus japonicus using PacBio HiFi and Hi-C sequencing technologies. To map the sex determination region, we employed re-sequencing data from 38 A. japonicus and conducted genome-wide association studies (GWASs) on sex phenotypes. Results: Utilizing Hifiasm, we assembled a 708.8 Mb genome with a contig N50 length of 30 Mb. Based on Hi-C data, these contigs were organized into 24 chromosomes. The completeness of the assembly was assessed to be 99% using BUSCO, and over 98% according to Merqury. We identified a total of 174.57 Mb of repetitive elements and annotated 24,726 protein-coding genes in the genome. We mapped a 2.8 Mb sex determination region on chromosome 9, within which we found two sex-linked markers. Furthermore, we confirmed that the XX-XY sex determination system is adopted in A. japonicus. Conclusions: The findings of this study provide significant insights into genetic breeding, genome evolution research, and sex control breeding in A. japonicus.
1. Introduction
Argyrosomus japonicus belongs to the order Perciformes and the family Sciaenidae, which includes fish of high economic and nutritional value. Globally, there are approximately 70 genera and 270 species within this family, with 35 species and 18 genera found along the coast of China []. Sciaenidae species constitute a significant portion of the marine aquaculture industry in China, and A. japonicus plays a vital role in marine aquaculture in southern China. This species is commonly found in tropical waters, with a worldwide distribution that includes the East China Sea, the South Japan Sea, and coastal areas near Australia and South Africa [,]. A. japonicus is a predatory fish that inhabits estuaries and nearshore regions, reaching approximately 850 mm at 50% maturity for females and 778 mm for males [,].
Due to marine environment degradation and overfishing, the wild population of A. japonicus has significantly declined [,]. In 2018, it was classified as endangered on the IUCN Red List of Threatened Species []. This species is valued for meat and fish maw production in East Asia, prompting a rise in aquaculture practices in China to offset the decline in wild populations. It can be cultured in both marine net cages and brackish water ponds [], facilitating the expansion of aquaculture and increasing efficiency.
Currently, studies on A. japonicus are relatively scarce. Research has investigated the species’ temperature preferences [] and the effects of varying light intensities on feed conversion efficiency and growth []. Different feeding methods have also been explored to enhance our understanding of growth patterns and changes in body size []. Recently, a high-density genetic linkage map spanning 2550 cM was constructed using 2b-RAD sequencing, covering 98.61% of the genome. QTL analysis based on this map identified 25 QTLs associated with growth traits such as weight and length. Additionally, the sex-specific maps constructed by the study revealed a higher recombination rate in male than in female, with a female–male ratio of 1:1.44, which might suggest female heterogamy (ZZ/ZW system) in A. japonicus [].
Research has also focused on habitat range, life history, and mortality rates in wild populations [,]. For example, Silberschneider et al. conducted a comprehensive study of the A. japonicus population in southeastern Australia, examining age, growth patterns, sexual maturity, and the impacts of overfishing []. In 2009, a study isolated 15 polymorphic microsatellite DNA loci from A. japonicus in southern Australia, and assessing genetic variation and population structure across the species’ natural distribution []. Another study revealed signs of genetic bottlenecking along the South African coast, indicating a decline in effective population size due to ongoing overfishing pressures, despite existing management measures that are undermined by poor enforcement []. Collectively, these studies highlight the decline of wild populations of A. japonicus and underscore the need for effective conservation strategies and management practices.
Research indicates that males have a shorter maturation period compared to females in A. japonicus, with females maturing at around 4–5 years and reaching a body length of 68 cm, while males mature at approximately 2–3 years and reach 51 cm. This difference suggests the potential benefits of all-female aquaculture []. Therefore, genetic markers are essential in the aquaculture of this species. Also, the sex system (XX/XY or ZZ/ZW) can be determined through genotypes of accurate sex markers. Previously, an assembly of A. japonicus (sampled in China, CN) of 673.7 Mb, with a contig N50 length of 18.4 Mb, has been released []. In addition, a draft genome of A. japonicus sampled in South Africa (SA) has recently been reported, with a size of 742 Mb []. In this study, we generated a high-quality genome assembly with new technology, mapped the sex determination region with resequenced samples, and obtained reliable genetic markers for sex identification. These results will enhance our understanding of the biological aspects of A. japonicus, including gene structure, evolution, germplasm resource preservation, and selective breeding strategies in aquaculture.
2. Materials and Methods
2.1. Sample Collection
A total of 65 A. japonicus (30 males and 35 females) were collected from two aquaculture farms in Zhangzhou, Fujian province, China. Fin samples from each fish were preserved in 95% alcohol and stored in a −20 °C freezer. Muscle, brain, heart, liver, spleen, gills, intestine, and gonad tissues from one male and one female were collected and stored in liquid nitrogen for RNA sequencing, PacBio, and Hi-C sequencing. The sex of the sampled individuals was determined by inspecting the dissected gonads, with verification through histological sectioning and hematoxylin–eosin staining.
2.2. Species Identification of A. japonicus
To identify the species of the individuals we collected, we designed a primer pair (forward primer: 5′-ACAGCCTTGAGCCTCCTAAT-3′ and reverse primer: 5′-TGTTGGTAAAGAATTGGGTC-3′) to amplify the COI gene of the 65 samples. We also downloaded all available COI sequences for A. japonicus from the NCBI database (https://www.ncbi.nlm.nih.gov/nuccore, accessed on 6 May 2023). The PCR amplification conditions were as follows: initial denaturation at 95 °C for 5 min, followed by 35 cycles of denaturation at 95 °C for 30 s, annealing at 52.5 °C for 30 s, extension at 72 °C for 1 min, and a final extension at 72 °C for 5 min. The PCR products were visualized using electrophoresis on a 1.5% agarose gel and subsequently sent for Sanger sequencing at Xiamen Borui Biotechnology Co., Ltd. (Xiamen, China).
After merging all obtained sequences, a multiple sequence alignment was performed using MUSCLE in MEGA11 []. Phylogenetic analysis was conducted using the Neighbor-Joining method with a bootstrap value of 1000. After testing 5 models in MEGA11, the Kimura 2-Parameter (K2P) model (with highest maximum likelihood) was used to construct the NJ tree, while genetic distances were calculated with the P-distance model.
2.3. Genome Sequencing, RNA Sequencing and Hi-C
DNA was extracted from fins using the phenol/chloroform method. The qualified DNA were fragmented using the Covaris M220 ultrasonic disruptor, and purified with Agencourt AMPure XP magnetic beads (Beckman Coulter, Mumbai, India). In the library preparation, the fragmented DNA was end-repaired and A-tailed, and Illumina adapters were then ligated. The library was then purified and amplified with PCR, and sequenced on the Illumina NovaSeq X platform, with paired-end reads of 2 × 150 bp. High-molecular-weight DNA was also extracted from the muscle of a male using the phenol/chloroform method. The DNA was then sheared to 15–20 kb using a g-TUBE (Covaris, Woburn, MA, USA). The library construction process included sample preparation, DNA fragmentation, the repair of DNA damage and ends, the annealing of sequencing primers to SMRTbell templates, and long-read sequencing on the PacBio Sequel IIe platform.
Total RNA was extracted from frozen tissues, including muscle, brain, heart, liver, spleen, gills, intestine, and gonads, using TRIzol reagent (Invitrogen, Waltham, MA, USA) according to the manufacturer’s instructions. The extracted RNA was pooled in equal amounts and sequenced on the Illumina NovaSeq X platform, with paired-end reads of 150 bp.
High-throughput chromosome conformation capture (Hi-C) libraries were constructed using muscle tissue. Briefly, the muscle tissue of the male was ground in liquid nitrogen and cross-linked with formaldehyde. To quench the cross-linking reaction, 2.5 M glycine was added. Samples were collected by centrifugation and resuspended in lysis buffer. After lysis, the nuclei were resuspended and digested overnight with the 4-cutter restriction enzyme MboI (400 units). DNA ends were then labeled with biotin-14-dCTP, and the cross-linked fragments underwent blunt-end ligation. The nuclear complexes were reverse cross-linked by incubating with proteinase K at 65 °C. DNA purification was performed using phenol/chloroform extraction, and non-ligated fragment ends were treated with T4 DNA polymerase to remove biotin. Finally, Illumina paired-end sequencing adapters were ligated onto the A-tailed DNA fragments, and the Hi-C sequencing libraries were sequenced on the Illumina NovaSeq X system.
2.4. Genome Assembly and Evaluation
Jellyfish (v2.3.0) was used to count the k-mers from the high-coverage resequencing data [], and genome size was estimated using various k-mer parameters: 19, 23, 27, and 31. Genomescope (version 2.0) generated frequency distribution plots, calculated heterozygosity rates, assessed the proportion of repetitive sequences, and analyzed GC content [].
Hifiasm (v0.13.0-R307) was utilized to assemble the HiFi reads into contigs []. First, sequencing errors were corrected through sequence alignment. A phased string graph was then generated based on the overlaps among the sequences. Hifiasm randomly selected one side of the bubble to construct the primary assembly, while the other side became the alternate assembly. Juicer (v1.6) processed the Hi-C dataset [], and 3D-DNA (v180419) was employed for chromosome-level scaffolding based on the Hi-C reads []. Additionally, manual corrections to the scaffolded assembly were made using Juicerbox (v1.11.08) []. The quality and completeness of the assembly were assessed using Benchmarking Universal Single-Copy Orthologues (BUSCO) (v5.1.2) and Merqury software (v1.3) [,].
2.5. Annotation of Repeat Elements and Gene Annotation
RepeatModeler (v1.0.9) was employed to construct a species-specific repeat sequence database through de novo prediction []. Subsequently, RepeatMasker (v4.0.6) was used to detect repetitive sequences and annotate repeat elements in the assembled genome [], utilizing both the Repbase library and the locally constructed library from RepeatModeler. All identified repeats were then merged.
Gene annotation for A. japonicus was performed using three approaches: de novo prediction, transcriptome prediction, and protein homology-based gene prediction. Trinity (v2.4.0) was used to assemble the cleaned RNA-seq reads []. PASA (v2.1.0) optimized the results from Trinity and extracted open reading frames (ORFs) for training Augustus (v3.2.3) [,], which involved an iterative process to identify optimal parameters. For protein homology-based gene prediction, Tblastn aligned the A. japonicus genome with the protein sequences of nine other species, namely, Cynoglossus semilaevis, Danio rerio, Takifugu rubripes, Dicentrarchus labrax, Gasterosteus aculeatus, Larimichthys crocea, Lates calcarifer, Oreochromis niloticus, and Oryzias latipes. Cufflinks assembled transcripts after aligning the transcriptome sequences to the genome using Tophat (v2.1.1) []. Finally, all sequences from these gene prediction models were merged using Evidence Modeler (EVM) (v1.1.1) []. All predicted genes were compared to the NCBI non-redundant protein (Nr) database for functional annotation.
2.6. Mapping Sex Determination Region and Development of Sex Markers
The sequencing reads were aligned to the genome of A. japonicus using BWA (v0.7.17-r1188) [], and SNP calling and filtering were performed using GATK (v4.2.0.0) []. The filtering parameters for GATK included QD > 2.0, MQ > 40.0, FS < 60.0, ReadPosRankSum > −8.0, and MQRankSum > −12.5. Genome-wide association analysis was conducted to map the sex determination region. We used PLINK (v1.90) to analyze the association between the filtered SNPs and the sex phenotype without any covariates [].
We screened for insertions and deletions (indels) near the highest association SNPs as candidate sex markers. PCR primers for these indels were designed using Primer Premier 5.0. The amplification conditions were as follows: initial denaturation at 95 °C for 5 min, followed by 30 cycles of denaturation at 95 °C for 30 s, annealing at 60 °C for 30 s, extension at 72 °C for 30 s, and a final extension at 72 °C for 5 min. A 3% agarose gel was used for electrophoresis to separate the PCR products.
3. Results
3.1. Species Identification Results of A. japonicus
Using the designed primers, we amplified 608 bp sequences of the COI gene from the sampled individuals. All amplified COI sequences were utilized to construct a phylogenetic tree based on a consensus sequence of 570 bp, along with COI sequences from Argyrosomus hololepidotus, Argyrosomus inodorus, A. japonicus, Collichthys lucidus, Larimichthys crocea, Nibea coibor, and Micropterus salmoides, which were downloaded from GenBank (https://www.ncbi.nlm.nih.gov/genbank/, accessed on 6 May 2023) (Figure S1). Our collected samples clustered closely with previously published COI sequences of A. japonicus, with genetic distances generally less than 0.02. Furthermore, the genetic distance between species was over ten times greater than the distance within species (Figure S2), which aligns with the findings for species identification using COI gene sequences [].
3.2. Results of Genome Assembly, Quality Evaluation and Functional Annotations
The genome size of A. japonicus was estimated to be between 702.9 Mb and 755.6 Mb using the K-mer method (Table 1, Figure S3). HiFi reads were first assembled with Hifiasm, resulting in a genome size of 708.8 Mb composed of 181 contigs. The N50 length was 30 Mb, and the N90 length was 22.54 Mb. Hi-C data were used to merge the scaffolds into 24 chromosomes, yielding a final chromosome-level genome of 708.02 Mb, with 98% of the contigs mapped onto the chromosomes (Table 2).

Table 1.
Overview of estimated genome size of jellyfish.

Table 2.
Statistics of contig and scaffold level genome assembly data.
The quality of the genome was assessed using BUSCO and Merqury. BUSCO analysis revealed that 99% of the 3640 genes in the actinopterygii_ODb10 database were complete in our assembly; specifically, 3602 genes were identified as complete, with 3571 as single-copy genes and 31 as multi-copy genes. In the Merqury assessment, the genome integrity, measured by k-mer counts, showed that the completeness of our assembly was 98.2% based on HiFi reads and 98.3% based on Illumina reads. Additionally, the quality values (QV) estimated by Merqury were 65.8 for HiFi reads and 51.2 for Illumina reads.
We identified 172.57 Mb of repetitive sequences, accounting for 24.64% of the A japonicus genome. These repetitive sequences comprised 3.43% DNA repeat elements, 3.26% simple repeats, 2.75% long interspersed nuclear elements (LINEs), 1% long terminal repeats (LTRs), and 0.6% short interspersed nuclear elements (SINEs) (Table 3). A total of 24,726 genes were annotated in the assembly.

Table 3.
Statistics on the percentage of repetitive sequences in A. japonicus.
3.3. Mapping the Sex Determination Region and Possible Candidate Genes
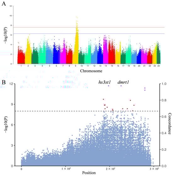
To map the sex determination region of A. japonicus, we sequenced 38 individuals (18 males and 20 females) using the Illumina NovaSeq X platform. The samples generated approximately 234.55 Gb of sequencing data, with an average depth of around 8.7×. BWA was employed to align the sequencing reads to our assembly, while GATK was used for SNP calling and hard filtering. In total, we obtained a final set of 1,878,032 high-quality SNPs. The genome-wide association analysis (GWAS) of the sex phenotype revealed the highest significance on chromosome 9, spanning an approximate interval of 3 Mb. Additionally, we identified SNPs where genotype and sex phenotype matched with an XX-XY sex determination system (i.e., heterozygotes for males and homozygotes for females). Notably, all SNPs with over 90% consistency were located between 19.74 Mb and 22.60 Mb on chromosome 9, overlapping with the GWAS mapped region (Figure 1). This region includes a total of 96 genes, among which hs3st1, pkn2, and snx2 show high expression in ovaries, while slc2a8, odf2, cfap157, ttc16, and tex2 show high expression in testes in humans. The top ten significantly associated genes are listed in Table S1. Notably, the dmrt1 gene is located in the center of this region.

Figure 1.
Location of sex determination region in A. japonicus. (A) Manhattan plot of A. japonicus association analysis. (B) Manhattan plot of chromosome 9 association analysis and scatter plot with a coincidence of more than 90%. The blue dots indicate all SNPs on chromosome 9, the red dots indicate SNPs on chromosome 9 that exceed the threshold line, and the purple box indicates SNPs with a compliance greater than 90%. If a purple square resides in an annotated gene, the gene name is labeled.
3.4. Development of Sex Markers
We screened for insertions and deletions (indels) in the regions where the top associated SNPs were located and identified two indels, measuring 18 bp and 14 bp in length. Both indels were found in the intronic region of the dmrt1 gene. We validated these indels in 38 sequenced samples, along with an additional 27 samples. The 18 bp indel is situated in the third intron of dmrt1, resulting in PCR product sizes of 364 bp for males and 346 bp for females (Table 4, Figure 2). The 14 bp indel is located in the fifth intron of dmrt1, with product sizes of 426 bp for males and 412 bp for females (Table 4, Figure 2). The genotypes of these two markers corresponded accurately with the sex of the samples, achieving an accuracy rate of 97.30% and 100% across the two sample batches.

Table 4.
Design table of two sex-specific molecular marker primers.

Figure 2.
Verification of two molecular markers in random samples. (MFS-1) Verification of 18 bp deletion. (MFS-2) Verification of 14 bp deletion.
4. Discussion
Fish play a significant role in the animal kingdom, with numerous species accounting for over half of all known vertebrates []. Research into fish sex determination has gained increasing interest, particularly as many fish species exhibit sexual dimorphism while lacking heteromorphic sex chromosomes. Understanding the mechanisms of sex determination and other genetic factors is greatly facilitated by high-quality genome assemblies. With advancements in sequencing technology, an increasing number of Sciaenidae genomes have been sequenced in recent years. This includes key aquaculture species in China such as the large yellow croaker (Larimichthys crocea) [], and small yellow croaker (Larimichthys polyactis) [], Collichthys lucidus [], Miichthys miiuy [], Sciaenops ocellatus [], Nibea coibor [], Nibea albiflora [], and Argyrosomus regius []. In this study, we firstly assembled a high-quality genome of A. japonicus using advanced sequencing technology. Compared to the previously published assemblies of A. japonicus [,], our assembly achieved a contig N50 of 30 Mb, an improvement over the previous values of 18.4 Mb [] and 2.26 Mb [], and consisting of only 181 contigs. We estimated that the genome size of A. japonicus is in the range of 702~755 Mb, and our assembly (708 Mb) aligns closely with the South African (SA) assembly (742 Mb), consistent with this range. However, comparisons between the CN and SA assemblies suggest that the South African and Chinese populations of A. japonicus might represent subspecies or even distinct species, as the two genomes exhibit significant divergence []. With the new assembly provided in this study, further analyses can now be conducted across all three genomes to assess whether the two CN genomes are more similar to each other, or if they show significant divergence from the SA genome, in terms of global sequence identity and shared gene clusters. This analysis could further inform the hypothesis regarding the potential for distinct species in China and South Africa. Additionally, haploid genome and the X and Y chromosome have been assembled with new technology in our study (Table S2). This significant advancement will aid in the development of sex markers and facilitate the detection of sex-determining genes in this species.
Research into fish sex-determining genes not only enhances our understanding of sex determination mechanisms but also has practical applications in sex control breeding. The sex of fish can typically be identified through the direct observation of external differences between males and females, as well as through anatomical examinations of the gonads and the histological analysis of gonadal tissues. However, sex-specific molecular markers provide a more effective method for sex identification. In this study, we utilized resequencing data from 38 individuals, combining correlation analysis with the assumption of the phenotypic and genotypic concordance for the XX-XY or ZZ-ZW sex determination systems. Our findings confirm that A. japonicus adopts an XX-XY sex determination system, resolving the previous speculation of a ZZ-ZW system proposed by Jackson et al. []. And we successfully mapped its sex determination region on chromosome 9. Furthermore, we found two indels larger than 10 bp in this region and designed primers for their verification, achieving an accuracy rate of 98%. Both molecular markers are located in the intron of dmrt1, suggesting a reasonable sex-determining candidate gene for A. japonicus and facilitating advancements in breeding control.
To date, an increasing number of fish sex-determining genes have been identified. For example, dmy is the sex-determining gene and is exclusively expressed in male Japanese Oryzias latipes, while dmrt1 is closely associated with male half-smooth tongue sole. Other important genes include hsd17b1, bcar1, amh, gsdf, cyp19, and pfpdz1. Recent studies have indicated that the macroscopic karyotype of Sciaenidae is relatively stable, with only a few species exhibiting variations. Over 80% of the reported karyotypes for Sciaenidae species are characterized by the original 2n = 48t, such as Sciaenops ocellatus [] and Argyrosomus amoyensis []. In our laboratory, we have conducted extensive research on the sex-determining genes of Sciaenidae species. In 2016, Cao et al. identified two genes—dmrt1 and sox3—that were specifically expressed in testes in large yellow croaker. Conversely, the foxl2 and lcnanos3 genes were found to be expressed at higher levels in ovaries []. Lin et al. discovered that the gsdf and amh genes were exclusively expressed in testes after gonadal differentiation, suggesting that dmrt1 is a key gene for male differentiation, as supported by RT-qPCR and reverse transcription techniques []. Our laboratory has also made strides in studying Nibea coibor and Nibea albiflora. Han et al. reported that the Dmrt1, Dnah2, and Htr7 genes were specifically expressed in testes, while the Trim36 gene was detected only in ovaries []. Additionally, transcriptome analysis by Sun et al. revealed that the expression levels of four genes—Zn366, Dmrt1, Kank1, and Ats3—were significantly higher in males than in females. Using qRT-PCR, they speculated that the dmrt1 gene on chromosome 9 is a candidate for sex determination in Nibea albiflora []. Subsequently, our study fine-mapped the sex determination region in Nibea albiflora, finding only two genes, dmrt1 and dmrt3. Thus, we hypothesize that dmrt1 is the primary sex-determining gene in Nibea albiflora. For Nibea coibor, our study indicated that fam114a2 and gemin5 are highly expressed in males, suggesting their involvement in sex determination []. In Collichthys lucidus, a species with a complex sex determination system, studies have shown that dmrt1 is exclusively expressed in testes and is a strong sex-determining candidate gene of this species. In the closely related species Argyrosomus regius, recent research has revealed unique duplications of cfap157 and dmrt3 near dmrt1, potentially implicating them in sex determination [].
The dmrt1 gene is highly conserved in the sex determination pathway []. Numerous studies have demonstrated that the dmrt gene is crucial for sexual gland development across various vertebrates, including half-smooth tongue sole [], medaka fish [], chicken [], and African clawed frog []. It plays a role in mechanisms such as gene duplication [], dosage effects [], and epigenetic modifications that contribute to sex determination in different organisms. The homologous copy of dmrt1, known as Dmrt1bY, exists in the Y chromosome-specific region of Oryzias latipes and is vital for testis development. The deletion of dmrt1 can result in the transformation of males into females, a phenomenon also observed in zebrafish. Our results showed that the dmrt1 gene can be a possible candidate gene of sex determination in A. japonicus, but further molecular investigations are needed. Since there are sexual dimorphisms in maturation and growth, the sex markers that we developed will benefit sex-controlling aquaculture in A. japonicus.
5. Conclusions
In this study, we successfully assembled a high-quality chromosome-level genome of A. japonicus, with a size of 708.02 Mb. We utilized association analysis to identify the ninth chromosome as the sex chromosome. Furthermore, we developed two molecular markers within the sex determination region that effectively distinguish between male and female individuals. This result lays the groundwork for further research into sex determination and breeding control in A. japonicus, providing valuable tools for future studies.
Supplementary Materials
The following supporting information can be downloaded at: https://www.mdpi.com/article/10.3390/genes15121493/s1, Figure S1. The CO I sequence-based phylogenetic tree was constructed using the Neighbor-joining method. Figure S2. Genetic distances between species based on CO I genes. Figure S3. Estimation of repetitive sequences and heterozygosity of Argyrosomus japonicus based on K-mer values of 19, 23, 27, and 31, respectively. Table S1. The top ten genes significantly associated with sex phenotypes. Table S2. Statistic of assembly of multiple Sciaenidae species. Red highlights the species provided in our study.
Author Contributions
Conceptualization, D.X., W.L. and F.H.; data curation, Y.L. and D.Y.; formal analysis, Y.L., W.L. and D.Y.; funding acquisition, F.H. and X.Y.; investigation, Y.L. and D.Y.; methodology, Y.L., D.Y., Q.Z., W.L., F.H. and D.X.; project administration, D.X., W.L. and F.H.; resources, X.Y., Q.Z. and K.Y.; validation, W.L. and D.X.; writing—original draft, Y.L., F.H. and W.L.; writing—review and editing, D.X. All authors have read and agreed to the published version of the manuscript.
Funding
This work was supported by the National Natural Science Foundation of China (No. 32072969) and Research on breeding technology of candidate species for Guangdong modern marine ranching (2024-MRB-00-001).
Institutional Review Board Statement
The sample collection and animal experiments were approved by the research ethics committee at Jimei University (JMU202303019).
Informed Consent Statement
Not applicable.
Data Availability Statement
All sequencing data were deposited in the National Center for Biotechnology Information (NCBI) SRA database under PRJNA1070049. The final chromosome assembly was deposited in GenBank at NCBI GCA_040802145.1.
Conflicts of Interest
The authors declare no conflicts of interest. The funders had no role in the design of this study; in the collection, analyses, or interpretation of data; in the writing of the manuscript; or in the decision to publish the results.
References
- Lv, J.L. DNA Barcoding and Molecular Phylogenetic Studies on the Fishes of the Family Sciaenidae Offshore China. Master’s Thesis, Jinan University, Guangzhou, China, 2018. (In Chinese). [Google Scholar]
- Li, Z.; Gao, T.; Han, Z. RNA-Seq and Analysis of Argyrosomus japonicus under Different Salinities. Front. Mar. Sci. 2021, 8, 790065. [Google Scholar] [CrossRef]
- Ferguson, G.J.; Ward, T.M.; Ivey, A.; Barnes, T. Life History of Argyrosomus japonicus, a Large Sciaenid at the Southern Part of Its Global Distribution: Implications for Fisheries Management. Fish. Res. 2014, 151, 148–157. [Google Scholar] [CrossRef]
- Nicolle, P.; Hughes, J.; Fowler, A.; Schilling, H.T. Long-Term Increase in Growth of an Estuarine Predator, Mulloway Argyrosomus japonicus, Predicted to Continue under Future Warming Scenarios. Mar. Ecol. Prog. Ser. 2022, 688, 1–17. [Google Scholar] [CrossRef]
- Rhode, C.; Jackson, T.K.; le Cordeur, N.S.; Jenkins, S.F.; Sampson, J.E.; Vervalle, J. Performance, Heritability, and Candidate Genes for Growth in Dusky Kob (Argyrosomus japonicus): Implications for Genetic Improvement during Early Phase Domestication. Aquaculture 2023, 577, 739971. [Google Scholar] [CrossRef]
- Mirimin, L.; Macey, B.; Kerwath, S.; Lamberth, S.; Bester-Van Der Merwe, A.; Cowley, P.; Bloomer, P.; Roodt-Wilding, R. Genetic Analyses Reveal Declining Trends and Low Effective Population Size in an Overfished South African Sciaenid Species, the Dusky Kob (Argyrosomus japonicus). Mar. Freshw. Res. 2016, 67, 266–276. [Google Scholar] [CrossRef]
- Fitzgibbon, Q.P.; Strawbridge, A.; Seymour, R.S. Metabolic Scope, Swimming Performance and the Effects of Hypoxia in the Mulloway, Argyrosomus japonicus (Pisces: Sciaenidae). Aquaculture 2007, 270, 358–368. [Google Scholar] [CrossRef]
- Bernatzeder, A.; Britz, P. Temperature preference of juvenile dusky kob Argyrosomus japonicus (Pisces: Sciaenidae). Afr. J. Mar. Sci. 2007, 29, 539–543. [Google Scholar] [CrossRef]
- Ballagh, D.A.; Pankhurst, P.M.; Fielder, D.S. Photoperiod and Feeding Interval Requirements of Juvenile Mulloway, Argyrosomus japonicus. Aquaculture 2008, 277, 52–57. [Google Scholar] [CrossRef]
- Kaiser, H.; Collett, P.D.; Vine, N.G. The effect of feeding regimen on growth, food conversion ratio and size variation in juvenile dusky kob Argyrosomus japonicus (Teleostei: Sciaenidae). Afr. J. Aquat. Sci. 2011, 36, 83–88. [Google Scholar] [CrossRef]
- Jackson, T.K.; Rhode, C. A High-Density Genetic Linkage Map and QTL Identification for Growth Traits in Dusky Kob (Argyrosomus japonicus). Aquaculture 2024, 586, 740786. [Google Scholar] [CrossRef]
- McGrath, S.P.; Reichelt-Brushett, A.J.; Butcher, P.A.; Cairns, S.C. Absorption of Metals in Mulloway (Argyrosomus japonicus) after Ingesting Nickel-Plated Carbon-Steel Hooks. Mar. Environ. Res. 2014, 99, 188–197. [Google Scholar] [CrossRef] [PubMed]
- Silberschneider, V.; Gray, C.A.; Stewart, J. Age, Growth, Maturity and the Overfishing of the Iconic Sciaenid, Argyrosomus japonicus, in South-Eastern, Australia. Fish. Res. 2009, 95, 220–229. [Google Scholar] [CrossRef]
- Archangi, B.; Chand, V.; Mather, P.B. Isolation and Characterization of 15 Polymorphic Microsatellite DNA Loci from Argyrosomus japonicus (Mulloway), a New Aquaculture Species in Australia. Mol. Ecol. Resour. 2009, 9, 412–414. [Google Scholar] [CrossRef]
- Russell, A.; Taylor, M.D.; Barnes, T.C.; Johnson, D.D.; Gillanders, B.M. Habitat Transitions by a Large Coastal Sciaenid across Life History Stages, Resolved Using Otolith Chemistry. Mar. Environ. Res. 2022, 176, 105614. [Google Scholar] [CrossRef]
- Zhao, L.; Xu, S.; Han, Z.; Liu, Q.; Ke, W.; Liu, A.; Gao, T. Chromosome-Level Genome Assembly and Annotation of a Sciaenid Fish, Argyrosomus japonicus. Genome Biol. Evol. 2021, 13, evaa246. [Google Scholar] [CrossRef] [PubMed]
- Jackson, T.K.; Rhode, C. Comparative genomics of dusky kob (Argyrosomus japonicus, Sciaenidae) conspecifics: Evidence for speciation and the genetic mechanisms underlying traits. J. Fish. Biol. 2024, 105, 841–857. [Google Scholar] [CrossRef]
- Tamura, K.; Stecher, G.; Kumar, S. MEGA11: Molecular Evolutionary Genetics Analysis Version 11. Mol. Biol. Evol. 2021, 38, 3022–3027. [Google Scholar] [CrossRef]
- Marçais, G.; Kingsford, C. A Fast, Lock-Free Approach for Efficient Parallel Counting of Occurrences of k-Mers. Bioinformatics 2011, 27, 764–770. [Google Scholar] [CrossRef]
- Ranallo-Benavidez, T.R.; Jaron, K.S.; Schatz, M.C. GenomeScope 2.0 and Smudgeplot for Reference-Free Profiling of Polyploid Genomes. Nat. Commun. 2020, 11, 1432. [Google Scholar] [CrossRef]
- Cheng, H.; Concepcion, G.T.; Feng, X.; Zhang, H.; Li, H. Haplotype-Resolved de Novo Assembly Using Phased Assembly Graphs with Hifiasm. Nat. Methods 2021, 18, 170–175. [Google Scholar] [CrossRef]
- Durand, N.C.; Shamim, M.S.; Machol, I.; Rao, S.S.P.; Huntley, M.H.; Lander, E.S.; Aiden, E.L. Juicer Provides a One-Click System for Analyzing Loop-Resolution Hi-C Experiments. Cell Syst. 2016, 3, 95–98. [Google Scholar] [CrossRef] [PubMed]
- Dudchenko, O.; Batra, S.S.; Omer, A.D.; Nyquist, S.K.; Hoeger, M.; Durand, N.C.; Shamim, M.S.; Machol, I.; Lander, E.S.; Aiden, A.P.; et al. De Novo Assembly of the Aedes Aegypti Genome Using Hi-C Yields Chromosome-Length Scaffolds. Science 2017, 356, 92–95. [Google Scholar] [CrossRef]
- Robinson, J.T.; Turner, D.; Durand, N.C.; Thorvaldsdóttir, H.; Mesirov, J.P.; Aiden, E.L. Juicebox.Js Provides a Cloud-Based Visualization System for Hi-C Data. Cell Syst. 2018, 6, 256–258.e1. [Google Scholar] [CrossRef]
- Manni, M.; Berkeley, M.R.; Seppey, M.; Simão, F.A.; Zdobnov, E.M. BUSCO Update: Novel and Streamlined Workflows along with Broader and Deeper Phylogenetic Coverage for Scoring of Eukaryotic, Prokaryotic, and Viral Genomes. Mol. Biol. Evol. 2021, 38, 4647–4654. [Google Scholar] [CrossRef]
- Rhie, A.; Walenz, B.P.; Koren, S.; Phillippy, A.M. Merqury: Reference-Free Quality, Completeness, and Phasing Assessment for Genome Assemblies. Genome Biol. 2020, 21, 245. [Google Scholar] [CrossRef] [PubMed]
- Flynn, J.M.; Hubley, R.; Goubert, C.; Rosen, J.; Clark, A.G.; Feschotte, C.; Smit, A.F. RepeatModeler2 for Automated Genomic Discovery of Transposable Element Families. Proc. Natl. Acad. Sci. USA 2020, 117, 9451–9457. [Google Scholar] [CrossRef]
- Tarailo-Graovac, M.; Chen, N. Using RepeatMasker to Identify Repetitive Elements in Genomic Sequences. Curr. Protoc. Bioinform. 2009, 25, 4–10. [Google Scholar] [CrossRef] [PubMed]
- Grabherr, M.G.; Haas, B.J.; Yassour, M.; Levin, J.Z.; Thompson, D.A.; Amit, I.; Adiconis, X.; Fan, L.; Raychowdhury, R.; Zeng, Q.; et al. Trinity: Reconstructing a Full-Length Transcriptome without a Genome from RNA-Seq Data. Nat. Biotechnol. 2011, 29, 644–652. [Google Scholar] [CrossRef]
- Hoff, K.J.; Lange, S.; Lomsadze, A.; Borodovsky, M.; Stanke, M. BRAKER1: Unsupervised RNA-Seq-Based Genome Annotation with GeneMark-ET and AUGUSTUS. Bioinformatics 2016, 32, 767–769. [Google Scholar] [CrossRef]
- Haas, B.J.; Delcher, A.L.; Mount, S.M.; Wortman, J.R.; Smith, R.K.; Hannick, L.I.; Maiti, R.; Ronning, C.M.; Rusch, D.B.; Town, C.D.; et al. Improving the Arabidopsis Genome Annotation Using Maximal Transcript Alignment Assemblies. Nucleic Acids Res. 2003, 31, 5654–5666. [Google Scholar] [CrossRef]
- Trapnell, C.; Roberts, A.; Goff, L.; Pertea, G.; Kim, D.; Kelley, D.R.; Pimentel, H.; Salzberg, S.L.; Rinn, J.L.; Pachter, L. Differential Gene and Transcript Expression Analysis of RNA-Seq Experiments with TopHat and Cufflinks. Nat. Protoc. 2012, 7, 562–578. [Google Scholar] [CrossRef] [PubMed]
- Haas, B.J.; Salzberg, S.L.; Zhu, W.; Pertea, M.; Allen, J.E.; Orvis, J.; White, O.; Buell, C.R.; Wortman, J.R. Automated Eukaryotic Gene Structure Annotation Using EVidenceModeler and the Program to Assemble Spliced Alignments. Genome Biol. 2008, 9, R7. [Google Scholar] [CrossRef] [PubMed]
- Li, H.; Durbin, R. Fast and Accurate Short Read Alignment with Burrows–Wheeler Transform. Bioinformatics 2009, 25, 1754–1760. [Google Scholar] [CrossRef]
- Zhou, Y.; Kathiresan, N.; Yu, Z.; Rivera, L.F.; Yang, Y.; Thimma, M.; Manickam, K.; Chebotarov, D.; Mauleon, R.; Chougule, K.; et al. A High-Performance Computational Workflow to Accelerate GATK SNP Detection across a 25-Genome Dataset. BMC Biol. 2024, 22, 13. [Google Scholar] [CrossRef] [PubMed]
- Purcell, S.; Neale, B.; Todd-Brown, K.; Thomas, L.; Ferreira MA, R.; Bender, D.; Maller, J.; Sklar, P.; de Bakker PI, W.; Daly, M.J.; et al. PLINK: A Tool Set for Whole-Genome Association and Population-Based Linkage Analyses. Am. J. Hum. Genet. 2007, 81, 559–575. [Google Scholar] [CrossRef]
- Hebert, P.D.N.; Ratnasingham, S.; De Waard, J.R. Barcoding animal life: Cytochrome c oxidase subunit 1 divergences among closely related species. Proc. R. Soc. B Boil. Sci. 2003, 270, S96–S99. [Google Scholar] [CrossRef] [PubMed]
- Chen, J.; Zhu, Z.; Hu, W. Progress in Research on Fish Sex Determining Genes. Water Biol. Secur. 2022, 1, 100008. [Google Scholar] [CrossRef]
- Chen, B.; Zhou, Z.; Ke, Q.; Wu, Y.; Bai, H.; Pu, F.; Xu, P. The Sequencing and de Novo Assembly of the Larimichthys crocea Genome Using PacBio and Hi-C Technologies. Sci. Data 2019, 6, 188. [Google Scholar] [CrossRef]
- Xie, Q.P.; Zhan, W.; Shi, J.Z.; Liu, F.; Niu, B.L.; He, X.; Liu, M.; Wang, J.; Liang, Q.-Q.; Xie, Y.; et al. Whole-genome Assembly and Annotation for the Little Yellow Croaker (Larimichthys polyactis) Provide Insights into the Evolution of Hermaphroditism and Gonochorism. Mol. Ecol. Resour. 2023, 23, 632–658. [Google Scholar] [CrossRef]
- Cai, M.; Zou, Y.; Xiao, S.; Li, W.; Han, Z.; Han, F.; Xiao, J.; Liu, F.; Wong, Z. Chromosome assembly of Collichthys lucidus, a fish of Sciaenidae with a multiple sex chromosome system. Sci. Data 2019, 6, 132. [Google Scholar] [CrossRef]
- Xu, T.; Li, Y.; Zheng, W.; Sun, Y. A Chromosome-Level Genome Assembly of the Miiuy Croaker (Miichthys miiuy) Using Nanopore Sequencing and Hi-C. Aquac. Fish. 2024, 9, 218–225. [Google Scholar] [CrossRef]
- Xu, T.; Li, Y.; Chu, Q.; Zheng, W. A Chromosome-Level Genome Assembly of the Red Drum, Sciaenops ocellatus. Aquac. Fish. 2021, 6, 178–185. [Google Scholar] [CrossRef]
- Yekefenhazi, D.; He, Q.; Wang, X.; Han, W.; Song, C.; Li, W. Chromosome-Level Genome Assembly of Nibea coibor Using PacBio HiFi Reads and Hi-C Technologies. Sci. Data 2022, 9, 670. [Google Scholar] [CrossRef] [PubMed]
- Sun, S.; Song, C.; Han, F.; He, Q.; Liu, J.; Zhang, S.; Han, W.; Ye, K.; Han, Z.; Wang, Z.; et al. Study on Sex-Linked Region and Sex Determination Candidate Gene Using a High-Quality Genome Assembly in Yellow Drum. Aquaculture 2023, 563, 738987. [Google Scholar] [CrossRef]
- Papadogiannis, V.; Manousaki, T.; Nousias, O.; Tsakogiannis, A.; Kristoffersen, J.B.; Mylonas, C.C.; Batargias, C.; Chatziplis, D.; Tsigenopoulos, C.S. Chromosome genome assembly for the meagre, Argyrosomus regius, reveals spcies adaptations and sciaenid sex-related locus evolution. Front. Genet. 2023, 13, 1081760. [Google Scholar] [CrossRef]
- Feng, Y.; You, F.; Liu, J. Study on the Karyotype in the Red Drum, Sciaenops ocellatus. Mar. Sci. 1998, 2, 53–59. [Google Scholar]
- Liao, M.; Zheng, J.; Wang, Z. Comparison of Chromosome Mapping of rDNA between Argyrosomus amoyensis and Larimichthys crocea. ResearchGate 2017, 41, 1338–1344. [Google Scholar] [CrossRef]
- Cao, K. Transcriptomic s Study of Gonadal Sex Differentiation in Larimichthys crocea. Master’s Thesis, Jimei University, Xiamen, China, 2019. (In Chinese). [Google Scholar]
- Lin, A.Q.; Xie, Y.J.; Xu, S.B. Cloning and expression profiling of gsdf and amh genes in large yellow croaker (Larimichthys crocea). S. China Fish. Sci. 2017, 13, 1–13. [Google Scholar] [CrossRef]
- Han, Z.F. Whole Genome Fine Map Construction and Sex-Determining Genes Mapping in Nibea albiflora. Ph.D. Thesis, Jimei University, Xiamen, China, 2019. (In Chinese). [Google Scholar]
- Smith, C.A.; McClive, P.J.; Western, P.S.; Reed, K.J. Conservation of a Sex-Determining Gene. Nature 1999, 402, 601–602. [Google Scholar] [CrossRef]
- Chen, S.; Zhang, G.; Shao, C.; Huang, Q.; Liu, G.; Zhang, P.; Song, W.; An, N.; Chalopin, D.; Volff, J.-N.; et al. Whole-Genome Sequence of a Flatfish Provides Insights into ZW Sex Chromosome Evolution and Adaptation to a Benthic Lifestyle. Nat. Genet. 2014, 46, 253–260. [Google Scholar] [CrossRef]
- Matsuda, M.; Nagahama, Y.; Shinomiya, A.; Sato, T.; Matsuda, C.; Kobayashi, T.; Morrey, C.E.; Shibata, N.; Asakawa, S.; Shimizu, N.; et al. DMY Is a Y-Specific DM-Domain Gene Required for Male Development in the Medaka Fish. Nature 2002, 417, 559–563. [Google Scholar] [CrossRef] [PubMed]
- Lambeth, L.S.; Raymond, C.S.; Roeszler, K.N.; Kuroiwa, A.; Nakata, T.; Zarkower, D.; Smith, C.A. Over-Expression of DMRT1 Induces the Male Pathway in Embryonic Chicken Gonads. Dev. Biol. 2014, 389, 160–172. [Google Scholar] [CrossRef] [PubMed]
- Yoshimoto, S.; Okada, E.; Umemoto, H.; Tamura, K.; Uno, Y.; Nishida-Umehara, C.; Matsuda, Y.; Takamatsu, N.; Shiba, T.; Ito, M. A W-Linked DM-Domain Gene, DM-W, Participates in Primary Ovary Development in Xenopus laevis. Proc. Natl. Acad. Sci. USA 2008, 105, 2469–2474. [Google Scholar] [CrossRef] [PubMed]
- Nakata, T.; Ishiguro, M.; Aduma, N.; Izumi, H.; Kuroiwa, A. Chicken Hemogen Homolog Is Involved in the Chicken-Specific Sex-Determining Mechanism. Proc. Natl. Acad. Sci. USA 2013, 110, 3417–3422. [Google Scholar] [CrossRef] [PubMed]
Disclaimer/Publisher’s Note: The statements, opinions and data contained in all publications are solely those of the individual author(s) and contributor(s) and not of MDPI and/or the editor(s). MDPI and/or the editor(s) disclaim responsibility for any injury to people or property resulting from any ideas, methods, instructions or products referred to in the content. |
© 2024 by the authors. Licensee MDPI, Basel, Switzerland. This article is an open access article distributed under the terms and conditions of the Creative Commons Attribution (CC BY) license (https://creativecommons.org/licenses/by/4.0/).