SNP Polymorphisms Are Associated with Environmental Factors in Sockeye Salmon Populations Across the Northwest Pacific: Insights from Redundancy Analysis
Abstract
1. Introduction
2. Materials and Methods
2.1. Study Area and Sample Collection
2.2. SNP Genotyping
2.3. Climatic and Tidal Data Collection and Analysis
2.4. Statistical Analysis
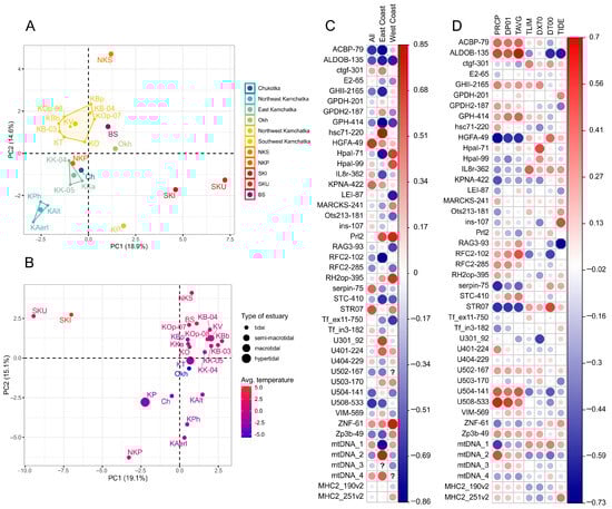
3. Results
3.1. Differentiation of Asian Sockeye Salmon Populations
3.2. Correlation of Genetic Indices with the Latitude and Environmental Factors
3.3. Environmental Factors Analysis
3.4. Relationship Between Environmental Factors and Genetic Features
4. Discussion
4.1. Population Divergence and Neutral Diversity Trends
4.2. Patterns of Environmental Factors Change Along the Asian-Pacific Coast
4.3. Environmental Variables Potentially Driving Local Adaptation and Candidate Loci Affected by Them
5. Conclusions
Supplementary Materials
Funding
Institutional Review Board Statement
Informed Consent Statement
Data Availability Statement
Acknowledgments
Conflicts of Interest
References
- Burgner, R.L. Life History of Sockeye Salmon (Oncorhynchus nerka). In Pacific Salmon Life Histories; Groot, C., Margolis, L., Eds.; UBC Press: Vancouver, BC, Canada, 1991; pp. 3–117. [Google Scholar]
- Quinn, T.P. The Behavior and Ecology of Pacific Salmon and Trout; University of Washington Press: Seattle, WA, USA, 2005. [Google Scholar]
- Fraser, D.J.; Weir, L.K.; Bernatchez, L.; Hansen, M.M.; Taylor, E.B. Extent and Scale of Local Adaptation in Salmonid: Review and Meta-Analysis. Heredity 2011, 106, 406–420. [Google Scholar] [CrossRef] [PubMed]
- Martins, E.G.; Hinch, S.G.; Cooke, S.J.; Patterson, D.A. Climate Effects on Growth, Phenology, and Survival of Sockeye Salmon (Oncorhynchus nerka): A Synthesis of the Current State of Knowledge and Future Research Directions. Rev. Fish Biol. Fish. 2012, 22, 887–914. [Google Scholar] [CrossRef]
- Konovalov, S.M. Factors Limiting the Abundance and Biomass of Pacific Salmon. In Biologicheskie Issledovaniya Lososevykh (Biological Studies of Salmonids); FESC AS USSR: Vladivostok, Russia, 1985; pp. 5–25. [Google Scholar]
- Mathes, T.M.; Hinch, S.G.; Cooke, S.J.; Crossin, G.T.; Patterson, D.A.; Lotto, A.G.; Farrell, A.P. Effect of Water Temperature, Timing, Physiological Condition, and Lake Thermal Refugia on Migrating Adult Weaver Creek Sockeye Salmon (Oncorhynchus nerka). Can. J. Fish. Aquat. Sci. 2010, 67, 70–84. [Google Scholar] [CrossRef]
- Keefer, M.L.; Peery, C.A.; Heinrich, M.J. Temperature-Mediated En Route Migration Mortality and Travel Rates of Endangered Snake River Sockeye Salmon. Ecol. Freshw. Fish 2008, 17, 136–145. [Google Scholar] [CrossRef]
- Crossin, G.T.; Hinch, S.G.; Cooke, S.J.; Welch, D.W.; Patterson, D.A.; Jones, S.R.M.; Lotto, A.G.; Leggatt, R.A.; Mathes, M.T.; Shrimpton, J.M.; et al. Exposure to High Temperature Influences the Behaviour, Physiology, and Survival of Sockeye Salmon during Spawning Migration. Can. J. Zool. 2008, 86, 127–140. [Google Scholar] [CrossRef]
- Pörtner, H.O.; Bock, C.; Mark, F.C. Oxygen- & Capacity-Limited Thermal Tolerance: Bridging Ecology & Physiology. J. Exp. Biol. 2017, 220, 2685–2696. [Google Scholar]
- Eliason, E.J.; Clark, T.D.; Hague, M.J.; Hanson, L.M.; Gallagher, Z.S.; Jeffries, K.M.; Gale, M.K.; Patterson, D.A.; Hinch, S.G.; Farrell, A.P. Differences in Thermal Tolerance among Sockeye Salmon Populations. Science 2011, 332, 109–112. [Google Scholar] [CrossRef]
- Lee, C.G.; Farrell, A.P.; Lotto, A.; MacNutt, M.J.; Hinch, S.G.; Healey, M.C. The Effect of Temperature on Swimming Performance and Oxygen Consumption in Adult Sockeye (Oncorhynchus nerka) and Coho (O. kisutch) Salmon Stocks. J. Exp. Biol. 2003, 206, 3239–3251. [Google Scholar] [CrossRef]
- Farrell, A.P.; Hinch, S.G.; Cooke, S.J.; Patterson, D.A.; Crossin, G.T.; Lapointe, M.; Mathes, M.T. Pacific Salmon in Hot Water: Applying Aerobic Scope Models and Biotelemetry to Predict the Success of Spawning Migrations. Physiol. Biochem. Zool. 2008, 81, 697–708. [Google Scholar] [CrossRef]
- Bradford, M.J.; Lovy, J.; Patterson, D.A. Infection of Gill and Kidney of Fraser River Sockeye Salmon, Oncorhynchus nerka (Walbaum), by Parvicapsula minibicornis and Its Effect on Host Physiology. J. Fish Dis. 2010, 33, 769–779. [Google Scholar] [CrossRef]
- Murray, C.B.; McPhail, J.D. Effect of Incubation Temperature on the Development of Five Species of Pacific Salmon (Oncorhynchus) Embryos and Alevins. Can. J. Zool. 1988, 66, 266–273. [Google Scholar] [CrossRef]
- Beacham, T.D.; Murray, C.B. Variation in Developmental Biology of Sockeye Salmon (Oncorhynchus nerka) and Chinook Salmon (O. tshawytscha) in British Columbia. Can. J. Zool. 1989, 67, 2081–2089. [Google Scholar] [CrossRef]
- Beacham, T.D.; Murray, C.B. Temperature, Egg Size, and Development of Embryos and Alevins of Five Species of Pacific Salmon: A Comparative Analysis. Trans. Am. Fish. Soc. 1990, 119, 927–945. [Google Scholar] [CrossRef]
- Thorpe, J.E. Salmonid Fishes and the Estuarine Environment. Estuaries 1994, 17, 76–93. [Google Scholar] [CrossRef]
- Tillotson, M.D.; Quinn, T.P. Beyond Correlation in the Detection of Climate Change Impacts: Testing a Mechanistic Hypothesis for Climatic Influence on Sockeye Salmon (Oncorhynchus nerka) Productivity. PLoS ONE 2016, 11, e0154356. [Google Scholar] [CrossRef]
- Ramstad, K.M.; Woody, C.A.; Allendorf, F.W. Recent Local Adaptation of Sockeye Salmon to Glacial Spawning Habitats. Evol. Ecol. 2010, 24, 391–411. [Google Scholar] [CrossRef]
- Pavey, S.A.; Nielsen, J.L.; MacKas, R.H.; Hamon, T.R.; Breden, F. Contrasting Ecology Shapes Juvenile Lake-Type and Riverine Sockeye Salmon. Trans. Am. Fish. Soc. 2010, 139, 1584–1594. [Google Scholar] [CrossRef]
- Martins, E.G.; Hinch, S.G.; Patterson, D.A.; Hague, M.J.; Cooke, S.J.; Miller, K.M.; Lapointe, M.F.; English, K.K.; Farrell, A.P. Effects of River Temperature and Climate Warming on Stock-Specific Survival of Adult Migrating Fraser River Sockeye Salmon (Oncorhynchus nerka). Glob. Chang. Biol. 2011, 17, 99–114. [Google Scholar] [CrossRef]
- Euclide, P.T.; Larson, W.A.; Shi, Y.; Gruenthal, K.; Christensen, K.A.; Seeb, J.; Seeb, L. Conserved Islands of Divergence Associated with Adaptive Variation in Sockeye Salmon Are Maintained by Multiple Mechanisms. Mol. Ecol. 2023, 1–21. [Google Scholar] [CrossRef]
- Nichols, K.M.; Kozfkay, C.C.; Narum, S.R. Genomic Signatures among Oncorhynchus nerka Ecotypes to Inform Conservation and Management of Endangered Sockeye Salmon. Evol. Appl. 2016, 9, 1285–1300. [Google Scholar] [CrossRef]
- Christensen, K.A.; Rondeau, E.B.; Minkley, D.R.; Sakhrani, D.; Biagi, C.A.; Flores, A.M.; Withler, R.E.; Pavey, S.A.; Beacham, T.D.; Godin, T.; et al. The Sockeye Salmon Genome, Transcriptome, and Analyses Identifying Population Defining Regions of the Genome. PLoS ONE 2020, 15, e0240935. [Google Scholar] [CrossRef] [PubMed]
- Larson, W.A.; Seeb, J.E.; Dann, T.H.; Schindler, D.E.; Seeb, L.W. Signals of Heterogeneous Selection at an MHC Locus in Geographically Proximate Ecotypes of Sockeye Salmon. Mol. Ecol. 2014, 23, 5448–5461. [Google Scholar] [CrossRef] [PubMed]
- Larson, W.A.; Limborg, M.T.; McKinney, G.J.; Schindler, D.E.; Seeb, J.E.; Seeb, L.W. Genomic Islands of Divergence Linked to Ecotypic Variation in Sockeye Salmon. Mol. Ecol. 2017, 26, 554–570. [Google Scholar] [CrossRef] [PubMed]
- Ackerman, M.W.; Templin, W.D.; Seeb, J.E.; Seeb, L.W. Landscape Heterogeneity and Local Adaptation Define the Spatial Genetic Structure of Pacific Salmon in a Pristine Environment. Conserv. Genet. 2013, 14, 483–498. [Google Scholar] [CrossRef]
- Ackerman, M.W.; Habicht, C.; Seeb, L.W. Single-Nucleotide Polymorphisms (SNPs) under Diversifying Selection Provide Increased Accuracy and Precision in Mixed-Stock Analyses of Sockeye Salmon from the Copper River, Alaska. Trans. Am. Fish. Soc. 2011, 140, 865–881. [Google Scholar] [CrossRef]
- Creelman, E.K.; Hauser, L.; Simmons, R.K.; Templin, W.D.; Seeb, L.W. Temporal and Geographic Genetic Divergence: Characterizing Sockeye Salmon Populations in the Chignik Watershed, Alaska, Using Single-Nucleotide Polymorphisms. Trans. Am. Fish. Soc. 2011, 140, 749–762. [Google Scholar] [CrossRef]
- Gomez-Uchida, D.; Seeb, J.E.; Smith, M.J.; Habicht, C.; Quinn, T.P.; Seeb, L.W. Single Nucleotide Polymorphisms Unravel Hierarchical Divergence and Signatures of Selection among Alaskan Sockeye Salmon (Oncorhynchus nerka) Populations. BMC Evol. Biol. 2011, 11, 48. [Google Scholar] [CrossRef]
- Habicht, C.; Seeb, L.W.; Myers, K.W.; Farley, E.V.; Seeb, J.E. Summer–Fall Distribution of Stocks of Immature Sockeye Salmon in the Bering Sea as Revealed by Single-Nucleotide Polymorphisms. Trans. Am. Fish. Soc. 2010, 139, 1171–1191. [Google Scholar] [CrossRef]
- Larson, W.A.; Lisi, P.J.; Seeb, J.E.; Seeb, L.W.; Schindler, D.E. Major Histocompatibility Complex Diversity Is Positively Associated with Stream Water Temperatures in Proximate Populations of Sockeye Salmon. J. Evol. Biol. 2016, 29, 1846–1859. [Google Scholar] [CrossRef]
- Khrustaleva, A.M. Genetic Structuring and Conservation of Sockeye Salmon on the Asian Coast of the North Pacific: Identification of Regional Stock Complexes. Hydrobiologia 2024, 851, 4655–4672. [Google Scholar] [CrossRef]
- Khrustaleva, A.M. Adaptive and Neutral Polymorphisms of the Onne-DAB Gene from the Major Histocompatibility Complex (MHC) in Sockeye Salmon Populations on the Asian Range. Diversity 2023, 15, 853. [Google Scholar] [CrossRef]
- Khrustaleva, A.M.; Klovach, N.V.; Vedischeva, E.V.; Seeb, J.E. Genetic Differentiation of Sockeye Salmon Oncorhynchus nerka from Kamchatka River Basin and the Lake–River Systems of the West Coast of the Bering Sea as Inferred from Data on Single Nucleotide Polymorphism. Russ. J. Genet. 2015, 51, 980–991. [Google Scholar] [CrossRef]
- Khrustaleva, A.M.; Klovach, N.V.; Gritsenko, O.F.; Seeb, J.E. Intra- and Interpopulation Variability of Southwestern Kamchatka Sockeye Salmon Oncorhynchus nerka Inferred from the Data on Single Nucleotide Polymorphism. Russ. J. Genet. 2014, 50, 736–748. [Google Scholar] [CrossRef]
- Khrustaleva, A.M.; Klovach, N.V.; Seeb, J.E. Genetic Variability and Population Structure of Sockeye Salmon from the Asian Coast of Pacific Ocean. Russ. J. Genet. 2017, 53, 1126–1136. [Google Scholar] [CrossRef]
- Forester, B.R.; Lasky, J.R.; Wagner, H.H.; Urban, D.L. Comparing Methods for Detecting Multilocus Adaptation with Multivariate Genotype–Environment Associations. Mol. Ecol. 2018, 27, 2215–2233. [Google Scholar] [CrossRef] [PubMed]
- Seeb, J.E.; Pascal, C.E.; Ramakrishnan, R.; Seeb, L.W. SNP Genotyping by the 5’-Nuclease Reaction: Advances in High-Throughput Genotyping with Nonmodel Organisms. Methods Mol. Biol. 2009, 578, 277–292. [Google Scholar] [CrossRef]
- McGlauflin, M.T.; Schindler, D.E.; Seeb, L.W.; Smith, C.T.; Habicht, C.; Seeb, J.E. Spawning Habitat and Geography Influence Population Structure and Juvenile Migration Timing of Sockeye Salmon in the Wood River Lakes, Alaska. Trans. Am. Fish. Soc. 2011, 140, 763–782. [Google Scholar] [CrossRef]
- Dann, T.H.; Habicht, C.; Baker, T.T.; Seeb, J.E. Exploiting Genetic Diversity to Balance Conservation and Harvest of Migratory Salmon. Can. J. Fish. Aquat. Sci. 2013, 9, 1–9. [Google Scholar] [CrossRef]
- DeFilippo, L.B.; Schindler, D.E.; Carter, J.L.; Walsworth, T.E.; Cline, T.J.; Larson, W.A.; Buehrens, T. Associations of Stream Geomorphic Conditions and Prevalence of Alternative Reproductive Tactics among Sockeye Salmon Populations. J. Evol. Biol. 2018, 31, 239–253. [Google Scholar] [CrossRef]
- Gomez-Uchida, D.; Seeb, J.E.; Habicht, C.; Seeb, L.W. Allele Frequency Stability in Large, Wild Exploited Populations over Multiple Generations: Insights from Alaska Sockeye Salmon (Oncorhynchus nerka). Can. J. Fish. Aquat. Sci. 2012, 69, 916–929. [Google Scholar] [CrossRef]
- NOAA. Access. National Ocean Service Website. Available online: https://www.ncei.noaa.gov/access (accessed on 18 November 2024).
- Mikhailov, V.N.; Gorin, S.L.; Mikhailova, M.V. New Approach to the Definition of Estuaries and to Their Typology. Moscow Univ. Bull. Ser. 5 Geogr. 2009, 5, 3–11. [Google Scholar]
- Koval, M.; Gorin, S. The Role of Environmental Conditions in Various Types of Estuaries for the Productivity of Pacific Salmon Populations of Kamchatka. North Pac. Anadromous Fish Comm. Rep. 2019, 15, 90–93. [Google Scholar] [CrossRef]
- Tides4fishing. Tide Table and Solunar Charts for Russia. Available online: https://tides4fishing.com/ru (accessed on 18 November 2024).
- Tideschart. Russia Tide Times. Available online: https://www.tideschart.com/ (accessed on 18 November 2024).
- Goudet, J. Hierfstat, a Package for r to Compute and Test Hierarchical F-Statistics. Mol. Ecol. Notes 2005, 5, 184–186. [Google Scholar] [CrossRef]
- R Core Team. R: A Language and Environment for Statistical Computing; R Foundation for Statistical Computing: Vienna, Austria, 2022; Available online: https://www.r-project.org/ (accessed on 18 November 2024).
- Wei, T.; Simko, V. R Package “Corrplot”: Visualization of a Correlation Matrix (Version 0.92). 2021. Available online: https://github.com/taiyun/corrplot (accessed on 18 November 2024).
- Kassambara, A.; Mundt, F. Factoextra Extract and Visualize the Results of Multivariate Data Analyses. R Package Version 1.0.7. Available online: https://CRAN.R-project.org/package=factoextra (accessed on 18 November 2024).
- Lê, S.; Josse, J.; Husson, F. FactoMineR: An R Package for Multivariate Analysis. J. Stat. Softw. 2008, 25, 1–18. [Google Scholar] [CrossRef]
- Excoffier, L.; Lischer, H.E.L. Arlequin Suite Ver 3.5: A New Series of Programs to Perform Population Genetics Analyses under Linux and Windows. Mol. Ecol. Res. 2010, 10, 564–567. [Google Scholar] [CrossRef]
- Oksanen, J.; Simpson, G.L.; Blanchet, F.G.; Kindt, R.; Legendre, P.; Minchin, P.R.; O’Hara, R.B.; Solymos, P.; Stevens, M.H.H.; Szoecs, E.; et al. Vegan: Community Ecology Package 2022. Available online: https://cran.r-project.org/package=vegan (accessed on 18 November 2024).
- Capblancq, T.; Forester, B.R. Redundancy Analysis: A Swiss Army Knife for Landscape Genomics. Methods Ecol. Evol. 2021, 12, 2298–2309. [Google Scholar] [CrossRef]
- Evans, J. Straightforward Statistics for the Behavioral Sciences; Brooks/Cole Publishing: Pacific Grove, CA, USA, 1996. [Google Scholar]
- Vucetich, J.A.; Waite, T.A. Spatial Patterns of Demography and Genetic Processes across the Species’ Range: Null Hypotheses for Landscape Conservation Genetics. Conserv. Genet. 2003, 4, 639–645. [Google Scholar] [CrossRef]
- Eckert, C.G.; Samis, K.E.; Lougheed, S.C. Genetic Variation across Species’ Geographical Ranges: The Central-Marginal Hypothesis and Beyond. Mol. Ecol. 2008, 17, 1170–1188. [Google Scholar] [CrossRef]
- Rougemont, Q.; Xuereb, A.; Dallaire, X.; Moore, J.S.; Normandeau, E.; Rondeau, E.B.; Withler, R.E.; Van Doornik, D.M.; Crane, P.A.; Naish, K.A.; et al. Long-Distance Migration Is a Major Factor Driving Local Adaptation at Continental Scale in Coho Salmon. Mol. Ecol. 2022, 32, 542–559. [Google Scholar] [CrossRef]
- Khrustaleva, A.M.; Ponomareva, E.V.; Ponomareva, M.V.; Shubina, E.A.; Pilganchuk, O.A. Phylogeography of Asian Sockeye Salmon (Oncorhynchus nerka) Based on Analysis of MtDNA Control Region Polymorphism. J. Appl. Ichthyol. 2020, 36, 643–654. [Google Scholar] [CrossRef]
- Beacham, T.D.; Varnavskaya, N.V.; McIntosh, B.; MacConnachie, C. Population Structure of Sockeye Salmon from Russia Determined with Microsatellite DNA Variation. Trans. Am. Fish. Soc. 2006, 135, 97–109. [Google Scholar] [CrossRef]
- Krohin, E.M. Rivers of Kamchatka and Their Importance in Salmon Reproduction. Vopr. Geogr. Kamch. 1965, 3, 17–24. [Google Scholar]
- Katsyka, A.P. Climate. In Kamchatka Region: Articles and Essays on Geography; Arsenyeva, M.D., Ed.; Far Eastern Book Publishing House: Petropavlovsk-Kamchatsky, Russia, 1966; p. 169. [Google Scholar]
- Reed, T.E.; Martinek, G.; Quinn, T.P. Lake-Specific Variation in Growth, Migration Timing and Survival of Juvenile Sockeye Salmon Oncorhynchus nerka: Separating Environmental from Genetic Influences. J. Fish Biol. 2010, 77, 692–705. [Google Scholar] [CrossRef] [PubMed]
- Jeffries, K.M.; Hinch, S.G.; Sierocinski, T.; Clark, T.D.; Eliason, E.J.; Donaldson, M.R.; Li, S.; Pavlidis, P.; Miller, K.M. Consequences of High Temperatures and Premature Mortality on the Transcriptome and Blood Physiology of Wild Adult Sockeye Salmon (Oncorhynchus nerka). Ecol. Evol. 2012, 2, 1747–1764. [Google Scholar] [CrossRef] [PubMed]
- FitzGerald, A.M.; John, S.N.; Apgar, T.M.; Mantua, N.J.; Martin, B.T. Quantifying Thermal Exposure for Migratory Riverine Species: Phenology of Chinook Salmon Populations Predicts Thermal Stress. Glob. Chang. Biol. 2021, 27, 536–549. [Google Scholar] [CrossRef]
- Hochachka, P.W.; Schneider, D.E.; Kuznetsov, A. Interacting Pressure and Temperature Effects on Enzymes of Marine Poikilotherms: Catalytic and Regulatory Properties of FDPase from Deep and Shallow-Water Fishes. Mar. Biol. 1970, 7, 285–293. [Google Scholar] [CrossRef]
- Daniel, R.M.; Danson, M.J. A New Understanding of How Temperature Affects the Catalytic Activity of Enzymes. Trends Biochem. Sci. 2010, 35, 584–591. [Google Scholar] [CrossRef]
- Bugaev, V.F. Asian Sockeye Salmon (Freshwater Period of Life, Biological Structure, Population Dynamics); Publishing House “Kamchatpress”: Petropavlovsk-Kamchatsky, Russia, 2011; ISBN 9785961001594. [Google Scholar]
- Mina, M.V.; Klevezal, G.A. Rost Zhivotnykh (Animal Growth); Nauka: Moscow, Russia, 1976. [Google Scholar]
- Conover, D.O.; Schultz, E.T. Phenotypic Similarity and the Evolutionary Significance of Countergradient Variation. Trends Ecol. Evol. 1995, 10, 248–252. [Google Scholar] [CrossRef]
- Hodgins, H.O.; Ames, W.E.; Utter, F.M. Variants of Lactate Dehydrogenase Isozymes in Sera of Sockeye Salmon (Oncorhynchus nerka). J. Fish. Res. Board Can. 1969, 26, 15–19. [Google Scholar] [CrossRef]
- Utter, F.M.; Hodgins, H.O. Phosphoglucomutase Polymorphism in Sockeye Salmon. Comp. Biochem. Physiol. 1970, 36, 195–199. [Google Scholar] [CrossRef]
- Kirpichnikov, V.S.; Muske, G.A. Population Genetics of Kamchatka Sockeye Salmon (Walbaum). In Genetics and Reproduction of Marine Animals; FESC AS USSR: Vladivostok, Russia, 1981; pp. 59–71. [Google Scholar]
- Varnavskaya, N.V. Geneticheskaya Differentsiatsiya Populyatsii Tikhookeanskikh Lososei; Publishing House KamchatNIRO: Petropavlovsk-Kamchatsky, Russia, 2006. [Google Scholar]
- Dickhoff, W.W.; Swanson, P. Functions of Salmon Pituitary Glycoprotein Hormones: “The Maturational Surge Hypothesis”. In Progress in Comparative Endocrinology; Epple, A., Scanes, C., Stetson, M.H., Eds.; Wiley-Liss: New York, NY, USA, 1990; pp. 349–356. [Google Scholar]
- Rand, P.S.; Hinch, S.G.; Morrison, J.; Foreman, M.G.G.; MacNutt, M.J.; Macdonald, J.S.; Healey, M.C.; Farrell, A.P.; Higgs, D.A. Effects of River Discharge, Temperature, and Future Climates on Energetics and Mortality of Adult Migrating Fraser River Sockeye Salmon. Trans. Am. Fish. Soc. 2006, 135, 655–667. [Google Scholar] [CrossRef]
- Wagner, G.N.; Hinch, S.G.; Kuchel, L.J.; Lotto, A.; Jones, S.R.M.; Patterson, D.A.; Macdonald, U.S.; Van Der Kraak, G.; Shrimpton, M.; English, K.K.; et al. Metabolic Rates and Swimming Performance of Adult Fraser River Sockeye Salmon (Oncorhynchus nerka) after a Controlled Infection with Parvicapsula minibicornis. Can. J. Fish. Aquat. Sci. 2011, 62, 2124–2133. [Google Scholar] [CrossRef]
- Tierney, K.B.; Farrell, A.P. The Relationships between Fish Health, Metabolic Rate, Swimming Performance and Recovery in Return-Run Sockeye Salmon, Oncorhynchus nerka (Walbaum). J. Fish Dis. 2004, 27, 663–671. [Google Scholar] [CrossRef] [PubMed]
- Hendry, A.P.; Hensleigh, J.E.; Reisenbichler, R.R. Incubation Temperature, Developmental Biology, and the Divergence of Sockeye Salmon (Oncorhynchus nerka) within Lake Washington. Can. J. Fish. Aquat. Sci. 1998, 55, 1387–1394. [Google Scholar] [CrossRef]
- Bourret, V.; Dionne, M.; Kent, M.P.; Lien, S.; Bernatchez, L. Landscape Genomics in Atlantic Salmon (Salmo salar): Searching for Gene-Environment Interactions Driving Local Adaptation. Evolution 2013, 67, 3469–3487. [Google Scholar] [CrossRef]
- Dallaire, X.; Normandeau, É.; Mainguy, J.; Tremblay, J.É.; Bernatchez, L.; Moore, J.S. Genomic Data Support Management of Anadromous Arctic Char Fisheries in Nunavik by Highlighting Neutral and Putatively Adaptive Genetic Variation. Evol. Appl. 2021, 14, 1880. [Google Scholar] [CrossRef]
- Micheletti, S.J.; Matala, A.R.; Matala, A.P.; Narum, S.R. Landscape Features along Migratory Routes Influence Adaptive Genomic Variation in Anadromous Steelhead (Oncorhynchus mykiss). Mol. Ecol. 2018, 27, 128–145. [Google Scholar] [CrossRef]
- Rougemont, Q.; Moore, J.S.; Leroy, T.; Normandeau, E.; Rondeau, E.B.; Withler, R.E.; van Doornik, D.M.; Crane, P.A.; Naish, K.A.; Garza, J.C.; et al. Demographic History Shaped Geographical Patterns of Deleterious Mutation Load in a Broadly Distributed Pacific Salmon. PLoS Genet. 2020, 16, e1008348. [Google Scholar] [CrossRef]
- Manzon, L.A. The Role of Prolactin in Fish Osmoregulation: A Review. Gen. Comp. Endocrinol. 2002, 125, 291–310. [Google Scholar] [CrossRef]
- Evans, T.G.; Hammill, E.; Kaukinen, K.; Schulze, A.D.; Patterson, D.A.; English, K.K.; Curtis, J.M.R.; Miller, K.M. Transcriptomics of Environmental Acclimatization and Survival in Wild Adult Pacific Sockeye Salmon (Oncorhynchus nerka) during Spawning Migration. Mol. Ecol. 2011, 20, 4472–4489. [Google Scholar] [CrossRef]
- Houde, A.L.S.; Günther, O.P.; Strohm, J.; Ming, T.J.; Li, S.; Kaukinen, K.H.; Patterson, D.A.; Farrell, A.P.; Hinch, S.G.; Miller, K.M. Discovery and Validation of Candidate Smoltification Gene Expression Biomarkers across Multiple Species and Ecotypes of Pacific Salmonids. Conserv. Physiol. 2019, 7, 2019. [Google Scholar] [CrossRef] [PubMed]
- Houde, A.L.S.; Akbarzadeh, A.; Günther, O.P.; Li, S.; Patterson, D.A.; Farrell, A.P.; Hinch, S.G.; Miller, K.M. Salmonid Gene Expression Biomarkers Indicative of Physiological Responses to Changes in Salinity and Temperature, but Not Dissolved Oxygen. J. Exp. Biol. 2019, 222, jeb198036. [Google Scholar] [CrossRef] [PubMed]
- Wagner, G.F.; Fenwick, J.C.; Park, C.M.; Milliken, C.; Copp, D.H.; Friesen, H.G. Comparative Biochemistry and Physiology of Teleocalcin from Sockeye and Coho Salmon. Gen. Comp. Endocrinol. 1988, 72, 237–246. [Google Scholar] [CrossRef] [PubMed]
- Lu, M.; Wagner, G.F.; Renfro, J.L. Stanniocalcin Stimulates Phosphate Reabsorption by Flounder Renal Proximal Tubule in Primary Culture. Am. J. Physiol. 1994, 267, R1356–R1362. [Google Scholar] [CrossRef]
- Johnsson, J.; Clarke, W.C. Development of Seawater Adaptation in Juvenile Steelhead Trout (Salmo gairdneri) and Domesticated Rainbow Trout (Salmo gairdneri)—Effects of Size, Temperature and Photoperiod. Aquaculture 1988, 71, 247–263. [Google Scholar] [CrossRef]
- Vargas-Chacoff, L.; Regish, A.M.; Weinstock, A.; McCormick, S.D. Effects of Elevated Temperature on Osmoregulation and Stress Responses in Atlantic Salmon Salmo Salar Smolts in Fresh Water and Seawater. J. Fish Biol. 2018, 93, 550–559. [Google Scholar] [CrossRef]
- Bernard, B.; Mandiki, S.N.M.; Duchatel, V.; Rollin, X.; Kestemont, P. A Temperature Shift on the Migratory Route Similarly Impairs Hypo-Osmoregulatory Capacities in Two Strains of Atlantic Salmon (Salmo salar L.) Smolts. Fish Physiol. Biochem. 2019, 45, 1245–1260. [Google Scholar] [CrossRef]
- Simmons, R.; Quinn, T.; Seeb, L.; Schindler, D.; Hilborn, R. Role of Estuarine Rearing for Sockeye Salmon in Alaska (USA). Mar. Ecol. Prog. Ser. 2013, 481, 211–223. [Google Scholar] [CrossRef]
- Larson, W.A.; McKinney, G.J.; Limborg, M.T.; Everett, M.V.; Seeb, L.W.; Seeb, J.E. Identification of Multiple QTL Hotspots in Sockeye Salmon (Oncorhynchus nerka) Using Genotyping-by-Sequencing and a Dense Linkage Map. J. Hered. 2016, 107, 122–133. [Google Scholar] [CrossRef]
- Morera, F.J.; Castro-Guarda, M.; Nualart, D.; Espinosa, G.; Muñoz, J.L.; Vargas-Chacoff, L.; Morera, F.J.; Castro-Guarda, M.; Nualart, D.; Espinosa, G.; et al. The Biological Basis of Smoltification in Atlantic Salmon. Austral J. Vet. Sci. 2021, 53, 73–82. [Google Scholar] [CrossRef]
- Jeffries, K.M.; Hinch, S.G.; Gale, M.K.; Clark, T.D.; Lotto, A.G.; Casselman, M.T.; Li, S.; Rechisky, E.L.; Porter, A.D.; Welch, D.W.; et al. Immune Response Genes and Pathogen Presence Predict Migration Survival in Wild Salmon Smolts. Mol. Ecol. 2014, 23, 5803–5815. [Google Scholar] [CrossRef] [PubMed]
- Johansson, L.H.; Timmerhaus, G.; Afanasyev, S.; Jørgensen, S.M.; Krasnov, A. Smoltification and Seawater Transfer of Atlantic Salmon (Salmo salar L.) Is Associated with Systemic Repression of the Immune Transcriptome. Fish Shellfish Immunol. 2016, 58, 33–41. [Google Scholar] [CrossRef] [PubMed]
- Kapun, M.; Fabian, D.K.; Goudet, J.; Flatt, T. Genomic Evidence for Adaptive Inversion Clines in Drosophila Melanogaster. Mol. Biol. Evol. 2016, 33, 1317–1336. [Google Scholar] [CrossRef] [PubMed]
- Gilbert, M.J.H.; Tierney, K.B. Warm Northern River Temperatures Increase Post-Exercise Fatigue in an Arctic Migratory Salmonid but Not in a Temperate Relative. Funct. Ecol. 2018, 32, 687–700. [Google Scholar] [CrossRef]
- Lepekhova, S.A.; Apartsin, K.A.; Iskra, A.I. The Role of Hepatocyte Growth Factor in Liver Regeneration. Fundam. Res. 2014, 7, 187–192. [Google Scholar]
- Gilhousen, P. Prespawning Mortalities of Sockeye Salmon in the Fraser River System and Possible Causal Factors; IPSFC Bulletin XXVI: Vancouver, BC, Canada, 1990. [Google Scholar]





| Samples Characteristics | Genetic Diversity | Climatic and Hydrographic Characteristics of Sampling Sites | |||||||||||||
|---|---|---|---|---|---|---|---|---|---|---|---|---|---|---|---|
| # | Region | Location | Pop ID | Coordinates | Date of Catch | n | Ar (SD) | He (SD) | PRCP (SD) | TAVG (SD) | DX70 (SD) | DT00 (SD) | DP01 (SD) | TLIM (SD) | TIDE |
| 1 | Chukotka | Vaamochka Lake | Ch | 62.54° N, 176.81° E | July 2004 | 50 | 1.8(0.55) | 0.26(0.2) | 395.09(152.1) | −3.4(0.88) | 3.17(1.59) | 76.25(13.86) | 122.75(20.22) | 5.87(0.49) | 1.5 |
| 2 | Kamchatka, North–East | Apuka River, early run | KAerl | 60.42° N, 169.85° E | June 2008 | 18 | 1.82(0.53) | 0.26(0.19) | 467.35(113.59) | −1.95(1.13) | 0.77(0.91) | 54.5(17.22) | 134.25(20.69) | 5.73(0.39) | 1.4 |
| 3 | Apuka River, late run | KAlt | 60.42° N, 169.85° E | June 2008 | 28 | 1.87(0.49) | 0.25(0.18) | 467.35(113.59) | −1.95(1.13) | 0.77(0.91) | 54.5(17.22) | 134.25(20.69) | 5.73(0.39) | 1.4 | |
| 4 | Pakhacha River | KPh | 60.8° N, 169.07° E | June 2005 | 59 | 1.86(0.46) | 0.27(0.19) | 467.35(113.59) | −1.95(1.13) | 0.77(0.91) | 54.5(17.22) | 134.25(20.69) | 5.73(0.39) | 1.4 | |
| 5 | Kamchatka, East coast | Kamchatka River, late run | KK–04 | 56.19° N, 162° E | June–July 2004 | 82 | 1.78(0.43) | 0.25(0.19) | 421.51(80.16) | −0.82(0.89) | 53.3(9.27) | 89.85(16.81) | 125.3(16.15) | 12.84(0.81) | 1.5 |
| 6 | Kamchatka River, early run | KK–05 | 56.19° N, 162° E | June 2005 | 15 | 1.74(0.58) | 0.27(0.22) | 638.48(106.72) | 0.21(0.85) | 33.52(9.81) | 59(13.2) | 151.19(13.63) | 8.21(0.48) | 1.5 | |
| 7 | Azabachje Lake, Bushuyka River | KKa | 56.12° N, 161.85° E | July 2004 | 81 | 1.76(0.42) | 0.25(0.19) | 638.48(106.72) | 0.21(0.85) | 33.52(9.81) | 59(13.2) | 151.19(13.63) | 8.21(0.48) | 1.5 | |
| 8 | Commander Islands | Bering Island, Sarannoye Lake | BS | 55.27° N, 166.15° E | August 2007 | 58 | 1.63(0.58) | 0.18(0.2) | 668.08(114.57) | 2.79(0.63) | 0.06(0.24) | 0(0) | 211.44(14.21) | 3.21(0.14) | 1.5 |
| 9 | Continental coast of the Sea of Okhotsk | Okhota River | Okh | 59.47° N, 142.95° E | July 2004 | 80 | 1.68(0.47) | 0.24(0.21) | 423.97(108.86) | −5.67(0.65) | 45.39(8.81) | 141.28(8.81) | 86.72(12.33) | 12.62(0.75) | 2.8 |
| 10 | Kamchatka, North–West | Palana River | KP | 59.04° N, 160.21° E | July 2003 | 94 | 1.73(0.45) | 0.25(0.19) | 483.65 | −3.01 | 8.22 | 86.01 | 137.09 | 7.93 | 8 |
| 11 | Tigil River * | KT | 58° N, 158.27° E | June 2002 | 107 | 1.81(0.41) | 0.17(0.18) | 523.83 | −2.26 | 6.98 | 75.23 | 144.04 | 7.68 | 7 | |
| 12 | Kamchatka, South–West coast | Bolshaya Vorovskaya River | KV | 54.36° N, 156.1° E | July 2007 | 45 | 1.8(0.51) | 0.24(0.2) | 777.12(107.32) | 0.06(0.75) | 5.61(2.5) | 57.44(12.27) | 163.06(14.43) | 9.11(0.42) | 4.5 |
| 13 | Bolshaya River | KB–03 | 52.63° N, 156.26° E | July 2003 | 91 | 1.82(0.5) | 0.25(0.19) | 811.72(129.81) | 0.95(0.7) | 2.75(1.94) | 33.7(10.54) | 191.4(17.61) | 7.64(0.29) | 2.2 | |
| 14 | Bolshaya River | KB–04 | 52.63° N, 156.26° E | August 2004 | 90 | 1.83(0.49) | 0.26(0.2) | 811.72(129.81) | 0.95(0.7) | 2.75(1.94) | 33.7(10.54) | 191.4(17.61) | 7.64(0.29) | 2.2 | |
| 15 | Bolshaya River drainage, Bistraya River | KBb | 52.92° N, 156.61° E | July–August 2004 | 33 | 1.79(0.53) | 0.25(0.21) | 811.72(129.81) | 0.95(0.7) | 2.75(1.94) | 33.7(10.54) | 191.4(17.61) | 7.64(0.29) | 2.2 | |
| 16 | Bolshaya River drainage, Plotnikova River | KBp | 53.1° N, 157.76° E | August 2004 | 39 | 1.79(0.53) | 0.26(0.21) | 896.35(189.83) | −1.77(0.82) | 20.37(7.75) | 89.42(14.71) | 175.95(16.47) | 12.05(0.81) | 2.2 | |
| 17 | Opala River | KOp–07 | 52.13° N, 156.48° E | July 2007 | 50 | 1.77(0.45) | 0.23(0.19) | 746.26 | 1.89 | 0.1 | 15.54 | 182.51 | 5.91 | 2.1 | |
| 18 | Opala River | KOp–08 | 52.13° N, 156.48° E | July–August 2008 | 31 | 1.83(0.5) | 0.25(0.2) | 746.26 | 1.89 | 0.1 | 15.54 | 182.51 | 5.91 | 2.1 | |
| 19 | Ozernaya River | KO | 51.48° N, 156.57° E | August 2003 | 95 | 1.82(0.48) | 0.25(0.2) | 744.43(165.85) | 1.27 | 0.87 | 9.91(6.63) | 207.33(18.98) | 7 | 2 | |
| 20 | North Kuril Islands | Shumshu Island, Bettobu Lake | NKS | 50.75° N, 156.26° E | August 2008 | 50 | 1.71(0.55) | 0.22(0.21) | 679.79(166.1) | 2.11(0.49) | 0(0) | 0(0) | 167.36(23.67) | 3.13(0.36) | 1.9 |
| 21 | Paramushir Island, Glukhoye Lake | NKP | 50.49° N, 155.85° E | July 2008 | 48 | 1.67(0.53) | 0.17(0.17) | 1103.28(263.36) | 1.1(0) | 0 | 2.43(5.56) | 192.88(25.27) | 6.2(0) | 1.9 | |
| 22 | South Kuril Islands | Urup Island, Tokotan Lake | SKU | 45.86° N, 149.8° E | July–August 2008 | 35 | 1.58(0.58) | 0.18(0.21) | 1269.63(187.02) | 2.5(0.14) | 2(1) | 0.22(0.67) | 229.08(16.67) | 5.6(0.14) | 1 |
| 23 | Iturup Island, Krasivoye Lake | SKI | 44.62° N, 147.21° E | October 2006 | 50 | 1.55(0.61) | 0.17(0.21) | 1179.89(166.65) | 5.23(0.57) | 25.57(10.89) | 1.29(3.45) | 199.33(14.11) | 6.63(0.35) | 1 | |
| # | Climate Variable | Variable ID | AIC | F | p-Value |
|---|---|---|---|---|---|
| 1 | Precipitation, mm | PRCP | 208.8 | 3.7318 | 0.005 ** |
| 2 | Average temperature, °C | TAVG | 209.84 | 2.636 | 0.020 * |
| 3 | Number of days with ≥0.1 inch of precipitation | DP01 | 210.39 | 2.0785 | 0.035 * |
| 4 | Number of days with minimum temperature ≤ 0.0 °F (−17.8 °C) | DT00 | 210.71 | 1.7582 | 0.085 ′ |
| 5 | Number of days with maximum temperature > 70 °F (21.1 °C) | DX70 | 211.06 | 1.4223 | 0.13 |
| 6 | Height of the maximal tide, m | TIDE | 211.14 | 1.3362 | 0.21 |
| 7 | Temperature variation range, °C | TLIM | 211.26 | 1.2265 | 0.24 |
| Model | R2 | Var | p-Value | % of Explainable Variance | % of Total Variance |
|---|---|---|---|---|---|
| Full model | 0.823 | 7461.1 | 0.001 *** | 100 | |
| Pure climate model | 0.545 | 4938.3 | 0.001 *** | 66.2 | 54.5 |
| Pure neutral population structure model | 0.176 | 1596 | 0.001 *** | 21.4 | 17.6 |
| Pure geography model | 0.102 | 926.8 | 0.053 | 12.4 | 10.2 |
| Residual (unexplained) variance | 1605.7 | 17.7 | |||
| Total variance | 9066.8 | 100 |
Disclaimer/Publisher’s Note: The statements, opinions and data contained in all publications are solely those of the individual author(s) and contributor(s) and not of MDPI and/or the editor(s). MDPI and/or the editor(s) disclaim responsibility for any injury to people or property resulting from any ideas, methods, instructions or products referred to in the content. |
© 2024 by the author. Licensee MDPI, Basel, Switzerland. This article is an open access article distributed under the terms and conditions of the Creative Commons Attribution (CC BY) license (https://creativecommons.org/licenses/by/4.0/).
Share and Cite
Khrustaleva, A.M. SNP Polymorphisms Are Associated with Environmental Factors in Sockeye Salmon Populations Across the Northwest Pacific: Insights from Redundancy Analysis. Genes 2024, 15, 1485. https://doi.org/10.3390/genes15111485
Khrustaleva AM. SNP Polymorphisms Are Associated with Environmental Factors in Sockeye Salmon Populations Across the Northwest Pacific: Insights from Redundancy Analysis. Genes. 2024; 15(11):1485. https://doi.org/10.3390/genes15111485
Chicago/Turabian StyleKhrustaleva, Anastasia M. 2024. "SNP Polymorphisms Are Associated with Environmental Factors in Sockeye Salmon Populations Across the Northwest Pacific: Insights from Redundancy Analysis" Genes 15, no. 11: 1485. https://doi.org/10.3390/genes15111485
APA StyleKhrustaleva, A. M. (2024). SNP Polymorphisms Are Associated with Environmental Factors in Sockeye Salmon Populations Across the Northwest Pacific: Insights from Redundancy Analysis. Genes, 15(11), 1485. https://doi.org/10.3390/genes15111485

