Integration of Machine Learning and Experimental Validation to Identify Anoikis-Related Prognostic Signature for Predicting the Breast Cancer Tumor Microenvironment and Treatment Response
Abstract
1. Introduction
2. Materials and Methods
2.1. Data Acquisition and Processing
2.2. Screening of the Prognostic ANRGs
2.3. Construction of the ANRS
2.4. Construction of the Nomogram
2.5. Functional Enrichment Analysis
2.6. Immune Cell Infiltration Analysis
2.7. Drug Sensitivity Analysis and Immunotherapy Analysis
2.8. Single-Cell Analysis and Spatial Transcriptome Analysis
2.9. Validation of the Prognostic ANRGs
2.10. Connectivity Map (CMap) Analysis
2.11. Integrated Analysis of PLK1
2.12. ELISA Kit Test
2.13. RT-PCR
2.14. Western Blot Analysis
2.15. Statistical Analysis
3. Results
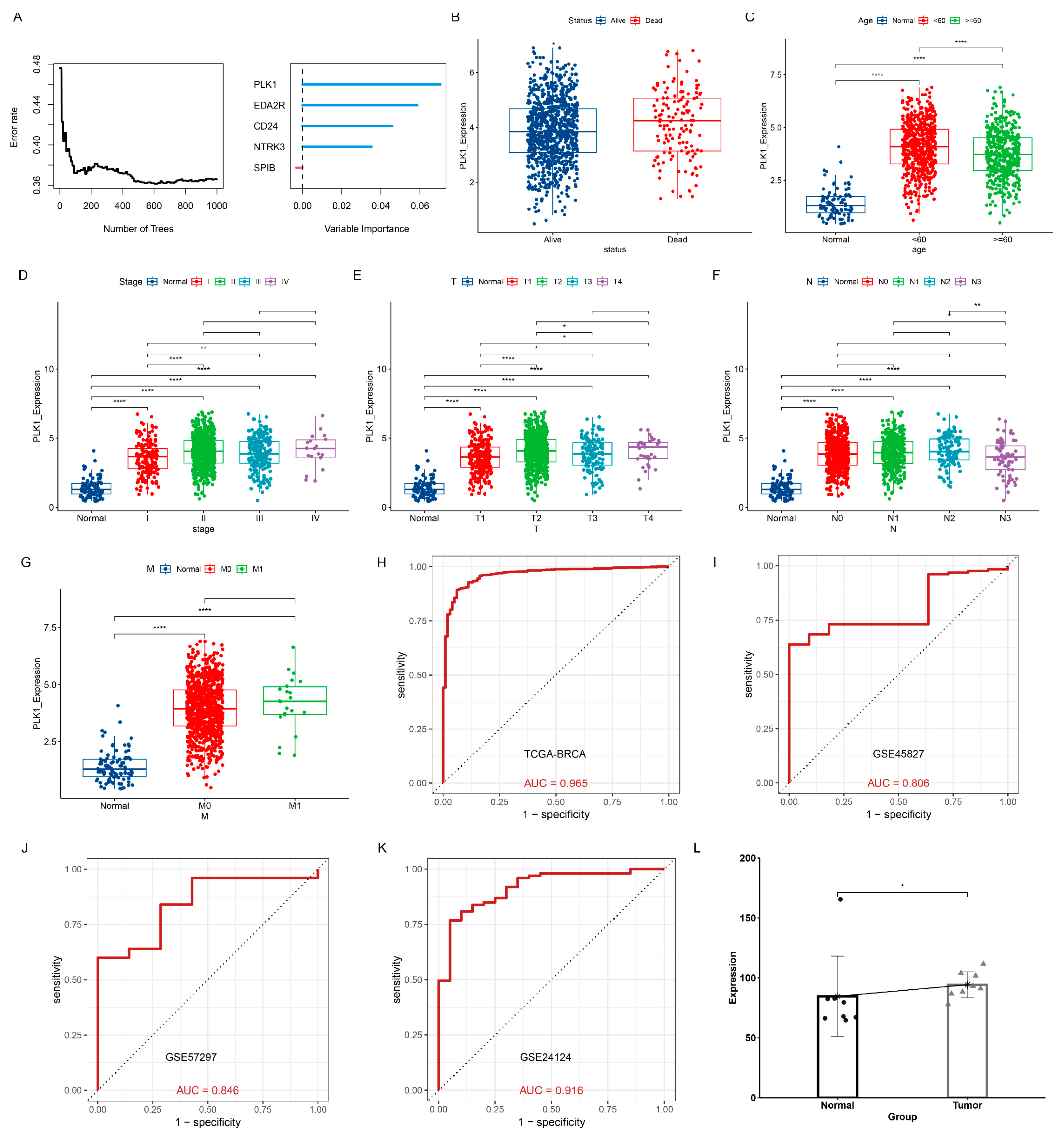
3.1. Screening for ANRGs Associated with Prognosis
3.2. Construction and Validation of the ANRS
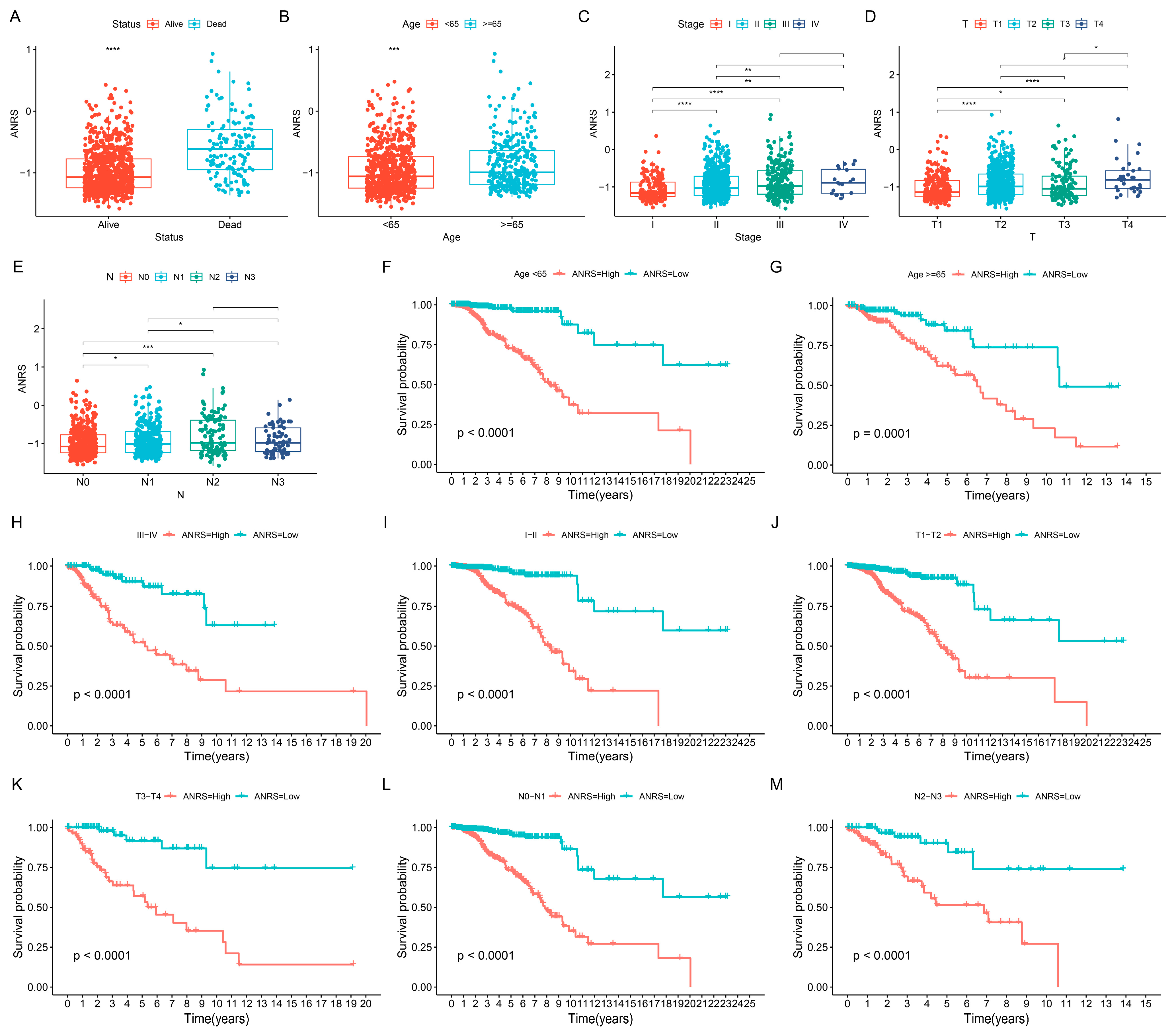
3.3. Relationship Between the ANRS and Clinical Features
3.4. Comparison Between ANRS and the Published Prognostic Signatures
3.5. Construction of the Nomogram Associated with Aoikis
3.6. Functional Analysis of the Prognostic Signature
3.7. Relationship between ANRS and TME
3.8. Immunotherapy Prediction and Drug Sensitivity Analysis
3.9. Single-Cell Analysis and Spatial Transcriptomics
3.10. Prediction of Potential Drugs
3.11. Validation of the Expression Level of the Prognostic ANRGs
3.12. Identification of PLK1 as a Diagnostic Marker
4. Discussion
5. Conclusions
Supplementary Materials
Author Contributions
Funding
Institutional Review Board Statement
Informed Consent Statement
Data Availability Statement
Acknowledgments
Conflicts of Interest
References
- Sung, H.; Ferlay, J.; Siegel, R.L.; Laversanne, M.; Soerjomataram, I.; Jemal, A.; Bray, F. Global Cancer Statistics 2020: GLOBOCAN Estimates of Incidence and Mortality Worldwide for 36 Cancers in 185 Countries. CA Cancer J. Clin. 2021, 71, 209–249. [Google Scholar] [CrossRef] [PubMed]
- Siegel, R.L.; Miller, K.D.; Wagle, N.S.; Jemal, A. Cancer Statistics, 2023. CA Cancer J. Clin. 2023, 73, 17–48. [Google Scholar] [CrossRef] [PubMed]
- Harbeck, N.; Penault-Llorca, F.; Cortes, J.; Gnant, M.; Houssami, N.; Poortmans, P.; Ruddy, K.; Tsang, J.; Cardoso, F. Breast Cancer. Nat. Rev. Dis. Primers 2019, 5, 66. [Google Scholar] [CrossRef]
- Nolan, E.; Lindeman, G.J.; Visvader, J.E. Deciphering Breast Cancer: From Biology to the Clinic. Cell 2023, 186, 1708–1728. [Google Scholar] [CrossRef]
- Galluzzi, L.; Vitale, I.; Aaronson, S.A.; Abrams, J.M.; Adam, D.; Agostinis, P.; Alnemri, E.S.; Altucci, L.; Amelio, I.; Andrews, D.W.; et al. Molecular Mechanisms of Cell Death: Recommendations of the Nomenclature Committee on Cell Death 2018. Cell Death Differ. 2018, 25, 486–541. [Google Scholar] [CrossRef]
- Peng, F.; Liao, M.; Qin, R.; Zhu, S.; Peng, C.; Fu, L.; Chen, Y.; Han, B. Regulated Cell Death (RCD) in Cancer: Key Pathways and Targeted Therapies. Sig. Transduct. Target Ther. 2022, 7, 286. [Google Scholar] [CrossRef] [PubMed]
- Singh, P.; Lim, B. Targeting Apoptosis in Cancer. Curr. Oncol. Rep. 2022, 24, 273–284. [Google Scholar] [CrossRef]
- Wu, Q.; Sharma, D. Autophagy and Breast Cancer: Connected in Growth, Progression, and Therapy. Cells 2023, 12, 1156. [Google Scholar] [CrossRef]
- Seyrek, K.; Wohlfromm, F.; Espe, J.; Lavrik, I.N. The Cross-Talk of Autophagy and Apoptosis in Breast Carcinoma: Implications for Novel Therapies? Biochem. J. 2022, 479, 1581–1608. [Google Scholar] [CrossRef]
- Wohlfromm, F.; Richter, M.; Otrin, L.; Seyrek, K.; Vidaković-Koch, T.; Kuligina, E.; Richter, V.; Koval, O.; Lavrik, I.N. Interplay Between Mitophagy and Apoptosis Defines a Cell Fate Upon Co-Treatment of Breast Cancer Cells With a Recombinant Fragment of Human κ-Casein and Tumor Necrosis Factor-Related Apoptosis-Inducing Ligand. Front. Cell Dev. Biol. 2021, 8, 617762. [Google Scholar] [CrossRef]
- Frisch, S.; Francis, H. Disruption of Epithelial Cell-Matrix Interactions Induces Apoptosis. J. Cell Biol. 1994, 124, 619–626. [Google Scholar] [CrossRef] [PubMed]
- Taddei, M.; Giannoni, E.; Fiaschi, T.; Chiarugi, P. Anoikis: An Emerging Hallmark in Health and Diseases. J. Pathol. 2012, 226, 380–393. [Google Scholar] [CrossRef] [PubMed]
- Paoli, P.; Giannoni, E.; Chiarugi, P. Anoikis Molecular Pathways and Its Role in Cancer Progression. Biochim. Biophys. Acta (BBA) Mol. Cell Res. 2013, 1833, 3481–3498. [Google Scholar] [CrossRef] [PubMed]
- Kim, Y.-N.; Koo, K.H.; Sung, J.Y.; Yun, U.-J.; Kim, H. Anoikis Resistance: An Essential Prerequisite for Tumor Metastasis. Int. J. Cell Biol. 2012, 2012, 1–11. [Google Scholar] [CrossRef]
- Jenning, S.; Pham, T.; Ireland, S.K.; Ruoslahti, E.; Biliran, H. Bit1 in Anoikis Resistance and Tumor Metastasis. Cancer Lett. 2013, 333, 147–151. [Google Scholar] [CrossRef]
- Zhang, T.; Wang, B.; Su, F.; Gu, B.; Xiang, L.; Gao, L.; Zheng, P.; Li, X.; Chen, H. TCF7L2 Promotes Anoikis Resistance and Metastasis of Gastric Cancer by Transcriptionally Activating PLAUR. Int. J. Biol. Sci. 2022, 18, 4560–4577. [Google Scholar] [CrossRef]
- Sharma, R.; Gogoi, G.; Saikia, S.; Sharma, A.; Kalita, D.J.; Sarma, A.; Limaye, A.M.; Gaur, M.K.; Bhattacharyya, J.; Jaganathan, B.G. BMP4 Enhances Anoikis Resistance and Chemoresistance of Breast Cancer Cells through Canonical BMP Signaling. J. Cell Commun. Signal. 2022, 16, 191–205. [Google Scholar] [CrossRef]
- Hsu, Y.-J.; Yin, Y.-J.; Tsai, K.-F.; Jian, C.-C.; Liang, Z.-W.; Hsu, C.-Y.; Wang, C.-C. TGFBR3 Supports Anoikis through Suppressing ATF4 Signaling. J. Cell Sci. 2022, 135, jcs258396. [Google Scholar] [CrossRef]
- Friedman, J.; Hastie, T.; Tibshirani, R. Regularization Paths for Generalized Linear Models via Coordinate Descent. J. Stat. Soft. 2010, 33, 1. [Google Scholar] [CrossRef]
- LeRoy, G. Requirement of RSF and FACT for Transcription of Chromatin Templates In Vitro. Science 1998, 282, 1900–1904. [Google Scholar] [CrossRef]
- Gonzalez-Angulo, A.M.; Liu, S.; Chen, H.; Chavez-MacGregor, M.; Sahin, A.; Hortobagyi, G.N.; Mills, G.B.; Do, K.-A.; Meric-Bernstam, F. Functional Proteomics Characterization of Residual Breast Cancer after Neoadjuvant Systemic Chemotherapy. Ann. Oncol. 2013, 24, 909–916. [Google Scholar] [CrossRef] [PubMed]
- Dash, T.K.; Chakraborty, C.; Mahapatra, S.; Panda, G. Gradient Boosting Machine and Efficient Combination of Features for Speech-Based Detection of COVID-19. IEEE J. Biomed. Health Inform. 2022, 26, 5364–5371. [Google Scholar] [CrossRef] [PubMed]
- Li, Y.; Xu, Y.; Ma, Z.; Ye, Y.; Gao, L.; Sun, Y. An XGBoost-Based Model for Assessment of Aortic Stiffness from Wrist Photoplethysmogram. Comput. Methods Programs Biomed. 2022, 226, 107128. [Google Scholar] [CrossRef] [PubMed]
- Zhang, N.; Zhang, H.; Liu, Z.; Dai, Z.; Wu, W.; Zhou, R.; Li, S.; Wang, Z.; Liang, X.; Wen, J.; et al. An Artificial Intelligence Network-guided Signature for Predicting Outcome and Immunotherapy Response in Lung Adenocarcinoma Patients Based on 26 Machine Learning Algorithms. Cell Prolif. 2023, 56, e13409. [Google Scholar] [CrossRef]
- Bair, E.; Tibshirani, R. Semi-Supervised Methods to Predict Patient Survival from Gene Expression Data. PLoS Biol. 2004, 2, e108. [Google Scholar] [CrossRef]
- Bastien, P.; Bertrand, F.; Meyer, N.; Maumy-Bertrand, M. Deviance Residuals-Based Sparse PLS and Sparse Kernel PLS Regression for Censored Data. Bioinformatics 2015, 31, 397–404. [Google Scholar] [CrossRef]
- Ritchie, M.E.; Phipson, B.; Wu, D.; Hu, Y.; Law, C.W.; Shi, W.; Smyth, G.K. Limma Powers Differential Expression Analyses for RNA-Sequencing and Microarray Studies. Nucleic Acids Res. 2015, 43, e47. [Google Scholar] [CrossRef]
- Yu, G.; Wang, L.-G.; Han, Y.; He, Q.-Y. clusterProfiler: An R Package for Comparing Biological Themes Among Gene Clusters. OMICS J. Integr. Biol. 2012, 16, 284–287. [Google Scholar] [CrossRef]
- Hänzelmann, S.; Castelo, R.; Guinney, J. GSVA: Gene Set Variation Analysis for Microarray and RNA-Seq Data. BMC Bioinform. 2013, 14, 7. [Google Scholar] [CrossRef]
- Zeng, D.; Ye, Z.; Shen, R.; Yu, G.; Wu, J.; Xiong, Y.; Zhou, R.; Qiu, W.; Huang, N.; Sun, L.; et al. IOBR: Multi-Omics Immuno-Oncology Biological Research to Decode Tumor Microenvironment and Signatures. Front. Immunol. 2021, 12, 687975. [Google Scholar] [CrossRef]
- Maeser, D.; Gruener, R.F.; Huang, R.S. oncoPredict: An R Package for Predicting in Vivo or Cancer Patient Drug Response and Biomarkers from Cell Line Screening Data. Brief. Bioinform. 2021, 22, bbab260. [Google Scholar] [CrossRef] [PubMed]
- Han, Y.; Wang, Y.; Dong, X.; Sun, D.; Liu, Z.; Yue, J.; Wang, H.; Li, T.; Wang, C. TISCH2: Expanded Datasets and New Tools for Single-Cell Transcriptome Analyses of the Tumor Microenvironment. Nucleic Acids Res. 2023, 51, D1425–D1431. [Google Scholar] [CrossRef]
- Yang, C.; Zhang, H.; Chen, M.; Wang, S.; Qian, R.; Zhang, L.; Huang, X.; Wang, J.; Liu, Z.; Qin, W.; et al. A Survey of Optimal Strategy for Signature-Based Drug Repositioning and an Application to Liver Cancer. eLife 2022, 11, e71880. [Google Scholar] [CrossRef] [PubMed]
- Zheng, H.; Wang, M.; Zhang, S.; Hu, D.; Yang, Q.; Chen, M.; Zhang, X.; Zhang, Y.; Dai, J.; Liou, Y.-C. Comprehensive Pan-Cancer Analysis Reveals NUSAP1 Is a Novel Predictive Biomarker for Prognosis and Immunotherapy Response. Int. J. Biol. Sci. 2023, 19, 4689–4708. [Google Scholar] [CrossRef]
- Malta, T.M.; Sokolov, A.; Gentles, A.J.; Burzykowski, T.; Poisson, L.; Weinstein, J.N.; Kamińska, B.; Huelsken, J.; Omberg, L.; Gevaert, O.; et al. Machine Learning Identifies Stemness Features Associated with Oncogenic Dedifferentiation. Cell 2018, 173, 338–354. [Google Scholar] [CrossRef]
- Balduzzi, S.; Rücker, G.; Schwarzer, G. How to Perform a Meta-Analysis with R: A Practical Tutorial. Evid. Based Ment. Health 2019, 22, 153–160. [Google Scholar] [CrossRef]
- Stel, V.S.; Dekker, F.W.; Tripepi, G.; Zoccali, C.; Jager, K.J. Survival Analysis I: The Kaplan-Meier Method. Nephron. Clin. Pract. 2011, 119, c83–c88. [Google Scholar] [CrossRef]
- Lee, Y.; Ni, J.; Beretov, J.; Wasinger, V.C.; Graham, P.; Li, Y. Recent Advances of Small Extracellular Vesicle Biomarkers in Breast Cancer Diagnosis and Prognosis. Mol. Cancer 2023, 22, 33. [Google Scholar] [CrossRef] [PubMed]
- Loibl, S.; Poortmans, P.; Morrow, M.; Denkert, C.; Curigliano, G. Breast Cancer. Lancet 2021, 397, 1750–1769. [Google Scholar] [CrossRef]
- Newton, K.; Strasser, A.; Kayagaki, N.; Dixit, V.M. Cell Death. Cell 2024, 187, 235–256. [Google Scholar] [CrossRef]
- Yuan, L.; Cai, Y.; Zhang, L.; Liu, S.; Li, P.; Li, X. Promoting Apoptosis, a Promising Way to Treat Breast Cancer With Natural Products: A Comprehensive Review. Front. Pharmacol. 2022, 12, 801662. [Google Scholar] [CrossRef] [PubMed]
- Dai, Y.; Zhang, X.; Ou, Y.; Zou, L.; Zhang, D.; Yang, Q.; Qin, Y.; Du, X.; Li, W.; Yuan, Z.; et al. Anoikis Resistance––Protagonists of Breast Cancer Cells Survive and Metastasize after ECM Detachment. Cell Commun. Signal 2023, 21, 190. [Google Scholar] [CrossRef] [PubMed]
- Debnath, J.; Mills, K.R.; Collins, N.L.; Reginato, M.J.; Muthuswamy, S.K.; Brugge, J.S. The Role of Apoptosis in Creating and Maintaining Luminal Space within Normal and Oncogene-Expressing Mammary Acini. Cell 2002, 111, 29–40. [Google Scholar] [CrossRef] [PubMed]
- Buchheit, C.L.; Weigel, K.J.; Schafer, Z.T. Cancer Cell Survival during Detachment from the ECM: Multiple Barriers to Tumour Progression. Nat. Rev. Cancer 2014, 14, 632–641. [Google Scholar] [CrossRef]
- Wu, X.; Zhang, X.; Yu, L.; Zhang, C.; Ye, L.; Ren, D.; Li, Y.; Sun, X.; Yu, L.; Ouyang, Y.; et al. Zinc Finger Protein 367 Promotes Metastasis by Inhibiting the Hippo Pathway in Breast Cancer. Oncogene 2020, 39, 2568–2582. [Google Scholar] [CrossRef]
- Liu, X.; Chipurupalli, S.; Jiang, P.; Tavasoli, M.; Yoo, B.H.; McPhee, M.; Mazinani, S.; Francia, G.; Kerbel, R.S.; Rosen, K.V. ErbB2/Her2-Dependent Downregulation of a Cell Death-Promoting Protein BLNK in Breast Cancer Cells Is Required for 3D Breast Tumor Growth. Cell Death Dis. 2022, 13, 687. [Google Scholar] [CrossRef]
- Din, N.M.U.; Dar, R.A.; Rasool, M.; Assad, A. Breast Cancer Detection Using Deep Learning: Datasets, Methods, and Challenges Ahead. Comput. Biol. Med. 2022, 149, 106073. [Google Scholar] [CrossRef]
- Tran, K.A.; Kondrashova, O.; Bradley, A.; Williams, E.D.; Pearson, J.V.; Waddell, N. Deep Learning in Cancer Diagnosis, Prognosis and Treatment Selection. Genome Med. 2021, 13, 152. [Google Scholar] [CrossRef]
- Moon, I.; LoPiccolo, J.; Baca, S.C.; Sholl, L.M.; Kehl, K.L.; Hassett, M.J.; Liu, D.; Schrag, D.; Gusev, A. Machine Learning for Genetics-Based Classification and Treatment Response Prediction in Cancer of Unknown Primary. Nat. Med. 2023, 29, 2057–2067. [Google Scholar] [CrossRef]
- Sammut, S.-J.; Crispin-Ortuzar, M.; Chin, S.-F.; Provenzano, E.; Bardwell, H.A.; Ma, W.; Cope, W.; Dariush, A.; Dawson, S.-J.; Abraham, J.E.; et al. Multi-Omic Machine Learning Predictor of Breast Cancer Therapy Response. Nature 2022, 601, 623–629. [Google Scholar] [CrossRef]
- Ma, M.; Liu, R.; Wen, C.; Xu, W.; Xu, Z.; Wang, S.; Wu, J.; Pan, D.; Zheng, B.; Qin, G.; et al. Predicting the Molecular Subtype of Breast Cancer and Identifying Interpretable Imaging Features Using Machine Learning Algorithms. Eur. Radiol. 2022, 32, 1652–1662. [Google Scholar] [CrossRef] [PubMed]
- Liu, Y.; Liu, Y.; Ye, S.; Feng, H.; Ma, L. A New Ferroptosis-Related Signature Model Including Messenger RNAs and Long Non-Coding RNAs Predicts the Prognosis of Gastric Cancer Patients. J. Transl. Intern. Med. 2023, 11, 145–155. [Google Scholar] [CrossRef] [PubMed]
- Zhang, H.; Wang, G.; Zhou, R.; Li, X.; Sun, Y.; Li, Y.; Du, W.; Yan, X.; Yang, J.; Chang, X.; et al. SPIB Promotes Anoikis Resistance via Elevated Autolysosomal Process in Lung Cancer Cells. FEBS J. 2020, 287, 4696–4709. [Google Scholar] [CrossRef]
- Horiuchi, S.; Koike, T.; Takebuchi, H.; Hoshino, K.; Sasaki, I.; Fukuda-Ohta, Y.; Kaisho, T.; Kitamura, D. SpiB Regulates the Expression of B-Cell-Related Genes and Increases the Longevity of Memory B Cells. Front. Immunol. 2023, 14, 1250719. [Google Scholar] [CrossRef]
- Barkal, A.A.; Brewer, R.E.; Markovic, M.; Kowarsky, M.; Barkal, S.A.; Zaro, B.W.; Krishnan, V.; Hatakeyama, J.; Dorigo, O.; Barkal, L.J.; et al. CD24 Signalling through Macrophage Siglec-10 Is a Target for Cancer Immunotherapy. Nature 2019, 572, 392–396. [Google Scholar] [CrossRef] [PubMed]
- Yang, P.; Yu, F.; Yao, Z.; Ding, X.; Xu, H.; Zhang, J. CD24 Is a Novel Target of Chimeric Antigen Receptor T Cells for the Treatment of Triple Negative Breast Cancer. Cancer Immunol. Immunother. 2023, 72, 3191–3202. [Google Scholar] [CrossRef]
- Wang, H.; Wang, N.; Zheng, X.; Wu, L.; Fan, C.; Li, X.; Ye, K.; Han, S. Circular RNA Hsa_circ_0009172 Suppresses Gastric Cancer by Regulation of microRNA-485-3p-Mediated NTRK3. Cancer Gene Ther. 2021, 28, 1312–1324. [Google Scholar] [CrossRef]
- Tanikawa, C.; Furukawa, Y.; Yoshida, N.; Arakawa, H.; Nakamura, Y.; Matsuda, K. XEDAR as a Putative Colorectal Tumor Suppressor That Mediates P53-Regulated Anoikis Pathway. Oncogene 2009, 28, 3081–3092. [Google Scholar] [CrossRef] [PubMed]
- Liu, Z.; Sun, Q.; Wang, X. PLK1, A Potential Target for Cancer Therapy. Transl. Oncol. 2017, 10, 22–32. [Google Scholar] [CrossRef]
- Ueda, A.; Oikawa, K.; Fujita, K.; Ishikawa, A.; Sato, E.; Ishikawa, T.; Kuroda, M.; Kanekura, K. Therapeutic Potential of PLK1 Inhibition in Triple-Negative Breast Cancer. Lab. Investig. 2019, 99, 1275–1286. [Google Scholar] [CrossRef]
- Lashen, A.G.; Toss, M.S.; Wootton, L.; Green, A.R.; Mongan, N.P.; Madhusudan, S.; Rakha, E. Characteristics and Prognostic Significance of Polo-like Kinase-1 (PLK1) Expression in Breast Cancer. Histopathology 2023, 83, 414–425. [Google Scholar] [CrossRef] [PubMed]
- Wang, B.; Huang, X.; Liang, H.; Yang, H.; Guo, Z.; Ai, M.; Zhang, J.; Khan, M.; Tian, Y.; Sun, Q.; et al. PLK1 Inhibition Sensitizes Breast Cancer Cells to Radiation via Suppressing Autophagy. Int. J. Radiat. Oncol. Biol. Phys. 2021, 110, 1234–1247. [Google Scholar] [CrossRef] [PubMed]
- Zhao, M.; Lu, T.; Bi, G.; Hu, Z.; Liang, J.; Bian, Y.; Feng, M.; Zhan, C. PLK1 Regulating Chemoradiotherapy Sensitivity of Esophageal Squamous Cell Carcinoma through Pentose Phosphate Pathway/Ferroptosis. Biomed. Pharmacother. 2023, 168, 115711. [Google Scholar] [CrossRef]
- Zhang, Z.; Cheng, L.; Li, J.; Qiao, Q.; Karki, A.; Allison, D.B.; Shaker, N.; Li, K.; Utturkar, S.M.; Atallah Lanman, N.M.; et al. Targeting Plk1 Sensitizes Pancreatic Cancer to Immune Checkpoint Therapy. Cancer Res. 2022, 82, 3532–3548. [Google Scholar] [CrossRef] [PubMed]
- Shi, Y.-H.; Xu, Q.-C.; Zhu, Y.-Q.; Liu, Z.-D.; Zhao, G.-Y.; Liu, Q.; Wang, X.-Y.; Wang, J.-Q.; Xu, X.; Su, Q.; et al. Imatinib Facilitates Gemcitabine Sensitivity by Targeting Epigenetically Activated PDGFC Signaling in Pancreatic Cancer. Mol. Ther. 2023, 31, 503–516. [Google Scholar] [CrossRef]
- Malavaki, C.J.; Roussidis, A.E.; Gialeli, C.; Kletsas, D.; Tsegenidis, T.; Theocharis, A.D.; Tzanakakis, G.N.; Karamanos, N.K. Imatinib as a Key Inhibitor of the Plateletderived Growth Factor Receptor Mediated Expression of Cell Surface Heparan Sulfate Proteoglycans and Functional Properties of Breast Cancer Cells. FEBS J. 2013, 280, 2477–2489. [Google Scholar] [CrossRef]
- Montaldi, A.; Lima, S.; Godoy, P.; Xavier, D.; Sakamoto-Hojo, E. PARP-1 Inhibition Sensitizes Temozolomide-treated Glioblastoma Cell Lines and Decreases Drug Resistance Independent of MGMT Activity and PTEN Proficiency. Oncol. Rep. 2020, 44, 2275–2287. [Google Scholar] [CrossRef]
- Koustas, E.; Karamouzis, M.V.; Sarantis, P.; Schizas, D.; Papavassiliou, A.G. Inhibition of c-MET Increases the Antitumour Activity of PARP Inhibitors in Gastric Cancer Models. J Cell. Mol. Medi. 2020, 24, 10420–10431. [Google Scholar] [CrossRef]
- Yang, Y.; Li, S.; Wang, Y.; Zhao, Y.; Li, Q. Protein Tyrosine Kinase Inhibitor Resistance in Malignant Tumors: Molecular Mechanisms and Future Perspective. Sig. Transduct. Target Ther. 2022, 7, 329. [Google Scholar] [CrossRef]
- Ahmadi, A.; Najafi, M.; Farhood, B.; Mortezaee, K. Transforming Growth Factor-β Signaling: Tumorigenesis and Targeting for Cancer Therapy. J. Cell. Physiol. 2019, 234, 12173–12187. [Google Scholar] [CrossRef]
- Peng, D.; Fu, M.; Wang, M.; Wei, Y.; Wei, X. Targeting TGF-β Signal Transduction for Fibrosis and Cancer Therapy. Mol. Cancer 2022, 21, 104. [Google Scholar] [CrossRef] [PubMed]
- Dawson, J.C.; Serrels, A.; Stupack, D.G.; Schlaepfer, D.D.; Frame, M.C. Targeting FAK in Anticancer Combination Therapies. Nat. Rev. Cancer 2021, 21, 313–324. [Google Scholar] [CrossRef] [PubMed]
- Carneiro, B.A.; El-Deiry, W.S. Targeting Apoptosis in Cancer Therapy. Nat. Rev. Clin. Oncol. 2020, 17, 395–417. [Google Scholar] [CrossRef] [PubMed]
- Xia, L.; Oyang, L.; Lin, J.; Tan, S.; Han, Y.; Wu, N.; Yi, P.; Tang, L.; Pan, Q.; Rao, S.; et al. The Cancer Metabolic Reprogramming and Immune Response. Mol. Cancer 2021, 20, 28. [Google Scholar] [CrossRef] [PubMed]
- Ozga, A.J.; Chow, M.T.; Luster, A.D. Chemokines and the Immune Response to Cancer. Immunity 2021, 54, 859–874. [Google Scholar] [CrossRef]
- Lv, B.; Wang, Y.; Ma, D.; Cheng, W.; Liu, J.; Yong, T.; Chen, H.; Wang, C. Immunotherapy: Reshape the Tumor Immune Microenvironment. Front. Immunol. 2022, 13, 844142. [Google Scholar] [CrossRef]
- Zhang, Y.; Zhang, Z. The History and Advances in Cancer Immunotherapy: Understanding the Characteristics of Tumor-Infiltrating Immune Cells and Their Therapeutic Implications. Cell. Mol. Immunol. 2020, 17, 807–821. [Google Scholar] [CrossRef]
- Ye, F.; Dewanjee, S.; Li, Y.; Jha, N.K.; Chen, Z.-S.; Kumar, A.; Vishakha; Behl, T.; Jha, S.K.; Tang, H. Advancements in Clinical Aspects of Targeted Therapy and Immunotherapy in Breast Cancer. Mol. Cancer 2023, 22, 105. [Google Scholar] [CrossRef]
- Burstein, H.J.; Curigliano, G.; Thürlimann, B.; Weber, W.P.; Poortmans, P.; Regan, M.M.; Senn, H.J.; Winer, E.P.; Gnant, M.; Aebi, S.; et al. Customizing Local and Systemic Therapies for Women with Early Breast Cancer: The St. Gallen International Consensus Guidelines for Treatment of Early Breast Cancer 2021. Ann. Oncol. 2021, 32, 1216–1235. [Google Scholar] [CrossRef]
- Wilcock, P.; Webster, R.M. The Breast Cancer Drug Market. Nat. Rev. Drug Discov. 2021, 20, 339–340. [Google Scholar] [CrossRef]
- Kerr, A.J.; Dodwell, D.; McGale, P.; Holt, F.; Duane, F.; Mannu, G.; Darby, S.C.; Taylor, C.W. Adjuvant and Neoadjuvant Breast Cancer Treatments: A Systematic Review of Their Effects on Mortality. Cancer Treat. Rev. 2022, 105, 102375. [Google Scholar] [CrossRef] [PubMed]
- Slamon, D.; Lipatov, O.; Nowecki, Z.; McAndrew, N.; Kukielka-Budny, B.; Stroyakovskiy, D.; Yardley, D.A.; Huang, C.-S.; Fasching, P.A.; Crown, J.; et al. Ribociclib plus Endocrine Therapy in Early Breast Cancer. N. Engl. J. Med. 2024, 390, 1080–1091. [Google Scholar] [CrossRef] [PubMed]












Disclaimer/Publisher’s Note: The statements, opinions and data contained in all publications are solely those of the individual author(s) and contributor(s) and not of MDPI and/or the editor(s). MDPI and/or the editor(s) disclaim responsibility for any injury to people or property resulting from any ideas, methods, instructions or products referred to in the content. |
© 2024 by the authors. Licensee MDPI, Basel, Switzerland. This article is an open access article distributed under the terms and conditions of the Creative Commons Attribution (CC BY) license (https://creativecommons.org/licenses/by/4.0/).
Share and Cite
Li, L.; Li, L.; Wang, Y.; Wu, B.; Guan, Y.; Chen, Y.; Zhao, J. Integration of Machine Learning and Experimental Validation to Identify Anoikis-Related Prognostic Signature for Predicting the Breast Cancer Tumor Microenvironment and Treatment Response. Genes 2024, 15, 1458. https://doi.org/10.3390/genes15111458
Li L, Li L, Wang Y, Wu B, Guan Y, Chen Y, Zhao J. Integration of Machine Learning and Experimental Validation to Identify Anoikis-Related Prognostic Signature for Predicting the Breast Cancer Tumor Microenvironment and Treatment Response. Genes. 2024; 15(11):1458. https://doi.org/10.3390/genes15111458
Chicago/Turabian StyleLi, Longpeng, Longhui Li, Yaxin Wang, Baoai Wu, Yue Guan, Yinghua Chen, and Jinfeng Zhao. 2024. "Integration of Machine Learning and Experimental Validation to Identify Anoikis-Related Prognostic Signature for Predicting the Breast Cancer Tumor Microenvironment and Treatment Response" Genes 15, no. 11: 1458. https://doi.org/10.3390/genes15111458
APA StyleLi, L., Li, L., Wang, Y., Wu, B., Guan, Y., Chen, Y., & Zhao, J. (2024). Integration of Machine Learning and Experimental Validation to Identify Anoikis-Related Prognostic Signature for Predicting the Breast Cancer Tumor Microenvironment and Treatment Response. Genes, 15(11), 1458. https://doi.org/10.3390/genes15111458
