Role of LncRNA MSTRG.20890.1 in Hair Follicle Development of Cashmere Goats
Abstract
1. Introduction
2. Materials and Methods
2.1. Ethics Approval and Consent to Participate
2.2. Sample Collection
2.3. Screening and Identification of Key LncRNAs in Secondary Hair Follicle Morphogenesis
2.4. Construction of Interference/Overexpression Cell Lines
2.5. Isolation of Cytoplasmic and Nuclear RNA
2.6. Dual-Luciferase Report Detection
2.7. Cell Proliferation Assays
2.8. Cell Apoptosis Detection
2.9. DNA Staining
2.10. Scrape Motility Assay
2.11. Statistical Analyses
3. Results
3.1. Important LncRNA Screening for Secondary Hair Follicle Morphogenesis
3.2. LncRNA MSTRG.20890.1 Inhibits the Proliferation and Migration of Dermal Fibroblasts
3.3. LncRNA MSTRG.20890.1 Can Participate in the Morphogenesis and Development of Secondary Hair Follicles by Binding to Chi-miR-24-3p
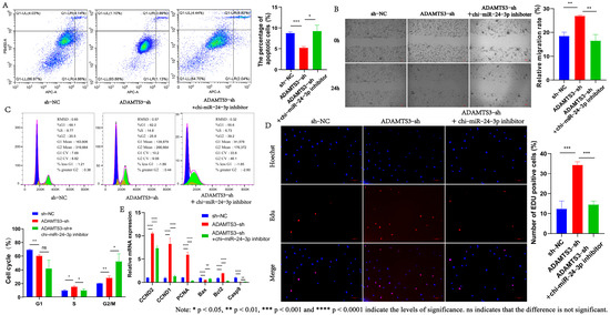
3.4. Chi-miR-24-3p Can Counteract the Promoting Effect of LncRNA MSTRG.20890.1-sh on the Proliferation and Migration of Dermal Fibroblasts
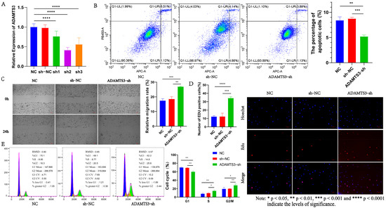
3.5. ADAMTS3 Can Target and Bind to Chi-miR-24-3p to Participate in the Morphogenesis and Development of Secondary Hair Follicles
3.6. ADAMTS3 Inhibits the Proliferation and Migration of Dermal Fibroblasts
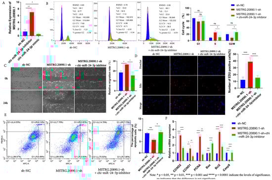
3.7. LncRNA MSTRG.20890.1 Inhibits the Proliferation and Apoptosis of Dermal Fibroblasts Through the Chi-miR-24-3p/ADAMTS3 Signaling Axis
4. Discussion
5. Conclusions
Supplementary Materials
Author Contributions
Funding
Institutional Review Board Statement
Informed Consent Statement
Data Availability Statement
Acknowledgments
Conflicts of Interest
References
- Zhang, P. Production and research status of cashmere goat industry in the world. Anim. Husb. Feed. Sci. 1994, 1, 20–24. [Google Scholar] [CrossRef]
- Zhang, Y.; Yin, J.; Li, J.; Li, C. Study on Hair Follicle Structure and Morphogenesis of the Inner Mongolian Arbas Cashmere Goat. Sci. Agric. Sin. 2007, 05, 1017–1023. [Google Scholar]
- Xu, W.; He, L.; Li, Y.; Tan, Y.; Zhang, F.; Xu, H. Silencing of lncRNA ZFAS1 Inhibits Malignancies by Blocking Wnt/β-Catenin Signaling in Gastric Cancer Cells. Biosci. Biotechnol. Biochem. 2018, 82, 456–465. [Google Scholar] [CrossRef]
- Ma, R.; Du, H.; Cao, Y.; Zhao, Z.; Shang, F.; Wang, R.; Zhang, Y. Research progress on the regulatory mechanisms of follicle morphogenesis and development in mammals. J. China Agric. Univ. 2024, 29, 40–55. [Google Scholar] [CrossRef]
- Zhang, Y.; Yin, J.; Li, C.; Li, J. Study on Development of Skin and Hair Folli cle fro m Fetal I inner Mongoli an Arbas Cashmere Goats. Acta Vet. Et Zootech. Sin. 2006, 8, 761–768. [Google Scholar]
- Okazaki, Y.; Furuno, M.; Kasukawa, T.; Adachi, J.; Bono, H.; Kondo, S.; Nikaido, I.; Osato, N.; Saito, R.; Suzuki, H.; et al. Analysis of the Mouse Transcriptome Based on Functional Annotation of 60,770 Full-Length cDNAs. Nature 2002, 420, 563–573. [Google Scholar] [CrossRef]
- Zhou, P.; Byrne, C.; Jacobs, J.; Fuchs, E. Lymphoid Enhancer Factor 1 Directs Hair Follicle Patterning and Epithelial Cell Fate. Genes. Dev. 1995, 9, 700–713. [Google Scholar] [CrossRef]
- Xie, Y.; Shi, X.; Sheng, K.; Han, G.; Li, W.; Zhao, Q.; Jiang, B.; Feng, J.; Li, J.; Gu, Y. PI3K/Akt Signaling Transduction Pathway, Erythropoiesis and Glycolysis in Hypoxia (Review). Mol. Med. Rep. 2019, 19, 783–791. [Google Scholar] [CrossRef]
- Yang, F.; Yi, F.; Cao, H.; Liang, Z.; Du, Q. The emerging landscape of long non-coding RNAs. Hereditas 2014, 36, 456–468. [Google Scholar]
- Wang, K.C.; Chang, H.Y. Molecular Mechanisms of Long Noncoding RNAs. Mol. Cell 2011, 43, 904–914. [Google Scholar] [CrossRef]
- Bridges, M.C.; Daulagala, A.C.; Kourtidis, A. LNCcation: lncRNA Localization and Function. J. Cell Biol. 2021, 220, e202009045. [Google Scholar] [CrossRef]
- Zhao, R.; Li, J.; Liu, N.; Li, H.; Liu, L.; Yang, F.; Li, L.; Wang, Y.; He, J. Transcriptomic Analysis Reveals the Involvement of lncRNA-miRNA-mRNA Networks in Hair Follicle Induction in Aohan Fine Wool Sheep Skin. Front. Genet. 2020, 11, 590. [Google Scholar] [CrossRef]
- Lin, B.-J.; Zhu, J.-Y.; Ye, J.; Lu, S.-D.; Liao, M.-D.; Meng, X.-C.; Yin, G.-Q. LncRNA-XIST Promotes Dermal Papilla Induced Hair Follicle Regeneration by Targeting miR-424 to Activate Hedgehog Signaling. Cell Signal 2020, 72, 109623. [Google Scholar] [CrossRef]
- Zhang, Y.; Li, F.; Shi, Y.; Zhang, T.; Wang, X. Comprehensive Transcriptome Analysis of Hair Follicle Morphogenesis Reveals That lncRNA-H19 Promotes Dermal Papilla Cell Proliferation through the Chi-miR-214-3p/β-Catenin Axis in Cashmere Goats. Int. J. Mol. Sci. 2022, 23, 10006. [Google Scholar] [CrossRef]
- GB 14925-2010; Laboratory Animal Environment and Facilities. The General Administration of Quality Supervision, Inspection and Quarantine of the People’s Republic of China: Beijing, China, 2011.
- Ma, R.; Shang, F.; Rong, Y.; Pan, J.; Wang, M.; Niu, S.; Qi, Y.; Li, Y.; Lv, Q.; Wang, Z.; et al. Expression Profile of Long Non-Coding RNA in Inner Mongolian Cashmere Goat with Putative Roles in Hair Follicles Development. Front. Vet. Sci. 2022, 9, 995604. [Google Scholar] [CrossRef]
- Langmead, B.; Salzberg, S.L. Fast Gapped-Read Alignment with Bowtie 2. Nat. Methods 2012, 9, 357–359. [Google Scholar] [CrossRef]
- Kim, D.; Langmead, B.; Salzberg, S.L. HISAT: A Fast Spliced Aligner with Low Memory Requirements. Nat. Methods 2015, 12, 357–360. [Google Scholar] [CrossRef]
- Kang, Y.-J.; Yang, D.-C.; Kong, L.; Hou, M.; Meng, Y.-Q.; Wei, L.; Gao, G. CPC2: A Fast and Accurate Coding Potential Calculator Based on Sequence Intrinsic Features. Nucleic Acids Res. 2017, 45, W12–W16. [Google Scholar] [CrossRef]
- Sun, L.; Luo, H.; Bu, D.; Zhao, G.; Yu, K.; Zhang, C.; Liu, Y.; Chen, R.; Zhao, Y. Utilizing Sequence Intrinsic Composition to Classify Protein-Coding and Long Non-Coding Transcripts. Nucleic Acids Res. 2013, 41, e166. [Google Scholar] [CrossRef]
- Trapnell, C.; Williams, B.A.; Pertea, G.; Mortazavi, A.; Kwan, G.; Van Baren, M.J.; Salzberg, S.L.; Wold, B.J.; Pachter, L. Transcript Assembly and Quantification by RNA-Seq Reveals Unannotated Transcripts and Isoform Switching during Cell Differentiation. Nat. Biotechnol. 2010, 28, 511–515. [Google Scholar] [CrossRef]
- Cao, Z.; Pan, X.; Yang, Y.; Huang, Y.; Shen, H.-B. The lncLocator: A Subcellular Localization Predictor for Long Non-Coding RNAs Based on a Stacked Ensemble Classifier. Bioinformatics 2018, 34, 2185–2194. [Google Scholar] [CrossRef]
- Agarwal, V.; Bell, G.W.; Nam, J.-W.; Bartel, D.P. Predicting Effective microRNA Target Sites in Mammalian mRNAs. Elife 2015, 4, e05005. [Google Scholar] [CrossRef]
- Betel, D.; Wilson, M.; Gabow, A.; Marks, D.S.; Sander, C. The microRNA.Org Resource: Targets and Expression. Nucleic Acids Res 2008, 36, D149–D153. [Google Scholar] [CrossRef]
- Salmena, L.; Poliseno, L.; Tay, Y.; Kats, L.; Pandolfi, P.P. A ceRNA Hypothesis: The Rosetta Stone of a Hidden RNA Language? Cell 2011, 146, 353–358. [Google Scholar] [CrossRef]
- Kuno, K.; Kanada, N.; Nakashima, E.; Fujiki, F.; Ichimura, F.; Matsushima, K. Molecular Cloning of a Gene Encoding a New Type of Metalloproteinase-Disintegrin Family Protein with Thrombospondin Motifs as an Inflammation Associated Gene. J. Biol. Chem. 1997, 272, 556–562. [Google Scholar] [CrossRef]
- Jones, G.C.; Riley, G.P. ADAMTS Proteinases: A Multi-Domain, Multi-Functional Family with Roles in Extracellular Matrix Turnover and Arthritis. Arthritis Res. Ther. 2005, 7, 160. [Google Scholar] [CrossRef][Green Version]
- Chang, Y.; Bao, P.; Chu, M.; Wu, X.; Liang, C.; Yan, P. Research Progress on the Regulation of lncRNA in the Development of Mammalian Hair Follicle. Biotechnol. Bull. 2019, 35, 205–212. [Google Scholar] [CrossRef]
- Nie, Y.; Li, S.; Zheng, X.; Chen, W.; Li, X.; Liu, Z.; Hu, Y.; Qiao, H.; Qi, Q.; Pei, Q.; et al. Transcriptome Reveals Long Non-Coding RNAs and mRNAs Involved in Primary Wool Follicle Induction in Carpet Sheep Fetal Skin. Front. Physiol. 2018, 9, 446. [Google Scholar] [CrossRef]
- Zhou, G.; Kang, D.; Ma, S.; Wang, X.; Gao, Y.; Yang, Y.; Wang, X.; Chen, Y. Integrative Analysis Reveals ncRNA-Mediated Molecular Regulatory Network Driving Secondary Hair Follicle Regression in Cashmere Goats. BMC Genom. 2018, 19, 222. [Google Scholar] [CrossRef]
- Cai, B.; Zheng, Y.; Ma, S.; Xing, Q.; Wang, X.; Yang, B.; Yin, G.; Guan, F. Long Non-coding RNA Regulates Hair Follicle Stem Cell Proliferation and Differentiation through PI3K/AKT Signal Pathway. Mol. Med. Rep. 2018, 17, 5477–5483. [Google Scholar] [CrossRef]
- Si, Y.; Bai, J.; Wu, J.; Li, Q.; Mo, Y.; Fang, R.; Lai, W. LncRNA PlncRNA-1 Regulates Proliferation and Differentiation of Hair Follicle Stem Cells through TGF-β1-mediated Wnt/Β-catenin Signal Pathway. Mol. Med. Rep. 2018, 17, 1191–1197. [Google Scholar] [CrossRef]
- Yin, R.H.; Zhao, S.J.; Wang, Z.Y.; Zhu, Y.B.; Yin, R.L.; Bai, M.; Fan, Y.X.; Wang, W.; Bai, W.L. LncRNA-599547 Contributes the Inductive Property of Dermal Papilla Cells in Cashmere Goat through miR-15b-5p/Wnt10b Axis. Anim. Biotechnol. 2020, 33, 493–507. [Google Scholar] [CrossRef]
- Osawa, M.; Egawa, G.; Mak, S.-S.; Moriyama, M.; Freter, R.; Yonetani, S.; Beermann, F.; Nishikawa, S.-I. Molecular Characterization of Melanocyte Stem Cells in Their Niche. Development 2005, 132, 5589–5599. [Google Scholar] [CrossRef]
- Mapar, M.; Chopra, D.; Stephan, L.; Schrader, A.; Sun, H.; Schneeberger, K.; Albani, M.; Coupland, G.; Hülskamp, M. Genetic and Molecular Analysis of Root Hair Development in Arabis Alpina. Front. Plant Sci. 2021, 12, 767772. [Google Scholar] [CrossRef]
- Feng, Y. Research progress on the process and regulation of hair follicle formation. Chin. J. Anim. Sci. 2022, 58, 26–32. [Google Scholar] [CrossRef]
- Tasseff, R.; Bheda-Malge, A.; DiColandrea, T.; Bascom, C.C.; Isfort, R.J.; Gelinas, R. Mouse Hair Cycle Expression Dynamics Modeled as Coupled Mesenchymal and Epithelial Oscillators. PLoS Comput. Biol. 2014, 10, e1003914. [Google Scholar] [CrossRef]
- Li, J.; Yang, Z.; Li, Z.; Gu, L.; Wang, Y.; Sung, C. Exogenous IGF-1 Promotes Hair Growth by Stimulating Cell Proliferation and down Regulating TGF-Β1 in C57BL/6 Mice in Vivo. Growth Horm. IGF Res. 2014, 24, 89–94. [Google Scholar] [CrossRef]







Disclaimer/Publisher’s Note: The statements, opinions and data contained in all publications are solely those of the individual author(s) and contributor(s) and not of MDPI and/or the editor(s). MDPI and/or the editor(s) disclaim responsibility for any injury to people or property resulting from any ideas, methods, instructions or products referred to in the content. |
© 2024 by the authors. Licensee MDPI, Basel, Switzerland. This article is an open access article distributed under the terms and conditions of the Creative Commons Attribution (CC BY) license (https://creativecommons.org/licenses/by/4.0/).
Share and Cite
Wang, M.; Ma, R.; Ma, Q.; Ma, B.; Shang, F.; Lv, Q.; Wang, Z.; Wang, R.; Su, R.; Zhao, Y.; et al. Role of LncRNA MSTRG.20890.1 in Hair Follicle Development of Cashmere Goats. Genes 2024, 15, 1392. https://doi.org/10.3390/genes15111392
Wang M, Ma R, Ma Q, Ma B, Shang F, Lv Q, Wang Z, Wang R, Su R, Zhao Y, et al. Role of LncRNA MSTRG.20890.1 in Hair Follicle Development of Cashmere Goats. Genes. 2024; 15(11):1392. https://doi.org/10.3390/genes15111392
Chicago/Turabian StyleWang, Min, Rong Ma, Qing Ma, Bingjie Ma, Fangzheng Shang, Qi Lv, Zhiying Wang, Ruijun Wang, Rui Su, Yanhong Zhao, and et al. 2024. "Role of LncRNA MSTRG.20890.1 in Hair Follicle Development of Cashmere Goats" Genes 15, no. 11: 1392. https://doi.org/10.3390/genes15111392
APA StyleWang, M., Ma, R., Ma, Q., Ma, B., Shang, F., Lv, Q., Wang, Z., Wang, R., Su, R., Zhao, Y., & Zhang, Y. (2024). Role of LncRNA MSTRG.20890.1 in Hair Follicle Development of Cashmere Goats. Genes, 15(11), 1392. https://doi.org/10.3390/genes15111392

