Apolipoprotein E Induces Lipid Accumulation Through Dgat2 That Is Prevented with Time-Restricted Feeding in Drosophila
Abstract
1. Introduction
2. Materials and Methods
2.1. Drosophila Standard Environmental Condition and UAS-Gal4 Lines
2.2. Lipid-Accumulation Imaging and Analyses
2.3. Immunohistochemistry
2.4. Gene Expression by qPCR
2.5. Gene Expression Analysis of a Publicly Available Allen Institute Database
2.6. Time-Restricted Feeding
2.7. Statistical Analysis
3. Results
3.1. ApoE Induces Lipid Accumulation in the Brain but Not in the Indirect Flight Muscle
3.2. All ApoE Alleles Induce Similar Lipid Accumulation in the Brain
3.3. Pan-Neuronal Knock-Down of Dgat2 Prevents Lipid Accumulation in ApoE Allele-Specific Manner
3.4. Impact of Dgat2 on Intracellular Biosynthesis of Lipids with the Expression of ApoE Allele
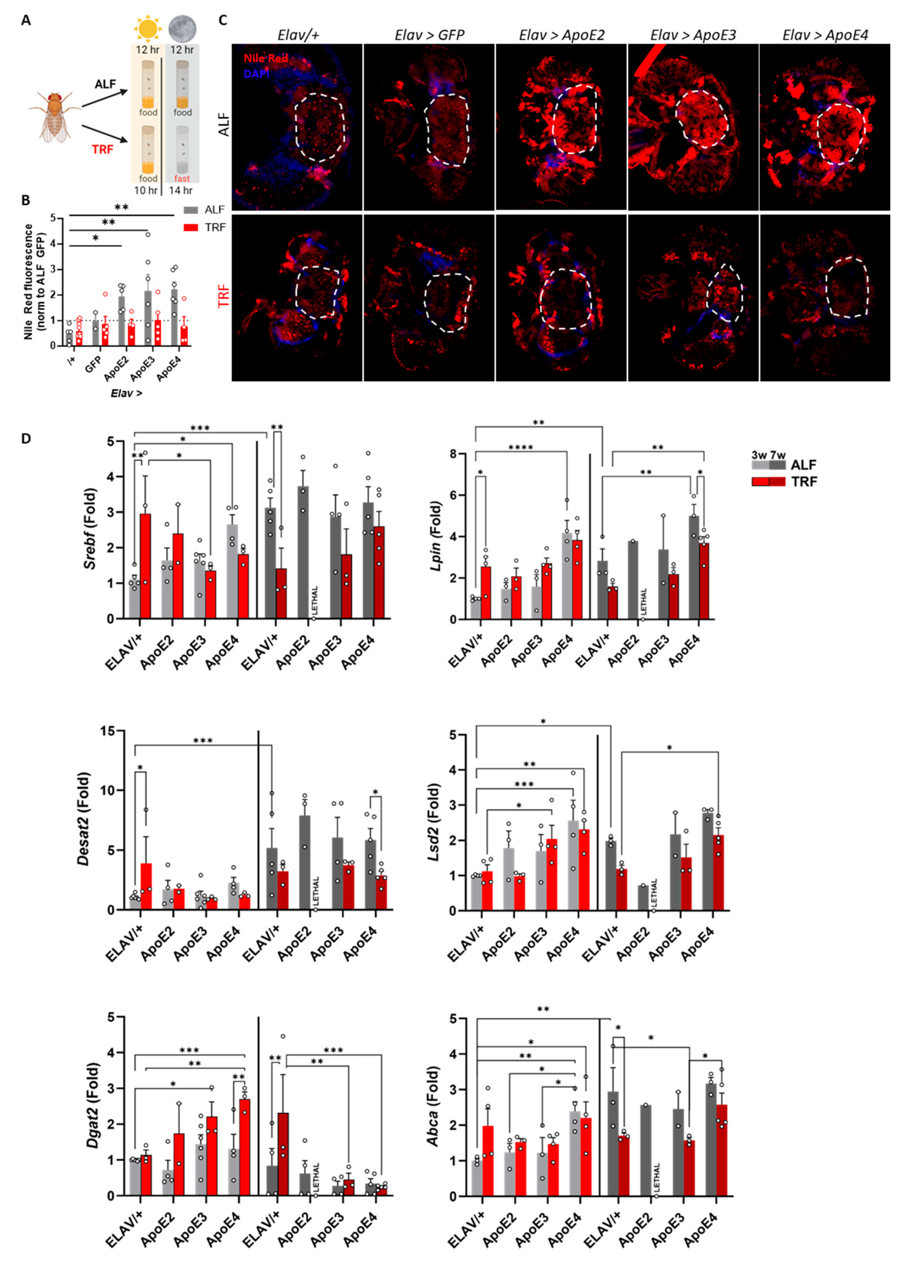
3.5. Time-Restricted Feeding Prevents ApoE-Induced Lipid Accumulation in the Brain
3.6. Time-Restricted Feeding Modulates ApoE-Induced Genes Linked with Lipid Dysmetabolism
4. Discussion
Supplementary Materials
Author Contributions
Funding
Institutional Review Board Statement
Informed Consent Statement
Data Availability Statement
Acknowledgments
Conflicts of Interest
References
- Collaborators, G.D.F. Estimation of the global prevalence of dementia in 2019 and forecasted prevalence in 2050: An analysis for the Global Burden of Disease Study 2019. Lancet Public Health 2022, 7, e105–e125. [Google Scholar] [CrossRef] [PubMed]
- Corder, E.H.; Saunders, A.M.; Strittmatter, W.J.; Schmechel, D.E.; Gaskell, P.C.; Small, G.W.; Roses, A.D.; Haines, J.L.; Pericak-Vance, M.A. Gene dose of apolipoprotein E type 4 allele and the risk of Alzheimer’s disease in late onset families. Science 1993, 261, 921–923. [Google Scholar] [CrossRef] [PubMed]
- Oitzl, M.S.; Mulder, M.; Lucassen, P.J.; Havekes, L.M.; Grootendorst, J.; de Kloet, E.R. Severe learning deficits in apolipoprotein E-knockout mice in a water maze task. Brain Res. 1997, 752, 189–196. [Google Scholar] [CrossRef] [PubMed]
- Grootendorst, J.; Bour, A.; Vogel, E.; Kelche, C.; Sullivan, P.M.; Dodart, J.C.; Bales, K.; Mathis, C. Human apoE targeted replacement mouse lines: H-apoE4 and h-apoE3 mice differ on spatial memory performance and avoidance behavior. Behav. Brain Res. 2005, 159, 1–14. [Google Scholar] [CrossRef] [PubMed]
- Lanfranco, M.F.; Sepulveda, J.; Kopetsky, G.; Rebeck, G.W. Expression and secretion of apoE isoforms in astrocytes and microglia during inflammation. Glia 2021, 69, 1478–1493. [Google Scholar] [CrossRef]
- Metzger, R.E.; LaDu, M.J.; Pan, J.B.; Getz, G.S.; Frail, D.E.; Falduto, M.T. Neurons of the human frontal cortex display apolipoprotein E immunoreactivity: Implications for Alzheimer’s disease. J. Neuropathol. Exp. Neurol. 1996, 55, 372–380. [Google Scholar] [CrossRef]
- Boschert, U.; Merlo-Pich, E.; Higgins, G.; Roses, A.; Catsicas, S. Apolipoprotein E expression by neurons surviving excitotoxic stress. Neurobiol. Dis. 1999, 6, 508–514. [Google Scholar] [CrossRef]
- Koutsodendris, N.; Blumenfeld, J.; Agrawal, A.; Traglia, M.; Grone, B.; Zilberter, M.; Yip, O.; Rao, A.; Nelson, M.R.; Hao, Y.; et al. Neuronal APOE4 removal protects against tau-mediated gliosis, neurodegeneration and myelin deficits. Nat. Aging 2023, 3, 275–296. [Google Scholar] [CrossRef]
- Korinek, M.; Gonzalez-Gonzalez, I.M.; Smejkalova, T.; Hajdukovic, D.; Skrenkova, K.; Krusek, J.; Horak, M.; Vyklicky, L. Cholesterol modulates presynaptic and postsynaptic properties of excitatory synaptic transmission. Sci. Rep. 2020, 10, 12651. [Google Scholar] [CrossRef]
- Koudinov, A.R.; Koudinova, N.V. Essential role for cholesterol in synaptic plasticity and neuronal degeneration. FASEB J. 2001, 15, 1858–1860. [Google Scholar] [CrossRef] [PubMed]
- Liu, L.; MacKenzie, K.R.; Putluri, N.; Maletić-Savatić, M.; Bellen, H.J. The Glia-Neuron Lactate Shuttle and Elevated ROS Promote Lipid Synthesis in Neurons and Lipid Droplet Accumulation in Glia via APOE/D. Cell Metab. 2017, 26, 719–737.e6. [Google Scholar] [CrossRef] [PubMed]
- Ioannou, M.S.; Jackson, J.; Sheu, S.-H.; Chang, C.-L.; Weigel, A.V.; Liu, H.; Pasolli, H.A.; Xu, C.S.; Pang, S.; Matthies, D. Neuron-astrocyte metabolic coupling protects against activity-induced fatty acid toxicity. Cell 2019, 177, 1522–1535.e14. [Google Scholar] [CrossRef] [PubMed]
- Qi, G.; Mi, Y.; Shi, X.; Gu, H.; Brinton, R.D.; Yin, F. ApoE4 Impairs Neuron-Astrocyte Coupling of Fatty Acid Metabolism. Cell Rep. 2021, 34, 108572. [Google Scholar] [CrossRef] [PubMed]
- Farmer, B.C.; Kluemper, J.; Johnson, L.A. Apolipoprotein E4 Alters Astrocyte Fatty Acid Metabolism and Lipid Droplet Formation. Cells 2019, 8, 182. [Google Scholar] [CrossRef] [PubMed] [PubMed Central]
- Alzheimer, A. Uber eigenartige Erkrankung der Hirnrinde. Allg. Z. Für Psychiatr. Und Psych. Gerichtl. Med. 1907, 64, 146–148. [Google Scholar]
- Fuller, S.C. Alzheimer’s disease (senium praecox): The report of a case and review of published cases. J. Nerv. Ment. Dis. 1912, 39, 440–455. [Google Scholar] [CrossRef]
- Wightman, D.P.; Jansen, I.E.; Savage, J.E.; Shadrin, A.A.; Bahrami, S.; Holland, D.; Rongve, A.; Børte, S.; Winsvold, B.S.; Drange, O.K.; et al. A genome-wide association study with 1,126,563 individuals identifies new risk loci for Alzheimer’s disease. Nat. Genet. 2021, 53, 1276–1282. [Google Scholar] [CrossRef]
- Bellenguez, C.; Küçükali, F.; Jansen, I.E.; Kleineidam, L.; Moreno-Grau, S.; Amin, N.; Naj, A.C.; Campos-Martin, R.; Grenier-Boley, B.; Andrade, V.; et al. New insights into the genetic etiology of Alzheimer’s disease and related dementias. Nat. Genet. 2022, 54, 412–436. [Google Scholar] [CrossRef]
- Depp, C.; Sun, T.; Sasmita, A.O.; Spieth, L.; Berghoff, S.A.; Nazarenko, T.; Overhoff, K.; Steixner-Kumar, A.A.; Subramanian, S.; Arinrad, S.; et al. Myelin dysfunction drives amyloid-β deposition in models of Alzheimer’s disease. Nature 2023, 618, 349–357. [Google Scholar] [CrossRef]
- Kao, Y.H.; Chou, M.C.; Chen, C.H.; Yang, Y.H. White Matter Changes in Patients with Alzheimer’s Disease and Associated Factors. J. Clin. Med. 2019, 8, 167. [Google Scholar] [CrossRef] [PubMed] [PubMed Central]
- Area-Gomez, E.; Larrea, D.; Pera, M.; Agrawal, R.R.; Guilfoyle, D.N.; Pirhaji, L.; Shannon, K.; Arain, H.A.; Ashok, A.; Chen, Q. APOE4 is associated with differential regional vulnerability to bioenergetic deficits in aged APOE mice. Sci. Rep. 2020, 10, 4277. [Google Scholar] [CrossRef] [PubMed]
- Zhao, N.; Ren, Y.; Yamazaki, Y.; Qiao, W.; Li, F.; Felton, L.M.; Mahmoudiandehkordi, S.; Kueider-Paisley, A.; Sonoustoun, B.; Arnold, M. Alzheimer’s risk factors age, APOE genotype, and sex drive distinct molecular pathways. Neuron 2020, 106, 727–742.e6. [Google Scholar] [CrossRef] [PubMed]
- Miranda, A.M.; Ashok, A.; Chan, R.B.; Zhou, B.; Xu, Y.; McIntire, L.B.; Area-Gomez, E.; Di Paolo, G.; Duff, K.E.; Oliveira, T.G. Effects of APOE4 allelic dosage on lipidomic signatures in the entorhinal cortex of aged mice. Transl. Psychiatry 2022, 12, 129. [Google Scholar] [CrossRef]
- Roher, A.E.; Maarouf, C.L.; Sue, L.I.; Hu, Y.; Wilson, J.; Beach, T.G. Proteomics-derived cerebrospinal fluid markers of autopsy-confirmed Alzheimer’s disease. Biomarkers 2009, 14, 493–501. [Google Scholar] [CrossRef]
- Yang, L.G.; March, Z.M.; Stephenson, R.A.; Narayan, P.S. Apolipoprotein E in lipid metabolism and neurodegenerative disease. Trends Endocrinol. Metab. 2023, 34, 430–445. [Google Scholar] [CrossRef] [PubMed]
- Tao, Q.; Ang, T.F.A.; DeCarli, C.; Auerbach, S.H.; Devine, S.; Stein, T.D.; Zhang, X.; Massaro, J.; Au, R.; Qiu, W.Q. Association of Chronic Low-grade Inflammation with Risk of Alzheimer Disease in ApoE4 Carriers. JAMA Netw. Open 2018, 1, e183597. [Google Scholar] [CrossRef]
- Arnaud, L.; Benech, P.; Greetham, L.; Stephan, D.; Jimenez, A.; Jullien, N.; García-González, L.; Tsvetkov, P.O.; Devred, F.; Sancho-Martinez, I.; et al. APOE4 drives inflammation in human astrocytes via TAGLN3 repression and NF-κB activation. Cell Rep. 2022, 40, 111200. [Google Scholar] [CrossRef] [PubMed]
- Harmer, S.L.; Panda, S.; Kay, S.A. Molecular bases of circadian rhythms. Annu. Rev. Cell Dev. Biol. 2001, 17, 215–253. [Google Scholar] [CrossRef]
- Panda, S.; Hogenesch, J.B.; Kay, S.A. Circadian rhythms from flies to human. Nature 2002, 417, 329–335. [Google Scholar] [CrossRef] [PubMed]
- Reppert, S.M.; Weaver, D.R. Comparing clockworks: Mouse versus fly. J. Biol. Rhythms. 2000, 15, 357–364. [Google Scholar] [CrossRef]
- Hardin, P.E.; Panda, S. Circadian timekeeping and output mechanisms in animals. Curr. Opin. Neurobiol. 2013, 23, 724–731. [Google Scholar] [CrossRef] [PubMed] [PubMed Central]
- Duffy, J.F.; Czeisler, C.A. Age-related change in the relationship between circadian period, circadian phase, and diurnal preference in humans. Neurosci Lett. 2002, 318, 117–120. [Google Scholar] [CrossRef] [PubMed]
- Watanabe, A.; Shibata, S.; Watanabe, S. Circadian rhythm of spontaneous neuronal activity in the suprachiasmatic nucleus of old hamster in vitro. Brain Res. 1995, 695, 237–239. [Google Scholar] [CrossRef] [PubMed]
- Satinoff, E.; Li, H.; Tcheng, T.K.; Liu, C.; McArthur, A.J.; Medanic, M.; Gillette, M.U. Do the suprachiasmatic nuclei oscillate in old rats as they do in young ones? Am. J. Physiol. 1993, 265 (5 Pt 2), R1216–R1222. [Google Scholar] [CrossRef] [PubMed]
- Aujard, F.; Cayetanot, F.; Bentivoglio, M.; Perret, M. Age-related effects on the biological clock and its behavioral output in a primate. Chronobiol. Int. 2006, 23, 451–460. [Google Scholar] [CrossRef] [PubMed]
- Aujard, F.; Herzog, E.D.; Block, G.D. Circadian rhythms in firing rate of individual suprachiasmatic nucleus neurons from adult and middle-aged mice. Neuroscience 2001, 106, 255–261. [Google Scholar] [CrossRef] [PubMed]
- Musiek, E.S.; Bhimasani, M.; Zangrilli, M.A.; Morris, J.C.; Holtzman, D.M.; Ju, Y.S. Circadian Rest-Activity Pattern Changes in Aging and Preclinical Alzheimer Disease. JAMA Neurol. 2018, 75, 582–590. [Google Scholar] [CrossRef] [PubMed] [PubMed Central]
- Milan-Tomas, A.; Shapiro, C.M. Circadian Rhythms Disturbances in Alzheimer Disease: Current Concepts, Diagnosis, and Management. Alzheimer’s Dis. Assoc. Disord. 2018, 32, 162–171. [Google Scholar] [CrossRef] [PubMed]
- Stevanovic, K.; Yunus, A.; Joly-Amado, A.; Gordon, M.; Morgan, D.; Gulick, D.; Gamsby, J. Disruption of normal circadian clock function in a mouse model of tauopathy. Exp. Neurol. 2017, 294, 58–67. [Google Scholar] [CrossRef] [PubMed]
- Manoogian, E.N.C.; Panda, S. Circadian rhythms, time-restricted feeding, and healthy aging. Ageing Res. Rev. 2017, 39, 59–67. [Google Scholar] [CrossRef] [PubMed] [PubMed Central]
- Harper, D.G.; Stopa, E.G.; McKee, A.C.; Satlin, A.; Fish, D.; Volicer, L. Dementia severity and Lewy bodies affect circadian rhythms in Alzheimer disease. Neurobiol. Aging 2004, 25, 771–781. [Google Scholar] [CrossRef] [PubMed]
- Tate, B.; Aboody-Guterman, K.S.; Morris, A.M.; Walcott, E.C.; Majocha, R.E.; Marotta, C.A. Disruption of circadian regulation by brain grafts that overexpress Alzheimer beta/A4 amyloid. Proc. Natl. Acad. Sci. USA 1992, 89, 7090–7094. [Google Scholar] [CrossRef] [PubMed] [PubMed Central]
- Touitou, Y.; Reinberg, A.; Bogdan, A.; Auzeby, A.; Beck, H.; Touitou, C. Age-related changes in both circadian and seasonal rhythms of rectal temperature with special reference to senile dementia of Alzheimer type. Gerontology 1986, 32, 110–118. [Google Scholar] [CrossRef] [PubMed]
- van Himbergen, T.M.; Beiser, A.S.; Ai, M.; Seshadri, S.; Otokozawa, S.; Au, R.; Thongtang, N.; Wolf, P.A.; Schaefer, E.J. Biomarkers for insulin resistance and inflammation and the risk for all-cause dementia and alzheimer disease: Results from the Framingham Heart Study. Arch. Neurol. 2012, 69, 594–600. [Google Scholar] [CrossRef] [PubMed] [PubMed Central]
- Thome, J.; Coogan, A.N.; Woods, A.G.; Darie, C.C.; Hassler, F. CLOCK Genes and Circadian Rhythmicity in Alzheimer Disease. J. Aging Res. 2011, 2011, 383091. [Google Scholar] [CrossRef] [PubMed] [PubMed Central]
- Cermakian, N.; Lamont, E.W.; Boudreau, P.; Boivin, D.B. Circadian clock gene expression in brain regions of Alzheimer’s disease patients and control subjects. J. Biol. Rhythms. 2011, 26, 160–170. [Google Scholar] [CrossRef] [PubMed]
- Gottlieb, D.J.; DeStefano, A.L.; Foley, D.J.; Mignot, E.; Redline, S.; Givelber, R.J.; Young, T. APOE ε4 is associated with obstructive sleep apnea/hypopnea. Sleep Heart Health Study 2004, 63, 664–668. [Google Scholar] [CrossRef]
- Basta, M.; Zaganas, I.; Simos, P.; Koutentaki, E.; Dimovasili, C.; Mathioudakis, L.; Bourbouli, M.; Panagiotakis, S.; Kapetanaki, S.; Vgontzas, A. Apolipoprotein E ɛ4 (APOE ɛ4) Allele is Associated with Long Sleep Duration Among Elderly with Cognitive Impairment. J. Alzheimer’s Dis. 2021, 79, 763–771. [Google Scholar] [CrossRef]
- Lim, A.S.P.; Yu, L.; Kowgier, M.; Schneider, J.A.; Buchman, A.S.; Bennett, D.A. Modification of the Relationship of the Apolipoprotein E ε4 Allele to the Risk of Alzheimer Disease and Neurofibrillary Tangle Density by Sleep. JAMA Neurol. 2013, 70, 1544–1551. [Google Scholar] [CrossRef]
- Drogos, L.L.; Gill, S.J.; Tyndall, A.V.; Raneri, J.K.; Parboosingh, J.S.; Naef, A.; Guild, K.D.; Eskes, G.; Hanly, P.J.; Poulin, M.J. Evidence of association between sleep quality and APOE ε4 in healthy older adults: A pilot study. Neurology 2016, 87, 1836–1842. [Google Scholar] [CrossRef] [PubMed] [PubMed Central]
- Zhou, L.; Gao, Q.; Nie, M.; Gu, J.-L.; Hao, W.; Wang, L.; Cao, J.-M. Degeneration and energy shortage in the suprachiasmatic nucleus underlies the circadian rhythm disturbance in ApoE−/− mice: Implications for Alzheimer’s disease. Sci. Rep. 2016, 6, 36335. [Google Scholar] [CrossRef] [PubMed]
- Melkani, G.C.; Panda, S. Time-restricted feeding for prevention and treatment of cardiometabolic disorders. J. Physiol. 2017, 595, 3691–3700. [Google Scholar] [CrossRef] [PubMed] [PubMed Central]
- Hatori, M.; Vollmers, C.; Zarrinpar, A.; DiTacchio, L.; Bushong, E.A.; Gill, S.; Leblanc, M.; Chaix, A.; Joens, M.; Fitzpatrick, J.A.J.; et al. Time-Restricted Feeding without Reducing Caloric Intake Prevents Metabolic Diseases in Mice Fed a High-Fat Diet. Cell Metab. 2012, 15, 848–860. [Google Scholar] [CrossRef] [PubMed]
- Villanueva, J.E.; Livelo, C.; Trujillo, A.S.; Chandran, S.; Woodworth, B.; Andrade, L.; Le, H.D.; Manor, U.; Panda, S.; Melkani, G.C. Time-restricted feeding restores muscle function in Drosophila models of obesity and circadian-rhythm disruption. Nat. Commun. 2019, 10, 2700. [Google Scholar] [CrossRef] [PubMed] [PubMed Central]
- Chaix, A.; Manoogian, E.N.C.; Melkani, G.C.; Panda, S. Time-Restricted Eating to Prevent and Manage Chronic Metabolic Diseases. Annu. Rev. Nutr. 2019, 39, 291–315. [Google Scholar] [CrossRef] [PubMed] [PubMed Central]
- Sundaram, S.; Yan, L. Time-restricted feeding reduces adiposity in mice fed a high-fat diet. Nutr. Res. 2016, 36, 603–611. [Google Scholar] [CrossRef] [PubMed]
- Duncan, M.J.; Smith, J.T.; Narbaiza, J.; Mueez, F.; Bustle, L.B.; Qureshi, S.; Fieseler, C.; Legan, S.J. Restricting feeding to the active phase in middle-aged mice attenuates adverse metabolic effects of a high-fat diet. Physiol. Behav. 2016, 167, 1–9. [Google Scholar] [CrossRef] [PubMed]
- Tsimakouridze, E.V.; Alibhai, F.J.; Martino, T.A. Therapeutic applications of circadian rhythms for the cardiovascular system. Front Pharmacol. 2015, 6, 77. [Google Scholar] [CrossRef] [PubMed] [PubMed Central]
- Roth, J.R.; Varshney, S.; de Moraes, R.C.M.; Melkani, G.C. Circadian-mediated regulation of cardiometabolic disorders and aging with time-restricted feeding. Obesity 2023, 31 (Suppl. S1), 40–49. [Google Scholar] [CrossRef] [PubMed] [PubMed Central]
- Sutton, E.F.; Beyl, R.; Early, K.S.; Cefalu, W.T.; Ravussin, E.; Peterson, C.M. Early Time-Restricted Feeding Improves Insulin Sensitivity, Blood Pressure, and Oxidative Stress Even without Weight Loss in Men with Prediabetes. Cell Metab. 2018, 27, 1212–1221.e3. [Google Scholar] [CrossRef] [PubMed] [PubMed Central]
- Gabel, K.; Hoddy, K.K.; Haggerty, N.; Song, J.; Kroeger, C.M.; Trepanowski, J.F.; Panda, S.; Varady, K.A. Effects of 8-hour time restricted feeding on body weight and metabolic disease risk factors in obese adults: A pilot study. Nutr. Healthy Aging 2018, 4, 345–353. [Google Scholar] [CrossRef] [PubMed] [PubMed Central]
- King, M.W.; Chen, Y.; Musiek, E.S. Time-restricted feeding and Alzheimer’s disease: You are when you eat. Trends Mol. Med. 2023. [Google Scholar] [CrossRef] [PubMed]
- Whittaker, D.S.; Akhmetova, L.; Carlin, D.; Romero, H.; Welsh, D.K.; Colwell, C.S.; Desplats, P. Circadian modulation by time-restricted feeding rescues brain pathology and improves memory in mouse models of Alzheimer’s disease. Cell Metab. 2023, 35, 1704–1721.e6. [Google Scholar] [CrossRef] [PubMed] [PubMed Central]
- Gill, S.; Le, H.D.; Melkani, G.C.; Panda, S. Time-restricted feeding attenuates age-related cardiac decline in Drosophila. Science 2015, 347, 1265–1269. [Google Scholar] [CrossRef] [PubMed] [PubMed Central]
- Piazza, N.; Wessells, R.J. Drosophila models of cardiac disease. Prog. Mol. Biol. Transl. Sci. 2011, 100, 155–210. [Google Scholar] [CrossRef] [PubMed] [PubMed Central]
- Ruiz, M.; Sanchez, D.; Canal, I.; Acebes, A.; Ganfornina, M.D. Sex-dependent modulation of longevity by two Drosophila homologues of human Apolipoprotein D, GLaz and NLaz. Exp. Gerontol. 2011, 46, 579–589. [Google Scholar] [CrossRef] [PubMed]
- Livelo, C.; Guo, Y.; Abou Daya, F.; Rajasekaran, V.; Varshney, S.; Le, H.D.; Barnes, S.; Panda, S.; Melkani, G.C. Time-restricted feeding promotes muscle function through purine cycle and AMPK signaling in Drosophila obesity models. Nat. Commun. 2023, 14, 949. [Google Scholar] [CrossRef]
- Melkani, G.C.; Trujillo, A.S.; Ramos, R.; Bodmer, R.; Bernstein, S.I.; Ocorr, K. Huntington’s disease induced cardiac amyloidosis is reversed by modulating protein folding and oxidative stress pathways in the Drosophila heart. PLoS Genet. 2013, 9, e1004024. [Google Scholar] [CrossRef] [PubMed] [PubMed Central]
- Koushika, S.P.; Lisbin, M.J.; White, K. ELAV, a Drosophila neuron-specific protein, mediates the generation of an alternatively spliced neural protein isoform. Curr. Biol. 1996, 6, 1634–1641. [Google Scholar] [CrossRef]
- Sanchez, D.; López-Arias, B.; Torroja, L.; Canal, I.; Wang, X.; Bastiani, M.J.; Ganfornina, M.D. Loss of Glial Lazarillo, a Homolog of Apolipoprotein D, Reduces Lifespan and Stress Resistance in Drosophila. Curr. Biol. 2006, 16, 680–686. [Google Scholar] [CrossRef]
- Bryantsev, A.L.; Baker, P.W.; Lovato, T.L.; Jaramillo, M.S.; Cripps, R.M. Differential requirements for Myocyte Enhancer Factor-2 during adult myogenesis in Drosophila. Dev. Biol. 2012, 361, 191–207. [Google Scholar] [CrossRef] [PubMed]
- Brand, A.H.; Perrimon, N. Targeted gene expression as a means of altering cell fates and generating dominant phenotypes. Development 1993, 118, 401–415. [Google Scholar] [CrossRef] [PubMed]
- Freeman, M.R. Drosophila Central Nervous System Glia. Cold Spring Harb. Perspect. Biol. 2015, 7, a020552. [Google Scholar] [CrossRef] [PubMed] [PubMed Central]
- Ou, J.; Gao, Z.; Song, L.; Ho, M.S. Analysis of Glial Distribution in Drosophila Adult Brains. Neurosci. Bull. 2016, 32, 162–170. [Google Scholar] [CrossRef] [PubMed] [PubMed Central]
- McFie, P.J.; Banman, S.L.; Kary, S.; Stone, S.J. Murine Diacylglycerol Acyltransferase-2 (DGAT2) Can Catalyze Triacylglycerol Synthesis and Promote Lipid Droplet Formation Independent of Its Localization to the Endoplasmic Reticulum. J. Biol. Chem. 2011, 286, 28235–28246. [Google Scholar] [CrossRef]
- Kinney, J.W.; Bemiller, S.M.; Murtishaw, A.S.; Leisgang, A.M.; Salazar, A.M.; Lamb, B.T. Inflammation as a central mechanism in Alzheimer’s disease. Alzheimer’s Dement. Transl. Res. Clin. Interv. 2018, 4, 575–590. [Google Scholar] [CrossRef]
- Weaver, L.N.; Ma, T.; Drummond-Barbosa, D. Analysis of Gal4 Expression Patterns in Adult Drosophila Females. G3 2020, 10, 4147–4158. [Google Scholar] [CrossRef] [PubMed] [PubMed Central]
- Yenilmez, B.; Wetoska, N.; Kelly, M.; Echeverria, D.; Min, K.; Lifshitz, L.; Alterman, J.F.; Hassler, M.R.; Hildebrand, S.; DiMarzio, C.; et al. An RNAi therapeutic targeting hepatic DGAT2 in a genetically obese mouse model of nonalcoholic steatohepatitis. Mol. Ther. 2022, 30, 1329–1342. [Google Scholar] [CrossRef]
- Rong, S.; Xia, M.; Vale, G.; Wang, S.; Kim, C.-W.; Li, S.; McDonald, J.G.; Radhakrishnan, A.; Horton, J.D. DGAT2 inhibition blocks SREBP-1 cleavage and improves hepatic steatosis by increasing phosphatidylethanolamine in the ER. Cell Metab. 2024, 36, 617–629.e7. [Google Scholar] [CrossRef]
- Hamilton, L.K.; Moquin-Beaudry, G.; Mangahas, C.L.; Pratesi, F.; Aubin, M.; Aumont, A.; Joppé, S.E.; Légiot, A.; Vachon, A.; Plourde, M.; et al. Stearoyl-CoA Desaturase inhibition reverses immune, synaptic and cognitive impairments in an Alzheimer’s disease mouse model. Nat. Commun. 2022, 13, 2061. [Google Scholar] [CrossRef]
- Astarita, G.; Jung, K.-M.; Vasilevko, V.; DiPatrizio, N.V.; Martin, S.K.; Cribbs, D.H.; Head, E.; Cotman, C.W.; Piomelli, D. Elevated Stearoyl-CoA Desaturase in Brains of Patients with Alzheimer’s Disease. PLoS ONE 2011, 6, e24777. [Google Scholar] [CrossRef] [PubMed]
- Wood, P.L.; Medicherla, S.; Sheikh, N.; Terry, B.; Phillipps, A.; Kaye, J.A.; Quinn, J.F.; Woltjer, R.L. Targeted Lipidomics of Fontal Cortex and Plasma Diacylglycerols (DAG) in Mild Cognitive Impairment and Alzheimer’s Disease: Validation of DAG Accumulation Early in the Pathophysiology of Alzheimer’s Disease. J. Alzheimer’s Dis. 2015, 48, 537–546. [Google Scholar] [CrossRef] [PubMed] [PubMed Central]
- Man, W.C.; Miyazaki, M.; Chu, K.; Ntambi, J. Colocalization of SCD1 and DGAT2: Implying preference for endogenous monounsaturated fatty acids in triglyceride synthesis. J. Lipid Res. 2006, 47, 1928–1939. [Google Scholar] [CrossRef]
- van Dyck, C.H.; Swanson, C.J.; Aisen, P.; Bateman, R.J.; Chen, C.; Gee, M.; Kanekiyo, M.; Li, D.; Reyderman, L.; Cohen, S.; et al. Lecanemab in Early Alzheimer’s Disease. N. Engl. J. Med. 2023, 388, 9–21. [Google Scholar] [CrossRef] [PubMed]
- Cummings, J.; Apostolova, L.; Rabinovici, G.D.; Atri, A.; Aisen, P.; Greenberg, S.; Hendrix, S.; Selkoe, D.; Weiner, M.; Petersen, R.C.; et al. Lecanemab: Appropriate Use Recommendations. J. Prev. Alzheimer’s Dis. 2023, 10, 362–377. [Google Scholar] [CrossRef] [PubMed]
- Arbanas, J.C.; Damberg, C.L.; Leng, M.; Harawa, N.; Sarkisian, C.A.; Landon, B.E.; Mafi, J.N. Estimated Annual Spending on Lecanemab and Its Ancillary Costs in the US Medicare Program. JAMA Int. Med. 2023, 183, 885–889. [Google Scholar] [CrossRef]
- Whittaker, D.S.; Akhmetova, L.; Colwell, C.S.; Desplats, P. A time-restricted feeding intervention reduces alterations in circadian behaviors and pathology in a mouse model of Alzheimer’s disease. Alzheimer’s Dement. 2021, 17, e052723. [Google Scholar] [CrossRef]
- Hardie, D.G.; Pan, D.A. Regulation of fatty acid synthesis and oxidation by the AMP-activated protein kinase. Biochem. Soc. Trans. 2002, 30 Pt 6, 1064–1070. [Google Scholar] [CrossRef] [PubMed]




Disclaimer/Publisher’s Note: The statements, opinions and data contained in all publications are solely those of the individual author(s) and contributor(s) and not of MDPI and/or the editor(s). MDPI and/or the editor(s) disclaim responsibility for any injury to people or property resulting from any ideas, methods, instructions or products referred to in the content. |
© 2024 by the authors. Licensee MDPI, Basel, Switzerland. This article is an open access article distributed under the terms and conditions of the Creative Commons Attribution (CC BY) license (https://creativecommons.org/licenses/by/4.0/).
Share and Cite
Moraes, R.C.M.; Roth, J.R.; Mao, H.; Crawley, S.R.; Xu, B.P.; Watson, J.C.; Melkani, G.C. Apolipoprotein E Induces Lipid Accumulation Through Dgat2 That Is Prevented with Time-Restricted Feeding in Drosophila. Genes 2024, 15, 1376. https://doi.org/10.3390/genes15111376
Moraes RCM, Roth JR, Mao H, Crawley SR, Xu BP, Watson JC, Melkani GC. Apolipoprotein E Induces Lipid Accumulation Through Dgat2 That Is Prevented with Time-Restricted Feeding in Drosophila. Genes. 2024; 15(11):1376. https://doi.org/10.3390/genes15111376
Chicago/Turabian StyleMoraes, Ruan C. M., Jonathan R. Roth, Hailey Mao, Savannah R. Crawley, Brittney P. Xu, John C. Watson, and Girish C. Melkani. 2024. "Apolipoprotein E Induces Lipid Accumulation Through Dgat2 That Is Prevented with Time-Restricted Feeding in Drosophila" Genes 15, no. 11: 1376. https://doi.org/10.3390/genes15111376
APA StyleMoraes, R. C. M., Roth, J. R., Mao, H., Crawley, S. R., Xu, B. P., Watson, J. C., & Melkani, G. C. (2024). Apolipoprotein E Induces Lipid Accumulation Through Dgat2 That Is Prevented with Time-Restricted Feeding in Drosophila. Genes, 15(11), 1376. https://doi.org/10.3390/genes15111376

