The Effects of Nine Compounds on Aldehyde-Oxidase-Related Genes in Bactrocera dorsalis (Hendel)
Abstract
:1. Introduction
2. Materials and Methods
2.1. Materials
2.2. Generated cDNA Libraries Using Male and Female Adult Antennae, Mouthparts, Thoracic Legs, and Female Ovipositors
2.3. Comparative Analysis of the Expression of Genes between the Male and Female Parts of B. dorsalis
2.4. Screening and Identification of AOX-Related Genes in B. dorsalis
2.5. Docking Simulations
2.6. Changes in B. dorsalis AOX-Related Genes Expression under the Action of 9 Compounds
3. Results
3.1. Generation of cDNA Libraries Using Male and Female Adult Antennae, Mouthparts, and Thoracic Legs and Female Ovipositors
3.2. Comparative Analysis of Genes between Male and Female Parts of B. dorsalis
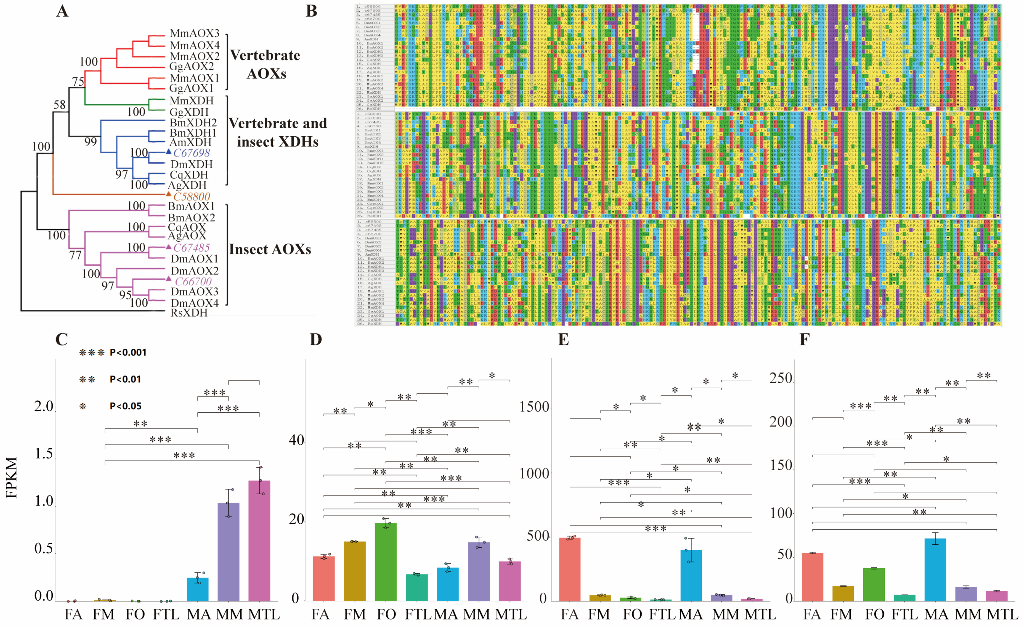
3.3. Identification of AOX-Related Genes in B. dorsalis
3.4. Docking Simulations
3.5. Changes in B. dorsalis AOX-Related Gene Expression by Nine Compounds
3.6. Predicted Mechanism of the B. dorsalis AOX-Related Genes
4. Discussion
Supplementary Materials
Author Contributions
Funding
Institutional Review Board Statement
Informed Consent Statement
Data Availability Statement
Conflicts of Interest
References
- Wei, D.D.; He, W.; Lang, N.; Miao, Z.Q.; Xiao, L.F.; Dou, W.; Wang, J.J. Recent Research Status of Bactrocera dorsalis: Insights from Resistance Mechanisms and Population Structure. Arch. Insect Biochem. Physiol. 2019, 102, e21601. [Google Scholar] [CrossRef] [PubMed]
- Clarke, A.R.; Armstrong, K.F.; Carmichael, A.E.; Milne, J.R.; Raghu, S.; Roderick, G.K.; Yeates, D.K. Invasive Phy-tophagous Pests Arising through a Recent Tropical Evolutionary Radiation: The Bactrocera Dorsalis Complex of Fruit Flies. Annu. Rev. Entomol. 2005, 50, 293–319. [Google Scholar] [CrossRef] [PubMed]
- Trebels, B.; Dippel, S.; Goetz, B.; Graebner, M.; Hofmann, C.; Hofmann, F.; Schmid, F.R.; Uhl, M.; Vuong, M.P.; Weber, V.; et al. Metamorphic Development of the Olfactory System in the Red Flour Beetle (Tribolium castaneum, HERBST). BMC Biol. 2021, 19, 155. [Google Scholar] [CrossRef] [PubMed]
- Xu, L.; Tang, K.Y.; Chen, X.F.; Tao, Y.; Jiang, H.B.; Wang, J.J. Comparative transcriptomic Analysis Reveals Female-Biased Olfactory Genes Potentially Involved in Plant Volatile-Mediated Oviposition Behavior of Bactrocera dorsalis. BMC Genom. 2021, 22, 25. [Google Scholar] [CrossRef] [PubMed]
- Del Mármol, J.; Yedlin, M.A.; Ruta, V. The structural basis of odorant recognition in insect olfactory receptors. Nature 2021, 597, 126–131. [Google Scholar] [CrossRef] [PubMed]
- Sims, C.; Birkett, M.A.; Withall, D.M. Enantiomeric Discrimination in Insects: The Role of OBPs and ORs. Insects 2022, 13, 368. [Google Scholar] [CrossRef] [PubMed]
- Tayama, Y.; Sugihara, K.; Sanoh, S.; Miyake, K.; Kitamura, S.; Ohta, S. Xanthine Oxidase and Aldehyde Oxidase Contribute to Allopurinol Metabolism in Rats. J. Pharm. Health Care Sci. 2022, 8, 31. [Google Scholar] [CrossRef] [PubMed]
- Takei, M.; Kogure, S.; Yokoyama, C.; Kouzuma, Y.; Suzuki, Y. Identification of an Aldehyde Oxidase Involved in Indole-3-Acetic Acid Synthesis in Bombyx mori silk gland. Biosci. Biotechnol. Biochem. 2019, 83, 129–136. [Google Scholar] [CrossRef]
- Wang, M.M.; He, M.; Wang, H.; Ma, Y.F.; Dewer, Y.; Zhang, F.; He, P. A Candidate Aldehyde Oxidase in the Antennae of the Diamondback Moth, Plutella xylostella (L.), Is Potentially Involved in the Degradation of Pheromones, Plant-Derived Volatiles and the Detoxification of Xenobiotics. Pestic. Biochem. Physiol. 2021, 171, 104726. [Google Scholar] [CrossRef]
- Zhang, Y.; Yang, Y.; Shen, G.; Mao, X.; Jiao, M.; Lin, Y. Identification and Characterization of Aldehyde Oxidase 5 in the Pheromone Gland of the Silkworm (Lepidoptera: Bombycidae). J. Insect Sci. 2020, 20, 31. [Google Scholar] [CrossRef]
- Hemingway, J.; Coleman, M.; Paton, M.; McCarroll, L.; Vaughan, A.; Desilva, D. Aldehyde Oxidase Is Coamplified with the World’s Most Common Culex mosquito Insecticide Resistance-Associated Esterases. Insect Mol. Biol. 2000, 9, 93–99. [Google Scholar] [CrossRef]
- Deng, S.Z.; Li, X.Y.; Wang, Z.M.; Wang, J.B.; Han, D.Y.; Fan, J.H.; Zhao, Q.; Liu, H.; Wang, X.S. Assessment of 2-allyl-4,5-Dimethoxyphenol Safety and Attractiveness to Mature Males of Bactrocera dorsalis (Hendel). Ecotoxicol. Environ. Saf. 2021, 223, 112567. [Google Scholar] [CrossRef] [PubMed]
- Liu, H.; Chen, Z.S.; Zhang, D.J.; Lu, Y.Y. BdorOR88a Modulates the Responsiveness to Methyl Eugenol in Mature Males of Bactrocera dorsalis (Hendel). Front. Physiol. 2018, 9, 987. [Google Scholar] [CrossRef] [PubMed]
- Finn, R.D.; Bateman, A.; Clements, J.; Coggill, P.; Eberhardt, R.Y.; Eddy, S.R.; Heger, A.; Hetherington, K.; Holm, L.; Mistry, J.; et al. Pfam: The Protein Families Database. Nucleic Acids Res. 2014, 42, D222–D230. [Google Scholar] [CrossRef]
- Altschul, S.F.; Madden, T.L.; Schäffer, A.A.; Zhang, J.; Zhang, Z.; Miller, W.; Lipman, D.J. Gapped BLAST and PSI-BLAST: A New Generation of Protein Database Search Programs. Nucleic Acids Res. 1997, 25, 3389–3402. [Google Scholar] [CrossRef]
- Apweiler, R.; Bairoch, A.; Wu, C.H.; Barker, W.C.; Boeckmann, B.; Ferro, S.; Gasteiger, E.; Huang, H.; Lopez, R.; Magrane, M.; et al. UniProt: The Universal Protein Knowledgebase. Nucleic Acids Res. 2004, 32, D115–D119. [Google Scholar] [CrossRef]
- Ashburner, M.; Ball, C.A.; Blake, J.A.; Botstein, D.; Butler, H.; Cherry, J.M.; Davis, A.P.; Dolinski, K.; Dwight, S.S.; Eppig, J.T.; et al. Gene Ontology: Tool for the Unification of Biology. The Gene Ontology Consortium. Nat. Genet. 2000, 25, 25–29. [Google Scholar] [CrossRef]
- Tatusov, R.L.; Galperin, M.Y.; Natale, D.A.; Koonin, E.V. The COG Database: A Tool for Genome-Scale Analysis of Protein Functions and Evolution. Nucleic Acids Res. 2000, 28, 33–36. [Google Scholar] [CrossRef] [PubMed]
- Koonin, E.V.; Fedorova, N.D.; Jackson, J.D.; Jacobs, A.R.; Krylov, D.M.; Makarova, K.S.; Mazumder, R.; Mekhedov, S.L.; Nikolskaya, A.N.; Rao, B.S.; et al. A Comprehensive Evolutionary Classification of Proteins Encoded in Complete Eukaryotic Genomes. Genome Biol. 2004, 5, R7. [Google Scholar] [CrossRef]
- Kanehisa, M.; Goto, S.; Kawashima, S.; Okuno, Y.; Hattori, M. The KEGG Resource for Deciphering the Genome. Nucleic Acids Res. 2004, 32, D277–D280. [Google Scholar] [CrossRef]
- Xie, C.; Mao, X.; Huang, J.; Ding, Y.; Wu, J.; Dong, S.; Kong, L.; Gao, G.; Li, C.Y.; Wei, L. KOBAS 2.0: A Web Server for Annotation and Identification of Enriched Pathways and Diseases. Nucleic Acids Res. 2011, 39, W316–W322. [Google Scholar] [CrossRef] [PubMed]
- Djebali, S.; Davis, C.A.; Merkel, A.; Dobin, A.; Lassmann, T.; Mortazavi, A.; Tanzer, A.; Lagarde, J.; Lin, W.; Schlesinger, F.; et al. Landscape of Transcription in Human Cells. Nature 2012, 489, 101–108. [Google Scholar] [CrossRef] [PubMed]
- Yu, G.; Wang, L.G.; Han, Y.; He, Q.Y. Clusterprofiler: An R Package for Comparing Biological Themes among Gene Clusters. Omics 2012, 16, 284–287. [Google Scholar] [CrossRef] [PubMed]
- Draghici, S.; Khatri, P.; Tarca, A.L.; Amin, K.; Done, A.; Voichita, C.; Georgescu, C.; Romero, R. A Systems Biology Approach for Pathway Level Analysis. Genome Res. 2007, 17, 1537–1545. [Google Scholar] [CrossRef]
- Carter, N.S.; Yates, P.; Arendt, C.S.; Boitz, J.M.; Ullman, B. Purine and Pyrimidine Metabolism in Leishmania. Adv. Exp. Med. Biol. 2008, 625, 141–154. [Google Scholar] [PubMed]
- Beale, D.J.; Shah, R.M.; Marcora, A.; Hulthen, A.; Karpe, A.V.; Pham, K.; Wijffels, G.; Paull, C. Is There Any Biological Insight (or Respite) for Insects Exposed to Plastics? Measuring the Impact on an Insects Central Carbon Metabolism When Exposed to a Plastic Feed Substrate. Sci. Total Environ. 2022, 831, 154840. [Google Scholar] [CrossRef]
- Pelletier, J.; Bozzolan, F.; Solvar, M.; François, M.C.; Jacquin-Joly, E.; Maïbèche-Coisne, M. Identification of candidate Aldehyde Oxidases from the Silkworm Bombyx mori Potentially Involved in Antennal Pheromone Degradation. Gene 2007, 404, 31–40. [Google Scholar] [CrossRef]
- Choo, Y.M.; Pelletier, J.; Atungulu, E.; Leal, W.S. Identification and Characterization of an Antennae-Specific Aldehyde Oxidase from the Navel Orangeworm. PLoS ONE 2013, 8, e67794. [Google Scholar] [CrossRef]
- Xu, W.; Liao, Y. Identification and Characterization of Aldehyde Oxidases (Aoxs) in the Cotton Bollworm. Naturwissenschaften 2017, 104, 94. [Google Scholar] [CrossRef]
- Godoy, R.; Arias, I.; Venthur, H.; Quiroz, A.; Mutis, A. Characterization of Two Aldehyde Oxidases from the Greater Wax Moth, Galleria mellonella Linnaeus. (Lepidoptera: Pyralidae) with Potential Role as Odorant-Degrading Enzymes. Insects 2022, 13, 1143. [Google Scholar] [CrossRef]
- Zhang, Y.; Zhang, J.; Li, D.; Sun, H.; Lu, R.; Yin, S.; Guo, X.; Gao, S. Aldehyde Oxidases Mediate Plant Toxicant Susceptibility and Fecundity in the Red Flour Beetle, Tribolium castaneum. Bull. Entomol. Res. 2022, 112, 656–666. [Google Scholar] [CrossRef]
- Tokushima, I.; Orankanok, W.; Tan, K.H.; Ono, H.; Nishida, R. Accumulation of Phenylpropanoid and Sesquiterpenoid Volatiles in Male Rectal Pheromonal Glands of the Guava Fruit Fly, Bactrocera correcta. J. Chem. Ecol. 2010, 36, 1327–1334. [Google Scholar] [CrossRef]





| Name | ID | Pathway |
|---|---|---|
| C58800, C66700, C67485, C67698 | ko00230 | Purine metabolism |
| C58800, C66700, C67485, C67698 | ko00232 | Caffeine metabolism |
| C58800, C66700, C67485, C67698 | ko00983 | Drug metabolism—other enzymes |
| C58800, C66700, C67485, C67698 | ko04146 | Peroxisome |
Disclaimer/Publisher’s Note: The statements, opinions and data contained in all publications are solely those of the individual author(s) and contributor(s) and not of MDPI and/or the editor(s). MDPI and/or the editor(s) disclaim responsibility for any injury to people or property resulting from any ideas, methods, instructions or products referred to in the content. |
© 2023 by the authors. Licensee MDPI, Basel, Switzerland. This article is an open access article distributed under the terms and conditions of the Creative Commons Attribution (CC BY) license (https://creativecommons.org/licenses/by/4.0/).
Share and Cite
Zou, Y.; Chen, Y.; Wang, D.; Xie, X.; Li, G.; Zheng, C.; Wen, J.; Su, H.; Liu, X.; Zeng, L.; et al. The Effects of Nine Compounds on Aldehyde-Oxidase-Related Genes in Bactrocera dorsalis (Hendel). Genes 2024, 15, 35. https://doi.org/10.3390/genes15010035
Zou Y, Chen Y, Wang D, Xie X, Li G, Zheng C, Wen J, Su H, Liu X, Zeng L, et al. The Effects of Nine Compounds on Aldehyde-Oxidase-Related Genes in Bactrocera dorsalis (Hendel). Genes. 2024; 15(1):35. https://doi.org/10.3390/genes15010035
Chicago/Turabian StyleZou, Yan, Yupeng Chen, Duoduo Wang, Xiaowei Xie, Gen Li, Chunyan Zheng, Jian Wen, Hongai Su, Xin Liu, Ling Zeng, and et al. 2024. "The Effects of Nine Compounds on Aldehyde-Oxidase-Related Genes in Bactrocera dorsalis (Hendel)" Genes 15, no. 1: 35. https://doi.org/10.3390/genes15010035
APA StyleZou, Y., Chen, Y., Wang, D., Xie, X., Li, G., Zheng, C., Wen, J., Su, H., Liu, X., Zeng, L., Lu, Y., & Cao, F. (2024). The Effects of Nine Compounds on Aldehyde-Oxidase-Related Genes in Bactrocera dorsalis (Hendel). Genes, 15(1), 35. https://doi.org/10.3390/genes15010035

