Leri–Weill Dyschondrosteosis Caused by a Leaky Homozygous SHOX Splice-Site Variant
Abstract
1. Introduction
2. Materials and Methods
2.1. Ethics and Patient Samples
2.2. Clinical Assessment
2.3. Detection of SHOX Variants
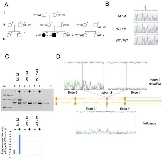
2.4. SHOX Transcript Analysis
3. Results
3.1. Clinical Characteristics
3.1.1. Patients 1 and 2
3.1.2. Clinical Investigations and Body Measurements in the Whole Pedigree
3.2. Identification of a Novel Homozygous Splice-Site SHOX Variant
3.3. The SHOX Variant Represents a Leaky Splice Donor Site Mutation
4. Discussion
Supplementary Materials
Author Contributions
Funding
Institutional Review Board Statement
Informed Consent Statement
Data Availability Statement
Conflicts of Interest
References
- Rao, E.; Weiss, B.; Fukami, M.; Rump, A.; Niesler, B.; Mertz, A.; Muroya, K.; Binder, G.; Kirsch, S.; Winkelmann, M.; et al. Pseudoautosomal deletions encompassing a novel homeobox gene cause growth failure in idiopathic short stature and Turner syndrome. Nat. Genet. 1997, 16, 54–63. [Google Scholar] [CrossRef] [PubMed]
- Marchini, A.; Marttila, T.; Winter, A.; Caldeira, S.; Malanchi, I.; Blaschke, R.J.; Häcker, B.; Rao, E.; Karperien, M.; Wit, J.M.; et al. The short stature homeodomain protein SHOX induces cellular growth arrest and apoptosis and is expressed in human growth plate chondrocytes. J. Biol. Chem. 2004, 279, 37103–37114. [Google Scholar] [CrossRef] [PubMed]
- Binder, G.; Rappold, G.A. SHOX Deficiency Disorders. In GeneReviews((R)); Adam, M.P., Everman, D.B., Mirzaa, G.M., Pagon, R.A., Wallace, S.E., Bean, L.J.H., Gripp, K.W., Amemiya, A., Eds.; University of Washington: Seattle, WA, USA, 1993. [Google Scholar]
- Shears, D.J.; Vassal, H.J.; Goodman, F.R.; Palmer, R.W.; Reardon, W.; Superti-Furga, A.; Scambler, P.J.; Winter, R.M. Mutation and deletion of the pseudoautosomal gene SHOX cause Leri-Weill dyschondrosteosis. Nat. Genet. 1998, 19, 70–73. [Google Scholar] [CrossRef] [PubMed]
- Ottesen, A.M.; Aksglaede, L.; Garn, I.; Tartaglia, N.; Tassone, F.; Gravholt, C.H.; Bojesen, A.; Sorensen, K.; Jorgensen, N.; Rajpert-De Meyts, E.; et al. Increased number of sex chromosomes affects height in a nonlinear fashion: A study of 305 patients with sex chromosome aneuploidy. Am. J. Med. Genet. A 2010, 152A, 1206–1212. [Google Scholar] [CrossRef] [PubMed]
- Binder, G. Short stature due to SHOX deficiency: Genotype, phenotype, and therapy. Horm. Res. Paediatr. 2011, 75, 81–89. [Google Scholar] [CrossRef]
- Belin, V.; Cusin, V.; Viot, G.; Girlich, D.; Toutain, A.; Moncla, A.; Vekemans, M.; Le Merrer, M.; Munnich, A.; Cormier-Daire, V. SHOX mutations in dyschondrosteosis (Leri-Weill syndrome). Nat. Genet. 1998, 19, 67–69. [Google Scholar] [CrossRef]
- Munns, C.F.; Glass, I.A.; Flanagan, S.; Hayes, M.; Williams, B.; Berry, M.; Vickers, D.; O’Rourke, P.; Rao, E.; Rappold, G.A.; et al. Familial growth and skeletal features associated with SHOX haploinsufficiency. J. Pediatr. Endocrinol. Metab. 2003, 16, 987–996. [Google Scholar] [CrossRef]
- Benabbad, I.; Rosilio, M.; Child, C.J.; Carel, J.C.; Ross, J.L.; Deal, C.L.; Drop, S.L.; Zimmermann, A.G.; Jia, N.; Quigley, C.A.; et al. Safety Outcomes and Near-Adult Height Gain of Growth Hormone-Treated Children with SHOX Deficiency: Data from an Observational Study and a Clinical Trial. Horm. Res. Paediatr. 2017, 87, 42–50. [Google Scholar] [CrossRef]
- Blum, W.F.; Crowe, B.J.; Quigley, C.A.; Jung, H.; Cao, D.; Ross, J.L.; Braun, L.; Rappold, G.; Group, S.S. Growth hormone is effective in treatment of short stature associated with short stature homeobox-containing gene deficiency: Two-year results of a randomized, controlled, multicenter trial. J. Clin. Endocrinol. Metab. 2007, 92, 219–228. [Google Scholar] [CrossRef]
- Blum, W.F.; Ross, J.L.; Zimmermann, A.G.; Quigley, C.A.; Child, C.J.; Kalifa, G.; Deal, C.; Drop, S.L.; Rappold, G.; Cutler, G.B., Jr. GH treatment to final height produces similar height gains in patients with SHOX deficiency and Turner syndrome: Results of a multicenter trial. J. Clin. Endocrinol. Metab. 2013, 98, E1383–E1392. [Google Scholar] [CrossRef]
- Shears, D.J.; Guillen-Navarro, E.; Sempere-Miralles, M.; Domingo-Jimenez, R.; Scambler, P.J.; Winter, R.M. Pseudodominant inheritance of Langer mesomelic dysplasia caused by a SHOX homeobox missense mutation. Am. J. Med. Genet. 2002, 110, 153–157. [Google Scholar] [CrossRef] [PubMed]
- Espiritu, C.; Chen, H.; Woolley, P.V., Jr. Mesomelic dwarfism as the homozygous expression of dyschondrosteosis. Am. J. Dis. Child. 1975, 129, 375–377. [Google Scholar] [CrossRef] [PubMed]
- Gleiss, A.; Lassi, M.; Blumel, P.; Borkenstein, M.; Kapelari, K.; Mayer, M.; Schemper, M.; Hausler, G. Austrian height and body proportion references for children aged 4 to under 19 years. Ann. Hum. Biol. 2013, 40, 324–332. [Google Scholar] [CrossRef] [PubMed]
- Flügel, B.; Greil, H.; Sommer, K. Anthropologischer Atlas Grundlagen und Daten. Alters- und Geschlechtsvariabilität des Menschen; Wotzel: Frankfurt/Main, Germany, 1986. [Google Scholar]
- Fredriks, A.M.; van Buuren, S.; van Heel, W.J.; Dijkman-Neerincx, R.H.; Verloove-Vanhorick, S.P.; Wit, J.M. Nationwide age references for sitting height, leg length, and sitting height/height ratio, and their diagnostic value for disproportionate growth disorders. Arch. Dis. Child. 2005, 90, 807–812. [Google Scholar] [CrossRef]
- Gerver, W.J.M.; Gkourogianni, A.; Dauber, A.; Nilsson, O.; Wit, J.M. Arm Span and Its Relation to Height in a 2- to 17-Year-Old Reference Population and Heterozygous Carriers of ACAN Variants. Horm. Res. Paediatr. 2020, 93, 164–172. [Google Scholar] [CrossRef] [PubMed]
- Quanjer, P.H.; Capderou, A.; Mazicioglu, M.M.; Aggarwal, A.N.; Banik, S.D.; Popovic, S.; Tayie, F.A.; Golshan, M.; Ip, M.S.; Zelter, M. All-age relationship between arm span and height in different ethnic groups. Eur. Respir. J. 2014, 44, 905–912. [Google Scholar] [CrossRef]
- Boerkoel, C.F.; Exelbert, R.; Nicastri, C.; Nichols, R.C.; Miller, F.W.; Plotz, P.H.; Raben, N. Leaky splicing mutation in the acid maltase gene is associated with delayed onset of glycogenosis type II. Am. J. Hum. Genet. 1995, 56, 887–897. [Google Scholar]
- Nakagama, Y.; Hamanaka, K.; Mimaki, M.; Shintaku, H.; Miyatake, S.; Matsumoto, N.; Hirohata, K.; Inuzuka, R.; Oka, A. Leaky splicing variant in sepiapterin reductase deficiency: Are milder cases escaping diagnosis? Neurol. Genet. 2019, 5, e319. [Google Scholar] [CrossRef]
- Brejchova, K.; Dudakova, L.; Skalicka, P.; Dobrovolny, R.; Masek, P.; Putzova, M.; Moosajee, M.; Tuft, S.J.; Davidson, A.E.; Liskova, P. IPSC-Derived Corneal Endothelial-like Cells Act as an Appropriate Model System to Assess the Impact of SLC4A11 Variants on Pre-mRNA Splicing. Investig. Ophthalmol. Vis. Sci. 2019, 60, 3084–3090. [Google Scholar] [CrossRef]
- Chin, H.L.; Lin, S.; Dalmann, J.; Modi, B.; Alderman, E.; Salman, A.; Del Bel, K.L.; Lehman, A.; Turvey, S.E.; Boerkoel, C.F. Can leaky splicing and evasion of premature termination codon surveillance contribute to the phenotypic variability in Alkuraya-Kucinskas syndrome? Eur. J. Med. Genet. 2022, 65, 104427. [Google Scholar] [CrossRef]
- Dobrovolny, R.; Liskova, P.; Ledvinova, J.; Poupetova, H.; Asfaw, B.; Filipec, M.; Jirsova, K.; Kraus, J.; Elleder, M. Mucolipidosis IV: Report of a case with ocular restricted phenotype caused by leaky splice mutation. Am. J. Ophthalmol. 2007, 143, 663–671. [Google Scholar] [CrossRef] [PubMed]
- Decker, E.; Durand, C.; Bender, S.; Rodelsperger, C.; Glaser, A.; Hecht, J.; Schneider, K.U.; Rappold, G. FGFR3 is a target of the homeobox transcription factor SHOX in limb development. Hum. Mol. Genet. 2011, 20, 1524–1535. [Google Scholar] [CrossRef] [PubMed]
- Beiser, K.U.; Glaser, A.; Kleinschmidt, K.; Scholl, I.; Roth, R.; Li, L.; Gretz, N.; Mechtersheimer, G.; Karperien, M.; Marchini, A.; et al. Identification of novel SHOX target genes in the developing limb using a transgenic mouse model. PLoS ONE 2014, 9, e98543. [Google Scholar] [CrossRef]
- Hristov, G.; Marttila, T.; Durand, C.; Niesler, B.; Rappold, G.A.; Marchini, A. SHOX triggers the lysosomal pathway of apoptosis via oxidative stress. Hum. Mol. Genet. 2014, 23, 1619–1630. [Google Scholar] [CrossRef][Green Version]
- Hoffmann, S.; Roeth, R.; Diebold, S.; Gogel, J.; Hassel, D.; Just, S.; Rappold, G.A. Identification and Tissue-Specific Characterization of Novel SHOX-Regulated Genes in Zebrafish Highlights SOX Family Members Among Other Genes. Front. Genet. 2021, 12, 688808. [Google Scholar] [CrossRef]
- Aza-Carmona, M.; Barca-Tierno, V.; Hisado-Oliva, A.; Belinchon, A.; Gorbenko-del Blanco, D.; Rodriguez, J.I.; Benito-Sanz, S.; Campos-Barros, A.; Heath, K.E. NPPB and ACAN, two novel SHOX2 transcription targets implicated in skeletal development. PLoS ONE 2014, 9, e83104. [Google Scholar] [CrossRef] [PubMed]
- McKusick, V.A. Mendelian Inheritance in Man; Johns Hopkins University Press: Baltimore, MD, USA, 1966. [Google Scholar]
- Zschocke, J.; Byers, P.H.; Wilkie, A.O.M. Gregor Mendel and the concepts of dominance and recessiveness. Nat. Rev. Genet. 2022, 23, 387–388. [Google Scholar] [CrossRef]
- Fanelli, A.; Vannelli, S.; Babu, D.; Mellone, S.; Cucci, A.; Monzani, A.; Al Essa, W.; Secco, A.; Follenzi, A.; Bellone, S.; et al. Copy number variations residing outside the SHOX enhancer region are involved in Short Stature and Leri-Weill dyschondrosteosis. Mol. Genet. Genomic. Med. 2022, 10, e1793. [Google Scholar] [CrossRef]
- Vodopiutz, J.; Zoller, H.; Fenwick, A.L.; Arnhold, R.; Schmid, M.; Prayer, D.; Muller, T.; Repa, A.; Pollak, A.; Aufricht, C.; et al. Homozygous SALL1 mutation causes a novel multiple congenital anomaly-mental retardation syndrome. J. Pediatr. 2013, 162, 612–617. [Google Scholar] [CrossRef]
- Liu, J.; Wu, N.; Deciphering Disorders Involving Scoliosis and COmorbidities (DISCO) Study; Yang, N.; Takeda, K.; Chen, W.; Li, W.; Du, R.; Liu, S.; Zhou, Y.; et al. TBX6-associated congenital scoliosis (TACS) as a clinically distinguishable subtype of congenital scoliosis: Further evidence supporting the compound inheritance and TBX6 gene dosage model. Genet. Med. 2019, 21, 1548–1558. [Google Scholar] [CrossRef]
- Lupski, J.R. Clan genomics: From OMIM phenotypic traits to genes and biology. Am. J. Med. Genet. A 2021, 185, 3294–3313. [Google Scholar] [CrossRef] [PubMed]
- Lupski, J.R. Biology in balance: Human diploid genome integrity, gene dosage, and genomic medicine. Trends Genet. 2022, 38, 554–571. [Google Scholar] [CrossRef] [PubMed]
- Schiller, S.; Spranger, S.; Schechinger, B.; Fukami, M.; Merker, S.; Drop, S.L.; Troger, J.; Knoblauch, H.; Kunze, J.; Seidel, J.; et al. Phenotypic variation and genetic heterogeneity in Leri-Weill syndrome. Eur. J. Hum. Genet. 2000, 8, 54–62. [Google Scholar] [CrossRef] [PubMed][Green Version]
- Montalbano, A.; Juergensen, L.; Roeth, R.; Weiss, B.; Fukami, M.; Fricke-Otto, S.; Binder, G.; Ogata, T.; Decker, E.; Nuernberg, G.; et al. Retinoic acid catabolizing enzyme CYP26C1 is a genetic modifier in SHOX deficiency. EMBO Mol. Med. 2016, 8, 1455–1469. [Google Scholar] [CrossRef]
- Montalbano, A.; Juergensen, L.; Fukami, M.; Thiel, C.T.; Hauer, N.H.; Roeth, R.; Weiss, B.; Naiki, Y.; Ogata, T.; Hassel, D.; et al. Functional missense and splicing variants in the retinoic acid catabolizing enzyme CYP26C1 in idiopathic short stature. Eur. J. Hum. Genet. 2018, 26, 1113–1120. [Google Scholar] [CrossRef] [PubMed]
- Binder, G.; Renz, A.; Martinez, A.; Keselman, A.; Hesse, V.; Riedl, S.W.; Hausler, G.; Fricke-Otto, S.; Frisch, H.; Heinrich, J.J.; et al. SHOX haploinsufficiency and Leri-Weill dyschondrosteosis: Prevalence and growth failure in relation to mutation, sex, and degree of wrist deformity. J. Clin. Endocrinol. Metab. 2004, 89, 4403–4408. [Google Scholar] [CrossRef]
- Benito-Sanz, S.; Thomas, N.S.; Huber, C.; Gorbenko del Blanco, D.; Aza-Carmona, M.; Crolla, J.A.; Maloney, V.; Rappold, G.; Argente, J.; Campos-Barros, A.; et al. A novel class of Pseudoautosomal region 1 deletions downstream of SHOX is associated with Leri-Weill dyschondrosteosis. Am. J. Hum. Genet. 2005, 77, 533–544. [Google Scholar] [CrossRef]
- Rosilio, M.; Huber-Lequesne, C.; Sapin, H.; Carel, J.C.; Blum, W.F.; Cormier-Daire, V. Genotypes and phenotypes of children with SHOX deficiency in France. J. Clin. Endocrinol. Metab. 2012, 97, E1257–E1265. [Google Scholar] [CrossRef]
- Durand, C.; Roeth, R.; Dweep, H.; Vlatkovic, I.; Decker, E.; Schneider, K.U.; Rappold, G. Alternative splicing and nonsense-mediated RNA decay contribute to the regulation of SHOX expression. PLoS ONE 2011, 6, e18115. [Google Scholar] [CrossRef]



Disclaimer/Publisher’s Note: The statements, opinions and data contained in all publications are solely those of the individual author(s) and contributor(s) and not of MDPI and/or the editor(s). MDPI and/or the editor(s) disclaim responsibility for any injury to people or property resulting from any ideas, methods, instructions or products referred to in the content. |
© 2023 by the authors. Licensee MDPI, Basel, Switzerland. This article is an open access article distributed under the terms and conditions of the Creative Commons Attribution (CC BY) license (https://creativecommons.org/licenses/by/4.0/).
Share and Cite
Vodopiutz, J.; Steurer, L.-M.; Haufler, F.; Laccone, F.; Garczarczyk-Asim, D.; Hilkenmeier, M.; Steinbauer, P.; Janecke, A.R. Leri–Weill Dyschondrosteosis Caused by a Leaky Homozygous SHOX Splice-Site Variant. Genes 2023, 14, 877. https://doi.org/10.3390/genes14040877
Vodopiutz J, Steurer L-M, Haufler F, Laccone F, Garczarczyk-Asim D, Hilkenmeier M, Steinbauer P, Janecke AR. Leri–Weill Dyschondrosteosis Caused by a Leaky Homozygous SHOX Splice-Site Variant. Genes. 2023; 14(4):877. https://doi.org/10.3390/genes14040877
Chicago/Turabian StyleVodopiutz, Julia, Lisa-Maria Steurer, Florentina Haufler, Franco Laccone, Dorota Garczarczyk-Asim, Matthias Hilkenmeier, Philipp Steinbauer, and Andreas R. Janecke. 2023. "Leri–Weill Dyschondrosteosis Caused by a Leaky Homozygous SHOX Splice-Site Variant" Genes 14, no. 4: 877. https://doi.org/10.3390/genes14040877
APA StyleVodopiutz, J., Steurer, L.-M., Haufler, F., Laccone, F., Garczarczyk-Asim, D., Hilkenmeier, M., Steinbauer, P., & Janecke, A. R. (2023). Leri–Weill Dyschondrosteosis Caused by a Leaky Homozygous SHOX Splice-Site Variant. Genes, 14(4), 877. https://doi.org/10.3390/genes14040877

