You are currently viewing a new version of our website. To view the old version click .
Genes
  • Article
  • Open Access

6 March 2023

Identifying Genes Associated with Female Flower Development of Phellodendron amurense Rupr. Using a Transcriptomics Approach

,
,
,
and
Institute of Medicinal Plant Development, Chinese Academy of Medical Sciences, Peking Union Medical College, Beijing 100193, China
*
Author to whom correspondence should be addressed.
This article belongs to the Special Issue Genetics and Transcriptomics of Medicinal Plants

Abstract

Phellodendron amurense Rupr., a species of Rutaceae, is a nationally protected and valuable medicinal plant. It is generally considered to be dioecious. With the discovery of monoecious P. amurense, the phenomenon that its sex development is regulated by epigenetics has been revealed, but the way epigenetics affects the sex differentiation of P. amurense is still unclear. In this study, we investigated the effect of DNA methylation on the sexual development of P. amurense. The young inflorescences of male plants were treated with the demethylation agent 5-azaC, and the induced female flowers were obtained. The induced female flowers’ morphological functions and transcriptome levels were close to those of normally developed plants. Genes associated with the development of female flowers were studied by comparing the differences in transcriptome levels between the male and female flowers. Referring to sex-related genes reported in other plants, 188 candidate genes related to the development of female flowers were obtained, including sex-regulating genes, genes related to the formation and development of sexual organs, genes related to biochemical pathways, and hormone-related genes. RPP0W, PAL3, MCM2, MCM6, SUP, PIN1, AINTEGUMENTA, AINTEGUMENTA-LIKE6, AGL11, SEUSS, SHI-RELATED SEQUENCE 5, and ESR2 were preliminarily considered the key genes for female flower development. This study has demonstrated that epigenetics was involved in the sex regulation of P. amurense, with DNA methylation as one of its regulatory modes. Moreover, some candidate genes related to the sexual differentiation of P. amurense were obtained with analysis. These results are of great significance for further exploring the mechanism of sex differentiation of P. amurense and studying of sex differentiation of plants.

1. Introduction

As the sex organ of plants, floral organs play an important role in plant reproduction. Flower development begins with flower bud differentiation. During the development of flower buds, the meristems differentiate into different flower organ primordia first and then develop into corresponding flower organs. Flower buds can be divided into bisexual flowers and unisexual flowers according to the development of pistils and stamens, and unisexual flowers can be divided into female and male flowers according to the abortion of stamens or pistils. Genetic factors, environmental conditions, hormones, and other factors can regulate the sex differentiation in flowers. Among them, epigenetics has been widely considered to play a crucial role in plant sexual differentiation. DNA methylation is one of the most intensively studied modes of epigenetic regulation [1,2].
DNA methylation is a universal regulatory mode in plants and animals. DNA methylation is the process of transferring methyl groups to a DNA nucleotide catalyzed by DNA methyltransferase with S-adenosylmethionine as methyl donor, which can always influence the expression of target genes [3]. DNA methylation can regulate plant sex by modifying sex-determining genes. As the sex switch in poplar, the ARR17 gene is silenced by male-specific DNA methylation [4]; the transition from male to female flowers in gynoecious melon results from DNA methylation in the promoter of CmWIP1 that can contribute to the development of male flowers through carpel abortion [5]; and the male flowers of Diospyros kaki are closely connected with the low expression of the female-determining gene MeGI because of DNA methylation [6,7]. In addition, DNA methylation can regulate plant sex by modifying sex-related genes in response to external cues. DNA methylation of CpHUA1 in papaya in response to temperature-related stress can lead to sex reversal from male to hermaphrodite [8]. The sex of cucumber is unstable and easily influenced by temperature and photoperiod. DNA methylation plays a key role in regulating cucumber sex by affecting sex-related genes in response to external conditions [9,10]. With the development of research technology, an increasing number of plants have been reported to regulate their sex with epigenetics.
P. amurense Rupr., a lofty deciduous arbor in the Rutaceae, is a valuable medicinal tree species with high economic value [11]. It is recorded that P. amurense is a dioecious plant with terminal inflorescences. The stamens or pistils degenerate during the development of unisexual flowers [12]. However, monoecious P. amurense was first discovered by Fan et al. [13]. The top of monoecious P. amurense died when it was young, and the lateral buds grew and developed into branches of different sexes, which suggested that the sex formation of P. amurense occurred after the formation of branches, and there was different sex expression in the same genetic background. The sex expression of P. amurense is closely related to epigenetic regulation. DNA methylation is a common epigenetic regulatory mode that has been extensively studied. Therefore, we aimed to explore the sexual differentiation in P. amurense through demethylation in this study.
The common demethylation reagent 5-azacytidine (5-azaC) can specifically inhibit DNA methyltransferase from preventing DNA methylation [14,15]. Many studies have shown that 5-azaC can significantly reduce the methylation level in plants and affect their growth and development [16,17,18]. This method is also gradually applied in the study of plant sexual differentiation. Research on Melandrium album has shown that treatment with 5-azaC could induce a sex change to andromonoecy in about 21% of male plants, while no apparent phenotypic effect was observed in females [19]. In this study, we treated male flowers of P. amurense with 5-azaC and found that some of these male flowers had undergone sex transition, forming 5-azaC-induced female flowers.
In this study, the generation of 5-azaC-induced female flowers suggests that the sex of P. amurense is regulated by epigenetics. To explore genes related to the development of female flowers, we have compared the transcriptome data of female flowers and induced female flowers with male flowers, in combination with the sex-related genes reported in the literature. The results of this study can lay a foundation for further exploring the sexual differentiation mechanism of P. amurense and provide important information for the study of plant sexual differentiation.

2. Materials and Methods

2.1. Plant Materials and 5-azaC Treatment

The flower buds of 11 male P. amurense individuals preserved in Beijing Medical Botanical Garden were treated with 1 mM 5-azaC in sterile distilled water (floral spray of about 0.3 mL 5-azaC to every inflorescence), which continued during the dormancy period (16 November 2021–10 January 2022) and the growth period (8 March 2022–20 April 2022) once every 2 days. Twenty-eight and twenty-two treatments were performed in the dormant period and the growing period, respectively.

2.2. Samples Collection

When the sex of flowers could be accurately distinguished in appearance (diameter of flower buds of about 5 mm), induced female flowers (Fi) and male flowers without sex conversion after treatment (M5-azaC) were collected, and male flowers without 5-azaC treatment on the same plant were collected as controls (male flowers for CK; Mck). Female flowers (F) and male flowers (M) of nontreated plants were collected simultaneously. Each sample had three biological repeats. The samples above were immediately frozen in liquid nitrogen and stored at −80 °C.

2.3. RNA Isolation, Illumina Sequencing, Transcriptome Assembly, and Annotation

Total RNAs were extracted with TRIzol reagent (Invitrogen, Carlsbad, CA, USA) following the manufacturer’s protocol. The quality and quantity of RNA samples were assessed using the RNA Nano 6000 Assay Kit of the Bioanalyzer 2100 system (Agilent Technologies, Santa Clara, CA, USA).
Total RNA was used as input material for the RNA sample preparations. Poly (A) mRNA was purified from total RNA using poly-T oligo-attached magnetic beads. Then, a cDNA library was constructed. First-strand cDNA was synthesized using random hexamer primer and M-MuLV Reverse Transcriptase, then using RNaseH to degrade the RNA. Second-strand cDNA synthesis was subsequently performed using DNA Polymerase I and dNTPs. After passing the library quality inspection, the library preparations were sequenced on an Illumina Novaseq 6000 platform (Illumina, San Diego, CA, USA), and 150 bp paired-end reads were generated. Clean data (clean reads) with high quality were obtained by removing reads containing adapters, reads containing N base, and low-quality reads from raw data. Transcriptome assembly was accomplished using Trinity v2.4.0 [20]. The longest non-redundant unigenes were acquired by removing sequence splicing and redundancy using Corset v4.6 [21]. The assembly quality was assessed with BUSCO [22].
For further annotation of unigenes, all the assembly unigenes were first searched against the NCBI non-redundant protein sequences (Nr) using diamond v0.8.22 (e-value < e−5) [23]. Then, Blast2GO v2.5 [24] was used to obtain the Gene Ontology (GO) annotation of unigenes based on the Nr annotation (e-value < e−6). Pathway assignments were carried out according to the Kyoto Encyclopedia of Genes and Genomes (KEGG) pathway database using the KEGG Automatic Annotation Server (e-value < e−10) [25].

2.4. Acquisition of Sex-Related Genes in P. amurense

It has been shown that the underlying mechanisms controlling flower development are largely conserved in distantly related dicotyledonous plant species [26]. Therefore, genomic resources generated from other plants could be used to identify the potential genes involved in the sexual differentiation and flower development of P. amurense. A literature survey was undertaken to list 1281 genes involved in sex differentiation and flower development in other plants, involving 189 papers from more than 30 journals (the latest published in 2022) [4,8,27,28,29,30,31,32,33,34,35,36,37,38,39,40,41,42,43,44,45,46,47,48,49,50,51,52,53,54,55,56,57,58,59,60,61,62,63,64,65,66,67,68,69,70,71,72,73,74,75,76,77,78,79,80,81,82,83,84,85,86,87,88,89,90,91,92,93,94,95,96,97,98,99,100,101,102,103,104,105,106,107,108,109,110,111,112,113,114,115,116,117,118,119,120,121,122,123,124,125,126,127,128,129,130,131,132,133,134,135,136,137,138,139,140,141,142,143,144,145,146,147,148,149,150,151,152,153,154,155,156,157,158,159,160,161,162,163,164,165,166,167,168,169,170,171,172,173,174,175,176,177,178,179,180,181,182,183,184,185,186,187,188,189,190,191,192,193,194,195,196,197,198,199,200,201,202,203,204,205,206,207,208,209,210,211,212,213,214,215]. These can be divided into the following four categories according to function: sex regulatory genes (Group A), including sex-determining genes, genes involved in sex regulatory mechanisms, and genes located in sex-determining regions (SDR); genes related to floral initiation and development (Group B), such as genes related to floral primordium formation and floral organ development; genes related to biochemical metabolic pathways (Group C); and genes related to plant hormones (Group D) (Table S1).
Nucleotide sequences of the above sex-related genes reported in the literature were downloaded from the NCBI Genbank database in FASTA format. A series of BLASTN analyses using e-value < e−10 as a threshold identified broadly conserved sequences of potential sex-related genes from the P. amurense transcriptome [216]. The sequences acquired with BLASTN were input to the Conserved Domains platform of NCBI to ensure the homologous sequences shared the same domains.

2.5. Differential Expression Analysis

RSEM was used for transcript abundance estimation [217]. Pre-processed RNA-Seq paired reads for each flower sex type were mapped to the final assembled transcriptome using Trinity. All read counts were calculated using the fragments per kilobase of transcript per million fragments mapped (FPKM) method.
Differential expression analysis was conducted between female and male flowers in nontreated trees. To obtain information on sex-related genes of the female and male P. amurense, differentially expressed genes (DEGs) between female and male flowers were identified by comparing F with M using DESeq2 [218] based on criteria set as a |log2 fold change| ≥ 1 and a false discovery rate (FDR) ≤ 0.05. Further, we mainly aimed at the sex-related genes identified in P. amurense transcriptome using blasting to screen genes in a small scope. Therefore, we conducted a differential expression analysis of sex-related genes between F and M using FDR ≤ 0.05 as the criterion.
An analysis of genes related to female flower development was carried out. First, differential expression analysis of sex-related genes between Fi and Mck was conducted to obtain sex-related genes that changed during sex conversion after treating male flowers with 5-azaC. The FDR ≤ 0.05 was used as a threshold. Next, considering that some genes unrelated to sex might also be changed with 5-azaC, those genes needed to be removed. Because there was no sex change in part of male flowers treated with 5-azaC (M5-azaC), DEGs between M5-azaC and Mck could be regarded to be unrelated to sexual differentiation. After removing DEGs between M5-azaC and Mck from DEGs between Fi and Mck, the remaining genes were directly related to female flower development. The key genes related to female flower development were explored in combination with gene functions.

2.6. Quantitative Real-Time PCR (qRT-PCR) Analysis

Thirty-six genes were selected to validate their expression patterns. qPCR primers were designed by prime primer 5 (Table S2) [219]. The total RNA of each sample was reverse-transcripted into cDNA using PrimeScript™ RT reagent Kit with gDNA Eraser (Takara, Dalian, China). Real-time qPCR was performed using TB Green® Premix Ex Taq™ (Tli RNaseH Plus; Takara, Dalian, China) and analyzed on a BIORAD CFX Real-Time System. Ubiquitin was used for normalization, and the expression ratio was calculated using the 2−ΔΔCt formula.

3. Results

3.1. Generation of Induced Female Flowers

After treatment with 5-azaC, some male flower buds were induced to transform into female flowers with complete structure and function, while the remaining male flowers had no change in structure and function, and there were no other variation types. Induced female flowers were generated in about 70% of male individuals treated, and induced female flower buds were generated in 7–50% of inflorescence treated among the male individuals in which induced female flowers were generated. Induced female flowers were completely identified as natural female flowers in morphology, structure, and function, characterized in that stamens degenerated to different degrees and ovaries could develop into fruits with seeds (Figure 1).
Figure 1. Induced female flowers with complete structure and function could develop into fruits with seeds. (A,B) Sex conversion of some male flowers after treatment with 5-azaC. (C,F) F and Fi, respectively. (D,G) Fruits developed from F and Fi, respectively. (E,H) Seeds in fruits developed from F and Fi, respectively.

3.2. Transcriptome Characteristics of P. amurense Flower Organs

3.2.1. Results of Transcriptome Assembly and Annotation

The 15 cDNA libraries constructed from all samples were sequenced on an Illumina high-throughput sequencing platform. After filtering the adaptors and low-quality sequences, 335,043,541 high-quality clean reads were generated from the 15 cDNA libraries. The resulting assembly consisted of 263,986 transcripts with an N50 value of 2180 bp. Removing redundant sequences resulted in a total of 86,610 unigenes with an N50 value of 1790 bp. The length distribution of unigenes ranged from 301 to 16,091 bp, nearly 33% of which were 300–500 bp long, approximately 50% of which were also distributed between 500 and 2000 bp, while the remaining 17% were clustered under a size distribution of ≥2000 bp.
A total of 52,231 unigenes (60.30%) were annotated in at least one of the Nr, GO, and KEGG databases (Figure 2). There were 47,588 (54.94%), 31,006 (35.79%), and 17,184 (19.84%) unigenes annotated in the Nr, GO, and KEGG databases, respectively.
Figure 2. The result of annotation. (A) Species distribution analysis of the Nr database. (B) The annotation of the KEGG pathway database. (C) The annotation of the GO database.
According to the species distribution analysis of the Nr database, the top hit was from Citrus sinensis (25.4%). Unigenes were also matched significantly with Citrus clementina (20.8%) and Citrus unshiu (20.4%); additionally, a small number of unigenes matched with Vitis vinifera (3.0%) and Quercus variabilis (1.6%). The result of Nr annotation suggested P. amurense was more similar to C. sinensis, Citrus clementina, and Citrus unshiu, which was consistent with the fact that those four species all belong to Rutaceae (Figure 2).
The GO analysis categorized 31,006 unigenes into three main categories (biological processes, BP; cellular components, CC; and molecular functions, MF). Among the biological processes category, a total of 22,827 unigenes were categorized into 26 functional groups, and “cellular processes” (GO: 0009987) and “metabolic processes” (GO: 0008152) were the predominant groups. Within the cellular components category, a total of 25,399 unigenes were categorized into five functional groups, and cellular anatomical entry (GO: 0110165), intracellular (GO: 0005622), and protein-containing complex (GO: 0032991) were the most overrepresented groups. For the molecular function category, a total of 14,535 unigenes were categorized into 12 functional groups, and a large proportion of unigenes were clustered into binding (GO: 0005488) and catalytic activity (GO: 0003824) (Figure 2).
As the annotation of the KEGG pathway database has suggested, a total of 17,184 unigenes were assigned to 5 main categories, including Cellular Process (6655), Environmental Information Processing (5223), Genetic Information Processing (11,884), Metabolism (27,304), and Organismal System (9580) (Figure 2).

3.2.2. Differential Expression Analysis of Transcriptome between Female and Male Flowers

Differential expression analysis was conducted between female and male flowers (F vs. M) to acquire information on DEGs between the two samples. A total of 16,600 DEGs (19.16%) were identified between F and M, including 7107 up-regulated genes and 9493 down-regulated genes in F compared with M.
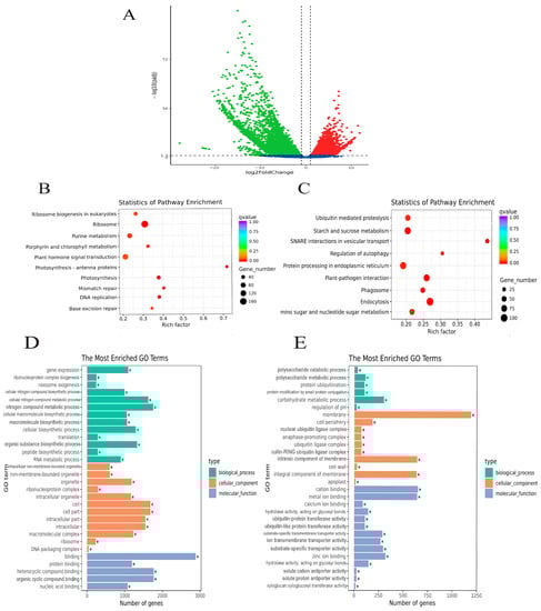
The KEGG pathways in which DEGs enriched significantly (corrected p-value < 0.05) and the top 30 GO terms distribution for DEGs are shown in Figure 3.
Figure 3. Results of differential expression analysis between F and M. (A) The volcanic map of DEGs of transcriptome between F and M. Red and green dots present female highly expressed and male highly expressed genes, respectively, and blue dots mean no significant difference. (B,C) Enrichment of female highly expressed and male highly expressed genes in KEGG pathways. (D,E) Enrichment of female highly expressed and male highly expressed genes in the GO database. * significant enrichment (corrected p-value < 0.05).

3.2.3. Identification of Sex-Related Genes in Female and Male Flowers and Differential Expression Analysis

To identify genes potentially involved in flower development and sex differentiation, the homologous sequences of sex-related genes from P. amurense were acquired using BLASTN (Table S3). A total of 604 and 584 homologous sequences were acquired from F and M, respectively. F and M shared similar distributions of several genes in the four gene types, with the largest proportion of Group B and the smallest proportion of Group A (Table 1).
Table 1. The number of sex-related genes acquired from all samples.
To further explore the genes related to flower development and sex differentiation in P. amurense, differential expression analysis of sex-related genes between F and M was carried out. Using an FDR of 0.05, a total of 332 sex-related DEGs were identified between F and M, including 172 up-regulated genes and 160 down-regulated genes in F compared with M. The log2FC values of the DEGs ranged from 9.23 to −19.12 (Table 2 and Table S4).
Table 2. The number of DEGs in F vs. M and Fi vs. Mck comparisons.
Some DEGs with female or male-specific expressions might strongly contribute to sexual differentiation. The female-specific genes included early development genes of female organs ESR2 and SUP, chemical metabolism genes MYBC and ATB51, indoleacetic acid (IAA)-related genes IAA27 and SAU50, ethylene (ETH)-related gene AIL5, and gibberellin (GA)-related gene G3OX3. The male-specific genes included stamen development gene GNL2, pollen maturation and pollen tube growth gene AGL104, pollen early development gene ZAT3, male gametophyte development gene MMD1, pectinesterase-related gene PEI, and ATPase-related gene V-type proton ATPase subunit G1.
Among A-group DEGs, the sex-determining gene TOZ19 and genes involved in plant sex regulation, such as RPP0W, PAL3, MCM6, MCM2, and ABA2, had higher expression in F, while male-determining gene GPAT3 and the sex regulatory gene GAST1 had higher expression in M.
Within B-group DEGs, F strongly expressed a few genes responsible for stigma/ovule and other female organ primordia compared with M. These genes included PIN1, PHABULOSA (PHB), AGL11, AINTEGUMENTA (ANT), AINTEGUMENTA-LIKE6 (AIL6), SUP, SHI-RELATED SEQUENCE 5 (SRS5), and SEUSS. Furthermore, many genes related to female organ subsequent development were up-regulated in F compared with M, including stigma differentiation genes HEC3 and SPATULA; carpel development genes YABBY2, YABBY1, and WOX9; female gamete development genes PROLIFERA and ATH1; and other pistil development genes SHOOT MERISTEMLESS, FIL, RADIALIS-like 1 (RL1), and RADIALIS-like 2 (RL2). Additionally, flowering time genes CRY1 and COL2 were higher in F. Meanwhile, some of the highly expressed genes in M associated with tapetum/pollen and other male organ early development genes included BAM2, FLOWERING LOCUS D (FD), ZAT3, and HMG-CoA. In addition, anther/pollen-related genes MYBS3, APG, MAC1, HXK5, LIM2, AGL104, GAUTE, CALS5, and other male subsequent development genes GNL2 showed higher expression in M.
For C-group DEGs, methylase-related gene MET1; RdDM (RNA silencing and RNA-directed DNA methylation) pathway-related gene AGO16; the gene encoding sodium pyruvate cotransporter BASS2; sugar and lipid metabolic genes G3P, KPYC1, and TPS; and flavonoid, xylogen, and other chemical metabolic genes FL3H, F3PH, and MYBC were up-regulated in F. Meanwhile, the gene encoding a zinc finger protein C3H18; histone lysine methylase-related gene ATXR6; sugar metabolic genes PEI, PEL, GGAP2, and PLDA1; flavonoid, polyphenol, and other chemical synthesis genes CCOAMT, LAR, and MYB111; and cell cycle pathway-related genes CDKF4 and IBS1 were higher in M.
As for D-group DEGs, up-regulated genes in F included IAA-related genes (ARFs, IAAs, TIR1, LAX3, and SAU50), GA-related genes (GID1C, RGA1, SPL16, PAT1, and G3OX3), cytokinin (CTK)-related genes (GI, ARR2, AHK3, ZHD9, GTE4, and ARR12), abscisic acid (ABA)-related genes (ABF2 and ALDO3), jasmonic acid (JA)-related genes (FAD8 and AOS), ETH-related genes (ETR1 and AIL5), and a brassinosteroid (BR)-related gene (BRI1). Genes with higher expression in M included CTK-related genes (ARR9 and CKX7), ABA-related genes (ABA 8 hydroxylase 1, BEN1, SAP11, ABAH1, CAR4, CYP707A2, and PYL3), ETH-related genes (ACO, ERF110, ERF109, and EREBP 9), and a JA-related gene (LOX4).

3.3. Identification of Key Genes Related to Female Flower Development

Some male flowers could be induced into female flowers with no other variation types after treatment with 5-azaC. Key genes related to female flower development in P. amurense might be involved in the sex conversion of male flowers. A total of 612, 611, and 606 homologous sequences of sex-related genes were acquired from Fi, Mck, and M5-azac, respectively, using BLASTN. The three samples shared similar distributions in the number of genes in the four gene types (Table 1).
Using an FDR of 0.05, 296 sex-related DEGs were identified between Fi and Mck, including 142 up-regulated genes and 154 down-related genes in Fi compared with Mck. The log2FC values of the DEGs ranged from 10.36 to −13.55 (Table 2 and Table S5).
Fi was close to F at the transcriptome level; they shared 216 DEGs, which were regarded as candidate genes for female flower development compared with male flowers. They were more reliable genes for female flower development.
As a demethylation reagent, 5-azaC could provoke extensive physiological changes not limited to sex. Correlation analysis using the Spearman method and principal component analysis showed a good correlation between the replicate sets of Fi and Mck, but there was an obvious difference among the three biological repeats of M5-azaC, which were close to Fi or Mck, respectively. That suggested that changes in varying degrees had happened within M5-azaC after the treatment with 5-azaC, but these changes might involve other biological activities unrelated to sex formation (Figure 4). Therefore, the DEGs between M5-azaC and Mck were less likely to be key genes and could be regarded as not linked with sex formation. A total of 28 such genes were removed from 216 candidate genes of female flowers, and finally, 188 candidate genes were screened out (Figure 5 and Table S6). The candidate genes were mainly involved in sex regulation, the initiation and development of the floral organ, biochemical metabolic pathways, and plant hormones. Combining with their functions, genes associated with sex regulation and floral initiation, including RPP0W, PAL3, MCM2, MCM6, SUP, ANT, AIL6, AGL11, SEUSS, SRS5, and ESR2, were preliminarily considered to be the key genes for female flower development.
Figure 4. Correlation analyses showing the relationship between samples and replicates. (A) Correlation matrix. (B) Principal component analysis.
Figure 5. Candidate genes of female flower development (red and blue represent up-regulated and down-regulated genes in female flowers, respectively).

3.4. Verification of DEGs Using qRT-PCR Analysis

We paid attention to the following two types of genes when selecting genes to be validated. One was A-group genes because the genes involved in sex regulation might contribute strongly to sex determination. Another was up-regulated genes in Fi, considering that demethylation is more likely to improve the expression levels of target genes. Therefore, 36 genes, including A-group genes and up-regulated genes in Fi, were selected for qRT-PCR validation (Figure 6).
Figure 6. qRT-PCR validation of DEGs. Some A-group genes (including RPP0W, PAL3, MCM2, MCM6, TOZ19, ABA2, exostosin, WRKY21, and ATPD) and some B-group genes (including SUP, PIN1, ANT, AIL6, ESR2, AGL11, SRS5, SEUSS, YABBY1, YABBY2, COL2, CYC2CL, RL1, RL2, PROLIFERA, SERK1, ISTL1, FIL, FBP2, AS1, PHB, HUA1, and APE2) were up-regulated in female flowers. A-group genes (including FMO3 and GAPT3) and B-group genes (including FD and ZAT3) were down-regulated in female flowers.

4. Discussion

RNA-Seq has been a common technique applied in plants for exploring DEGs between female and male flowers, such as papaya [220] and Cannabis sativa [68]. However, there have been few reports on genes related to female flower development in which demethylation was used to generate induced female flowers and further analysis was performed combining sex-related genes known in other plants. In this study, we succeeded at inducing male flowers into female flowers using the demethylation reagent 5-azaC. After acquiring sex-converted materials, 188 candidate genes of female flower development were identified with further analysis.
In P. amurense, the female flowers are present as bisexual tissue at the initial stage, and then the stamen stops developing, forming a unisexual flower. This process requires many specific genes to participate in each development stage. The 188 candidate genes acquired in this study are involved in sex regulation, flower development, biochemical pathway, and hormone regulation. The up-regulated genes are more likely to be influenced by demethylation. Among them, PAL3, RPP0W, MCM2, MCM6, and SRS5 might be involved in sexual differentiation regulation in P. amurense during the sex-determining stage. PAL3, encoding a key player in the phenylpropanoid pathway, was detected as a candidate gene for female flower development in Populus tomentosa with a sex-specific methylation alteration [221]. RPP0W, identified in the SDR (sex-determining region) cassette occurring in nearly all females and never in males, potentially regulated the sexual differentiation in Fragaria [162]. MCM2 and MCM6, two genes involved in the cell cycle pathway, had much higher expression in the gynoecious line than those in weak female cucumbers and were considered key candidate genes of sexual differentiation in cucumbers [166]. SRS5 had higher expression in early gynoecious inflorescence buds than monoecious plants in Jatropha curcas, which was considered a candidate regulator of the sex determination [222].
During the flowering stage in P. amurense, ANT, AIL6, SEUSS, AGL11, SUP, PIN1, and ESR2 might promote the initiation of female floral organ primordia. ANT and its paralog AIL6 are two key regulators of flower development, including floral organ initiation, identity specification, growth, and patterning. On the one hand, they are important for establishing the flower primordia, such as ovule and female gametophyte in Arabidopsis. On the other hand, they participate in subsequent female flower development by regulating target genes including SPATULA, YABBY, SEP3, PHB, AS1, REV, and FIL and genes associated with hormones identified in P. amurense [223,224,225]. SEUSS cooperates with ANT in a partially redundant manner to regulate the expression of downstream genes critical for the formation of ovules [226]. AGL11 participates in the early development of ovules, which was demonstrated in many species, including Arabidopsis thaliana and Punica granatum [227,228]. SUP and PIN1 were demonstrated to be involved with reproductive phase transition and female flower transition by promoting the abortion of male flower primordia in Jatropha curcas [229]. Furthermore, SUP plays a role in maintaining the boundaries between stamens and carpels and regulating the development of outer ovule integument in Arabidopsis [230]. ESR2 is a member of transcription factor BOL/DRNL/ESR2/SOB, which is expressed at the very early stages in aerial organ formation and has been proposed to be a marker for organ founder cells [231]. The results of this study suggest that the genes above were likely to participate in the early establishment of female flowers, which have been regarded as key genes for female flower development and likely make significant contributions to female formation in P. amurense. It is worth mentioning that PAL3, MCM2, MCM6, AGL11, ANT, AIL6, SRS5, ESR2, and SUP have shown differential expression during our research aimed at early flowers (the result is unpublished), which could make the results of this study more convincing to some degree. Moreover, CYC2CL, RL1, RL2, PROLIFERA, FBP2, YABBY1, YABBY2, FIL, AS1, and PHB might be involved in subsequent female flower development in P. amurense. Two Cyc2CL transcripts (Cyc2CL-1 and Cyc2CL-2) regulate petal development and stamen abortion and are important for the ray floret (without stamens) development in the chrysanthemum [211]. RL-like gene, also named RAD, was one of the shared genes in both pathways leading to reversion from male to hermaphrodite flowers in hexaploid D. kaki and ectopic overexpression of DkRAD in model plants resulting in hypergrowth of the gynoecium [232]. PROLIFERA is necessary for megagametophyte and embryo development [233]. FBP2, a MADS-box gene involved in flower development, represents the same E function as SEP3 in Arabidopsis [234]. It has been demonstrated that YABBY genes participate in ovule development. Among YABBY genes, YABBY2 plays a critical role in ovule development and is expressed in different ovule development stages, while YABBY1 has the highest expression in the Megaspore Mother Cell stage [101]. It was reported that FIL, AS1, PHB, and YABBY1 interact with ANT and SEUSS to regulate ovule development and promote organ polarity. For example, ANT combined with the YABBY gene FIL to promote organ polarity by up-regulating the expression of the adaxial-specifying HD-ZIP gene PHABULOSA. The SEUSS/LUG coregulator complex physically interacts with YABBY1 and/or ANT to regulate adaxial identity genes PHB and REV to promote ovule and carpel growth [223,224,225,226,235]. Therefore, the genes above might form a flower development network, with ANT and SEUSS as initiation factors in P. amurense. Herein, a simple model of female flower development in P. amurense is proposed as a reference for future research (Figure 7).
Figure 7. A simple model of female flower development shows the potential genes involved in each stage.
Additionally, FMO3, ATPD, WRKY21, and exostosin are located in the sex-determined region of plants with unknown specific functions [148,176,214]. Their specific functions need further study. Male-related genes TOZ19 and SERK1 were up-regulated in female and induced female flowers compared to male flowers [45,207]. The genes have not been well studied and whether they have the same role in P. amurense needs further verification. Furthermore, some male-related genes, including GPAT3, ZAT3, and FD [30,83,89], were down-regulated, which might promote female development by suppressing male development.
Biochemical pathway-related genes and hormone-related genes might participate in each stage of female flower development in P. amurense. The two types of genes might contribute to extensive physiological activities. Their specific roles in P. amurense have not yet been well illustrated in this study.
Fan et al. discovered monoecious P. amurense for the first time and preliminarily explored the sexual formation and differentiation mechanism [30]. The discovery of monoecious P. amurense led to the sexual differentiation mechanism of P. amurense at the epigenetic level. This suggested that we should carefully observe the individual characteristics of plants, from which we can obtain inspiration. In this study, a precise method of demethylation was applied to further demonstrate that epigenetics was indeed involved in the sex regulation of P. amurense, and DNA methylation was one of its regulation modes. Sex transition from male to female flowers with complete structure and function through demethylation suggested that demethylation might influence key genes for the sex differentiation in P. amurense. Among the genes analyzed, PAL3 and HUA1 were reported to regulate plant sex by DNA methylation [8,221]. Indeed, the performance of PAL3 and HUA1 in P. amurense after demethylation was consistent with the function reported. Therefore, these two genes deserve attention in subsequent studies.
Male-related genes (including GPAT3, ASHR3, ARAD1, GDSL, MCM2, LAX2, AP2, OFP, and MYB36) and female-related genes (including AUX, AGL12, 60s ribosomal protein, BRI1, CKX7, AGL8, TCP1, CCR4-NOT, NDH, PGDH, and NDUFA12) were selected during the previous research of bark in young P. amurense [30]. Among them, male-related genes (including GPAT3, ASHR3, ARAD1, and GDSL) and the female-related gene BRI1 were consistent with the results in this study, suggesting that the genes above might play a role in early sex differentiation from the young stage of P. amurense.

5. Conclusions

Male flowers of P. amurense could be induced to convert into female flowers with complete structure and function with 5-azaC treatment, demonstrating that epigenetics is involved in the sex regulation of P. amurense. Potential sex-related genes were acquired from the transcriptome of P. amurense by referring to sex-related genes reported in the literature. Sex-related DEGs between female flowers (including F and Fi) and male flowers were identified by comparing female and male flowers. Further, 188 candidate genes of female flower development were screened out, including sex-regulatory genes, genes related to the formation and development of sexual organs, genes related to biochemical pathways, and hormone-related genes. Combined with gene functions and qRT-PCR analysis, RPP0W, PAL3, MCM2, MCM6, SUP, ANT, AIL6, AGL11, SEUSS, SRS5, and ESR2 were preliminarily considered to be the key genes for female flower development.

Supplementary Materials

The following supporting information can be downloaded at: https://www.mdpi.com/article/10.3390/genes14030661/s1. Table S1. Sex-related genes reported; Table S2. Primers of target genes for qRT-PCR; Table S3. Homologous sequences of sex-related genes from P. amurense transcriptome and their expression levels in all samples; Table S4. DEGs between F vs. M; Table S5. DEGs between Fi and Mck; Table S6. The list of candidate genes with specific functions.

Author Contributions

L.H. performed the experiments, analyzed the results, and wrote the manuscript. Y.F. was involved in the experiments and laid this study’s foundation. Z.Z. conceived and directed the experiments and writing. X.W. was involved in the design of these experiments and data interpretation. J.Y. offered a lot of help and gave many recommendations for the experiments. All authors have read and agreed to the published version of the manuscript.

Funding

This work was financially supported by the CAMS Innovation Fund for Medical Sciences (2021-I2M-1-032).

Institutional Review Board Statement

Not applicable.

Data Availability Statement

All raw reads of these libraries have been deposited in the National Center for Biotechnology Information (NCBI) Sequence Read Archive (SRA) database under the BioProject accession PRJNA934260 (https://www.ncbi.nlm.nih.gov/sra/PRJNA934260) (accessed on 15 February 2023).

Acknowledgments

All support from Tingyan Qiang, Xinlu Mu, Jilong Cheng, Gang Wang, Xuanjiao Bai, Jiali Liu, and Xunli Jia, such as technical guidance and material supply should be appreciated.

Conflicts of Interest

The authors declare no conflict of interest.

References

  1. Yang, L.; Huang, Y.; Fu, Z.; Xu, Q. Research Progress on the Epigenetic Mechanisms of Sex Determination in Horticultural Plants. Acta Hortic. Sin. 2022, 49, 1602–1610. [Google Scholar] [CrossRef]
  2. Xu, Z.; Chen, Y.; Gao, M.; Wu, L.; Zhao, Y.; Wang, Y. Research Progress in Sex Differentiation in Angiosperms. Sci. Silvae Sin. 2019, 55, 157–169. [Google Scholar] [CrossRef]
  3. Li, N.; Zhang, Y.; Xie, L.N.; Li, Y.H. Research Progress in DNA Methylation in Plants. Plant Physiol. J. Lant Physiol. J. 2012, 48, 1027–1036. [Google Scholar] [CrossRef]
  4. Müller, N.A.; Kersten, B.; Leite Montalvão, A.P.; Mähler, N.; Bernhardsson, C.; Bräutigam, K.; Carracedo Lorenzo, Z.; Hoenicka, H.; Kumar, V.; Mader, M.; et al. A Single Gene Underlies the Dynamic Evolution of Poplar Sex Determination. Nat. Plants 2020, 6, 630–637. [Google Scholar] [CrossRef] [PubMed]
  5. Martin, A.; Troadec, C.; Boualem, A.; Rajab, M.; Fernandez, R.; Morin, H.; Pitrat, M.; Dogimont, C.; Bendahmane, A. A Transposon-Induced Epigenetic Change Leads to Sex Determination in Melon. Nature 2009, 461, 1135–1138. [Google Scholar] [CrossRef] [PubMed]
  6. Masuda, K.; Akagi, T.; Esumi, T.; Tao, R. Epigenetic Flexibility Underlies Somaclonal Sex Conversions in Hexaploid Persimmon. Plant Cell Physiol. 2020, 61, 393–402. [Google Scholar] [CrossRef]
  7. Wang, L.; Han, W.; Diao, S.; Suo, Y.; Li, H.; Mai, Y.; Wang, Y.; Sun, P.; Fu, J. Study of Sexual-Linked Genes (OGI and MeGI) on the Performance of Androecious Persimmons (Diospyros Kaki Thunb.). Plants 2021, 10, 390. [Google Scholar] [CrossRef]
  8. Liu, J.; Chatham, L.; Aryal, R.; Yu, Q.; Ming, R. Differential Methylation and Expression of HUA1 Ortholog in Three Sex Types of Papaya. Plant Sci. 2018, 272, 99–106. [Google Scholar] [CrossRef]
  9. Lai, Y.-S.; Zhang, X.; Zhang, W.; Shen, D.; Wang, H.; Xia, Y.; Qiu, Y.; Song, J.; Wang, C.; Li, X. The Association of Changes in DNA Methylation with Temperature-Dependent Sex Determination in Cucumber. J. Exp. Bot. 2017, 68, 2899–2912. [Google Scholar] [CrossRef]
  10. Lai, Y.-S.; Shen, D.; Zhang, W.; Zhang, X.; Qiu, Y.; Wang, H.; Dou, X.; Li, S.; Wu, Y.; Song, J.; et al. Temperature and Photoperiod Changes Affect Cucumber Sex Expression by Different Epigenetic Regulations. BMC Plant Biol. 2018, 18, 268. [Google Scholar] [CrossRef]
  11. Xian, Y.; Wang, L. The Researching of Germplasm Resource on Amur Corktree. North. Hortic. 2010, 20, 189–192. [Google Scholar]
  12. Zhou, Q.-Y.; Jin, X.-B.; Mu, X.-J. Embryological Studies on Phellodendron amurense. Acta Bot. Yunnanica 1999, 3, 51–56, 146–148. [Google Scholar] [CrossRef]
  13. Fan, Y.; Xu, S.; Zhang, Z.; Yu, J.; Wei, X.; He, L. Monoecious Phellodendron amurense Rupr.: Sexual Reproduction Characteristics. Chin. Agric. Sci. Bull. 2021, 37, 26–32. [Google Scholar] [CrossRef]
  14. Klaas, M.; John, M.C.; Crowell, D.N.; Amasino, R.M. Rapid Induction of Genomic Demethylation and T-DNA Gene Expression in Plant Cells by 5-Azacytosine Derivatives. Plant Mol. Biol. 1989, 12, 413–423. [Google Scholar] [CrossRef]
  15. Bezděk, M.; Koukalová, B.; Brzobohatý, B.; Vyskot, B. 5-Azacytidine-Induced Hypomethylation of Tobacco HRS60 Tandem DNA Repeats in Tissue Culture. Planta 1991, 184, 487–490. [Google Scholar] [CrossRef]
  16. Sano, H.; Kamada, I.; Youssefian, S.; Katsumi, M.; Wabiko, H. A Single Treatment of Rice Seedlings with 5-Azacytidine Induces Heritable Dwarfism and Undermethylation of Genomic DNA. Mol. Gen. Genet. MGG 1990, 220, 441–447. [Google Scholar] [CrossRef]
  17. King, G.J. Morphological Development in Brassica oleracea Is Modulated by in Vivo Treatment with 5-Azacytidine. J. Hortic. Sci. 1995, 70, 333–342. [Google Scholar] [CrossRef]
  18. Li, S.F.; Zhang, G.J.; Yuan, J.H.; Deng, C.L.; Lu, L.D.; Gao, W.J. Effect of 5-AzaC on the Growth, Flowering Time and Sexual Phenotype of Spinach. Russ. J. Plant Physiol. 2015, 62, 670–675. [Google Scholar] [CrossRef]
  19. Janoušek, B.; Široký, J.; Vyskot, B. Epigenetic Control of Sexual Phenotype in a Dioecious Plant, Melandrium album. Mol. Gen. Genet. 1996, 250, 483–490. [Google Scholar] [CrossRef]
  20. Grabherr, M.G.; Haas, B.J.; Yassour, M.; Levin, J.Z.; Thompson, D.A.; Amit, I.; Adiconis, X.; Fan, L.; Raychowdhury, R.; Zeng, Q.; et al. Full-Length Transcriptome Assembly from RNA-Seq Data without a Reference Genome. Nat. Biotechnol. 2011, 29, 644–652. [Google Scholar] [CrossRef]
  21. Davidson, N.M.; Oshlack, A. Corset: Enabling Differential Gene Expression Analysis for de Novoassembled Transcriptomes. Genome Biol. 2014, 15, 410. [Google Scholar] [CrossRef] [PubMed]
  22. Simão, F.A.; Waterhouse, R.M.; Ioannidis, P.; Kriventseva, E.V.; Zdobnov, E.M. BUSCO: Assessing Genome Assembly and Annotation Completeness with Single-Copy Orthologs. Bioinformatics 2015, 31, 3210–3212. [Google Scholar] [CrossRef] [PubMed]
  23. Buchfink, B.; Xie, C.; Huson, D.H. Fast and Sensitive Protein Alignment Using DIAMOND. Nat. Methods 2015, 12, 59–60. [Google Scholar] [CrossRef] [PubMed]
  24. Conesa, A.; Götz, S.; García-Gómez, J.M.; Terol, J.; Talón, M.; Robles, M. Blast2GO: A Universal Tool for Annotation, Visualization and Analysis in Functional Genomics Research. Bioinformatics 2005, 21, 3674–3676. [Google Scholar] [CrossRef]
  25. Moriya, Y.; Itoh, M.; Okuda, S.; Yoshizawa, A.C.; Kanehisa, M. KAAS: An Automatic Genome Annotation and Pathway Reconstruction Server. Nucleic Acids Res. 2007, 35, W182–W185. [Google Scholar] [CrossRef]
  26. Yanofsky, M.F. Floral Meristems to Floral Organs: Genes Controlling Early Events in Arabidopsis Flower Development. Annu. Rev. Plant Physiol. Plant Mol. Biol. 1995, 46, 167–188. [Google Scholar] [CrossRef]
  27. Wen, C.K.; Smith, R.; Banks, J.A. ANI1: A Sex Pheromone–Induced Gene in Ceratopteris Gametophytes and Its Possible Role in Sex Determination. Plant Cell 1999, 11, 1307–1317. [Google Scholar] [CrossRef]
  28. Wang, F.; Yuan, Z.; Zhao, Z.; Li, C.; Zhang, X.; Liang, H.; Liu, Y.; Xu, Q.; Liu, H. Tasselseed5 Encodes a Cytochrome C Oxidase That Functions in Sex Determination by Affecting Jasmonate Catabolism in Maize. J. Integr. Plant Biol. 2020, 62, 247–255. [Google Scholar] [CrossRef]
  29. Yang, J.; Wang, Y.; Cao, Y.; Wang, Z.; Zhang, H.; Wang, H. Research Progress of Sex Determination Genes in Castor. J. Shanxi Agric. Sci. 2020, 48, 1164–1167. [Google Scholar] [CrossRef]
  30. Fan, Y. The Discovery of Monoecious Phellodendron amurense Rupr. and Study of Sexual Reproduction. Master’s Thesis, Peking Union Medical College, Beijing China, June 2021. [Google Scholar]
  31. Zhou, G.; Chen, C.; Liu, X.H.; Lu, X.Y.; Tian, Y.; Chen, H.M. Research progress of sex determination in cucumber. Plant Physiol. J. 2019, 55, 902–914. [Google Scholar] [CrossRef]
  32. Zhang, B.; Su, X.; Zhou, X. Gene Regulation in Flower Development in the Forest. Chin. Bull. Bot. 2008, 25, 476–482. [Google Scholar] [CrossRef]
  33. Song, Y. Genetic Regulation of Floral Development in Populus tomentosa. Ph.D. Dissertation, Beijing Forestry University, Beijing, China, May 2013. [Google Scholar]
  34. Xu, J.; Xiang, T. Progress of Studies on Sex Determination in Three Model Plants. Subtrop. Plant Sci. 2007, 2, 68–72. [Google Scholar] [CrossRef]
  35. Zhang, M. Fine Localization of Sex Locus and Gene Screening Related to Sex Differentiation in Amur Grape. Master’s Thesis, Shenyang Agricultural University, Shenyang, China, June 2019. [Google Scholar]
  36. Delporte, M.; Bernard, G.; Legrand, G.; Hielscher, B.; Lanoue, A.; Molinié, R.; Rambaud, C.; Mathiron, D.; Besseau, S.; Linka, N.; et al. A BAHD Neofunctionalization Promotes Tetrahydroxycinnamoyl Spermine Accumulation in the Pollen Coat of the Asteraceae Family. J. Exp. Bot. 2018, 69, 5355–5371. [Google Scholar] [CrossRef]
  37. Kianianmomeni, A.; Nematollahi, G.; Hallmann, A. A Gender-Specific Retinoblastoma-Related Protein in Volvox carteri Implies a Role for the Retinoblastoma Protein Family in Sexual Development. Plant Cell 2008, 20, 2399–2419. [Google Scholar] [CrossRef]
  38. Akagi, T.; Kawai, T.; Tao, R. A Male Determinant Gene in Diploid Dioecious Diospyros, OGI, Is Required for Male Flower Production in Monoecious Individuals of Oriental persimmon (D. Kaki). Sci. Hortic. 2016, 213, 243–251. [Google Scholar] [CrossRef]
  39. Sakamoto, K.; Shimomura, K.; Komeda, Y.; Kamada, H.; Satoh, S. A Male-Associated DNA Sequence in a Dioecious Plant, Cannabis sativa L. Plant Cell Physiol. 1995, 36, 1549–1554. [Google Scholar] [CrossRef]
  40. Xu, Z.; Wang, Y.; Chen, Y.; Yin, H.; Wu, L.; Zhao, Y.; Wang, M.; Gao, M. A Model of Hormonal Regulation of Stamen Abortion during Pre-Meiosis of Litsea cubeba. Genes 2020, 11, 48. [Google Scholar] [CrossRef] [PubMed]
  41. Aamir, M.; Karmakar, P.; Singh, V.K.; Kashyap, S.P.; Pandey, S.; Singh, B.K.; Singh, P.M.; Singh, J. A Novel Insight into Transcriptional and Epigenetic Regulation Underlying Sex Expression and Flower Development in Melon (Cucumis melo L.). Physiol. Plant. 2021, 173, 1729–1764. [Google Scholar] [CrossRef]
  42. Lappin, F.M.; Medert, C.M.; Hawkins, K.K.; Mardonovich, S.; Wu, M.; Moore, R.C. A Polymorphic Pseudoautosomal Boundary in the Carica papaya Sex Chromosomes. Mol. Genet. Genom. 2015, 290, 1511–1522. [Google Scholar] [CrossRef]
  43. Pan, J.; Wen, H.; Chen, G.; Lin, W.-H.; Du, H.; Chen, Y.; Zhang, L.; Lian, H.; Wang, G.; Cai, R.; et al. A Positive Feedback Loop Mediated by CsERF31 Initiates Female Cucumber Flower Development. Plant Physiol. 2021, 186, 1088–1100. [Google Scholar] [CrossRef]
  44. Tsugama, D.; Matsuyama, K.; Ide, M.; Hayashi, M.; Fujino, K.; Masuda, K. A Putative MYB35 Ortholog Is a Candidate for the Sex-Determining Genes in Asparagus officinalis. Sci. Rep. 2017, 7, 41497. [Google Scholar] [CrossRef] [PubMed]
  45. Pakull, B.; Kersten, B.; Lüneburg, J.; Fladung, M. A Simple PCR-Based Marker to Determine Sex in Aspen. Plant Biol. Stuttg. Ger. 2015, 17, 256–261. [Google Scholar] [CrossRef] [PubMed]
  46. Hallmann, A. A Small Cysteine-Rich Extracellular Protein, VCRP, Is Inducible by the Sex-Inducer of Volvox Carteri and by Wounding. Planta 2007, 226, 719–727. [Google Scholar] [CrossRef]
  47. Ballester, P.; Martínez-Godoy, M.A.; Ezquerro, M.; Navarrete-Gómez, M.; Trigueros, M.; Rodríguez-Concepción, M.; Ferrándiz, C. A Transcriptional Complex of NGATHA and BHLH Transcription Factors Directs Stigma Development in Arabidopsis. Plant Cell 2021, 33, 3645–3657. [Google Scholar] [CrossRef] [PubMed]
  48. Cheng, W.-H.; Endo, A.; Zhou, L.; Penney, J.; Chen, H.-C.; Arroyo, A.; Leon, P.; Nambara, E.; Asami, T.; Seo, M.; et al. A Unique Short-Chain Dehydrogenase/Reductase in Arabidopsis Glucose Signaling and Abscisic Acid Biosynthesis and Functions. Plant Cell 2002, 14, 2723–2743. [Google Scholar] [CrossRef]
  49. King, R.B.; Canfield, E.R. An Algorithm for Calculating the Roots of a General Quintic Equation from Its Coefficients. J. Math. Phys. 1991, 32, 823–825. [Google Scholar] [CrossRef]
  50. Cecchetti, V.; Celebrin, D.; Napoli, N.; Ghelli, R.; Brunetti, P.; Costantino, P.; Cardarelli, M. An Auxin Maximum in the Middle Layer Controls Stamen Development and Pollen Maturation in Arabidopsis. New Phytol. 2017, 213, 1194–1207. [Google Scholar] [CrossRef] [PubMed]
  51. Fu, Y.; Li, M.; Zhang, S.; Yang, Q.; Zhu, E.; You, C.; Qi, J.; Ma, H.; Chang, F. Analyses of Functional Conservation and Divergence Reveal Requirement of BHLH010/089/091 for Pollen Development at Elevated Temperature in Arabidopsis. J. Genet. Genom. Yi Chuan Xue Bao 2020, 47, 477–492. [Google Scholar] [CrossRef]
  52. Jenkins, T.H.; Li, J.; Scutt, C.P.; Gilmartin, P.M. Analysis of Members of the Silene latifolia Cys2/His2 Zinc-Finger Transcription Factor Family during Dioecious Flower Development and in a Novel Stamen-Defective Mutant Ssf1. Planta 2005, 220, 559–571. [Google Scholar] [CrossRef]
  53. Liu, X.; Zhang, J.; Abuahmad, A.; Franks, R.G.; Xie, D.-Y.; Xiang, Q.-Y. Analysis of Two TFL1 Homologs of Dogwood Species (Cornus L.) Indicates Functional Conservation in Control of Transition to Flowering. Planta 2016, 243, 1129–1141. [Google Scholar] [CrossRef]
  54. Juárez-Corona, Á.G.; de Folter, S. ANT and AIL6: Masters of the Master Regulators during Flower Development. J. Exp. Bot. 2021, 72, 5263–5266. [Google Scholar] [CrossRef] [PubMed]
  55. Ming, R.; Zhou, Y.; Fang, W.; Pang, Z.; Chen, L.-Y.; Cai, H.; Chang, M.-C. AP1G2 Affects Mitotic Cycles of Female and Male Gametophytes in Arabidopsis. Front. Plant Sci. 2022, 13, 924417. [Google Scholar] [CrossRef]
  56. Gao, S.; Zhang, X.; Wang, L.; Wang, X.; Zhang, H.; Xie, H.; Ma, Y.; Qiu, Q.-S. Arabidopsis Antiporter CHX23 and Auxin Transporter PIN8 Coordinately Regulate Pollen Growth. J. Plant Physiol. 2021, 266, 153539. [Google Scholar] [CrossRef] [PubMed]
  57. Murmu, J.; Bush, M.J.; DeLong, C.; Li, S.; Xu, M.; Khan, M.; Malcolmson, C.; Fobert, P.R.; Zachgo, S.; Hepworth, S.R. Arabidopsis Basic Leucine-Zipper Transcription Factors TGA9 and TGA10 Interact with Floral Glutaredoxins ROXY1 and ROXY2 and Are Redundantly Required for Anther Development. Plant Physiol. 2010, 154, 1492–1504. [Google Scholar] [CrossRef]
  58. Li, L.; Li, B.; Xie, C.; Zhang, T.; Borassi, C.; Estevez, J.M.; Li, X.; Liu, X. Arabidopsis RAD23B Regulates Pollen Development by Mediating Degradation of KRP1. J. Exp. Bot. 2020, 71, 4010–4019. [Google Scholar] [CrossRef]
  59. Liu, Z.; Miao, L.; Huo, R.; Song, X.; Johnson, C.; Kong, L.; Sundaresan, V.; Yu, X. ARF2-ARF4 and ARF5 Are Essential for Female and Male Gametophyte Development in Arabidopsis. Plant Cell Physiol. 2018, 59, 179–189. [Google Scholar] [CrossRef]
  60. Ma, X.; Wu, Y.; Ming, H.; Liu, H.; Liu, Z.; Li, H.; Zhang, G. AtENO2 Functions in the Development of Male Gametophytes in Arabidopsis thaliana. J. Plant Physiol. 2021, 263, 153417. [Google Scholar] [CrossRef]
  61. Pereira, P.A.; Boavida, L.C.; Santos, M.R.; Becker, J.D. AtNOT1 Is Required for Gametophyte Development in Arabidopsis. Plant J. 2020, 103, 1289–1303. [Google Scholar] [CrossRef]
  62. Serrazina, S.; Dias, F.V.; Malhó, R. Characterization of FAB1 Phosphatidylinositol Kinases in Arabidopsis Pollen Tube Growth and Fertilization. New Phytol. 2014, 203, 784–793. [Google Scholar] [CrossRef]
  63. De Moura, S.M.; Rossi, M.L.; Artico, S.; Grossi-de-Sa, M.F.; Martinelli, A.P.; Alves-Ferreira, M. Characterization of Floral Morphoanatomy and Identification of Marker Genes Preferentially Expressed during Specific Stages of Cotton Flower Development. Planta 2020, 252, 71. [Google Scholar] [CrossRef]
  64. Zhu, X.; Tang, C.; Li, Q.; Qiao, X.; Li, X.; Cai, Y.; Wang, P.; Sun, Y.; Zhang, H.; Zhang, S.; et al. Characterization of the Pectin Methylesterase Inhibitor Gene Family in Rosaceae and Role of PbrPMEI23/39/41 in Methylesterified Pectin Distribution in Pear Pollen Tube. Planta 2021, 253, 118. [Google Scholar] [CrossRef] [PubMed]
  65. Rodriguez-Granados, N.Y.; Ramirez-Prado, J.S.; Brik-Chaouche, R.; An, J.; Manza-Mianza, D.; Sircar, S.; Troadec, C.; Hanique, M.; Soulard, C.; Costa, R.; et al. CmLHP1 Proteins Play a Key Role in Plant Development and Sex Determination in Melon (Cucumis melo). Plant J. 2021, 109, 1213–1228. [Google Scholar] [CrossRef] [PubMed]
  66. Gao, W.-J.; Li, S.-F.; Zhang, G.-J.; Wang, N.-N.; Deng, C.-L.; Lu, L.-D. Comparative Analysis of Gene Expression by Microarray Analysis of Male and Female Flowers of Asparagus officinalis. Biosci. Biotechnol. Biochem. 2013, 77, 1193–1199. [Google Scholar] [CrossRef] [PubMed]
  67. Ye, L.-X.; Gan, Z.-M.; Wang, W.-F.; Ai, X.-Y.; Xie, Z.-Z.; Hu, C.-G.; Zhang, J.-Z. Comparative Analysis of the Transcriptome, Methylome, and Metabolome during Pollen Abortion of a Seedless Citrus Mutant. Plant Mol. Biol. 2020, 104, 151–171. [Google Scholar] [CrossRef] [PubMed]
  68. Adal, A.M.; Doshi, K.; Holbrook, L.; Mahmoud, S.S. Comparative RNA-Seq Analysis Reveals Genes Associated with Masculinization in Female Cannabis sativa. Planta 2021, 253, 17. [Google Scholar] [CrossRef]
  69. Zhao, M.-L.; Chen, M.-S.; Ni, J.; Xu, C.-J.; Yang, Q.; Xu, Z.-F. Comparative Transcriptome Analysis of Gynoecious and Monoecious Inflorescences Reveals Regulators Involved in Male Flower Development in the Woody Perennial Plant Jatropha curcas. Plant Reprod. 2020, 33, 191–204. [Google Scholar] [CrossRef]
  70. Li, N.; Meng, Z.; Tao, M.; Wang, Y.; Zhang, Y.; Li, S.; Gao, W.; Deng, C. Comparative Transcriptome Analysis of Male and Female Flowers in Spinacia oleracea L. BMC Genom. 2020, 21, 850. [Google Scholar] [CrossRef]
  71. Li, S.-F.; Zhang, G.-J.; Zhang, X.-J.; Yuan, J.-H.; Deng, C.-L.; Gao, W.-J. Comparative Transcriptome Analysis Reveals Differentially Expressed Genes Associated with Sex Expression in Garden Asparagus (Asparagus officinalis). BMC Plant Biol. 2017, 17, 143. [Google Scholar] [CrossRef]
  72. Pawełkowicz, M.; Pryszcz, L.; Skarzyńska, A.; Wóycicki, R.K.; Posyniak, K.; Rymuszka, J.; Przybecki, Z.; Pląder, W. Comparative Transcriptome Analysis Reveals New Molecular Pathways for Cucumber Genes Related to Sex Determination. Plant Reprod. 2019, 32, 193–216. [Google Scholar] [CrossRef]
  73. Hardenack, S.; Ye, D.; Saedler, H.; Grant, S. Comparison of MADS Box Gene Expression in Developing Male and Female Flowers of the Dioecious Plant White Campion. Plant Cell 1994, 6, 1775–1787. [Google Scholar] [CrossRef]
  74. Duan, W.; Liu, Z.; Bai, J.; Yuan, S.; Li, Y.; Lu, F.; Zhang, T.; Sun, J.; Zhang, F.; Zhao, C.; et al. Comprehensive Analysis of Formin Gene Family Highlights Candidate Genes Related to Pollen Cytoskeleton and Male Fertility in Wheat (Triticum aestivum L.). BMC Genom. 2021, 22, 570. [Google Scholar] [CrossRef] [PubMed]
  75. Yang, X.; Bu, Y.; Niu, F.; Cun, Y.; Zhang, L.; Song, X. Comprehensive Analysis of LIM Gene Family in Wheat Reveals the Involvement of TaLIM2 in Pollen Development. Plant Sci. 2022, 314, 111101. [Google Scholar] [CrossRef] [PubMed]
  76. Wang, T.; He, T.; Ding, X.; Zhang, Q.; Yang, L.; Nie, Z.; Zhao, T.; Gai, J.; Yang, S. Confirmation of GmPPR576 as a Fertility Restorer Gene of Cytoplasmic Male Sterility in Soybean. J. Exp. Bot. 2021, 72, 7729–7742. [Google Scholar] [CrossRef]
  77. Lu, M.; Zhou, J.; Liu, Y.; Yang, J.; Tan, X. CoNPR1 and CoNPR3.1 Are Involved in SA- and MeSA- Mediated Growth of the Pollen Tube in Camellia oleifera. Physiol. Plant. 2021, 172, 2181–2190. [Google Scholar] [CrossRef] [PubMed]
  78. Lebel-Hardenack, S.; Ye, D.; Koutnikova, H.; Saedler, H.; Grant, S.R. Conserved Expression of a TASSELSEED2 Homolog in the Tapetum of the Dioecious Silene latifolia and Arabidopsis thaliana. Plant J. 1997, 12, 515–526. [Google Scholar] [CrossRef]
  79. Okada, S.; Fujisawa, M.; Sone, T.; Nakayama, S.; Nishiyama, R.; Takenaka, M.; Yamaoka, S.; Sakaida, M.; Kono, K.; Takahama, M.; et al. Construction of Male and Female PAC Genomic Libraries Suitable for Identification of Y-Chromosome-Specific Clones from the Liverwort, Marchantia Polymorpha. Plant J. 2000, 24, 421–428. [Google Scholar] [CrossRef]
  80. Huang, J.; Zhang, T.; Linstroth, L.; Tillman, Z.; Otegui, M.S.; Owen, H.A.; Zhao, D. Control of Anther Cell Differentiation by the Small Protein Ligand TPD1 and Its Receptor EMS1 in Arabidopsis. PLoS Genet. 2016, 12, e1006147. [Google Scholar] [CrossRef]
  81. Lee, C.-Y.; Lin, H.-J.; Viswanath, K.K.; Lin, C.-P.; Chang, B.C.-H.; Chiu, P.-H.; Chiu, C.-T.; Wang, R.-H.; Chin, S.-W.; Chen, F.-C. Correction: The Development of Functional Mapping by Three Sex-Related Loci on the Third Whorl of Different Sex Types of Carica papaya L. PLoS ONE 2018, 13, e0196789. [Google Scholar] [CrossRef]
  82. Fu, Q.; Niu, L.; Chen, M.-S.; Tao, Y.-B.; Wang, X.; He, H.; Pan, B.-Z.; Xu, Z.-F. De Novo Transcriptome Assembly and Comparative Analysis between Male and Benzyladenine-Induced Female Inflorescence Buds of Plukenetia volubilis. J. Plant Physiol. 2018, 221, 107–118. [Google Scholar] [CrossRef]
  83. Devani, R.S.; Sinha, S.; Banerjee, J.; Sinha, R.K.; Bendahmane, A.; Banerjee, A.K. De Novo Transcriptome Assembly from Flower Buds of Dioecious, Gynomonoecious and Chemically Masculinized Female Coccinia grandis Reveals Genes Associated with Sex Expression and Modification. BMC Plant Biol. 2017, 17, 241. [Google Scholar] [CrossRef]
  84. Ramos, M.J.N.; Coito, J.L.; Fino, J.; Cunha, J.; Silva, H.; de Almeida, P.G.; Costa, M.M.R.; Amâncio, S.; Paulo, O.S.; Rocheta, M. Deep Analysis of Wild Vitis Flower Transcriptome Reveals Unexplored Genome Regions Associated with Sex Specification. Plant Mol. Biol. 2017, 93, 151–170. [Google Scholar] [CrossRef] [PubMed]
  85. Lee, S.-K.; Kim, H.; Cho, J.-I.; Nguyen, C.D.; Moon, S.; Park, J.E.; Park, H.R.; Huh, J.H.; Jung, K.-H.; Guiderdoni, E.; et al. Deficiency of Rice Hexokinase HXK5 Impairs Synthesis and Utilization of Starch in Pollen Grains and Causes Male Sterility. J. Exp. Bot. 2020, 71, 116–125. [Google Scholar] [CrossRef] [PubMed]
  86. Choi, Y.; Gehring, M.; Johnson, L.; Hannon, M.; Harada, J.J.; Goldberg, R.B.; Jacobsen, S.E.; Fischer, R.L. DEMETER, a DNA Glycosylase Domain Protein, Is Required for Endosperm Gene Imprinting and Seed Viability in Arabidopsis. Cell 2002, 110, 33–42. [Google Scholar] [CrossRef]
  87. Koppolu, R.; Schnurbusch, T. Developmental Pathways for Shaping Spike Inflorescence Architecture in Barley and Wheat. J. Integr. Plant Biol. 2019, 61, 278–295. [Google Scholar] [CrossRef]
  88. Paxson-Sowders, D.M.; Dodrill, C.H.; Owen, H.A.; Makaroff, C.A. DEX1, a Novel Plant Protein, Is Required for Exine Pattern Formation during Pollen Development in Arabidopsis. Plant Physiol. 2001, 127, 1739–1749. [Google Scholar] [CrossRef]
  89. Mátyás, K.K.; Hegedűs, G.; Taller, J.; Farkas, E.; Decsi, K.; Kutasy, B.; Kálmán, N.; Nagy, E.; Kolics, B.; Virág, E. Different Expression Pattern of Flowering Pathway Genes Contribute to Male or Female Organ Development during Floral Transition in the Monoecious Weed Ambrosia artemisiifolia L. (Asteraceae). PeerJ 2019, 7, e7421. [Google Scholar] [CrossRef]
  90. Yan, Y.; Christensen, S.; Isakeit, T.; Engelberth, J.; Meeley, R.; Hayward, A.; Emery, R.J.N.; Kolomiets, M.V. Disruption of OPR7 and OPR8 Reveals the Versatile Functions of Jasmonic Acid in Maize Development and Defense. Plant Cell 2012, 24, 1420–1436. [Google Scholar] [CrossRef]
  91. Ishikawa, M.; Takahashi, F.; Nozaki, H.; Nagasato, C.; Motomura, T.; Kataoka, H. Distribution and Phylogeny of the Blue Light Receptors Aureochromes in Eukaryotes. Planta 2009, 230, 543–552. [Google Scholar] [CrossRef]
  92. Zhou, P.; Zhang, X.; Fatima, M.; Ma, X.; Fang, H.; Yan, H.; Ming, R. DNA Methylome and Transcriptome Landscapes Revealed Differential Characteristics of Dioecious Flowers in Papaya. Hortic. Res. 2020, 7, 81. [Google Scholar] [CrossRef]
  93. Zhai, H.; Ning, W.; Wu, H.; Zhang, X.; Lü, S.; Xia, Z. DNA-Binding Protein Phosphatase AtDBP1 Acts as a Promoter of Flowering in Arabidopsis. Planta 2016, 243, 623–633. [Google Scholar] [CrossRef] [PubMed]
  94. Matsubara, K.; Yamanouchi, U.; Nonoue, Y.; Sugimoto, K.; Wang, Z.-X.; Minobe, Y.; Yano, M. Ehd3, Encoding a Plant Homeodomain Finger-Containing Protein, Is a Critical Promoter of Rice Flowering. Plant J. Cell Mol. Biol. 2011, 66, 603–612. [Google Scholar] [CrossRef]
  95. Khadka, J.; Yadav, N.S.; Guy, M.; Grafi, G.; Golan-Goldhirsh, A. Epigenetic Aspects of Floral Homeotic Genes in Relation to Sexual Dimorphism in the Dioecious Plant Mercurialis annua. J. Exp. Bot. 2019, 70, 6245–6259. [Google Scholar] [CrossRef] [PubMed]
  96. Goodman, K.; Paez-Valencia, J.; Pennington, J.; Sonntag, A.; Ding, X.; Lee, H.N.; Ahlquist, P.G.; Molina, I.; Otegui, M.S. ESCRT Components ISTL1 AndLIP5 Are Required for Tapetal Function and Pollen Viability. Plant Cell 2021, 33, 2850–2868. [Google Scholar] [CrossRef] [PubMed]
  97. Tao, Q.; Niu, H.; Wang, Z.; Zhang, W.; Wang, H.; Wang, S.; Zhang, X.; Li, Z. Ethylene Responsive Factor ERF110 Mediates Ethylene-Regulated Transcription of a Sex Determination-Related Orthologous Gene in Two Cucumis Species. J. Exp. Bot. 2018, 69, 2953–2965. [Google Scholar] [CrossRef]
  98. Xue, L.; Wu, H.; Chen, Y.; Li, X.; Hou, J.; Lu, J.; Wei, S.; Dai, X.; Olson, M.S.; Liu, J.; et al. Evidences for a Role of Two Y-Specific Genes in Sex Determination in Populus deltoides. Nat. Commun. 2020, 11, 5893. [Google Scholar] [CrossRef] [PubMed]
  99. Marković, V.; Cvrčková, F.; Potocký, M.; Kulich, I.; Pejchar, P.; Kollárová, E.; Synek, L.; Žárský, V. EXO70A2 Is Critical for Exocyst Complex Function in Pollen Development. Plant Physiol. 2020, 184, 1823–1839. [Google Scholar] [CrossRef] [PubMed]
  100. Bloch, D.; Pleskot, R.; Pejchar, P.; Potocký, M.; Trpkošová, P.; Cwiklik, L.; Vukašinović, N.; Sternberg, H.; Yalovsky, S.; Žárský, V. Exocyst SEC3 and Phosphoinositides Define Sites of Exocytosis in Pollen Tube Initiation and Growth. Plant Physiol. 2016, 172, 980–1002. [Google Scholar] [CrossRef]
  101. She, Z.; Huang, X.; Aslam, M.; Wang, L.; Yan, M.; Qin, R.; Chen, Y.; Qin, Y.; Niu, X. Expression Characterization and Cross-Species Complementation Uncover the Functional Conservation of YABBY Genes for Leaf Abaxial Polarity and Carpel Polarity Establishment in Saccharum spontaneum. BMC Plant Biol. 2022, 22, 124. [Google Scholar] [CrossRef]
  102. Kahana, A.; Silberstein, L.; Kessler, N.; Goldstein, R.S.; Perl-Treves, R. Expression of ACC Oxidase Genes Differs among Sex Genotypes and Sex Phases in Cucumber. Plant Mol. Biol. 1999, 41, 517–528. [Google Scholar] [CrossRef]
  103. Osnato, M. Fantastic Four: BHLH Factors and the Making of the Pollen. Plant Cell 2022, 34, 1151–1152. [Google Scholar] [CrossRef]
  104. Cui, J.; You, C.; Zhu, E.; Huang, Q.; Ma, H.; Chang, F. Feedback Regulation of DYT1 by Interactions with Downstream BHLH Factors Promotes DYT1 Nuclear Localization and Anther Development. Plant Cell 2016, 28, 1078–1093. [Google Scholar] [CrossRef] [PubMed]
  105. Hultquist, J.F.; Dorweiler, J.E. Feminized Tassels of Maize Mop1 and Ts1 Mutants Exhibit Altered Levels of MiR156 and Specific SBP-Box Genes. Planta 2008, 229, 99–113. [Google Scholar] [CrossRef]
  106. Duan, Q.; Liu, M.-C.J.; Kita, D.; Jordan, S.S.; Yeh, F.-L.J.; Yvon, R.; Carpenter, H.; Federico, A.N.; Garcia-Valencia, L.E.; Eyles, S.J.; et al. FERONIA Controls Pectin- and Nitric Oxide-Mediated Male-Female Interaction. Nature 2020, 579, 561–566. [Google Scholar] [CrossRef]
  107. Gu, B.-W.; Tan, L.-M.; Zhang, C.-J.; Hou, X.-M.; Cai, X.-W.; Chen, S.; He, X.-J. FHA2 Is a Plant-Specific ISWI Subunit Responsible for Stamen Development and Plant Fertility. J. Integr. Plant Biol. 2020, 62, 1703. [Google Scholar] [CrossRef] [PubMed]
  108. Wang, B.; Xue, J.-S.; Yu, Y.-H.; Liu, S.-Q.; Zhang, J.-X.; Yao, X.-Z.; Liu, Z.-X.; Xu, X.-F.; Yang, Z.-N. Fine Regulation of ARF17 for Anther Development and Pollen Formation. BMC Plant Biol. 2017, 17, 243. [Google Scholar] [CrossRef] [PubMed]
  109. Ming, X.; Tao, Y.-B.; Fu, Q.; Tang, M.; He, H.; Chen, M.-S.; Pan, B.-Z.; Xu, Z.-F. Flower-Specific Overproduction of Cytokinins Altered Flower Development and Sex Expression in the Perennial Woody Plant Jatropha curcas L. Int. J. Mol. Sci. 2020, 21, 640. [Google Scholar] [CrossRef]
  110. Tian, A.; Zhang, E.; Cui, Z. Full-Length Transcriptome Analysis Reveals the Differences between Floral Buds of Recessive Genic Male-Sterile Line (RMS3185A) and Fertile Line (RMS3185B) of Cabbage. Planta 2021, 253, 21. [Google Scholar] [CrossRef]
  111. Zhang, H.; Li, S.; Yang, L.; Cai, G.; Chen, H.; Gao, D.; Lin, T.; Cui, Q.; Wang, D.; Li, Z.; et al. Gain-of-Function of the 1-Aminocyclopropane-1-Carboxylate Synthase Gene ACS1G Induces Female Flower Development in Cucumber Gynoecy. Plant Cell 2021, 33, 306–321. [Google Scholar] [CrossRef]
  112. Gao, P.; Xiang, D.; Quilichini, T.D.; Venglat, P.; Pandey, P.K.; Wang, E.; Gillmor, C.S.; Datla, R. Gene Expression Atlas of Embryo Development in Arabidopsis. Plant Reprod. 2019, 32, 93–104. [Google Scholar] [CrossRef]
  113. Li, D.; Sheng, Y.; Niu, H.; Li, Z. Gene Interactions Regulating Sex Determination in Cucurbits. Front. Plant Sci. 2019, 10, 1231. [Google Scholar] [CrossRef]
  114. Yang, H.-W.; Akagi, T.; Kawakatsu, T.; Tao, R. Gene Networks Orchestrated by MeGI: A Single-Factor Mechanism Underlying Sex Determination in Persimmon. Plant J. 2019, 98, 97–111. [Google Scholar] [CrossRef]
  115. Liao, Z.; Dong, F.; Liu, J.; Xu, L.; Marshall-Colon, A.; Ming, R. Gene Regulation Network Analyses of Pistil Development in Papaya. BMC Genom. 2022, 23, 8. [Google Scholar] [CrossRef] [PubMed]
  116. Saraf-Levy, T.; Kahana, A.; Kessler, N.; Silberstein, L.; Wang, Y.; Gal-On, A.; Perl-Treves, R. Genes involved in ethylene synthesis and perception in cucumber. Acta Hortic. 2000, 510, 463–470. [Google Scholar] [CrossRef]
  117. Li, Q.; Liu, B. Genetic Regulation of Maize Flower Development and Sex Determination. Planta 2017, 245, 1–14. [Google Scholar] [CrossRef] [PubMed]
  118. Wellmer, F.; Alves-Ferreira, M.; Dubois, A.; Riechmann, J.L.; Meyerowitz, E.M. Genome-Wide Analysis of Gene Expression during Early Arabidopsis Flower Development. PLoS Genet. 2006, 2, e117. [Google Scholar] [CrossRef]
  119. Hazzouri, K.M.; Gros-Balthazard, M.; Flowers, J.M.; Copetti, D.; Lemansour, A.; Lebrun, M.; Masmoudi, K.; Ferrand, S.; Dhar, M.I.; Fresquez, Z.A.; et al. Genome-Wide Association Mapping of Date Palm Fruit Traits. Nat. Commun. 2019, 10, 4680. [Google Scholar] [CrossRef]
  120. Li, D.; Feng, B.-E.; Liu, Y.-J.; Gong, J.; Tang, Y.-M.; Zhang, L.-P.; Pang, B.-S.; Sun, R.-W.; Zhang, F.-T.; Chen, Z.-B.; et al. Genome-Wide Identification and Transcriptional Characterization of DNA Methyltransferases Conferring Temperature-Sensitive Male Sterility in Wheat. BMC Genom. 2021, 22, 310. [Google Scholar] [CrossRef]
  121. Liu, H.; Sun, Z.; Hu, L.; Yue, Z. Genome-Wide Identification of PIP5K in Wheat and Its Relationship with Anther Male Sterility Induced by High Temperature. BMC Plant Biol. 2021, 21, 598. [Google Scholar] [CrossRef]
  122. Yang, L.; Wu, Y.; Yu, M.; Mao, B.; Zhao, B.; Wang, J. Genome-Wide Transcriptome Analysis of Female-Sterile Rice Ovule Shed Light on Its Abortive Mechanism. Planta 2016, 244, 1011–1028. [Google Scholar] [CrossRef]
  123. Liu, C.; Fu, W.; Xu, W.; Liu, X.; Wang, S. Genome-Wide Transcriptome Analysis of Microspore Abortion Initiation in Radish (Raphanus sativus L.). Gene 2021, 794, 145753. [Google Scholar] [CrossRef]
  124. Torres, M.F.; Mathew, L.S.; Ahmed, I.; Al-Azwani, I.K.; Krueger, R.; Rivera-Nuñez, D.; Mohamoud, Y.A.; Clark, A.G.; Suhre, K.; Malek, J.A. Genus-Wide Sequencing Supports a Two-Locus Model for Sex-Determination in Phoenix. Nat. Commun. 2018, 9, 3969. [Google Scholar] [CrossRef] [PubMed]
  125. Alves-Ferreira, M.; Wellmer, F.; Banhara, A.; Kumar, V.; Riechmann, J.L.; Meyerowitz, E.M. Global Expression Profiling Applied to the Analysis of Arabidopsis Stamen Development. Plant Physiol. 2007, 145, 747–762. [Google Scholar] [CrossRef]
  126. Kim, Y.-J.; Kim, M.-H.; Hong, W.-J.; Moon, S.; Kim, E.-J.; Silva, J.; Lee, J.; Lee, S.; Kim, S.T.; Park, S.K.; et al. GORI, Encoding the WD40 Domain Protein, Is Required for Pollen Tube Germination and Elongation in Rice. Plant J. 2021, 105, 1645–1664. [Google Scholar] [CrossRef] [PubMed]
  127. Genau, A.C.; Li, Z.; Renzaglia, K.S.; Fernandez Pozo, N.; Nogué, F.; Haas, F.B.; Wilhelmsson, P.K.I.; Ullrich, K.K.; Schreiber, M.; Meyberg, R.; et al. HAG1 and SWI3A/B Control of Male Germ Line Development in P. Patens Suggests Conservation of Epigenetic Reproductive Control across Land Plants. Plant Reprod. 2021, 34, 149–173. [Google Scholar] [CrossRef]
  128. Golenberg, E.M.; West, N.W. Hormonal Interactions and Gene Regulation Can Link Monoecy and Environmental Plasticity to the Evolution of Dioecy in Plants. Am. J. Bot. 2013, 100, 1022–1037. [Google Scholar] [CrossRef]
  129. Xu, Y.; Liu, S.; Liu, Y.; Ling, S.; Chen, C.; Yao, J. HOTHEAD-Like HTH1 Is Involved in Anther Cutin Biosynthesis and Is Required for Pollen Fertility in Rice. Plant Cell Physiol. 2017, 58, 1238–1248. [Google Scholar] [CrossRef]
  130. Selva, C.; Shirley, N.J.; Houston, K.; Whitford, R.; Baumann, U.; Li, G.; Tucker, M.R. HvLEAFY Controls the Early Stages of Floral Organ Specification and Inhibits the Formation of Multiple Ovaries in Barley. Plant J. 2021, 108, 509–527. [Google Scholar] [CrossRef] [PubMed]
  131. Kaur, D.; Moreira, D.; Coimbra, S.; Showalter, A.M. Hydroxyproline-O-Galactosyltransferases Synthesizing Type II Arabinogalactans Are Essential for Male Gametophytic Development in Arabidopsis. Front. Plant Sci. 2022, 13, 935413. [Google Scholar] [CrossRef]
  132. Yang, X.; Ye, J.; Niu, F.; Feng, Y.; Song, X. Identification and Verification of Genes Related to Pollen Development and Male Sterility Induced by High Temperature in the Thermo-Sensitive Genic Male Sterile Wheat Line. Planta 2021, 253, 83. [Google Scholar] [CrossRef]
  133. Girma, G.; Natsume, S.; Carluccio, A.V.; Takagi, H.; Matsumura, H.; Uemura, A.; Muranaka, S.; Takagi, H.; Stavolone, L.; Gedil, M.; et al. Identification of Candidate Flowering and Sex Genes in White Guinea Yam (D. Rotundata Poir.) by SuperSAGE Transcriptome Profiling. PLoS ONE 2019, 14, e0216912. [Google Scholar] [CrossRef]
  134. Zhang, Z.; Ali, S.; Zhang, T.; Wang, W.; Xie, L. Identification, Evolutionary and Expression Analysis of PYL-PP2C-SnRK2s Gene Families in Soybean. Plants 2020, 9, 1356. [Google Scholar] [CrossRef] [PubMed]
  135. Zaidi, M.A.; O’Leary, S.J.B.; Wu, S.; Chabot, D.; Gleddie, S.; Laroche, A.; Eudes, F.; Robert, L.S. Investigating Triticeae Anther Gene Promoter Activity in Transgenic Brachypodium Distachyon. Planta 2017, 245, 385–396. [Google Scholar] [CrossRef] [PubMed]
  136. Huo, Y.; Pei, Y.; Tian, Y.; Zhang, Z.; Li, K.; Liu, J.; Xiao, S.; Chen, H.; Liu, J. IRREGULAR POLLEN EXINE2 Encodes a GDSL Lipase Essential for Male Fertility in Maize. Plant Physiol. 2020, 184, 1438–1454. [Google Scholar] [CrossRef] [PubMed]
  137. Matsunaga, S.; Kawano, S.; Takano, H.; Uchida, H.; Sakai, A.; Kuroiwa, T. Isolation and Developmental Expression of Male Reproductive Organ-Specific Genes in a Dioecious Campion, Melandrium Album (Silene latifolia). Plant J. 1996, 10, 679–689. [Google Scholar] [CrossRef]
  138. Ando, S.; Sakai, S. Isolation of an Ethylene-Responsive Gene (ERAF16) for a Putative Methyltransferase and Correlation of ERAF16 Gene Expression with Female Flower Formation in Cucumber Plants (Cucumis sativus). Physiol. Plant. 2002, 116, 213–222. [Google Scholar] [CrossRef]
  139. Chen, Y.-J.; Yang, X.-X.; Li, W.-C.; Zhao, S.-Q. Knockdown of the DUF647 Family Member RUS4 Impairs Stamen Development and Pollen Maturation in Arabidopsis. Plant Sci. 2020, 301, 110645. [Google Scholar] [CrossRef]
  140. Peng, X.; Wang, M.; Li, Y.; Yan, W.; Chang, Z.; Chen, Z.; Xu, C.; Yang, C.; Deng, X.W.; Wu, J.; et al. Lectin Receptor Kinase OsLecRK-S.7 Is Required for Pollen Development and Male Fertility. J. Integr. Plant Biol. 2020, 62, 1227. [Google Scholar] [CrossRef] [PubMed]
  141. Scutt, C.P.; Jenkins, T.; Furuya, M.; Gilmartin, P.M. Male Specific Genes from Dioecious White Campion Identified by Fluorescent Differential Display. Plant Cell Physiol. 2002, 43, 563–572. [Google Scholar] [CrossRef] [PubMed]
  142. Adamczyk, B.J.; Fernandez, D.E. MIKC* MADS Domain Heterodimers Are Required for Pollen Maturation and Tube Growth in Arabidopsis. Plant Physiol. 2009, 149, 1713–1723. [Google Scholar] [CrossRef]
  143. Ingle, E.K.S.; Gilmartin, P.M. Molecular Characterisation of Four Double-Flowered Mutants of Silene Dioica Representing Four Centuries of Variation. J. Exp. Bot. 2015, 66, 3297–3307. [Google Scholar] [CrossRef]
  144. Khadka, D.K.; Nejidat, A.; Tal, M.; Golan-Goldhirsh, A. Molecular Characterization of a Gender-Linked DNA Marker and a Related Gene in Mercurialis annua L. Planta 2005, 222, 1063–1070. [Google Scholar] [CrossRef] [PubMed]
  145. Wang, Q.; Yuan, G.; Sun, H.; Zhao, P.; Liu, Y.; Guo, D. Molecular Cloning and Expression Analysis of Spermidine Synthase Gene during Sex Reversal Induced by Ethrel in Cucumber (Cucumis sativus L.). Plant Sci. 2005, 169, 768–775. [Google Scholar] [CrossRef]
  146. Zhong, S.; Li, H.; Bodi, Z.; Button, J.; Vespa, L.; Herzog, M.; Fray, R.G. MTA Is an Arabidopsis Messenger RNA Adenosine Methylase and Interacts with a Homolog of a Sex-Specific Splicing Factor. Plant Cell 2008, 20, 1278–1288. [Google Scholar] [CrossRef]
  147. Ishizaki, K.; Shimizu-Ueda, Y.; Okada, S.; Yamamoto, M.; Fujisawa, M.; Yamato, K.T.; Fukuzawa, H.; Ohyama, K. Multicopy Genes Uniquely Amplified in the Y Chromosome-specific Repeats of the Liverwort Marchantia Polymorpha. Nucleic Acids Res. 2002, 30, 4675–4681. [Google Scholar] [CrossRef]
  148. Zou, C.; Massonnet, M.; Minio, A.; Patel, S.; Llaca, V.; Karn, A.; Gouker, F.; Cadle-Davidson, L.; Reisch, B.; Fennell, A.; et al. Multiple Independent Recombinations Led to Hermaphroditism in Grapevine. Proc. Natl. Acad. Sci. USA 2021, 118, e2023548118. [Google Scholar] [CrossRef] [PubMed]
  149. Ji, G.; Zhang, J.; Zhang, H.; Sun, H.; Gong, G.; Shi, J.; Tian, S.; Guo, S.; Ren, Y.; Shen, H.; et al. Mutation in the Gene Encoding 1-Aminocyclopropane-1-Carboxylate Synthase 4 (CitACS4) Led to Andromonoecy in Watermelon. J. Integr. Plant Biol. 2016, 58, 762–765. [Google Scholar] [CrossRef] [PubMed]
  150. Ma, K.; Han, J.; Zhang, Z.; Li, H.; Zhao, Y.; Zhu, Q.; Xie, Y.; Liu, Y.; Chen, L. OsEDM2L Mediates M6A of EAT1 Transcript for Proper Alternative Splicing and Polyadenylation Regulating Rice Tapetal Degradation. J. Integr. Plant Biol. 2021, 63, 1982–1994. [Google Scholar] [CrossRef]
  151. Shi, Q.-S.; Wang, K.-Q.; Li, Y.-L.; Zhou, L.; Xiong, S.-X.; Han, Y.; Zhang, Y.-F.; Yang, N.-Y.; Yang, Z.-N.; Zhu, J. OsPKS1 Is Required for Sexine Layer Formation, Which Shows Functional Conservation between Rice and Arabidopsis. Plant Sci. Int. J. Exp. Plant Biol. 2018, 277, 145–154. [Google Scholar] [CrossRef]
  152. Manzano, S.; Megías, Z.; Martínez, C.; García, A.; Aguado, E.; Chileh, T.; López-Alonso, D.; García-Maroto, F.; Kejnovský, E.; Široký, J.; et al. Overexpression of a Flower-Specific Aerolysin-like Protein from the Dioecious Plant Rumex acetosa Alters Flower Development and Induces Male Sterility in Transgenic Tobacco. Plant J. 2017, 89, 58–72. [Google Scholar] [CrossRef]
  153. Hu, C.; Sheng, O.; Dong, T.; Yang, Q.; Dou, T.; Li, C.; He, W.; Gao, H.; Yi, G.; Deng, G.; et al. Overexpression of MaTPD1A Impairs Fruit and Pollen Development by Modulating Some Regulators in Musa itinerans. BMC Plant Biol. 2020, 20, 402. [Google Scholar] [CrossRef]
  154. Qian, M.; Xu, L.; Tang, C.; Zhang, H.; Gao, H.; Cao, P.; Yin, H.; Wu, L.; Wu, J.; Gu, C.; et al. PbrPOE21 Inhibits Pear Pollen Tube Growth in Vitro by Altering Apical Reactive Oxygen Species Content. Planta 2020, 252, 43. [Google Scholar] [CrossRef] [PubMed]
  155. Uzair, M.; Xu, D.; Schreiber, L.; Shi, J.; Liang, W.; Jung, K.-H.; Chen, M.; Luo, Z.; Zhang, Y.; Yu, J.; et al. PERSISTENT TAPETAL CELL2 Is Required for Normal Tapetal Programmed Cell Death and Pollen Wall Patterning1 [OPEN]. Plant Physiol. 2020, 182, 962–976. [Google Scholar] [CrossRef] [PubMed]
  156. Yang, F.; Wang, T.; Liu, L. Pollen Germination Is Impaired by Disruption of a Shaker K+ Channel OsAKT1.2 in Rice. J. Plant Physiol. 2020, 248, 153140. [Google Scholar] [CrossRef] [PubMed]
  157. Roodt, D. Pollen Protection: TEX2 Plays an Important Role in the Formation of Pollen Grain Exine. Plant Physiol. 2021, 187, 9–11. [Google Scholar] [CrossRef]
  158. Zhang, M.J.; Zhao, T.Y.; Ouyang, X.K.; Zhao, X.-Y.; Dai, X.; Gao, X.-Q. Pollen-Specific Gene SKU5-SIMILAR 13 Enhances Growth of Pollen Tubes in the Transmitting Tract in Arabidopsis. J. Exp. Bot. 2022, 73, 696–710. [Google Scholar] [CrossRef]
  159. Li, Y.; Li, L.; Wang, Y.; Wang, Y.-C.; Wang, N.-N.; Lu, R.; Wu, Y.-W.; Li, X.-B. Pollen-Specific Protein PSP231 Activates Callose Synthesis to Govern Male Gametogenesis and Pollen Germination. Plant Physiol. 2020, 184, 1024–1041. [Google Scholar] [CrossRef]
  160. Moffatt, B.; Somerville, C. Positive Selection for Male-Sterile Mutants of Arabidopsis Lacking Adenine Phosphoribosyl Transferase Activity. Plant Physiol. 1988, 86, 1150–1154. [Google Scholar] [CrossRef]
  161. Wang, L.; Zheng, K.; Zeng, L.; Xu, D.; Zhu, T.; Yin, Y.; Zhan, H.; Wu, Y.; Yang, D.-L. Reinforcement of CHH Methylation through RNA-Directed DNA Methylation Ensures Sexual Reproduction in Rice. Plant Physiol. 2022, 188, 1189–1209. [Google Scholar] [CrossRef]
  162. Tennessen, J.A.; Wei, N.; Straub, S.C.K.; Govindarajulu, R.; Liston, A.; Ashman, T.-L. Repeated Translocation of a Gene Cassette Drives Sex-Chromosome Turnover in Strawberries. PLoS Biol. 2018, 16, e2006062. [Google Scholar] [CrossRef] [PubMed]
  163. Yang, X.; Wu, D.; Shi, J.; He, Y.; Pinot, F.; Grausem, B.; Yin, C.; Zhu, L.; Chen, M.; Luo, Z.; et al. Rice CYP703A3, a Cytochrome P450 Hydroxylase, Is Essential for Development of Anther Cuticle and Pollen Exine: CYP703A3 Controls Male Reproductive Development. J. Integr. Plant Biol. 2014, 56, 979–994. [Google Scholar] [CrossRef]
  164. Hasegawa, K.; Kamada, S.; Takehara, S.; Takeuchi, H.; Nakamura, A.; Satoh, S.; Iwai, H. Rice Putative Pectin Methyltransferase Gene OsPMT10 Is Required for Maintaining the Cell Wall Properties of Pistil Transmitting Tissues via Pectin Modification. Plant Cell Physiol. 2021, 62, 1902–1911. [Google Scholar] [CrossRef] [PubMed]
  165. Hu, Y.; Wang, L.; Jia, R.; Liang, W.; Zhang, X.; Xu, J.; Chen, X.; Lu, D.; Chen, M.; Luo, Z.; et al. Rice Transcription Factor MADS32 Regulates Floral Patterning through Interactions with Multiple Floral Homeotic Genes. J. Exp. Bot. 2021, 72, 2434–2449. [Google Scholar] [CrossRef] [PubMed]
  166. Wang, R.; Lin, Y.; Jin, Q.; Yao, C.; Zhong, Y.; Wu, T. RNA-Seq Analysis of Gynoecious and Weak Female Cucumber Revealing the Cell Cycle Pathway May Regulate Sex Determination in Cucumber. Gene 2019, 687, 289–297. [Google Scholar] [CrossRef]
  167. Tao, Y.; Zou, T.; Zhang, X.; Liu, R.; Chen, H.; Yuan, G.; Zhou, D.; Xiong, P.; He, Z.; Li, G.; et al. Secretory Lipid Transfer Protein OsLTPL94 Acts as a Target of EAT1 and Is Required for Rice Pollen Wall Development. Plant J. 2021, 108, 358–377. [Google Scholar] [CrossRef] [PubMed]
  168. Albertini, E.; Marconi, G.; Reale, L.; Barcaccia, G.; Porceddu, A.; Ferranti, F.; Falcinelli, M. SERK and APOSTART. Candidate Genes for Apomixis in Poa Pratensis. Plant Physiol. 2005, 138, 2185–2199. [Google Scholar] [CrossRef]
  169. Koehler, A.D.; Irsigler, A.S.T.; Carneiro, V.T.C.; Cabral, G.B.; Rodrigues, J.C.M.; Gomes, A.C.M.M.; Togawa, R.C.; Costa, M.M.C.; Martinelli, A.P.; Dusi, D.M. de A. SERK Genes Identification and Expression Analysis during Somatic Embryogenesis and Sporogenesis of Sexual and Apomictic Brachiaria Brizantha (Syn. Urochloa Brizantha). Planta 2020, 252, 39. [Google Scholar] [CrossRef]
  170. Harkess, A.; Huang, K.; van der Hulst, R.; Tissen, B.; Caplan, J.L.; Koppula, A.; Batish, M.; Meyers, B.C.; Leebens-Mack, J. Sex Determination by Two Y-Linked Genes in Garden Asparagus. Plant Cell 2020, 32, 1790–1796. [Google Scholar] [CrossRef]
  171. Scutt, C.P.; Li, Y.; Robertson, S.E.; Willis, M.E.; Gilmartin, P.M. Sex Determination in Dioecious Silene Iatifolia (Effects of the Y Chromosome and the Parasitic Smut Fungus (Ustilago Violacea) on Gene Expression during Flower Development). Plant Physiol. 1997, 114, 969–979. [Google Scholar] [CrossRef]
  172. Harkess, A.; Mercati, F.; Shan, H.-Y.; Sunseri, F.; Falavigna, A.; Leebens-Mack, J. Sex-Biased Gene Expression in Dioecious Garden Asparagus (Asparagus officinalis). New Phytol. 2015, 207, 883–892. [Google Scholar] [CrossRef]
  173. Chawla, A.; Stobdan, T.; Srivastava, R.B.; Jaiswal, V.; Chauhan, R.S.; Kant, A. Sex-Biased Temporal Gene Expression in Male and Female Floral Buds of Seabuckthorn (Hippophae rhamnoides). PLoS ONE 2015, 10, e0124890. [Google Scholar] [CrossRef]
  174. Tanurdzic, M. Sex-Determining Mechanisms in Land Plants. Plant Cell 2004, 16, S61–S71. [Google Scholar] [CrossRef] [PubMed]
  175. Matsunaga, S.; Uchida, W.; Kawano, S. Sex-Specific Cell Division during Development of Unisexual Flowers in the Dioecious Plant Silene latifolia. Plant Cell Physiol. 2004, 45, 795–802. [Google Scholar] [CrossRef]
  176. Chae, T.; Harkess, A.; Moore, R.C. Sex-linked Gene Expression and the Emergence of Hermaphrodites in Carica papaya. Am. J. Bot. 2021, 108, 1029–1041. [Google Scholar] [CrossRef] [PubMed]
  177. Zhang, M.; Zhang, X.; Guo, L.; Qi, T.; Liu, G.; Feng, J.; Shahzad, K.; Zhang, B.; Li, X.; Wang, H.; et al. Single-Base Resolution Methylome of Cotton Cytoplasmic Male Sterility System Reveals Epigenomic Changes in Response to High-Temperature Stress during Anther Development. J. Exp. Bot. 2020, 71, 951–969. [Google Scholar] [CrossRef]
  178. Robertson, S.E.; Li, Y.; Scutt, C.P.; Willis, M.E.; Gilmartin, P.M. Spatial Expression Dynamics of Men-9 Delineate the Third Floral Whorl in Male and Female Flowers of Dioecious Silene latifolia. Plant J. 1997, 12, 155–168. [Google Scholar] [CrossRef] [PubMed]
  179. Xing, S.; Salinas, M.; Garcia-Molina, A.; Höhmann, S.; Berndtgen, R.; Huijser, P. SPL8 and MiR156-Targeted SPL Genes Redundantly Regulate Arabidopsis Gynoecium Differential Patterning. Plant J. Cell Mol. Biol. 2013, 75, 566–577. [Google Scholar] [CrossRef] [PubMed]
  180. Thompson, B.E.; Basham, C.; Hammond, R.; Ding, Q.; Kakrana, A.; Lee, T.-F.; Simon, S.A.; Meeley, R.; Meyers, B.C.; Hake, S. The Dicer-Like1 Homolog Fuzzy Tassel Is Required for the Regulation of Meristem Determinacy in the Inflorescence and Vegetative Growth in Maize. Plant Cell 2014, 26, 4702–4717. [Google Scholar] [CrossRef] [PubMed]
  181. Chen, Y.-Y.; Hsiao, Y.-Y.; Li, C.-I.; Yeh, C.-M.; Mitsuda, N.; Yang, H.-X.; Chiu, C.-C.; Chang, S.-B.; Liu, Z.-J.; Tsai, W.-C. The Ancestral Duplicated DL/CRC Orthologs, PeDL1 and PeDL2, Function in Orchid Reproductive Organ Innovation. J. Exp. Bot. 2021, 72, 5442–5461. [Google Scholar] [CrossRef]
  182. Steinbach, Y. The Arabidopsis thaliana CONSTANS-LIKE 4 (COL4)—A Modulator of Flowering Time. Front. Plant Sci. 2019, 10, 651. [Google Scholar] [CrossRef]
  183. Gusti, A.; Baumberger, N.; Nowack, M.; Pusch, S.; Eisler, H.; Potuschak, T.; De Veylder, L.; Schnittger, A.; Genschik, P. The Arabidopsis thaliana F-Box Protein FBL17 Is Essential for Progression through the Second Mitosis during Pollen Development. PLoS ONE 2009, 4, e4780. [Google Scholar] [CrossRef]
  184. Harkess, A.; Zhou, J.; Xu, C.; Bowers, J.E.; Van der Hulst, R.; Ayyampalayam, S.; Mercati, F.; Riccardi, P.; McKain, M.R.; Kakrana, A.; et al. The Asparagus Genome Sheds Light on the Origin and Evolution of a Young Y Chromosome. Nat. Commun. 2017, 8, 1279. [Google Scholar] [CrossRef] [PubMed]
  185. Hord, C.L.H.; Chen, C.; Deyoung, B.J.; Clark, S.E.; Ma, H. The BAM1/BAM2 Receptor-like Kinases Are Important Regulators of Arabidopsis Early Anther Development. Plant Cell 2006, 18, 1667–1680. [Google Scholar] [CrossRef]
  186. Leite Montalvão, A.P.; Kersten, B.; Fladung, M.; Müller, N.A. The Diversity and Dynamics of Sex Determination in Dioecious Plants. Front. Plant Sci. 2021, 11, 580488. [Google Scholar] [CrossRef] [PubMed]
  187. Carey, S.; Yu, Q.; Harkess, A. The Diversity of Plant Sex Chromosomes Highlighted through Advances in Genome Sequencing. Genes 2021, 12, 381. [Google Scholar] [CrossRef]
  188. Manzano, S.; Aguado, E.; Martínez, C.; Megías, Z.; García, A.; Jamilena, M. The Ethylene Biosynthesis Gene CitACS4 Regulates Monoecy/Andromonoecy in Watermelon (Citrullus Lanatus). PLoS ONE 2016, 11, e0154362. [Google Scholar] [CrossRef]
  189. Chakraborty, S.; Pan, H.; Tang, Q.; Woolard, C.; Xu, G. The Extracellular Domain of Pollen Receptor Kinase 3 Is Structurally Similar to the SERK Family of Co-Receptors. Sci. Rep. 2018, 8, 2796. [Google Scholar] [CrossRef]
  190. Liao, Q.; Du, R.; Gou, J.; Guo, L.; Shen, H.; Liu, H.; Nguyen, J.K.; Ming, R.; Yin, T.; Huang, S.; et al. The Genomic Architecture of the Sex-determining Region and Sex-related Metabolic Variation in Ginkgo biloba. Plant J. 2020, 104, 1399–1409. [Google Scholar] [CrossRef] [PubMed]
  191. Eleblu, J.S.Y.; Haraghi, A.; Mania, B.; Camps, C.; Rashid, D.; Morin, H.; Dogimont, C.; Boualem, A.; Bendahmane, A. The Gynoecious CmWIP1 Transcription Factor Interacts with CmbZIP48 to Inhibit Carpel Development. Sci. Rep. 2019, 9, 15443. [Google Scholar] [CrossRef] [PubMed]
  192. Sierocka, I.; Alaba, S.; Jarmolowski, A.; Karlowski, W.M.; Szweykowska-Kulinska, Z. The Identification of Differentially Expressed Genes in Male and Female Gametophytes of Simple Thalloid Liverwort Pellia Endiviifolia Sp. B Using an RNA-Seq Approach. Planta 2020, 252, 21. [Google Scholar] [CrossRef] [PubMed]
  193. Bartlett, M.E.; Williams, S.K.; Taylor, Z.; DeBlasio, S.; Goldshmidt, A.; Hall, D.H.; Schmidt, R.J.; Jackson, D.P.; Whipple, C.J. The Maize PI/GLO Ortholog Zmm16/Sterile Tassel Silky Ear1 Interacts with the Zygomorphy and Sex Determination Pathways in Flower Development. Plant Cell 2015, 27, 3081–3098. [Google Scholar] [CrossRef]
  194. Feng, J.; Qin, M.; Yao, L.; Li, Y.; Han, R.; Ma, L. The N-terminal Acetyltransferase Naa50 Regulates Tapetum Degradation and Pollen Development in Arabidopsis. Plant Sci. 2022, 316, 111180. [Google Scholar] [CrossRef]
  195. Yanofsky, M.F.; Ma, H.; Bowman, J.L.; Drews, G.N.; Feldmann, K.A.; Meyerowitz, E.M. The Protein Encoded by the Arabidopsis Homeotic Gene Agamous Resembles Transcription Factors. Nature 1990, 346, 35–39. [Google Scholar] [CrossRef]
  196. Costanzo, E.; Trehin, C.; Vandenbussche, M. The Role of WOX Genes in Flower Development. Ann. Bot. 2014, 114, 1545–1553. [Google Scholar] [CrossRef] [PubMed]
  197. Huang, S.; Liu, W.; Xu, J.; Liu, Z.; Li, C.; Feng, H. The SAP Function in Pistil Development Was Proved by Two Allelic Mutations in Chinese Cabbage (Brassica rapa L. Ssp. Pekinensis). BMC Plant Biol. 2020, 20, 538. [Google Scholar] [CrossRef] [PubMed]
  198. Griffith, M.E.; Mayer, U.; Capron, A.; Ngo, Q.A.; Surendrarao, A.; McClinton, R.; Jürgens, G.; Sundaresan, V. The TORMOZ Gene Encodes a Nucleolar Protein Required for Regulated Division Planes and Embryo Development in Arabidopsis. Plant Cell 2007, 19, 2246–2263. [Google Scholar] [CrossRef] [PubMed]
  199. Wang, D.; Hao, Z.; Long, X.; Wang, Z.; Zheng, X.; Ye, D.; Peng, Y.; Wu, W.; Hu, X.; Wang, G.; et al. The Transcriptome of Cunninghamia Lanceolata Male/Female Cone Reveal the Association between MIKC MADS-Box Genes and Reproductive Organs Development. BMC Plant Biol. 2020, 20, 508. [Google Scholar] [CrossRef] [PubMed]
  200. Zheng, H.; Yu, X.; Yuan, Y.; Zhang, Y.; Zhang, Z.; Zhang, J.; Zhang, M.; Ji, C.; Liu, Q.; Tao, J. The VviMYB80 Gene Is Abnormally Expressed in Vitis vinifera L. Cv. “Zhong Shan Hong” and Its Expression in Tobacco Driven by the 35S Promoter Causes Male Sterility. Plant Cell Physiol. 2016, 57, 540–557. [Google Scholar] [CrossRef]
  201. Wei, Q.; Yang, Y.; Li, H.; Liu, Z.; Fu, R.; Feng, H.; Li, C. The Xyloglucan Galactosylation Modulates the Cell Wall Stability of Pollen Tube. Planta 2021, 254, 133. [Google Scholar] [CrossRef]
  202. Zhang, Y.; Shen, J.; Bartholomew, E.S.; Dong, M.; Chen, S.; Yin, S.; Zhai, X.; Feng, Z.; Ren, H.; Liu, X. TINY BRANCHED HAIR Functions in Multicellular Trichome Development through an Ethylene Pathway in Cucumis sativus L. Plant J. 2021, 106, 753–765. [Google Scholar] [CrossRef]
  203. Xu, G.; Huang, J.; Yang, Y.; Yao, Y. Transcriptome Analysis of Flower Sex Differentiation in Jatropha curcas L. Using RNA Sequencing. PLoS ONE 2016, 11, e0145613. [Google Scholar] [CrossRef]
  204. Osnato, M.; Lacchini, E.; Pilatone, A.; Dreni, L.; Grioni, A.; Chiara, M.; Horner, D.; Pelaz, S.; Kater, M.M. Transcriptome Analysis Reveals Rice MADS13 as an Important Repressor of the Carpel Development Pathway in Ovules. J. Exp. Bot. 2021, 72, 398–414. [Google Scholar] [CrossRef]
  205. Wu, T.; Qin, Z.; Zhou, X.; Feng, Z.; Du, Y. Transcriptome Profile Analysis of Floral Sex Determination in Cucumber. J. Plant Physiol. 2010, 167, 905–913. [Google Scholar] [CrossRef] [PubMed]
  206. Mohanty, J.N.; Nayak, S.; Jha, S.; Joshi, R.K. Transcriptome Profiling of the Floral Buds and Discovery of Genes Related to Sex-Differentiation in the Dioecious Cucurbit Coccinia grandis (L.) Voigt. Gene 2017, 626, 395–406. [Google Scholar] [CrossRef]
  207. Hu, X.; Liao, Z.; Zhang, B.; Yue, J.; Wang, Z.; Jie, X.; Liu, J. Transcriptome Sequencing and Screening of Genes Related to Sex Determination of Trichosanthes Kirilowii Maxim. PLoS ONE 2020, 15, e0239230. [Google Scholar] [CrossRef] [PubMed]
  208. Li, Q.; Zhang, L.; Pan, F.; Guo, W.; Chen, B.; Yang, H.; Wang, G.; Li, X. Transcriptomic Analysis Reveals Ethylene Signal Transduction Genes Involved in Pistil Development of Pumpkin. PeerJ 2020, 8, e9677. [Google Scholar] [CrossRef]
  209. Feng, X.; Yang, Z.; Xiu-Rong, W.; Ying, W. Transcriptomic Differences between Male and Female Trachycarpus Fortunei. Sci. Rep. 2020, 10, 12338. [Google Scholar] [CrossRef]
  210. García, A.; Aguado, E.; Garrido, D.; Martínez, C.; Jamilena, M. Two Androecious Mutations Reveal the Crucial Role of Ethylene Receptors in the Initiation of Female Flower Development in Cucurbita pepo. Plant J. 2020, 103, 1548–1560. [Google Scholar] [CrossRef]
  211. Liu, H.; Sun, M.; Pan, H.; Cheng, T.; Wang, J.; Zhang, Q. Two Cyc2CL Transcripts (Cyc2CL-1 and Cyc2CL-2) May Play Key Roles in the Petal and Stamen Development of Ray Florets in Chrysanthemum. BMC Plant Biol. 2021, 21, 105. [Google Scholar] [CrossRef]
  212. Lee, H.K.; Goring, D.R. Two Subgroups of Receptor-like Kinases Promote Early Compatible Pollen Responses in the Arabidopsis thaliana Pistil. J. Exp. Bot. 2021, 72, 1198–1211. [Google Scholar] [CrossRef]
  213. Akagi, T.; Pilkington, S.M.; Varkonyi-Gasic, E.; Henry, I.M.; Sugano, S.S.; Sonoda, M.; Firl, A.; McNeilage, M.A.; Douglas, M.J.; Wang, T.; et al. Two Y-Chromosome-Encoded Genes Determine Sex in Kiwifruit. Nat. Plants 2019, 5, 801–809. [Google Scholar] [CrossRef] [PubMed]
  214. Iocco-Corena, P.; Chaïb, J.; Torregrosa, L.; Mackenzie, D.; Thomas, M.R.; Smith, H.M. VviPLATZ1 Is a Major Factor That Controls Female Flower Morphology Determination in Grapevine. Nat. Commun. 2021, 12, 6995. [Google Scholar] [CrossRef] [PubMed]
  215. Zhang, S.; Wu, S.; Niu, C.; Liu, D.; Yan, T.; Tian, Y.; Liu, S.; Xie, K.; Li, Z.; Wang, Y.; et al. ZmMs25 Encoding a Plastid-Localized Fatty Acyl Reductase Is Critical for Anther and Pollen Development in Maize. J. Exp. Bot. 2021, 72, 4298–4318. [Google Scholar] [CrossRef] [PubMed]
  216. Altschul, S.F.; Madden, T.L.; Schäffer, A.A.; Zhang, J.; Zhang, Z.; Miller, W.; Lipman, D.J. Gapped BLAST and PSI-BLAST: A New Generation of Protein Database Search Programs. Nucleic Acids Res. 1997, 25, 3389–3402. [Google Scholar] [CrossRef]
  217. Li, B.; Dewey, C.N. RSEM: Accurate Transcript Quantification from RNA-Seq Data with or without a Reference Genome. BMC Bioinform. 2011, 12, 323. [Google Scholar] [CrossRef]
  218. Love, M.I.; Huber, W.; Anders, S. Moderated Estimation of Fold Change and Dispersion for RNA-Seq Data with DESeq2. Genome Biol. 2014, 15, 550. [Google Scholar] [CrossRef]
  219. Singh, V.K.; Mangalam, A.K.; Dwivedi, S.; Naik, S. Primer Premier: Program for Design of Degenerate Primers from a Protein Sequence. BioTechniques 1998, 24, 318–319. [Google Scholar] [CrossRef] [PubMed]
  220. Liu, J.; Chen, L.-Y.; Zhou, P.; Liao, Z.; Lin, H.; Yu, Q.; Ming, R. Sex Biased Expression of Hormone Related Genes at Early Stage of Sex Differentiation in Papaya Flowers. Hortic. Res. 2021, 8, 147. [Google Scholar] [CrossRef]
  221. Song, Y.; Ma, K.; Bo, W.; Zhang, Z.; Zhang, D. Sex-Specific DNA Methylation and Gene Expression in Andromonoecious Poplar. Plant Cell Rep. 2012, 31, 1393–1405. [Google Scholar] [CrossRef]
  222. Chen, M.-S.; Pan, B.-Z.; Fu, Q.; Tao, Y.-B.; Martínez-Herrera, J.; Niu, L.; Ni, J.; Dong, Y.; Zhao, M.-L.; Xu, Z.-F. Comparative Transcriptome Analysis between Gynoecious and Monoecious Plants Identifies Regulatory Networks Controlling Sex Determination in Jatropha curcas. Front. Plant Sci. 2017, 7, 1953. [Google Scholar] [CrossRef]
  223. Klucher, K.M.; Chow, H.; Reiser, L.; Fischer, R.L. The AINTEGUMENTA Gene of Arabidopsis Required for Ovule and Female Gametophyte Development Is Related to the Floral Homeotic Gene APETALA2. Plant Cell 1996, 8, 137–153. [Google Scholar] [CrossRef]
  224. Krizek, B.A.; Blakley, I.C.; Ho, Y.; Freese, N.; Loraine, A.E. The Arabidopsis Transcription Factor AINTEGUMENTA Orchestrates Patterning Genes and Auxin Signaling in the Establishment of Floral Growth and Form. Plant J. 2020, 103, 752–768. [Google Scholar] [CrossRef]
  225. Krizek, B.A.; Bantle, A.T.; Heflin, J.M.; Han, H.; Freese, N.H.; Loraine, A.E. AINTEGUMENTA and AINTEGUMENTA-LIKE6 Directly Regulate Floral Homeotic, Growth, and Vascular Development Genes in Young Arabidopsis Flowers. J. Exp. Bot. 2021, 72, 5478–5493. [Google Scholar] [CrossRef] [PubMed]
  226. Wynn, A.N.; Seaman, A.A.; Jones, A.L.; Franks, R.G. Novel Functional Roles for PERIANTHIA and SEUSS during Floral Organ Identity Specification, Floral Meristem Termination, and Gynoecial Development. Front. Plant Sci. 2014, 5, 130. [Google Scholar] [CrossRef]
  227. Nain, V.; Verma, A.; Kumar, N.; Sharma, P.; Ramesh, B.; Kumar, P.A. Cloning of an Ovule Specific Promoter from Arabidopsis thaliana and Expression of β-Glucuronidase. Indian J. Exp. Biol. 2008, 46, 207–211. [Google Scholar]
  228. Chen, L.; Zhang, J.; Niu, J.; Li, H.; Xue, H.; Liu, B.; Xia, X.; Zhang, F.; Zhao, D.; Cao, S. Cloning and Functional Verification of Gene PgAGL11 Associated with the Development of Flower Organs in Pomegranate Plant. Acta Hortic. Sin. 2017, 44, 2089–2098. [Google Scholar] [CrossRef]
  229. Gangwar, M.; Sood, H.; Chauhan, R.S. Genomics and Relative Expression Analysis Identifies Key Genes Associated with High Female to Male Flower Ratio in Jatropha curcas L. Mol. Biol. Rep. 2016, 43, 305–322. [Google Scholar] [CrossRef]
  230. Zhao, J.; Liu, M.; Jiang, L.; Ding, L.; Yan, S.S.; Zhang, J.; Dong, Z.; Ren, H.; Zhang, X. Cucumber SUPERMAN Has Conserved Function in Stamen and Fruit Development and a Distinct Role in Floral Patterning. PLoS ONE 2014, 9, e86192. [Google Scholar] [CrossRef] [PubMed]
  231. Durán-Medina, Y.; Serwatowska, J.; Reyes-Olalde, J.I.; de Folter, S.; Marsch-Martínez, N. The AP2/ERF Transcription Factor DRNL Modulates Gynoecium Development and Affects Its Response to Cytokinin. Front. Plant Sci. 2017, 8, 1841. [Google Scholar] [CrossRef]
  232. Masuda, K.; Ikeda, Y.; Matsuura, T.; Kawakatsu, T.; Tao, R.; Kubo, Y.; Ushijima, K.; Henry, I.M.; Akagi, T. Reinvention of Hermaphroditism via Activation of a RADIALIS-like Gene in Hexaploid Persimmon. Nat. Plants 2022, 8, 217–224. [Google Scholar] [CrossRef] [PubMed]
  233. Springer, P.S.; McCombie, W.R.; Sundaresan, V.; Martienssen, R.A. Gene Trap Tagging of PROLIFERA, an Essential MCM2-3-5 -Like Gene in Arabidopsis. Science 1995, 268, 877–880. [Google Scholar] [CrossRef]
  234. Ferrario, S.; Immink, R.G.H.; Shchennikova, A.; Busscher-Lange, J.; Angenent, G.C. The MADS Box Gene FBP2 Is Required for SEPALLATA Function in Petunia. Plant Cell 2003, 15, 914–925. [Google Scholar] [CrossRef] [PubMed]
  235. Azhakanandam, S.; Nole-Wilson, S.; Bao, F.; Franks, R.G. SEUSS and AINTEGUMENTA Mediate Patterning and Ovule Initiation during Gynoecium Medial Domain Development. Plant Physiol. 2008, 146, 1165–1181. [Google Scholar] [CrossRef] [PubMed]
Disclaimer/Publisher’s Note: The statements, opinions and data contained in all publications are solely those of the individual author(s) and contributor(s) and not of MDPI and/or the editor(s). MDPI and/or the editor(s) disclaim responsibility for any injury to people or property resulting from any ideas, methods, instructions or products referred to in the content.

Article Metrics

Citations

Article Access Statistics

Multiple requests from the same IP address are counted as one view.