Genome-Wide Identification and Characterization of Ammonium Transporter (AMT) Genes in Rapeseed (Brassica napus L.)
Abstract
1. Introduction
2. Materials and Methods
2.1. Plant Materials and Stress Treatments
2.2. Identification and Bioinformatics Analyses of AMT Genes in Rapeseed
2.3. Expression Analysis
2.4. Yeast Mutant Complementation Analysis
2.5. Subcellular Localization of Rapeseed AMT Proteins
2.6. Statistical Analyses
3. Results
3.1. Identification of AMT Genes in Rapeseed
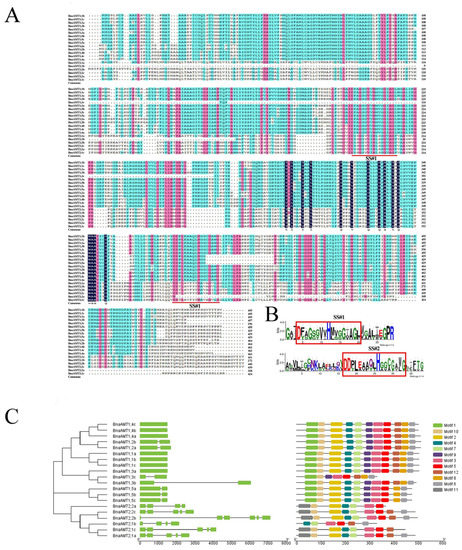
3.2. Phylogenetic Analyses and Chromosomal Locations of BnaAMT Genes
3.3. Expression Patterns of BnaAMT Genes in Various Rapeseed Tissues
3.4. Expression of BnaAMT Genes in Response to N Deficiency and Resupply
3.5. Quantitative RT-PCR Analysis of BnaAMT Genes in Nutrient-Deficient Rapeseed Plants
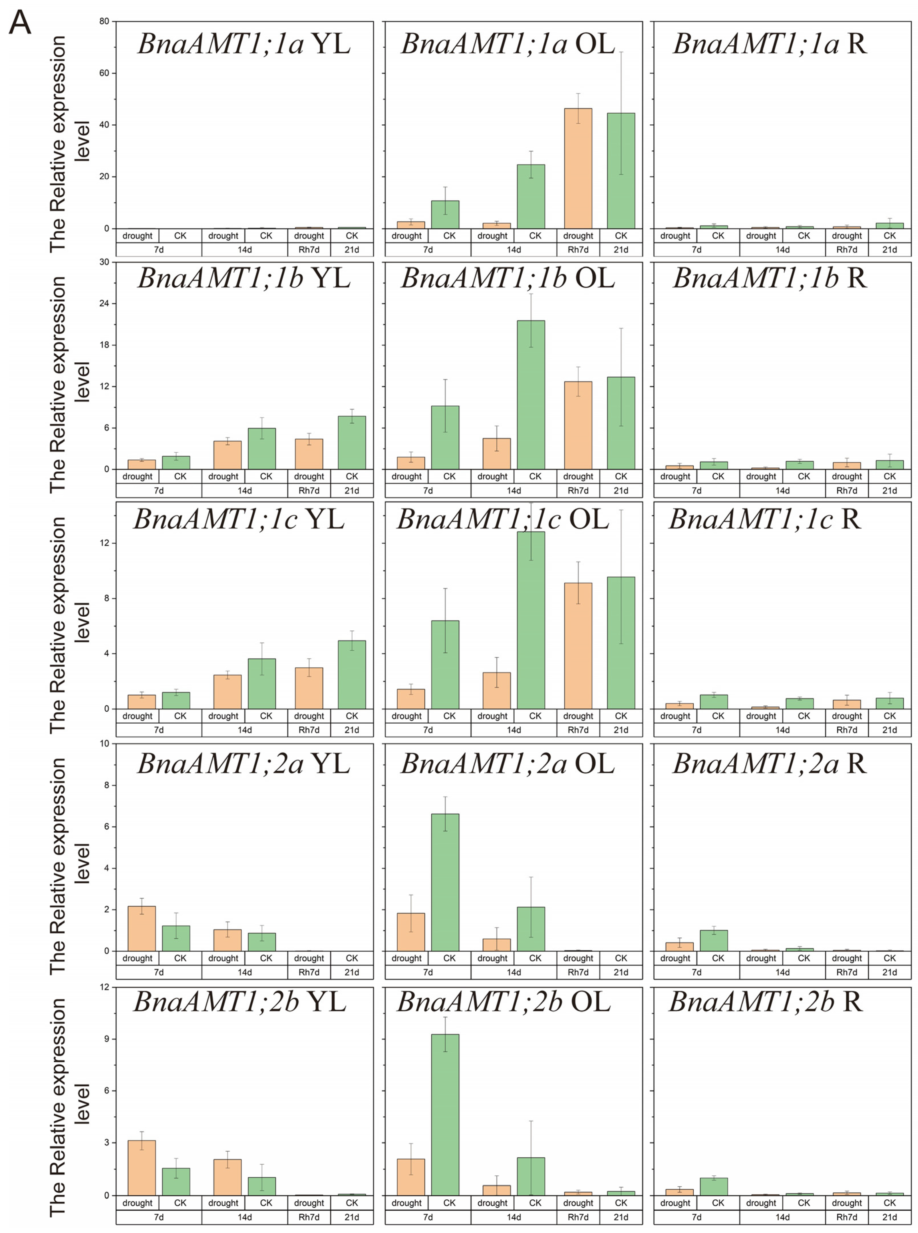
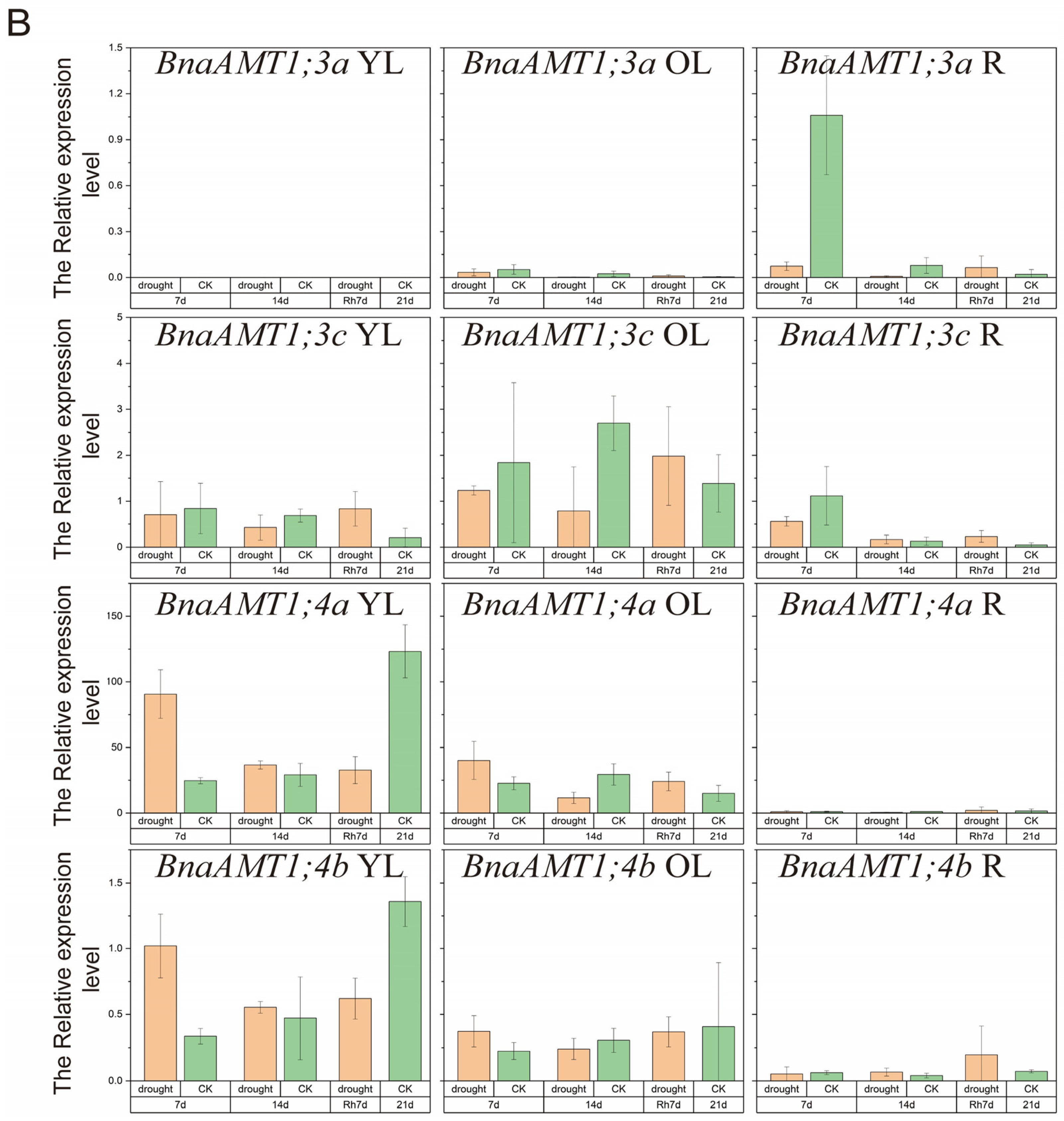
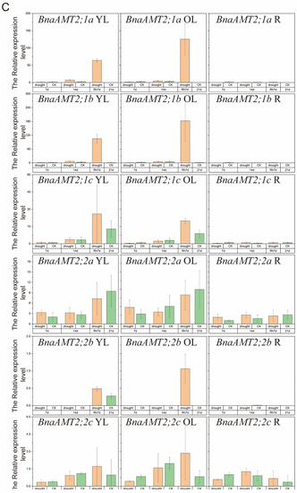
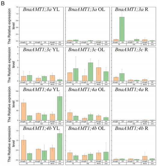
3.6. Expression of BnaAMT Genes in Drought- or Waterlogging-Stressed Rapeseed
3.7. Functional Complementation Analysis of Selected BnaAMT Genes in a Yeast Mutant Strain
3.8. Subcellular Localization of BnaAMT Proteins
4. Discussion
5. Conclusions
Supplementary Materials
Author Contributions
Funding
Institutional Review Board Statement
Informed Consent Statement
Data Availability Statement
Acknowledgments
Conflicts of Interest
References
- von Wittgenstein, N.J.; Le, C.H.; Hawkins, B.J.; Ehlting, J. Evolutionary classification of ammonium, nitrate, and peptide transporters in land plants. BMC Evol. Biol. 2014, 14, 11. [Google Scholar] [CrossRef]
- Nunes-Nesi, A.; Fernie, A.R.; Stitt, M. Metabolic and signaling aspects underpinning the regulation of plant carbon nitrogen interactions. Mol. Plant 2010, 3, 973–996. [Google Scholar] [CrossRef] [PubMed]
- Bloom, A.J.; Sukrapanna, S.S.; Warner, R.L. Root Respiration Associated with Ammonium and Nitrate Absorption and Assimilation by Barley. Plant Physiol. 1992, 99, 1294–1301. [Google Scholar] [CrossRef] [PubMed]
- Gazzarrini, S.; Lejay, L.; Gojon, A.; Ninnemann, O.; Frommer, W.B.; von Wirén, N. Three functional transporters for constitutive, diurnally regulated, and starvation-induced uptake of ammonium into Arabidopsis roots. Plant Cell 1999, 11, 937–948. [Google Scholar] [CrossRef]
- Britto, D.T.; Kronzucker, H.J. NH4+ toxicity in higher plants: A critical review. J. Plant Physiol. 2002, 159, 567–584. [Google Scholar] [CrossRef]
- Couturier, J.; Montanini, B.; Martin, F.; Brun, A.; Blaudez, D.; Chalot, M. The expanded family of ammonium transporters in the perennial poplar plant. New Phytol. 2007, 174, 137–150. [Google Scholar] [CrossRef]
- Ludewig, U.; Neuhäuser, B.; Dynowski, M. Molecular mechanisms of ammonium transport and accumulation in plants. FEBS Lett. 2007, 581, 2301–2308. [Google Scholar] [CrossRef]
- Wirén, N.V.; Merrick, M. Regulation and function of ammonium carriers in bacteria, fungi, and plants. In Molecular Mechanisms Controlling Transmembrane Transport; Springer: Berlin/Heidelberg, Germany, 2004; pp. 95–120. [Google Scholar]
- Hao, D.L.; Zhou, J.Y.; Yang, S.Y.; Qi, W.; Yang, K.J.; Su, Y.H. Function and regulation of ammonium transporters in plants. Int. J. Mol. Sci. 2020, 21, 3557. [Google Scholar] [CrossRef]
- Loqué, D.; von Wirén, N. Regulatory levels for the transport of ammonium in plant roots. J. Exp. Bot. 2004, 55, 1293–1305. [Google Scholar] [CrossRef] [PubMed]
- Loqué, D.; Yuan, L.X.; Kojima, S.; Gojon, A.; Wirth, J.; Gazzarrini, S.; Ishiyama, K.; Takahashi, H.; von Wirén, N. Additive contribution of AMT1;1 and AMT1;3 to high-affinity ammonium uptake across the plasma membrane of nitrogen-deficient Arabidopsis roots. Plant J. 2006, 48, 522–534. [Google Scholar] [CrossRef] [PubMed]
- Yuan, L.X.; Loqué, D.; Kojima, S.; Rauch, S.; Ishiyama, K.; Inoue, E.; Takahashi, H.; von Wirén, N. The organization of high-affinity ammonium uptake in Arabidopsis roots depends on the spatial arrangement and biochemical properties of AMT1-type transporters. Plant Cell 2007, 19, 2636–2652. [Google Scholar] [CrossRef] [PubMed]
- Yuan, L.X.; Graff, L.; Loqué, D.; Kojima, S.; Tsuchiya, Y.N.; Takahashi, H.; von Wirén, N. AtAMT1;4, a pollen-specific high-affinity ammonium transporter of the plasma membrane in Arabidopsis. Plant Cell Physiol. 2009, 50, 13–25. [Google Scholar] [CrossRef]
- Kumar, A.; Silim, S.N.; Okamoto, M.; Siddiqi, M.Y.; Glass, A.D. Differential expression of three members of the AMT1 gene family encoding putative high-affinity NH4+ transporters in roots of Oryza sativa subspecies indica. Plant Cell Environ. 2003, 26, 907–914. [Google Scholar] [CrossRef]
- Sonoda, Y.; Ikeda, A.; Saiki, S.; von Wirén, N.; Yamaya, T.; Yamaguchi, J. Distinct expression and function of three ammonium transporter genes (OsAMT1;1-1;3) in rice. Plant Cell Physiol. 2003, 44, 726–734. [Google Scholar] [CrossRef] [PubMed]
- Wu, Y.F.; Yang, W.Z.; Wei, J.H.; Yoon, H.; An, G. Transcription factor OsDOF18 controls ammonium uptake by inducing ammonium transporters in rice roots. Mol. Cells 2017, 40, 178–185. [Google Scholar]
- Li, C.; Tang, Z.; Wei, J.; Qu, H.Y.; Xie, Y.J.; Xu, G.H. The OsAMT1.1 gene functions in ammonium uptake and ammonium-potassium homeostasis over low and high ammonium concentration ranges. J. Genet. Genom. 2016, 43, 639–649. [Google Scholar] [CrossRef]
- Konishi, N.; Ma, J.F. Three polarly localized ammonium transporter 1 members are cooperatively responsible for ammonium uptake in rice under low ammonium condition. New Phytol. 2021, 232, 1778–1792. [Google Scholar] [CrossRef] [PubMed]
- Bu, Y.Y.; Takano, T.; Liu, S.K. The role of ammonium transporter (AMT) against salt stress in plants. Plant Signal. Behav. 2019, 14, 1625696. [Google Scholar] [CrossRef]
- Meng, S.; Zhang, C.X.; Su, L.; Li, Y.M.; Zhao, Z. Nitrogen uptake and metabolism of Populus simonii in response to PEG-induced drought stress. Environ. Exp. Bot. 2016, 123, 78–87. [Google Scholar] [CrossRef]
- Huang, L.L.; Li, M.J.; Zhou, K.; Sun, T.T.; Hu, L.Y.; Li, C.Y.; Ma, F.W. Uptake and metabolism of ammonium and nitrate in response to drought stress in Malus prunifolia. Plant Physiol. Biochem. 2018, 127, 185–193. [Google Scholar] [CrossRef]
- Williams, S.T.; Vail, S.; Arcand, M.M. Nitrogen use efficiency in parent vs. hybrid canola under varying nitrogen availabilities. Plants 2021, 10, 2364. [Google Scholar] [CrossRef]
- Hua, Y.P.; Zhou, T.; Huang, J.Y.; Yue, C.P.; Song, H.X.; Guan, C.Y.; Zhang, Z.H. Genome-wide differential DNA methylation and miRNA expression profiling reveals epigenetic regulatory mechanisms underlying nitrogen-limitation-triggered adaptation and use efficiency enhancement in allotetraploid rapeseed. Int. J. Mol. Sci. 2020, 21, 8453. [Google Scholar] [CrossRef] [PubMed]
- Sun, F.M.; Fan, G.Y.; Hu, Q.; Zhou, Y.M.; Guan, M.; Tong, C.B.; Li, J.N.; Du, D.Z.; Qi, C.K.; Jiang, L.C.; et al. The high-quality genome of Brassica napus cultivar ‘ZS11’ reveals the introgression history in semi-winter morphotype. Plant J. 2017, 92, 452–468. [Google Scholar] [CrossRef]
- Li, Y.; Dong, C.H.; Hu, M.; Bai, Z.T.; Tong, C.B.; Zuo, R.; Liu, Y.Y.; Cheng, X.H.; Cheng, M.X.; Huang, J.Y.; et al. Identification of flower-specific promoters through comparative transcriptome analysis in Brassica napus. Int. J. Mol. Sci. 2019, 20, 5949. [Google Scholar] [CrossRef]
- Tong, J.F.; Walk, T.C.; Han, P.P.; Chen, L.Y.; Shen, X.J.; Li, Y.S.; Gu, C.M.; Xie, L.H.; Hu, X.J.; Liao, X.; et al. Genome-wide identification and analysis of high-affinity nitrate transporter 2 (NRT2) family genes in rapeseed (Brassica napus L.) and their responses to various stresses. BMC Plant Biol. 2020, 20, 1–16. [Google Scholar] [CrossRef]
- Han, P.P.; Qin, L.; Li, Y.S.; Liao, X.S.; Xu, Z.X.; Hu, X.J.; Xie, L.H.; Yu, C.B.; Wu, Y.F.; Liao, X. Identification of suitable reference genes in leaves and roots of rapeseed (Brassica napus L.) under different nutrient deficiencies. J. Integr. Agr. 2017, 16, 809–819. [Google Scholar] [CrossRef]
- Livak, K.J.; Schmittgen, T.D. Analysis of relative gene expression data using real-time quantitative PCR and the 2(-Delta Delta C(T)) Method. Methods 2001, 25, 402–408. [Google Scholar] [CrossRef]
- Marini, A.M.; Soussi-Boudekou, S.; Vissers, S.; Andre, B. A family of ammonium transporters in Saccharomyces cerevisiae. Mol. Cell Biol. 1997, 17, 4282–4293. [Google Scholar] [CrossRef] [PubMed]
- Guo, X.T.; Sheng, Y.T.; Yang, S.Y.; Han, L.; Gao, Y.C.; Zhang, K.; Cheng, J.S.; Zhang, H.X.; Song, Z.Z.; Su, Y.H. Isolation and characterization of a high-affinity ammonium transporter ApAMT1;1 in alligatorweed. Plant Growth Regul. 2019, 89, 321–330. [Google Scholar] [CrossRef]
- Yoo, S.D.; Cho, Y.H.; Sheen, J. Arabidopsis mesophyll protoplasts: A versatile cell system for transient gene expression analysis. Nat. Protoc. 2007, 2, 1565–1572. [Google Scholar] [CrossRef] [PubMed]
- Li, B.Z.; Merrick, M.; Li, S.M.; Li, H.Y.; Zhu, S.W.; Shi, W.M.; Su, Y.H. Molecular basis and regulation of ammonium transporter in rice. Rice Sci. 2009, 16, 314–322. [Google Scholar] [CrossRef]
- Li, T.Y.; Liao, K.; Xu, X.F.; Gao, Y.; Wang, Z.Y.; Zhu, X.F.; Jia, B.L.; Xuan, Y.H. Wheat ammonium transporter (AMT) gene family: Diversity and possible role in host-pathogen interaction with stem rust. Front. Plant Sci. 2017, 8, 1637. [Google Scholar] [CrossRef]
- Gu, R.L.; Duan, F.Y.; An, X.; Zhang, F.S.; von Wirén, N.; Yuan, L.X. Characterization of AMT-mediated high-affinity ammonium uptake in roots of maize (Zea mays L.). Plant Cell Physiol. 2013, 54, 1515–1524. [Google Scholar] [CrossRef] [PubMed]
- Xia, Y.Q.; Liu, Y.D.; Zhang, T.T.; Wang, Y.; Jiang, X.Y.; Zhou, Y. Genome-wide identification and expression analysis of ammonium transporter 1 (AMT1) gene family in cassava (Manihot esculenta Crantz) and functional analysis of MeAMT1;1 in transgenic Arabidopsis. 3 Biotech 2022, 12, 1–13. [Google Scholar] [CrossRef] [PubMed]
- Rathke, G.W.; Christen, O.; Diepenbrock, W. Effects of nitrogen source and rate on productivity and quality of winter oilseed rape (Brassica napus L.) grown in different crop rotations. Field Crop. Res. 2005, 94, 103–113. [Google Scholar] [CrossRef]
- Dechorgnat, J.; Francis, K.L.; Dhugga, K.S.; Rafalski, J.A.; Tyerman, S.D.; Kaiser, B.N. Tissue and nitrogen-linked expression profiles of ammonium and nitrate transporters in maize. BMC Plant Biol. 2019, 19, 206. [Google Scholar] [CrossRef]
- Chalhoub, B.; Denoeud, F.; Liu, S.Y.; Parkin, I.A.; Tang, H.B.; Wang, X.Y.; Chiquet, J.; Belcram, H.; Tong, C.B.; Samans, B.; et al. Plant genetics. Early allopolyploid evolution in the post-Neolithic Brassica napus oilseed genome. Science 2014, 345, 950–953. [Google Scholar] [CrossRef]
- Hui, J.; An, X.; Li, Z.B.; Neuhäuser, B.; Ludewig, U.; Wu, X.N.; Schulze, W.X.; Chen, F.J.; Feng, G.; Lambers, H.; et al. The mycorrhiza-specific ammonium transporter ZmAMT3;1 mediates mycorrhiza-dependent nitrogen uptake in maize roots. Plant Cell 2022, 34, 4067–4087. [Google Scholar] [CrossRef]
- Cheng, K.; Wei, M.; Jin, X.X.; Tang, M.; Zhang, H.Q. LbAMT3-1, an ammonium transporter induced by arbuscular mycorrhizal in Lycium barbarum, confers tobacco with higher mycorrhizal levels and nutrient uptake. Plant Cell Rep. 2022, 41, 1477–1480. [Google Scholar] [CrossRef]
- Li, W.X.; Feng, Z.M.; Zhang, C.X. Ammonium transporter PsAMT1.2 from Populus simonii functions in nitrogen uptake and salt resistance. Tree Physiol. 2021, 41, 2392–2408. [Google Scholar] [CrossRef]
- Zhu, Y.N.; Huang, X.M.; Hao, Y.W.; Su, W.; Liu, H.C.; Sun, G.W.; Chen, R.Y.; Song, S.W. Ammonium transporter (BcAMT1.2) mediates the interaction of ammonium and nitrate in Brassica campestris. Front. Plant Sci. 2020, 10, 1776. [Google Scholar] [CrossRef]
- Liu, L.H.; Fan, T.F.; Shi, D.X.; Li, C.J.; He, M.J.; Chen, Y.Y.; Zhang, L.; Yang, C.; Cheng, X.Y.; Chen, X.; et al. Coding-sequence identification and transcriptional profiling of nine AMTs and Four NRTs From tobacco revealed their differential regulation by developmental stages, nitrogen nutrition, and photoperiod. Front. Plant Sci. 2018, 9, 210. [Google Scholar] [CrossRef]
- Straub, D.; Ludewig, U.; Neuhäuser, B. A nitrogen-dependent switch in the high affinity ammonium transport in Medicago truncatula. Plant Mol. Biol. 2014, 86, 485–494. [Google Scholar] [CrossRef] [PubMed]
- Camañes, G.; Cerezo, M.; Primo-Millo, E.; Gojon, A.; García-Agustín, P. Ammonium transport and CitAMT1 expression are regulated by N in Citrus plants. Planta 2009, 229, 331–342. [Google Scholar] [CrossRef]
- Li, Y.; Wang, X.; Zhang, H.; Wang, S.L.; Ye, X.S.; Shi, L.; Xu, F.S.; Ding, G.D. Molecular identification of the phosphate transporter family 1 (PHT1) genes and their expression profiles in response to phosphorus deprivation and other abiotic stresses in Brassica napus. PLoS ONE 2019, 14, e0220374. [Google Scholar] [CrossRef] [PubMed]
- Men, S.N.; Chen, H.L.; Chen, S.H.; Zheng, S.H.; Shen, X.S.; Wang, C.T.; Yang, Z.P.; Liu, D.H. Effects of supplemental nitrogen application on physiological characteristics, dry matter and nitrogen accumulation of winter rapeseed (Brassica napus L.) under waterlogging stress. Sci. Rep. 2020, 10, 10201. [Google Scholar] [CrossRef] [PubMed]












| Gene Name | Gene Locus | Length of CDS (bp) | No. of Amino Acids (a.a.) |
|---|---|---|---|
| BnaAMT1;1a | BnaC08g08610D | 1512 | 503 |
| BnaAMT1;1b | BnaC06g11810D | 1512 | 503 |
| BnaAMT1;1c | BnaA05g35560D | 1512 | 503 |
| BnaAMT1;2a | BnaCnng01740D | 1536 | 511 |
| BnaAMT1;2b | BnaA09g00320D | 1539 | 512 |
| BnaAMT1;3a | BnaA07g05760D | 1515 | 504 |
| BnaAMT1;3b | BnaUnng02430D | 1482 | 493 |
| BnaAMT1;3c | BnaA01g23190D | 999 | 332 |
| BnaAMT1;4a | BnaC07g41470D | 1530 | 509 |
| BnaAMT1;4b | BnaC01g09770D | 1506 | 501 |
| BnaAMT1;4c | BnaA01g08220D | 1509 | 502 |
| BnaAMT1;5a | BnaA03g37270D | 1428 | 475 |
| BnaAMT1;5b | BnaC03g42390D | 1428 | 475 |
| BnaAMT1;5c | BnaC03g74280D | 1428 | 475 |
| BnaAMT2;1a | BnaA05g06450D | 1470 | 489 |
| BnaAMT2;1b | BnaC04g07100D | 993 | 330 |
| BnaAMT2;1c | BnaC04g07090D | 1344 | 447 |
| BnaAMT2;2a | BnaCnng62050D | 1107 | 368 |
| BnaAMT2;2b | BnaC04g56650D | 1497 | 498 |
| BnaAMT2;2c | BnaA04g21900D | 1467 | 488 |
Disclaimer/Publisher’s Note: The statements, opinions and data contained in all publications are solely those of the individual author(s) and contributor(s) and not of MDPI and/or the editor(s). MDPI and/or the editor(s) disclaim responsibility for any injury to people or property resulting from any ideas, methods, instructions or products referred to in the content. |
© 2023 by the authors. Licensee MDPI, Basel, Switzerland. This article is an open access article distributed under the terms and conditions of the Creative Commons Attribution (CC BY) license (https://creativecommons.org/licenses/by/4.0/).
Share and Cite
Dai, J.; Han, P.; Walk, T.C.; Yang, L.; Chen, L.; Li, Y.; Gu, C.; Liao, X.; Qin, L. Genome-Wide Identification and Characterization of Ammonium Transporter (AMT) Genes in Rapeseed (Brassica napus L.). Genes 2023, 14, 658. https://doi.org/10.3390/genes14030658
Dai J, Han P, Walk TC, Yang L, Chen L, Li Y, Gu C, Liao X, Qin L. Genome-Wide Identification and Characterization of Ammonium Transporter (AMT) Genes in Rapeseed (Brassica napus L.). Genes. 2023; 14(3):658. https://doi.org/10.3390/genes14030658
Chicago/Turabian StyleDai, Jing, Peipei Han, Thomas C. Walk, Ling Yang, Liyu Chen, Yinshui Li, Chiming Gu, Xing Liao, and Lu Qin. 2023. "Genome-Wide Identification and Characterization of Ammonium Transporter (AMT) Genes in Rapeseed (Brassica napus L.)" Genes 14, no. 3: 658. https://doi.org/10.3390/genes14030658
APA StyleDai, J., Han, P., Walk, T. C., Yang, L., Chen, L., Li, Y., Gu, C., Liao, X., & Qin, L. (2023). Genome-Wide Identification and Characterization of Ammonium Transporter (AMT) Genes in Rapeseed (Brassica napus L.). Genes, 14(3), 658. https://doi.org/10.3390/genes14030658
