Effect of CUX1 on the Proliferation of Hu Sheep Dermal Papilla Cells and on the Wnt/β-Catenin Signaling Pathway
Abstract
1. Introduction
2. Materials and Methods
2.1. Experimental Animals
2.2. Cell Culture and Cell Transfection
2.3. Eukaryotic CUX1 Expression Vector Construction
2.4. siRNA Synthesis
2.5. Cell Proliferation Assay
2.6. Cell Cycle Assay
2.7. RT-PCR and Wnt/β-Catenin Signal Path Detection
2.8. Western Blot
2.9. Data Analysis
3. Results
3.1. CUX1 Expression in Different Tissues
3.2. Construction of a Eukaryotic CUX1 Expression Vector
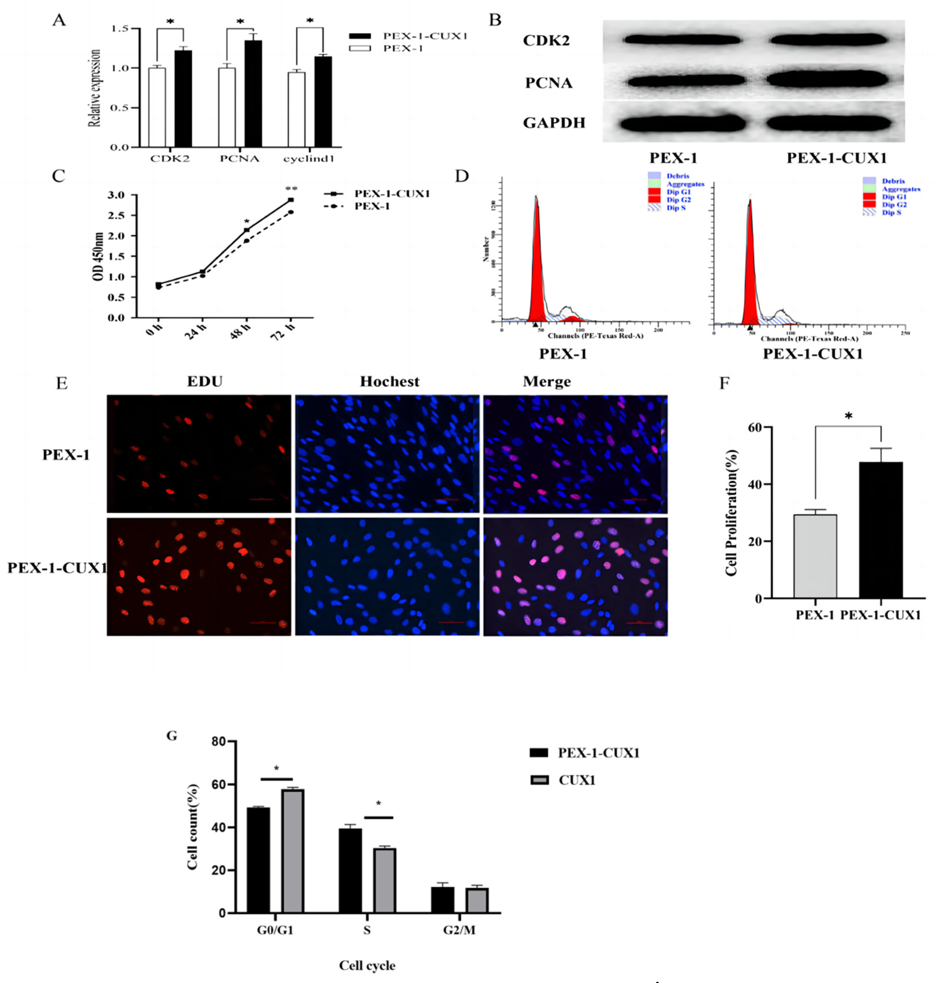
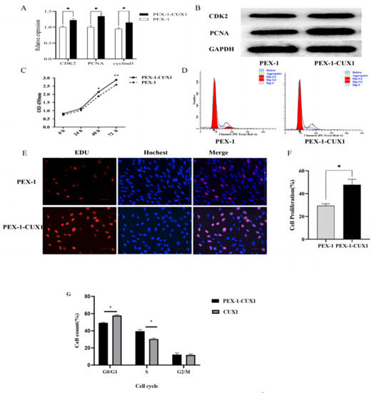
3.3. Transfection of DPCs with the CUX1 Overexpression Vector
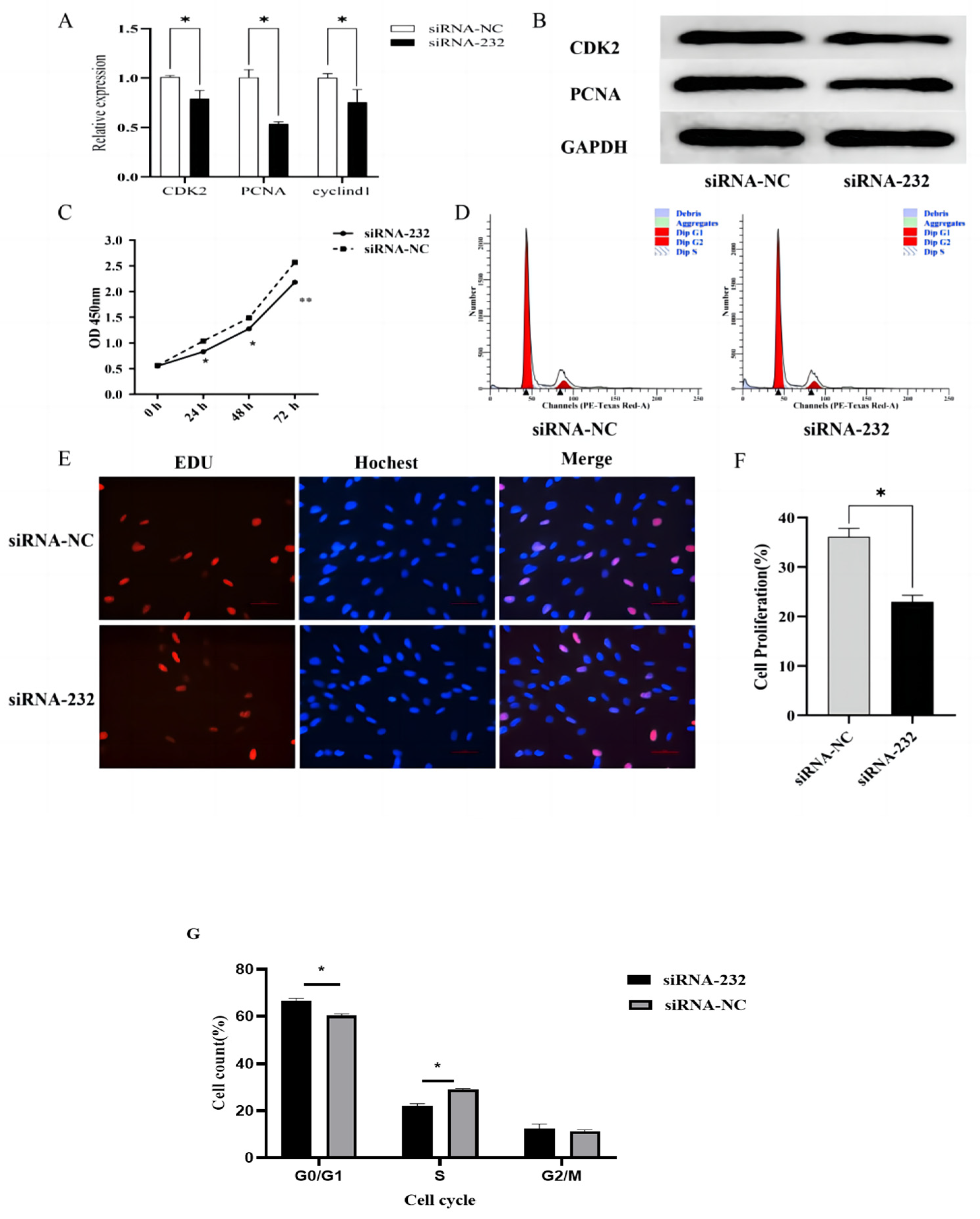
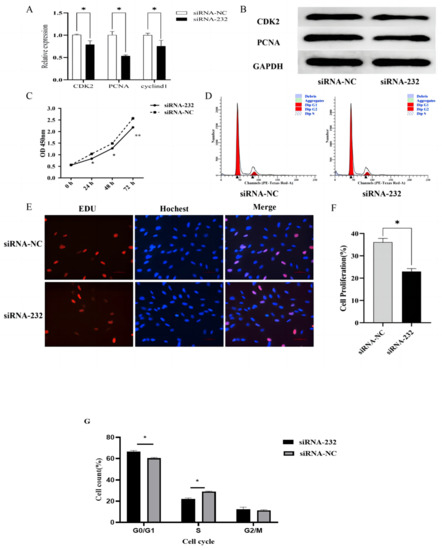
3.4. CUX1 Knockdown in DPCs
3.5. CUX1 Promotes the Proliferation of DPCs
3.6. CUX1 Regulated the Key Genes in the Wnt/β-Catenin Signaling Pathway
4. Discussion
5. Conclusions
Author Contributions
Funding
Institutional Review Board Statement
Informed Consent Statement
Data Availability Statement
Acknowledgments
Conflicts of Interest
References
- Cheng, R. Identification and grading of small lake sheep skins. Fur Anim. Breed. 1980, 40–41. (In Chinese) [Google Scholar]
- Stenn, K.S.; Cotsarelis, G. Bioengineering the hair follicle: Fringe benefits of stem cell technology. Curr. Opin. Biotechnol. 2005, 16, 493–497. [Google Scholar] [CrossRef] [PubMed]
- Rompolas, P.; Deschene, E.R.; Zito, G.; Gonzalez, D.G.; Saotome, I.; Haberman, A.M.; Greco, V. Live imaging of stem cell and progeny behaviour in physiological hair-follicle regeneration. Nature 2012, 487, 496–499. [Google Scholar] [CrossRef]
- Chi, W.; Wu, E.; Morgan, B.A. Dermal papilla cell number specifies hair size, shape and cycling and its reduction causes follicular decline. Development 2013, 140, 1676–1683. [Google Scholar] [CrossRef] [PubMed]
- Nissimov, J.N.; Das, C.A. Hair curvature: A natural dialectic and review. Biol. Rev. Camb. Philos. Soc. 2014, 89, 723–766. [Google Scholar] [CrossRef]
- Luong, M.X.; van der Meijden, C.M. Genetic ablation of the CDP/Cux protein C terminus results in hair cycle defects and reduced male fertility. Mol Cell Biol. 2002, 22, 1424–1437. [Google Scholar] [CrossRef] [PubMed]
- Tufarelli, C.; Fujiwara, Y.; Zappulla, D.C.; Neufeld, E.J. Hair defects and pup loss in mice with targeted deletion of the first cut repeat domain of the Cux/CDP homeoprotein gene. Dev Biol. 1998, 200, 69–81. [Google Scholar] [CrossRef]
- Hu, T.; Huang, S.; Lv, X.; Wang, S.; Getachew, T.; Mwacharo, J.M.; Haile, A.; Sun, W. miR-143 Targeting CUX1 to Regulate Proliferation of Dermal Papilla Cells in Hu Sheep. Genes 2021, 12, 2017. [Google Scholar] [CrossRef]
- Andl, T.; Reddy, S.T.; Gaddapara, T.; Millar, S.E. WNT signals are required for the initiation of hair follicle development. Dev. Cell 2002, 2, 643–653. [Google Scholar] [CrossRef]
- Lyubimova, A.; Garber, J.J.; Upadhyay, G.; Sharov, A.; Anastasoaie, F.; Yajnik, V.; Cotsarelis, G.; Dotto, G.P.; Botchkarev, V.; Snapper, S.B. Neural Wiskott-Aldrich syndrome protein modulates Wnt signaling and is required for hair follicle cycling in mice. J. Clin. Investig. 2010, 120, 446–456. [Google Scholar] [CrossRef]
- Kulessa, H.; Turk, G.; Hogan, B.L. Inhibition of Bmp signaling affects growth and differentiation in the anagen hair follicle. EMBO J. 2000, 19, 6664–6674. [Google Scholar] [CrossRef]
- Aubin-Houzelstein, G. Notch signaling and the developing hair follicle. Adv. Exp. Med. Biol. 2012, 727, 142–160. [Google Scholar] [PubMed]
- Zhu, H.L.; Gao, Y.H.; Yang, J.Q.; Li, J.B.; Gao, J. Serenoa repens extracts promote hair regeneration and repair of hair loss mouse models by activating TGF-beta and mitochondrial signaling pathway. Eur. Rev. Med. Pharmacol. Sci. 2018, 22, 4000–4008. [Google Scholar]
- Mesler, A.L.; Veniaminova, N.A.; Lull, M.V.; Wong, S.Y. Hair Follicle Terminal Differentiation Is Orchestrated by Distinct Early and Late Matrix Progenitors. Cell Rep. 2017, 19, 809–821. [Google Scholar] [CrossRef]
- Sennett, R.; Rendl, M. Mesenchymal-epithelial interactions during hair follicle morphogenesis and cycling. Semin. Cell Dev. Biol. 2012, 23, 917–927. [Google Scholar] [CrossRef]
- Li, Y.H.; Zhang, K.; Yang, K.; Ye, J.X.; Xing, Y.Z.; Guo, H.Y.; Deng, F.; Lian, X.H.; Yang, T. Adenovirus-mediated Wnt10b overexpression induces hair follicle regeneration. J. Investig. Dermatol. 2013, 133, 42–48. [Google Scholar] [CrossRef]
- Kedinger, V.; Nepveu, A. The roles of CUX1 homeodomain proteins in the establishment of a transcriptional program required for cell migration and invasion. Cell Adh. Migr. 2010, 4, 348–352. [Google Scholar] [CrossRef]
- Ramdzan, Z.M.; Nepveu, A. CUX1, a haploinsufficient tumour suppressor gene overexpressed in advanced cancers. Nat. Rev. Cancer 2014, 14, 673–682. [Google Scholar] [CrossRef]
- Ellis, T.; Gambardella, L.; Horcher, M.; Tschanz, S.; Capol, J.; Bertram, P.; Jochum, W.; Barrandon, Y.; Busslinger, M. The transcriptional repressor CDP (Cutl1) is essential for epithelial cell differentiation of the lung and the hair follicle. Genes Dev. 2001, 15, 2307–2319. [Google Scholar] [CrossRef] [PubMed]
- Sharma, M.; Fopma, A.; Brantley, J.G.; Vanden Heuvel, G.B. Coexpression of Cux-1 and Notch signaling pathway components during kidney development. Dev. Dyn. 2004, 231, 828–838. [Google Scholar] [CrossRef] [PubMed]
- Sinclair, A.M.; Lee, J.A.; Goldstein, A.; Xing, D.; Liu, S.; Ju, R.; Tucker, P.W.; Neufeld, E.J.; and Scheuermann, R.H. Lymphoid apoptosis and myeloid hyperplasia in CCAAT displacement protein mutant mice. Blood 2001, 98, 3658–3667. [Google Scholar] [CrossRef]
- He, J.H.; Liao, J.Y.; Wu, J. Hematopoietic system-specific miR-155 is involved in terminal differentiation of murine macrophages by targeting CUX1. Chin. Health Stand. Manag. 2015, 6, 189–190. (In Chinese) [Google Scholar]
- Xu, H.; He, J.H.; Xiao, Z.D.; Zhang, Q.Q.; Chen, Y.Q.; Zhou, H.; Qu, L.H. Liver-enriched transcription factors regulate microRNA-122 that targets CUTL1 during liver development. Hepatology 2010, 52, 1431–1442. [Google Scholar] [CrossRef]
- Xu, H.; He, J.H.; Xu, S.J.; Xie, S.J.; Ma, L.M.; Zhang, Y.; Zhou, H.; Qu, L.H. A group of tissue-specific microRNAs contribute to the silencing of CUX1 in different cell lineages during development. J. Cell Biochem. 2018, 119, 6238–6248. [Google Scholar] [CrossRef]
- Zeng, W.R.; Soucie, E.; Moon, N.S.; Martin-Soudant, N.; Bérubé, G.; Leduy, L.; Nepveu, A. Exon/intron structure and alternative transcripts of the CUTL1 gene. Gene 2000, 241, 75–85. [Google Scholar] [CrossRef] [PubMed]
- Alcalay, N.I.; Vanden, H.G. Regulation of cell proliferation and differentiation in the kidney. Front. Biosci. Landmark Ed. 2009, 14, 4978–4991. [Google Scholar] [CrossRef] [PubMed]
- Xu, A.; Wang, X.; Luo, J.; Zhou, M.; Yi, R.; Huang, T.; Lin, J.; Wu, Z.; Xie, C.; Ding, S.; et al. Overexpressed P75CUX1 promotes EMT in glioma infiltration by activating beta-catenin. Cell Death Dis. 2021, 12, 157. [Google Scholar] [CrossRef] [PubMed]






| Group | Forward Primer (5′-3′) | Reverse Primer (5′-3′) |
|---|---|---|
| siRNA-166 | CCGCAACAGUAUUGGCAAATT | UUUGCCAAUACUGUUGCGGTT |
| siRNA-232 | GCCGUGAGUUCAAGAAGAATT | UUCUUCUUGAACUCACGGCTT |
| siRNA-1870 | GCCUGAGCCCAUGGGACAATT | UUGUCCCAUGGGCUCAGGCTT |
| siRNA-NC | UUCUCCGAACGUGUCACGUTT | ACGUGACACGUUCGGAGAATT |
| Gene | Sequences (5′→3′) | Product Length |
|---|---|---|
| CUX1 | F:GCACGACATTGAGACGGAG | 160 |
| R:AGCTATGGTCTCAGCCTGGT | ||
| CDK2 | F:AGAAGTGGCTGCATCACAAG | 92 |
| R:TCTCAGAATCTCCAGGGAATAG | ||
| PCNA | F:CGAGGGCTTCGACACTTAC | 97 |
| R:GTCTTCATTGCCAGCACATT | ||
| CYCLIN D1 | F:CCGAGGAGAACAAGCAGATC | 91 |
| R:GAGGGTGGGTTGGAAATG | ||
| KRT71 | F:GGCTCATCCAGAGAATCCGC | 102 |
| R:GAGCATTGTCACCCCTCTGT | ||
| CTNNB1 | F:CGCCTTCACTACGGACTACC | 173 |
| R:GCACGAACCAGCAACTGAAC | ||
| WNT10B | F:TCTCCTGTTCCTGGCGTTGT | 101 |
| R:AGACTGTGTTGGCGGTCAG | ||
| C-JUN | F:GCTTCCAAGTGCCGGAAAAG | 184 |
| R:GCTGCGTTAGCATGAGTTGG | ||
| PPARD | F:CTGCTCCTCACTCTCACTGC | 233 |
| R:GGCACTTGTTGCGGTTCTTC | ||
| MMP7 | F:TGTGGAGTACCGGATGTTGC | 166 |
| R:GTGGGATCACTTCGCTCCAT | ||
| FOSL1 | F:TGGTTCAGCCTCACTTCCTG | 235 |
| R:TCGGTCAGTTCTTTCCTCCG | ||
| CCND1 | F:GCCGAGGAGAACAAGCAGAT | 176 |
| R:GCGGTGATAGGAGAGGAAGC | ||
| GAPDH | F:TCTCAAGGGCATTCTAGGCTAC | 151 |
| R:GCCGAATTCATTGTCGTACCAG |
| Antibody name | Purpose | Source | Dilution | Company |
|---|---|---|---|---|
| GAPDH | Primary antibody | Mouse | 1:2500 | Proteintech |
| CUX1 | Primary antibody | Rabbit | 1:2500 | Proteintech |
| CDK2 | Primary antibody | Rabbit | 1:2500 | Proteintech |
| PCNA | Primary antibody | Rabbit | 1:2500 | Proteintech |
| HRP goat anti-rabbit | Secondary antibody | Rabbit | 1:3000 | ABclonal |
| HRP goat anti-mouse | Secondary antibody | Mouse | 1:3000 | ABclonal |
Disclaimer/Publisher’s Note: The statements, opinions and data contained in all publications are solely those of the individual author(s) and contributor(s) and not of MDPI and/or the editor(s). MDPI and/or the editor(s) disclaim responsibility for any injury to people or property resulting from any ideas, methods, instructions or products referred to in the content. |
© 2023 by the authors. Licensee MDPI, Basel, Switzerland. This article is an open access article distributed under the terms and conditions of the Creative Commons Attribution (CC BY) license (https://creativecommons.org/licenses/by/4.0/).
Share and Cite
Zhou, H.; Huang, S.; Lv, X.; Wang, S.; Cao, X.; Yuan, Z.; Getachew, T.; Mwacharo, J.M.; Haile, A.; Quan, K.; et al. Effect of CUX1 on the Proliferation of Hu Sheep Dermal Papilla Cells and on the Wnt/β-Catenin Signaling Pathway. Genes 2023, 14, 423. https://doi.org/10.3390/genes14020423
Zhou H, Huang S, Lv X, Wang S, Cao X, Yuan Z, Getachew T, Mwacharo JM, Haile A, Quan K, et al. Effect of CUX1 on the Proliferation of Hu Sheep Dermal Papilla Cells and on the Wnt/β-Catenin Signaling Pathway. Genes. 2023; 14(2):423. https://doi.org/10.3390/genes14020423
Chicago/Turabian StyleZhou, Hui, Sainan Huang, Xiaoyang Lv, Shanhe Wang, Xiukai Cao, Zehu Yuan, Tesfaye Getachew, Joram M. Mwacharo, Aynalem Haile, Kai Quan, and et al. 2023. "Effect of CUX1 on the Proliferation of Hu Sheep Dermal Papilla Cells and on the Wnt/β-Catenin Signaling Pathway" Genes 14, no. 2: 423. https://doi.org/10.3390/genes14020423
APA StyleZhou, H., Huang, S., Lv, X., Wang, S., Cao, X., Yuan, Z., Getachew, T., Mwacharo, J. M., Haile, A., Quan, K., Li, Y., Reverter, A., & Sun, W. (2023). Effect of CUX1 on the Proliferation of Hu Sheep Dermal Papilla Cells and on the Wnt/β-Catenin Signaling Pathway. Genes, 14(2), 423. https://doi.org/10.3390/genes14020423

