Association of the BDNF rs6265 Polymorphism with Cognitive Impairment in Multiple Sclerosis: A Case–Control Study in Mexican Patients
Abstract
:1. Introduction
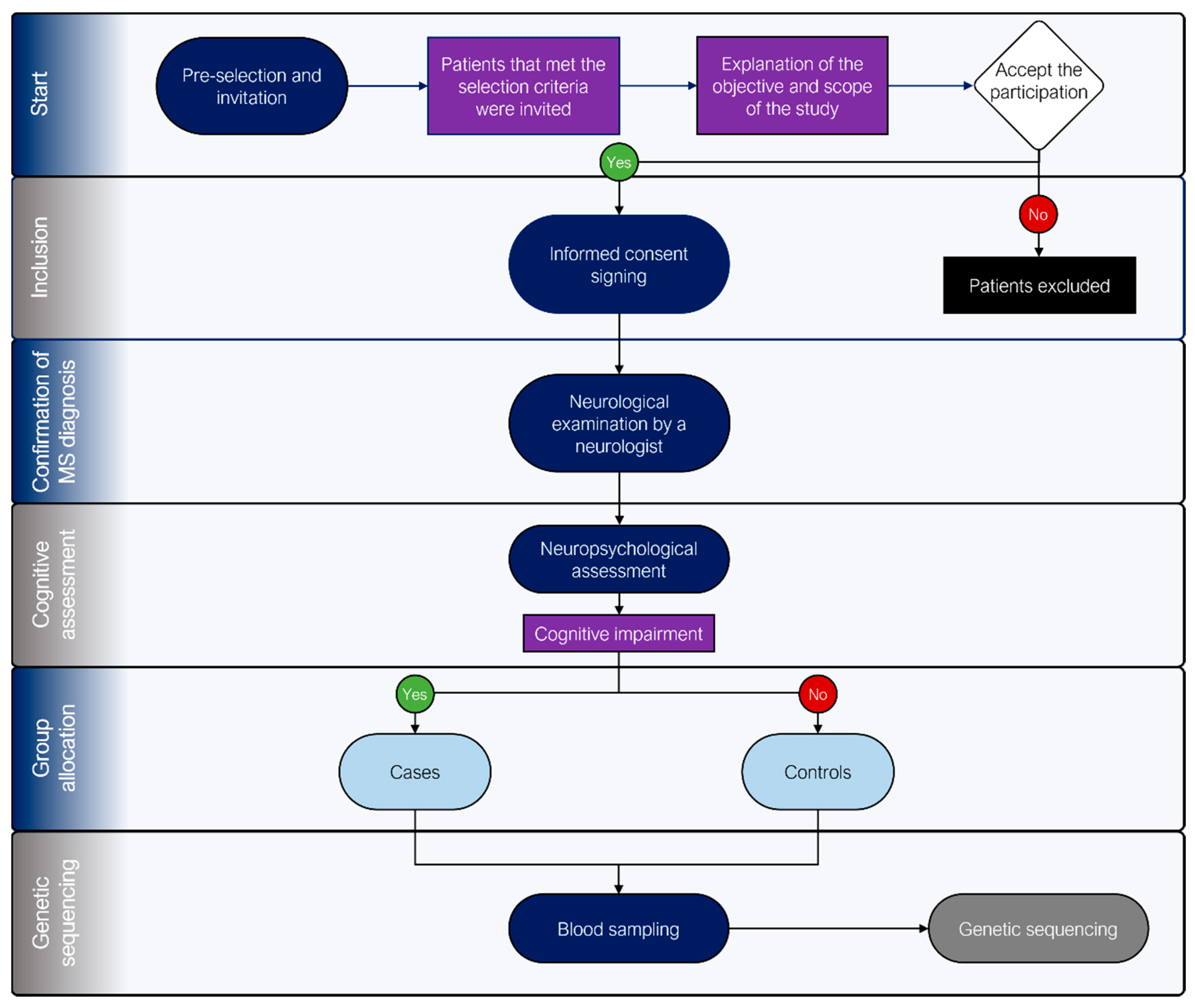
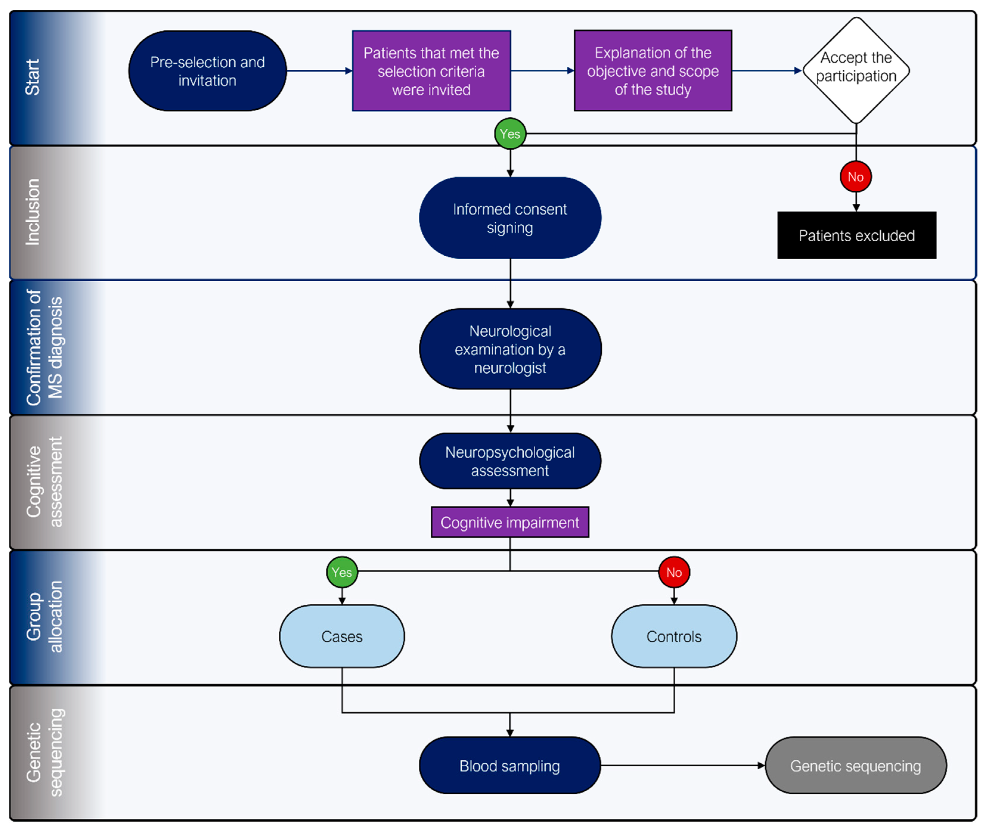
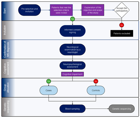
2. Materials and Methods
2.1. Study Design
2.2. Study Population
2.3. Sample Size
2.4. Physical and Neurological Examinations
2.5. Neuropsychological Instruments
2.6. Quantitative Real-Time PCR
2.7. Statistical Analysis
3. Results
4. Discussion
5. Conclusions
6. Limitations
7. Strengths
Author Contributions
Funding
Institutional Review Board Statement
Informed Consent Statement
Data Availability Statement
Acknowledgments
Conflicts of Interest
References
- Koch-Henriksen, N.; Magyari, M. Apparent Changes in the Epidemiology and Severity of Multiple Sclerosis. Nat. Rev. Neurol. 2021, 17, 676–688. [Google Scholar] [CrossRef]
- Attfield, K.E.; Jensen, L.T.; Kaufmann, M.; Friese, M.A.; Fugger, L. The Immunology of Multiple Sclerosis. Nat. Rev. Immunol. 2022, 22, 734–750. [Google Scholar] [CrossRef]
- Benedict, R.H.B.; Amato, M.P.; DeLuca, J.; Geurts, J.J.G. Cognitive Impairment in Multiple Sclerosis: Clinical Management, MRI, and Therapeutic Avenues. Lancet Neurol. 2020, 19, 860–871. [Google Scholar] [CrossRef] [PubMed]
- Kalb, R.; Beier, M.; Benedict, R.H.B.; Charvet, L.; Costello, K.; Feinstein, A.; Gingold, J.; Goverover, Y.; Halper, J.; Harris, C.; et al. Recommendations for Cognitive Screening and Management in Multiple Sclerosis Care. Mult. Scler. 2018, 24, 1665–1680. [Google Scholar] [CrossRef] [PubMed]
- Lu, B.; Nagappan, G.; Lu, Y. BDNF and Synaptic Plasticity, Cognitive Function, and Dysfunction. Handb. Exp. Pharmacol. 2014, 220, 223–250. [Google Scholar] [CrossRef] [PubMed]
- Bai, Z.; Chen, D.; Wang, L.; Zhao, Y.; Liu, T.; Yu, Y.; Yan, T.; Cheng, Y. Cerebrospinal Fluid and Blood Cytokines as Biomarkers for Multiple Sclerosis: A Systematic Review and Meta-Analysis of 226 Studies with 13,526 Multiple Sclerosis Patients. Front. Neurosci. 2019, 13, 1026. [Google Scholar] [CrossRef] [PubMed]
- Kowiański, P.; Lietzau, G.; Czuba, E.; Waśkow, M.; Steliga, A.; Moryś, J. BDNF: A Key Factor with Multipotent Impact on Brain Signaling and Synaptic Plasticity. Cell Mol. Neurobiol. 2018, 38, 579–593. [Google Scholar] [CrossRef] [PubMed]
- Chen, Z.Y.; Patel, P.D.; Sant, G.; Meng, C.X.; Teng, K.K.; Hempstead, B.L.; Lee, F.S. Variant Brain-Derived Neurotrophic Factor (BDNF) (Met66) Alters the Intracellular Trafficking and Activity-Dependent Secretion of Wild-Type BDNF in Neurosecretory Cells and Cortical Neurons. J. Neurosci. 2004, 24, 4401–4411. [Google Scholar] [CrossRef] [PubMed]
- Anastasia, A.; Deinhardt, K.; Chao, M.V.; Will, N.E.; Irmady, K.; Lee, F.S.; Hempstead, B.L.; Bracken, C. Val66Met Polymorphism of BDNF Alters Prodomain Structure to Induce Neuronal Growth Cone Retraction. Nat. Commun. 2013, 4, 2490. [Google Scholar] [CrossRef]
- Mizui, T.; Ishikawa, Y.; Kumanogoh, H.; Lume, M.; Matsumoto, T.; Hara, T.; Yamawaki, S.; Takahashi, M.; Shiosaka, S.; Itami, C.; et al. BDNF Pro-Peptide Actions Facilitate Hippocampal LTD and Are Altered by the Common BDNF Polymorphism Val66Met. Proc. Natl. Acad. Sci. USA 2015, 112, E3067–E3074. [Google Scholar] [CrossRef]
- Egan, M.F.; Kojima, M.; Callicott, J.H.; Goldberg, T.E.; Kolachana, B.S.; Bertolino, A.; Zaitsev, E.; Gold, B.; Goldman, D.; Dean, M.; et al. The BDNF Val66met Polymorphism Affects Activity-Dependent Secretion of BDNF and Human Memory and Hippocampal Function. Cell 2003, 112, 257–269. [Google Scholar] [CrossRef] [PubMed]
- Phillips, C. Brain-Derived Neurotrophic Factor, Depression, and Physical Activity: Making the Neuroplastic Connection. Neural Plast. 2017, 2017, 7260130. [Google Scholar] [CrossRef] [PubMed]
- Wang, Q.; Liu, J.; Guo, Y.; Dong, G.; Zou, W.; Chen, Z. Association between BDNF G196A (Val66Met) Polymorphism and Cognitive Impairment in Patients with Parkinson’s Disease: A Meta-Analysis. Braz. J. Med. Biol. Res. 2019, 52, 1–8. [Google Scholar] [CrossRef] [PubMed]
- Thoenen, H. Neurotrophins and Activity-Dependent Plasticity. Prog. Brain Res. 2000, 128, 183–191. [Google Scholar] [CrossRef]
- Martinez-Hernandez, A.; Perez-Guerrero, E.E.; MacIas-Islas, M.A.; Nava-Valdivia, C.A.; Villagomez-Vega, A.; Contreras-Haro, B.; Garcia-Ortega, Y.E.; Esparza-Guerrero, Y.; Gallardo-Moya, S.G.; Gamez-Nava, J.I.; et al. Polymorphisms CYP2R1 Rs10766197 and CYP27B1 Rs10877012 in Multiple Sclerosis: A Case-Control Study. J. Immunol. Res. 2021, 2021, 11. [Google Scholar] [CrossRef]
- Rao, S.M.; Leo, G.J.; Bernardin, L.; Unverzagt, F. Cognitive Dysfunction in Multiple Sclerosis. I. Frequency, Patterns, and Prediction. Neurology 1991, 41, 685–691. [Google Scholar] [CrossRef]
- Sepulcre, J.; Vannotti, S.; Hernández, R.; Sandoval, G.; Cáceres, F.; Garcea, O.; Villoslada, P. Cognitive Impairment in Patients with Multiple Sclerosis Using the Brief Repeatable Battery-Neuropsychology Test. Mult. Scler. 2006, 12, 187–195. [Google Scholar] [CrossRef]
- Cáceres, F.; Vanotti, S.; Rao, S.; Crespo, E.; Arguello, G.; Zapata, M.; Torres, P.; Brizuela, J.; Sonia, C.; Ballario, C.; et al. Epidemiological Characteristics of Cognitive Impairment of Multiple Sclerosis Patients in a Latin American Country. J. Clin. Exp. Neuropsychol. 2011, 33, 1094–1098. [Google Scholar] [CrossRef]
- Macías-Islas, M.Á.; Aguayo-Arelis, A.; Quintana, M.V.; Martínez-Tapia, M.E.; Arango-Lasprilla, J.C.; Barajas, B.V.R. Deterioro Cognitivo En Pacientes Con Esclerosis Múltiple Del Occidente de México. Rev. Mex. Neurocienc. 2016, 16, 3–12. [Google Scholar]
- Lezak, M.; Howieson, D.; Loring, D. Neuropsychological Assessment, 4th ed.; Lezak, M., Howieson, D., Loring, D., Eds.; Oxford University Press: New York, NY, USA, 2004; Volume 1. [Google Scholar]
- Shum, D.H.K.; McFarland, K.A.; Bain, J.D. Construct Validity of Eight Tests of Attention: Comparison of Normal and Closed Head Injured Samples. Clin. Neuropsychol. 1990, 4, 151–162. [Google Scholar] [CrossRef]
- Smith, A. Symbol Digit Modalities Test (SDMT). Manual (Revised), 1st ed.; Smith, A., Ed.; Western Psychological Services: Los Angeles, CA, USA, 1982; Volume 1. [Google Scholar]
- Rivera, D.; Ramos Usuga, D.; Fuentes Mendoza, E.M.; Aguayo Arelis, A.; Rabago Barajas, B.V.; Macías Islas, M.Á.; Krch, D.; Lequerica, A.H.; Arango-Lasprilla, J.C. Validation of the Norma Latina Neuropsychological Assessment Battery in Individuals with Multiple Sclerosis in Mexico. Mult. Scler. Relat. Disord. 2022, 59, 103685. [Google Scholar] [CrossRef] [PubMed]
- Benedict, R.H.B.; Deluca, J.; Phillips, G.; LaRocca, N.; Hudson, L.D.; Rudick, R. Validity of the Symbol Digit Modalities Test as a Cognition Performance Outcome Measure for Multiple Sclerosis. Mult. Scler. 2017, 23, 721–733. [Google Scholar] [CrossRef] [PubMed]
- Miller, S.A.; Dykes, D.D.; Polesky, H.F. A Simple Salting out Procedure for Extracting DNA from Human Nucleated Cells. Nucleic Acids Res. 1988, 16, 1215. [Google Scholar] [CrossRef] [PubMed]
- Cortese, M.; Riise, T.; Bjørnevik, K.; Bhan, A.; Farbu, E.; Grytten, N.; Hogenesch, I.; Midgard, R.; Smith Simonsen, C.; Telstad, W.; et al. Preclinical Disease Activity in Multiple Sclerosis: A Prospective Study of Cognitive Performance Prior to First Symptom. Ann. Neurol. 2016, 80, 616–624. [Google Scholar] [CrossRef] [PubMed]
- Erickson, K.I.; Kim, J.S.; Suever, B.L.; Voss, M.W.; Francis, B.M.; Kramer, A.F. Genetic Contributions to Age-Related Decline in Executive Function: A 10-Year Longitudinal Study of COMT and BDNF Polymorphisms. Front. Hum. Neurosci. 2008, 2, 301. [Google Scholar] [CrossRef] [PubMed]
- Lim, Y.Y.; Villemagne, V.L.; Laws, S.M.; Ames, D.; Pietrzak, R.H.; Ellis, K.A.; Harrington, K.; Bourgeat, P.; Bush, A.I.; Martins, R.N.; et al. Effect of BDNF Val66Met on Memory Decline and Hippocampal Atrophy in Prodromal Alzheimer’s Disease: A Preliminary Study. PLoS ONE 2014, 9, e86498. [Google Scholar] [CrossRef]
- Altmann, V.; Schumacher-Schuh, A.F.; Rieck, M.; Callegari-Jacques, S.M.; Rieder, C.R.M.; Hutz, M.H. Val66Met BDNF Polymorphism Is Associated with Parkinson’s Disease Cognitive Impairment. Neurosci. Lett. 2016, 615, 88–91. [Google Scholar] [CrossRef]
- Zivadinov, R.; Weinstock-Guttman, B.; Benedict, R.; Tamaño-Blanco, M.; Hussein, S.; Abdelrahman, N.; Durfee, J.; Ramanathan, M. Preservation of Gray Matter Volume in Multiple Sclerosis Patients with the Met Allele of the Rs6265 (Val66Met) SNP of Brain-Derived Neurotrophic Factor. Hum. Mol. Genet. 2007, 16, 2659–2668. [Google Scholar] [CrossRef]
- Szarowicz, C.A.; Steece-Collier, K.; Caulfield, M.E. New Frontiers in Neurodegeneration and Regeneration Associated with Brain-Derived Neurotrophic Factor and the Rs6265 Single Nucleotide Polymorphism. Int. J. Mol. Sci. 2022, 23, 8011. [Google Scholar] [CrossRef]
- Nociti, V.; Santoro, M.; Quaranta, D.; Losavio, F.A.; De Fino, C.; Giordano, R.; Palomba, N.; Rossini, P.M.; Guerini, F.R.; Clerici, M.; et al. BDNF Rs6265 Polymorphism Methylation in Multiple Sclerosis: A Possible Marker of Disease Progression. PLoS ONE 2018, 13, e0206140. [Google Scholar] [CrossRef]
- Martínez-Cortés, G.; Salazar-Flores, J.; Gabriela Fernández-Rodríguez, L.; Rubi-Castellanos, R.; Rodríguez-Loya, C.; Velarde-Félix, J.S.; Franciso Mũoz-Valle, J.; Parra-Rojas, I.; Rangel-Villalobos, H. Admixture and Population Structure in Mexican-Mestizos Based on Paternal Lineages. J. Hum. Genet. 2012, 57, 568–574. [Google Scholar] [CrossRef] [PubMed]
- De Meo, E.; Portaccio, E.; Giorgio, A.; Ruano, L.; Goretti, B.; Niccolai, C.; Patti, F.; Chisari, C.G.; Gallo, P.; Grossi, P.; et al. Identifying the Distinct Cognitive Phenotypes in Multiple Sclerosis. JAMA Neurol. 2021, 78, 414–425. [Google Scholar] [CrossRef] [PubMed]
- Amato, M.P.; Portaccio, E.; Goretti, B.; Zipoli, V.; Iudice, A.; Pina, D.D.; Malentacchi, G.; Sabatini, S.; Annunziata, P.; Falcini, M.; et al. Relevance of Cognitive Deterioration in Early Relapsing-Remitting MS: A 3-Year Follow-up Study. Mult. Scler. 2010, 16, 1474–1482. [Google Scholar] [CrossRef] [PubMed]
- Achiron, A.; Chapman, J.; Magalashvili, D.; Dolev, M.; Lavie, M.; Bercovich, E.; Polliack, M.; Doniger, G.M.; Stern, Y.; Khilkevich, O.; et al. Modeling of Cognitive Impairment by Disease Duration in Multiple Sclerosis: A Cross-Sectional Study. PLoS ONE 2013, 8, e71058. [Google Scholar] [CrossRef]
- Fera, F.; Passamonti, L.; Cerasa, A.; Gioia, M.C.; Liguori, M.; Manna, I.; Valentino, P.; Quattrone, A. The BDNF Val66Met Polymorphism Has Opposite Effects on Memory Circuits of Multiple Sclerosis Patients and Controls. PLoS ONE 2013, 8, e61063. [Google Scholar] [CrossRef]
- Cerasa, A.; Tongiorgi, E.; Fera, F.; Gioia, M.C.; Valentino, P.; Liguori, M.; Manna, I.; Zito, G.; Passamonti, L.; Nisticò, R.; et al. The Effects of BDNF Val66Met Polymorphism on Brain Function in Controls and Patients with Multiple Sclerosis: An Imaging Genetic Study. Behav. Brain Res. 2010, 207, 377–386. [Google Scholar] [CrossRef]
- Shen, T.; You, Y.; Joseph, C.; Mirzaei, M.; Klistorner, A.; Graham, S.L.; Gupta, V. BDNF Polymorphism: A Review of Its Diagnostic and Clinical Relevance in Neurodegenerative Disorders. Aging Dis. 2018, 9, 523–536. [Google Scholar] [CrossRef]


| Variable | Cases (n = 31) | Controls (n = 32) | p-Value |
|---|---|---|---|
| Sociodemographic features | |||
| Age | 42.10 ± 10.67 | 38.38 ± 8.67 | 0.13 |
| Scholarship | 12.55 ± 4.21 | 14.22 ± 3.53 | 0.99 |
| Sex, n (%) | |||
| Female (%) | 18 (58%) | 25 (78%) | 0.08 |
| Male (%) | 13 (42%) | 7 (22%) | |
| Features of the disease | |||
| Disease course (years) | 10.87 ± 6.73 | 9.44 ± 6.32 | 0.38 |
| EDSS | 3.7 ± 1.4 | 3.1 ± 2.0 | 0.17 |
| Relapses (last year) | 0.52 ± 0.72 | 0.31 ± 0.59 | 0.22 |
| Genotype | Gene Variant | Frequency |
|---|---|---|
| Wild-type homozygous | Val/Val | CC, n = 43 (68%) |
| Heterozygous | Val/Met | CT, n = 18 (29%) |
| Homozygous polymorphism | Met/Met | TT, n = 2 (3%) |
| Allele 2n = 126 | ||
| C | Wild-type | 104 (82.5%) |
| T | Polymorphism | 22 (17.5%) |
| Multiple Sclerosis (n = 63) | Cognitive Process/Sub-Test | OR | 95% CI | p-Value |
|---|---|---|---|---|
| Dominant model (CC versus CT + TT) | Verbal memory | |||
| STM | 1.53 | 0.48–4.65 | 0.44 | |
| LTM | 1.86 | 0.63–5.48 | 0.25 | |
| Paced memory | 0.84 | 0.28–2.47 | 0.75 | |
| Visual memory | ||||
| 7/24 SR test | 1.77 | 0.55–5.66 | 0.32 | |
| Speed of information processing | ||||
| PASAT, 3 s. | 1.03 | 0.35–3.00 | 0.95 | |
| PASAT, 2 s. | 0.86 | 0.30–2.51 | 0.79 | |
| Language | ||||
| Verbal fluency | 1.39 | 0.33–4.32 | 0.56 | |
| Attention | ||||
| SDMT | 1.24 | 0.38–4.04 | 0.71 | |
| Multiple Sclerosis (n = 63) | CI (n = 31) | No CI (n = 32) | OR | 95% Confidence Interval | p-Value |
|---|---|---|---|---|---|
| Genotype | |||||
| CC, n = 43 (%) | 17 (55) | 26 (81) | ------- | ------- | ------- |
| CT, n = 18 (%) | 13 (42) | 5 (16) | ------- | ------- | ------- |
| TT, n = 2 (%) | 1 (3) | 1 (3) | ------- | ------- | ------- |
| CT versus CC | ------- | ------- | 3.97 | 1.19–13.19 | 0.01 * |
| TT versus CC | ------- | ------- | 1.51 | 0.03–61.8 | 0.80 |
| TT versus CT | ------- | ------- | 0.40 | 0.009–17.9 | 0.60 |
| Genetic models | |||||
| Dominate model (CC vs. CT + TT) | ------- | ------- | 3.56 | 1.14–11.1 | 0.02 * |
| Recessive model (CC + CT vs. TT) | ------- | ------- | 1.03 | 0.06–17.28 | 0.98 |
| Allele, 2n = 126 | 2n = 62 | 2n = 64 | ------- | ------- | ------- |
| Allele C, 2n = 104 (%) | 47 (76) | 57 (89) | 0.38 | 0.14–1.02 | 0.05 * |
| Allele T, 2n = 22 (%) | 15 (24) | 7 (11) | 2.59 | 0.97–6.90 | 0.05 * |
Disclaimer/Publisher’s Note: The statements, opinions and data contained in all publications are solely those of the individual author(s) and contributor(s) and not of MDPI and/or the editor(s). MDPI and/or the editor(s) disclaim responsibility for any injury to people or property resulting from any ideas, methods, instructions or products referred to in the content. |
© 2023 by the authors. Licensee MDPI, Basel, Switzerland. This article is an open access article distributed under the terms and conditions of the Creative Commons Attribution (CC BY) license (https://creativecommons.org/licenses/by/4.0/).
Share and Cite
Aguayo-Arelis, A.; Rabago-Barajas, B.V.; Saldaña-Cruz, A.M.; Macías-Islas, M.Á. Association of the BDNF rs6265 Polymorphism with Cognitive Impairment in Multiple Sclerosis: A Case–Control Study in Mexican Patients. Genes 2023, 14, 2130. https://doi.org/10.3390/genes14122130
Aguayo-Arelis A, Rabago-Barajas BV, Saldaña-Cruz AM, Macías-Islas MÁ. Association of the BDNF rs6265 Polymorphism with Cognitive Impairment in Multiple Sclerosis: A Case–Control Study in Mexican Patients. Genes. 2023; 14(12):2130. https://doi.org/10.3390/genes14122130
Chicago/Turabian StyleAguayo-Arelis, Adriana, Brenda Viridiana Rabago-Barajas, Ana Miriam Saldaña-Cruz, and Miguel Ángel Macías-Islas. 2023. "Association of the BDNF rs6265 Polymorphism with Cognitive Impairment in Multiple Sclerosis: A Case–Control Study in Mexican Patients" Genes 14, no. 12: 2130. https://doi.org/10.3390/genes14122130
APA StyleAguayo-Arelis, A., Rabago-Barajas, B. V., Saldaña-Cruz, A. M., & Macías-Islas, M. Á. (2023). Association of the BDNF rs6265 Polymorphism with Cognitive Impairment in Multiple Sclerosis: A Case–Control Study in Mexican Patients. Genes, 14(12), 2130. https://doi.org/10.3390/genes14122130

