Challenges in the Definitive Diagnosis of Niemann–Pick Type C—Leaky Variants and Alternative Transcripts
Abstract
1. Introduction
2. A Brief Overview of the Diagnostic Workflow for Niemann-Pick Type C
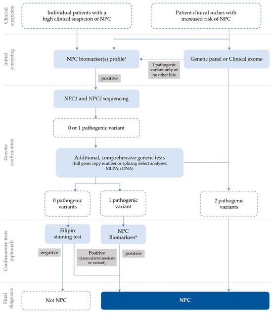
2.1. The Picture in Black and White: Standard Workflows and Straightforward Diagnoses
2.2. The Grayscale Image
2.2.1. Splice Site Prediction Software
2.2.2. Naturally Occurring Spliced Forms of mRNA May Mask Disease-Associated Transcripts
3. Variants in the NPC1 Gene That Affect Splicing
4. Conclusions
Author Contributions
Funding
Institutional Review Board Statement
Informed Consent Statement
Data Availability Statement
Conflicts of Interest
Abbreviations
| ACMG | American College of Medical Genetics and Genomics |
| CHX | Cycloheximide |
| ESE | Exonic splicing enhancer |
| ESS | Exonic splicing silencer |
| GTEx | Genotype-tissue expression project |
| HSF | Human Splicing Finder |
| LE/L | Late endosome/lysosome |
| LSD | Lysosome storage disorder |
| MLPA | Multiplex ligation-dependent probe amplification |
| MoM | Multiple of median |
| MLD3 | Middle luminal domain 3 |
| NGS | Next-generation sequencing |
| NPC | Niemann-Pick type C |
| NMD | Nonsense-mediated mRNA decay |
| PPCS | N-palmitoyl-O-phosphocholineserine |
| PTC | Premature termination codon |
| TMD | Transmembrane domain |
| VUS | Variant of unknown significance |
| VSGP | Vertical supranuclear gaze palsy |
| wt | Wild type |
References
- Beck, M. Treatment Strategies for Lysosomal Storage Disorders. Dev. Med. Child Neurol. 2018, 60, 13–18. [Google Scholar] [CrossRef]
- Encarnação, M.; Coutinho, M.F.; Silva, L.; Ribeiro, D.; Ouesleti, S.; Campos, T.; Santos, H.; Martins, E.; Cardoso, M.T.; Vilarinho, L.; et al. Assessing Lysosomal Disorders in the NGS Era: Identification of Novel Rare Variants. Int. J. Mol. Sci. 2020, 21, 6355. [Google Scholar] [CrossRef]
- Millat, G.; Baïlo, N.; Molinero, S.; Rodriguez, C.; Chikh, K.; Vanier, M.T. Niemann-Pick C Disease: Use of Denaturing High Performance Liquid Chromatography for the Detection of NPC1 and NPC2 Genetic Variations and Impact on Management of Patients and Families. Mol. Genet. Metab. 2005, 86, 220–232. [Google Scholar] [CrossRef]
- Wassif, C.A.; Cross, J.L.; Iben, J.; Sanchez-Pulido, L.; Cougnoux, A.; Platt, F.M.; Ory, D.S.; Ponting, C.P.; Bailey-Wilson, J.E.; Biesecker, L.G.; et al. High Incidence of Unrecognized Visceral/Neurological Late-Onset Niemann-Pick Disease, Type C1, Predicted by Analysis of Massively Parallel Sequencing Data Sets. Genet. Med. 2016, 18, 41–48. [Google Scholar] [CrossRef] [PubMed]
- Pineda, M.; Mengel, E.; Jahnová, H.; Héron, B.; Imrie, J.; Lourenço, C.M.; van der Linden, V.; Karimzadeh, P.; Valayannopoulos, V.; Jesina, P.; et al. A Suspicion Index to Aid Screening of Early-Onset Niemann-Pick Disease Type C (NP-C). BMC Pediatr. 2016, 16, 107. [Google Scholar] [CrossRef]
- Wijburg, F.A.; Sedel, F.; Pineda, M.; Hendriksz, C.J.; Fahey, M.; Walterfang, M.; Patterson, M.C.; Wraith, J.E.; Kolb, S.A. Development of a Suspicion Index to Aid Diagnosis of Niemann-Pick Disease Type C. Neurology 2012, 78, 1560–1567. [Google Scholar] [CrossRef] [PubMed]
- Kruth, H.S.; Cupp, J.E.; Khan, M.A. Method for Detection and Isolation of Cholesteryl Ester-containing “Foam” Cells Using Flow Cytometry. Cytometry 1987, 8, 146–152. [Google Scholar] [CrossRef]
- Boernig, H.; Geyer, G. Staining of Cholesterol with the Fluorescent Antibiotic “Filipin”. Acta Histochem. 1974, 50, 110–115. [Google Scholar]
- Vanier, M.T.; Latour, P. Laboratory Diagnosis of Niemann-Pick Disease Type C: The Filipin Staining Test. Methods Cell Biol. 2015, 126, 357–375. [Google Scholar] [CrossRef] [PubMed]
- Probert, F.; Ruiz-Rodado, V.; Te Vruchte, D.; Nicoli, E.R.; Claridge, T.D.W.; Wassif, C.A.; Farhat, N.; Porter, F.D.; Platt, F.M.; Grootveld, M. NMR Analysis Reveals Significant Differences in the Plasma Metabolic Profiles of Niemann Pick C1 Patients, Heterozygous Carriers, and Healthy Controls. Sci. Rep. 2017, 7, 6320. [Google Scholar] [CrossRef]
- Jiang, X.; Sidhu, R.; Porter, F.D.; Yanjanin, N.M.; Speak, A.O.; Te Vruchte, D.T.; Platt, F.M.; Fujiwara, H.; Scherrer, D.E.; Zhang, J.; et al. A Sensitive and Specific LC-MS/MS Method for Rapid Diagnosis of Niemann-Pick C1 Disease from Human Plasma. J. Lipid Res. 2011, 52, 1435–1445. [Google Scholar] [CrossRef]
- Reunert, J.; Fobker, M.; Kannenberg, F.; Du Chesne, I.; Plate, M.; Wellhausen, J.; Rust, S.; Marquardt, T. Rapid Diagnosis of 83 Patients with Niemann Pick Type C Disease and Related Cholesterol Transport Disorders by Cholestantriol Screening. EBioMedicine 2015, 4, 170–175. [Google Scholar] [CrossRef]
- Boenzi, S.; Deodato, F.; Taurisano, R.; Martinelli, D.; Verrigni, D.; Carrozzo, R.; Bertini, E.; Pastore, A.; Dionisi-Vici, C.; Johnson, D.W. A New Simple and Rapid LC-ESI-MS/MS Method for Quantification of Plasma Oxysterols as Dimethylaminobutyrate Esters. Its Successful Use for the Diagnosis of Niemann-Pick Type C Disease. Clin. Chim. Acta 2014, 437, 93–100. [Google Scholar] [CrossRef]
- Giese, A.K.; Mascher, H.; Grittner, U.; Eichler, S.; Kramp, G.; Lukas, J.; Te Vruchte, D.; Al Eisa, N.; Cortina-Borja, M.; Porter, F.D.; et al. A Novel, Highly Sensitive and Specific Biomarker for Niemann-Pick Type C1 Disease. Orphanet J. Rare Dis. 2015, 10, 78. [Google Scholar] [CrossRef] [PubMed]
- Welford, R.W.D.; Garzotti, M.; Lourenço, C.M.; Mengel, E.; Marquardt, T.; Reunert, J.; Amraoui, Y.; Kolb, S.A.; Morand, O.; Groenen, P. Plasma Lysosphingomyelin Demonstrates Great Potential as a Diagnostic Biomarker for Niemann-Pick Disease Type C in a Retrospective Study. PLoS ONE 2014, 9, e114669. [Google Scholar] [CrossRef]
- Jiang, X.; Sidhu, R.; Mydock-McGrane, L.; Hsu, F.F.; Covey, D.F.; Scherrer, D.E.; Earley, B.; Gale, S.E.; Farhat, N.Y.; Porter, F.D.; et al. Development of a Bile Acid-Based Newborn Screen for Niemann-Pick Disease Type C. Sci. Transl. Med. 2016, 8, 337ra63. [Google Scholar] [CrossRef]
- Mazzacuva, F.; Mills, P.B.; Mills, K.; Platt, F.; Maekawa, M.; Porter, F.D.; Clayton, P.T. Identification of New Biomarkers Suitable for an Early Diagnosis of Niemann-Pick C1. Mol. Genet. Metab. 2016, 117, S78. [Google Scholar] [CrossRef]
- Patterson, M.C.; Clayton, P.; Gissen, P.; Anheim, M.; Bauer, P.; Bonnot, O.; Dardis, A.; Dionisi-Vici, C.; Klünemann, H.H.; Latour, P.; et al. Recommendations for the Detection and Diagnosis of Niemann-Pick Disease Type C: An Update. Neurol. Clin. Pract. 2017, 7, 499–511. [Google Scholar] [CrossRef] [PubMed]
- Maekawa, M.; Jinnoh, I.; Matsumoto, Y.; Narita, A.; Mashima, R.; Takahashi, H.; Iwahori, A.; Saigusa, D.; Fujii, K.; Abe, A.; et al. Structural Determination of Lysosphingomyelin-509 and Discovery of Novel Class Lipids from Patients with Niemann-Pick Disease Type C. Int. J. Mol. Sci. 2019, 20, 5018. [Google Scholar] [CrossRef] [PubMed]
- Sidhu, R.; Mondjinou, Y.; Qian, M.; Song, H.; Kumar, A.B.; Hong, X.; Hsu, F.-F.; Dietzen, D.J.; Yanjanin, N.M.; Porter, F.D.; et al. N-Acyl-O-Phosphocholineserines: Structures of a Novel Class of Lipids That Are Biomarkers for Niemann-Pick C1 Disease. J. Lipid Res. 2019, 60, 1410–1424. [Google Scholar] [CrossRef]
- Patterson, M.C.; Hendriksz, C.J.; Walterfang, M.; Sedel, F.; Vanier, M.T.; Wijburg, F. Recommendations for the Diagnosis and Management of Niemann-Pick Disease Type C: An Update. Mol. Genet. Metab. 2012, 106, 330–344. [Google Scholar] [CrossRef]
- Geberhiwot, T.; Moro, A.; Dardis, A.; Ramaswami, U.; Sirrs, S.; Marfa, M.P.; Vanier, M.T.; Walterfang, M.; Bolton, S.; Dawson, C.; et al. Consensus Clinical Management Guidelines for Niemann-Pick Disease Type C. Orphanet J. Rare Dis. 2018, 13, 50. [Google Scholar] [CrossRef]
- Shammas, H.; Kuech, E.M.; Rizk, S.; Das, A.M.; Naim, H.Y. Different Niemann-Pick C1 Genotypes Generate Protein Phenotypes That Vary in Their Intracellular Processing, Trafficking and Localization. Sci. Rep. 2019, 9, 5292. [Google Scholar] [CrossRef]
- Vanier, M.T. Niemann-Pick Disease Type C. Orphanet J. Rare Dis. 2010, 5, 16. [Google Scholar] [CrossRef]
- Millat, G.; Marçais, C.; Tomasetto, C.; Chikh, K.; Fensom, A.H.; Harzer, K.; Wenger, D.A.; Ohno, K.; Vanier, M.T. Niemann-Pick C1 Disease: Correlations between NPC1 Mutations, Levels of NPC1 Protein, and Phenotypes Emphasize the Functional Significance of the Putative Sterol-Sensing Domain and of the Cysteine-Rich Luminal Loop. Am. J. Hum. Genet. 2001, 68, 1373–1385. [Google Scholar] [CrossRef]
- Ribeiro, I.; Marcão, A.; Amaral, O.; Sá Miranda, M.C.; Vanier, M.T.; Millat, G. Niemann-Pick Type C Disease: NPC1 Mutations Associated with Severe and Mild Cellular Cholesterol Trafficking Alterations. Hum. Genet. 2001, 109, 24–32. [Google Scholar] [CrossRef]
- Guatibonza Moreno, P.; Pardo, L.M.; Pereira, C.; Schroeder, S.; Vagiri, D.; Almeida, L.S.; Juaristi, C.; Hosny, H.; Loh, C.C.Y.; Leubauer, A.; et al. At a Glance: The Largest Niemann-Pick Type C1 Cohort with 602 Patients Diagnosed over 15 Years. Eur. J. Hum. Genet. 2023, 31, 1108–1116. [Google Scholar] [CrossRef] [PubMed]
- Park, W.D.; O’Brien, J.F.; Lundquist, P.A.; Kraft, D.L.; Vockley, C.W.; Karnes, P.S.; Patterson, M.C.; Snow, K. Identification of 58 Novel Mutations in Niemann-Pick Disease Type C: Correlation with Biochemical Phenotype and Importance of PTC1-like Domains in NPC1. Hum. Mutat. 2003, 22, 313–325. [Google Scholar] [CrossRef] [PubMed]
- Gieselmann, V. Cellular Pathophysiology of Lysosomal Storage Diseases. In Fabry Disease: Perspectives from 5 Years of FOS; Oxford PharmaGenesis: Oxford, UK, 2006; ISBN 190353903X. [Google Scholar]
- Polten, A.; Fluharty, A.L.; Fluharty, C.B.; Kappler, J.; von Figura, K.; Gieselmann, V. Molecular Basis of Different Forms of Metachromatic Leukodystrophy. N. Engl. J. Med. 1991, 324, 18–22. [Google Scholar] [CrossRef] [PubMed]
- McInnes, B.; Potier, M.; Wakamatsu, N.; Melancon, S.B.; Klavins, M.H.; Tsuji, S.; Mahuran, D.J. An Unusual Splicing Mutation in the HEXB Gene Is Associated with Dramatically Different Phenotypes in Patients from Different Racial Backgrounds. J. Clin. Investig. 1992, 90, 306–314. [Google Scholar] [CrossRef] [PubMed]
- Paron, F.; Dardis, A.; Buratti, E. Pre-MRNA Splicing Defects and RNA Binding Protein Involvement in Niemann Pick Type C Disease. J. Biotechnol. 2020, 318, 20–30. [Google Scholar] [CrossRef]
- Millat, G.; Chikh, K.; Naureckiene, S.; Sleat, D.E.; Fensom, A.H.; Higaki, K.; Elleder, M.; Lobel, P.; Vanier, M.T. Niemann-Pick Disease Type C: Spectrum of HE1 Mutations and Genotype/Phenotype Correlations in the NPC2 Group. Am. J. Hum. Genet. 2001, 69, 1013–1021. [Google Scholar] [CrossRef] [PubMed]
- Tarugi, P.; Ballarini, G.; Bembi, B.; Battisti, C.; Palmeri, S.; Panzani, F.; Di Leo, E.; Martini, C.; Federico, A.; Calandra, S. Niemann-Pick Type C Disease: Mutations of NPC1 Gene and Evidence of Abnormal Expression of Some Mutant Alleles in Fibroblasts. J. Lipid Res. 2002, 43, 1908–1919. [Google Scholar] [CrossRef]
- Macías-Vidal, J.; Gort, L.; Lluch, M.; Pineda, M.; Coll, M.J. Nonsense-Mediated MRNA Decay Process in Nine Alleles of Niemann-Pick Type C Patients from Spain. Mol. Genet. Metab. 2009, 97, 60–64. [Google Scholar] [CrossRef]
- Yamamoto, T.; Nanba, E.; Ninomiya, H.; Higaki, K.; Taniguchi, M.; Zhang, H.; Akaboshi, S.; Watanabe, Y.; Takeshima, T.; Inui, K.; et al. NPC1 Gene Mutations in Japanese Patients with Niemann-Pick Disease Type C. Hum. Genet. 1999, 105, 10–16. [Google Scholar] [CrossRef]
- Encarnação, M.; Coutinho, M.F.; Cho, S.M.; Cardoso, M.T.; Ribeiro, I.; Chaves, P.; Santos, J.I.; Quelhas, D.; Lacerda, L.; Leão Teles, E.; et al. NPC1 Silent Variant Induces Skipping of Exon 11 (p.V562V) and Unfolded Protein Response Was Found in a Specific Niemann-Pick Type C Patient. Mol. Genet. Genom. Med. 2020, 8, e1451. [Google Scholar] [CrossRef]
- Fernandez-Valero, E.M.; Ballart, A.; Iturriaga, C.; Lluch, M.; Macias, J.; Vanier, M.T.; Pineda, M.; Coll, M.J. Identification of 25 New Mutations in 40 Unrelated Spanish Niemann-Pick Type C Patients: Genotype-Phenotype Correlations. Clin. Genet. 2005, 68, 245–254. [Google Scholar] [CrossRef] [PubMed]
- Zhang, X.H.F.; Chasin, L.A. Computational Definition of Sequence Motifs Governing Constitutive Exon Splicing. Genes Dev. 2004, 18, 1241–1250. [Google Scholar] [CrossRef] [PubMed]
- Goren, A.; Ram, O.; Amit, M.; Keren, H.; Lev-Maor, G.; Vig, I.; Pupko, T.; Ast, G. Comparative Analysis Identifies Exonic Splicing Regulatory Sequences-The Complex Definition of Enhancers and Silencers. Mol. Cell 2006, 22, 769–781. [Google Scholar] [CrossRef] [PubMed]
- Nadjar, Y.; Hütter-Moncada, A.L.; Latour, P.; Ayrignac, X.; Kaphan, E.; Tranchant, C.; Cintas, P.; Degardin, A.; Goizet, C.; Laurencin, C.; et al. Adult Niemann-Pick Disease Type C in France: Clinical Phenotypes and Long-Term Miglustat Treatment Effect. Orphanet J. Rare Dis. 2018, 13, 175. [Google Scholar] [CrossRef]
- Anheim, M.; Lagha-Boukbiza, O.; Fleury-Lesaunier, M.C.; Valenti-Hirsch, M.P.; Hirsch, E.; Gervais-Bernard, H.; Broussolle, E.; Thobois, S.; Vanier, M.T.; Latour, P.; et al. Heterogeneity and Frequency of Movement Disorders in Juvenile and Adult-Onset Niemann-Pick C Disease. J. Neurol. 2014, 261, 174–179. [Google Scholar] [CrossRef] [PubMed]
- Ohno, K.; Suzuki, K. Multiple Abnormal Beta-Hexosaminidase Alpha Chain MRNAs in a Compound-Heterozygous Ashkenazi Jewish Patient with Tay-Sachs Disease. J. Biol. Chem. 1988, 263, 18563–18567. [Google Scholar] [CrossRef] [PubMed]
- Pineda, M.; Juríčková, K.; Karimzadeh, P.; Kolniková, M.; Malinová, V.; Torres, J.; Kolb, S.A. Evaluation of Different Suspicion Indices in Identifying Patients with Niemann-Pick Disease Type C in Clinical Practice: A Post Hoc Analysis of a Retrospective Chart Review. Orphanet J. Rare Dis. 2019, 14, 161. [Google Scholar] [CrossRef]
- Jang, W.; Park, J.; Chae, H.; Kim, M. Comparison of In Silico Tools for Splice-Altering Variant Prediction Using Established Spliceogenic Variants: An End-User’s Point of View. Int. J. Genom. 2022, 2022, 5265686. [Google Scholar] [CrossRef] [PubMed]
- Walker, L.C.; Hoya, M.d.l.; Wiggins, G.A.R.; Lindy, A.; Vincent, L.M.; Parsons, M.T.; Canson, D.M.; Bis-Brewer, D.; Cass, A.; Tchourbanov, A.; et al. Using the ACMG/AMP Framework to Capture Evidence Related to Predicted and Observed Impact on Splicing: Recommendations from the ClinGen SVI Splicing Subgroup. Am. J. Hum. Genet. 2023, 110, 1046–1067. [Google Scholar] [CrossRef]
- Li, X.; Wang, J.; Coutavas, E.; Shi, H.; Hao, Q.; Blobel, G. Structure of Human Niemann-Pick C1 Protein. Proc. Natl. Acad. Sci. USA 2016, 113, 8212–8217. [Google Scholar] [CrossRef]
- Gong, X.; Qian, H.; Zhou, X.; Wu, J.; Wan, T.; Cao, P.; Huang, W.; Zhao, X.; Wang, X.; Wang, P.; et al. Structural Insights into the Niemann-Pick C1 (NPC1)-Mediated Cholesterol Transfer and Ebola Infection. Cell 2016, 165, 1467–1478. [Google Scholar] [CrossRef]
- Caminsky, N.; Mucaki, E.J.; Rogan, P.K. Interpretation of MRNA Splicing Mutations in Genetic Disease: Review of the Literature and Guidelines for Information-Theoretical Analysis. F1000Research 2014, 3, 282. [Google Scholar] [CrossRef]
- Anna, A.; Monika, G. Splicing Mutations in Human Genetic Disorders: Examples, Detection, and Confirmation. J. Appl. Genet. 2018, 59, 253–268. [Google Scholar] [CrossRef]
- Sarkar, A.; Panati, K.; Narala, V.R. Code inside the Codon: The Role of Synonymous Mutations in Regulating Splicing Machinery and Its Impact on Disease. Mutat. Res. Rev. Mutat. Res. 2022, 790, 108444. [Google Scholar] [CrossRef]
- Macías-Vidal, J.; Rodríguez-Pascau, L.; Sánchez-Ollé, G.; Lluch, M.; Vilageliu, L.; Grinberg, D.; Coll, M.J. Molecular Analysis of 30 Niemann-Pick Type C Patients from Spain. Clin. Genet. 2011, 80, 39–49. [Google Scholar] [CrossRef]
- Marelli, C.; Guissart, C.; Hubsch, C.; Renaud, M.; Villemin, J.-P.; Larrieu, L.; Charles, P.; Ayrignac, X.; Sacconi, S.; Collignon, P.; et al. Mini-Exome Coupled to Read-Depth Based Copy Number Variation Analysis in Patients with Inherited Ataxias. Hum. Mutat. 2016, 37, 1340–1353. [Google Scholar] [CrossRef] [PubMed]
- Dardis, A.; Zampieri, S.; Gellera, C.; Carrozzo, R.; Cattarossi, S.; Peruzzo, P.; Dariol, R.; Sechi, A.; Deodato, F.; Caccia, C.; et al. Molecular Genetics of Niemann–Pick Type C Disease in Italy: An Update on 105 Patients and Description of 18 NPC1 Novel Variants. J. Clin. Med. 2020, 9, 679. [Google Scholar] [CrossRef]
- Terada, C.; Mirarchi, F.; Marino, R.; Eiroa, H.; Berensztein, E. Molecular and Functional Study of Pediatric Patients with Niemann-Pick C in Argentina. Medicina 2022, 82, 308–312. [Google Scholar]
- Fancello, T.; Dardis, A.; Rosano, C.; Tarugi, P.; Tappino, B.; Zampieri, S.; Pinotti, E.; Corsolini, F.; Fecarotta, S.; D’Amico, A.; et al. Molecular Analysis of NPC1 and NPC2 Gene in 34 Niemann-Pick C Italian Patients: Identification and Structural Modeling of Novel Mutations. Neurogenetics 2009, 10, 229–239. [Google Scholar] [CrossRef]
- Imrie, J.; Heptinstall, L.; Knight, S.; Strong, K. Observational Cohort Study of the Natural History of Niemann-Pick Disease Type C in the UK: A 5-Year Update from the UK Clinical Database. BMC Neurol. 2015, 15, 257. [Google Scholar] [CrossRef]
- Di Leo, E.; Panico, F.; Tarugi, P.; Battisti, C.; Federico, A.; Calandra, S. A Point Mutation in the Lariat Branch Point of Intron 6 of NPC1 as the Cause of Abnormal Pre-MRNA Splicing in Niemann-Pick Type C Disease. Hum. Mutat. 2004, 24, 440. [Google Scholar] [CrossRef]
- Zhan, X.; Lin, N.; Zhang, H.W.; Gao, X.L.; Qiu, W.J.; Han, L.S.; Ye, J.; Gu, X.F. Blood 7-ketocholesterol level, clinical features and gene mutation analysis of 18 children with Niemann-Pick disease type C. Zhonghua Er Ke Za Zhi Chin. J. Pediatr. 2016, 54, 419–423. [Google Scholar] [CrossRef]
- Tängemo, C.; Weber, D.; Theiss, S.; Mengel, E.; Runz, H. Niemann-Pick Type C Disease: Characterizing Lipid Levels in Patients with Variant Lysosomal Cholesterol Storage. J. Lipid Res. 2011, 52, 813–825. [Google Scholar] [CrossRef] [PubMed]
- Rodríguez-Pascau, L.; Coll, M.J.; Vilageliu, L.; Grinberg, D. Antisense Oligonucleotide Treatment for a Pseudoexon-Generating Mutation in the NPC1 Gene Causing Niemann-Pick Type C Disease. Hum. Mutat. 2009, 30, E993–E1001. [Google Scholar] [CrossRef]
- Sun, X.; Marks, D.L.; Park, W.D.; Wheatley, C.L.; Puri, V.; O’Brien, J.F.; Kraft, D.L.; Lundquist, P.A.; Patterson, M.C.; Pagano, R.E.; et al. Niemann-Pick C Variant Detection by Altered Sphingolipid Trafficking and Correlation with Mutations within a Specific Domain of NPC1. Am. J. Hum. Genet. 2001, 68, 1361–1372. [Google Scholar] [CrossRef]
- Kılıç Yıldırım, G.; Yarar, C.; Şeker Yılmaz, B.; Ceylaner, S. Niemann-Pick Type C Disease with a Novel Intronic Mutation: Three Turkish Cases from the Same Family. J. Pediatr. Endocrinol. Metab. 2022, 35, 535–541. [Google Scholar] [CrossRef]
- Almeida, L.S.; Pereira, C.; Aanicai, R.; Schröder, S.; Bochinski, T.; Kaune, A.; Urzi, A.; Spohr, T.C.L.S.; Viceconte, N.; Oppermann, S.; et al. An Integrated Multiomic Approach as an Excellent Tool for the Diagnosis of Metabolic Diseases: Our First 3720 Patients. Eur. J. Hum. Genet. 2022, 30, 1029–1035. [Google Scholar] [CrossRef] [PubMed]
- Ren, S.C.; Tian, Z.X.; Deng, Y.X.; Wang, Y.J.; Wu, X.J.; Zhang, Y.Z.; Gao, B.Q. Clinical features and gene mutation analysis of patients with Niemann-Pick disease type C. Zhonghua Yi Xue Za Zhi 2018, 98, 284–288. [Google Scholar] [CrossRef] [PubMed]
- Salman, A.; Cougnoux, A.; Farhat, N.; Wassif, C.A.; Porter, F.D. Association of NPC1 Variant p.P237S with a Pathogenic Splice Variant in Two Niemann-Pick Disease Type C1 Patients. Am. J. Med. Genet. Part A 2017, 173, 1038–1040. [Google Scholar] [CrossRef] [PubMed]
- Alfadhel, M.; Benmeakel, M.; Hossain, M.A.; Al Mutairi, F.; Al Othaim, A.; Alfares, A.A.; Al Balwi, M.; Alzaben, A.; Eyaid, W. Thirteen Year Retrospective Review of the Spectrum of Inborn Errors of Metabolism Presenting in a Tertiary Center in Saudi Arabia. Orphanet J. Rare Dis. 2016, 11, 126. [Google Scholar] [CrossRef]
- Héron, B.; Valayannopoulos, V.; Baruteau, J.; Chabrol, B.; Ogier, H.; Latour, P.; Dobbelaere, D.; Eyer, D.; Labarthe, F.; Maurey, H.; et al. Miglustat Therapy in the French Cohort of Paediatric Patients with Niemann-Pick Disease Type C. Orphanet J. Rare Dis. 2012, 7, 36. [Google Scholar] [CrossRef]
- Stranneheim, H.; Lagerstedt-Robinson, K.; Magnusson, M.; Kvarnung, M.; Nilsson, D.; Lesko, N.; Engvall, M.; Anderlid, B.-M.; Arnell, H.; Johansson, C.B.; et al. Integration of Whole Genome Sequencing into a Healthcare Setting: High Diagnostic Rates across Multiple Clinical Entities in 3219 Rare Disease Patients. Genome Med. 2021, 13, 40. [Google Scholar] [CrossRef]
- Ganapathy, A.; Mishra, A.; Soni, M.R.; Kumar, P.; Sadagopan, M.; Kanthi, A.V.; Patric, I.R.P.; George, S.; Sridharan, A.; Thyagarajan, T.C.; et al. Multi-Gene Testing in Neurological Disorders Showed an Improved Diagnostic Yield: Data from over 1000 Indian Patients. J. Neurol. 2019, 266, 1919–1926. [Google Scholar] [CrossRef]
- Kaur, P.; do Rosario, M.C.; Hebbar, M.; Sharma, S.; Kausthubham, N.; Nair, K.; Shrikiran, A.; Ramesh Bhat, Y.; Lewis, L.E.S.; Nampoothiri, S.; et al. Clinical and Genetic Spectrum of 104 Indian Families with Central Nervous System White Matter Abnormalities. Clin. Genet. 2021, 100, 542–550. [Google Scholar] [CrossRef]
- Zampieri, S.; Bembi, B.; Rosso, N.; Filocamo, M.; Dardis, A. Treatment of Human Fibroblasts Carrying NPC1 Missense Mutations with MG132 Leads to an Improvement of Intracellular Cholesterol Trafficking. JIMD Rep. 2012, 2, 59–69. [Google Scholar] [CrossRef] [PubMed]
- Carnicer-Cáceres, C.; Villena-Ortiz, Y.; Castillo-Ribelles, L.; Barquín-Del-Pino, R.; Camprodon-Gomez, M.; Felipe-Rucián, A.; Moreno-Martínez, D.; Lucas-Del-Pozo, S.; Hernández-Vara, J.; García-Serra, A.; et al. Influence of Initial Clinical Suspicion on the Diagnostic Yield of Laboratory Enzymatic Testing in Lysosomal Storage Disorders. Experience from a Multispecialty Hospital. Blood Cells Mol. Dis. 2023, 98, 102704. [Google Scholar] [CrossRef]
- Kresojević, N.; Dobričić, V.; Lukić, M.J.; Tomić, A.; Petrović, I.; Dragašević, N.; Perović, I.; Marjanović, A.; Branković, M.; Janković, M.; et al. Genetic and Phenotypic Variability in Adult Patients with Niemann Pick Type C from Serbia: Single-Center Experience. J. Neurol. 2022, 269, 3167–3174. [Google Scholar] [CrossRef]
- Zhang, H.; Wang, Y.; Lin, N.; Yang, R.; Qiu, W.; Han, L.; Ye, J.; Gu, X. Diagnosis of Niemann-Pick Disease Type C with 7-Ketocholesterol Screening Followed by NPC1/NPC2 Gene Mutation Confirmation in Chinese Patients. Orphanet J. Rare Dis. 2014, 9, 82. [Google Scholar] [CrossRef] [PubMed]
- Kluenemann, H.H.; Nutt, J.G.; Davis, M.Y.; Bird, T.D. Parkinsonism Syndrome in Heterozygotes for Niemann-Pick C1. J. Neurol. Sci. 2013, 335, 219–220. [Google Scholar] [CrossRef] [PubMed]
- Synofzik, M.; Harmuth, F.; Stampfer, M.; Müller Vom Hagen, J.; Schöls, L.; Bauer, P. NPC1 Is Enriched in Unexplained Early Onset Ataxia: A Targeted High-Throughput Screening. J. Neurol. 2015, 262, 2557–2563. [Google Scholar] [CrossRef] [PubMed]
- van der Sluijs, P.J.; Aten, E.; Barge-Schaapveld, D.Q.C.M.; Bijlsma, E.K.; Bökenkamp-Gramann, R.; Donker Kaat, L.; van Doorn, R.; van de Putte, D.F.; van Haeringen, A.; ten Harkel, A.D.J.; et al. Putting Genome-Wide Sequencing in Neonates into Perspective. Genet. Med. 2019, 21, 1074–1082. [Google Scholar] [CrossRef]



| Patient | Origin | Genotype | Age at Neurologic Onset (Years) | Clinical Form | Filipin Staining | PPCS# (Control Range 0.3–3.9 MoM) | Reference |
|---|---|---|---|---|---|---|---|
| P1 | Portugal | c.1514T>G (p.Val505Gly) c.1686G>A (p.Val562=) | 6 | Juvenile | Variant | 12.4 | [37] |
| P2 | Portugal | c.1552C>T (p.Val518W) c.1686G>A (p.Val562=) | 7 | Juvenile | Variant | 4.3 | [37] |
| P2′ | Portugal | c.1552C>T (p.Val518W) c.1686G>A (p.Val562=) | 7 | Juvenile | Variant | 3.2 | [37] |
| P3 | Portugal | c.1686G>A (p.Val562=) c.3019C>G (p.Pro1007Ala) | 18 | Adult | n.a. | 6.4 | This study |
| P4 | Spain | c.1436G>A (p.Cys479Tyr) c.1686G>A (p.Val562=) | 9 | Juvenile | Variant | n.a. | [38] |
| P5 | France | c.1686G>A (p.Val562=) c.3182T>C (p.Ile1061Thr) | 18 | Adult | Intermediate | n.a. | [41] |
| P5′ | France | c.1686G>A (p.Val562=) c.3182T>C (p.Ile1061Thr) | 18 | Adult | Intermediate | n.a. | [41] |
| Splicing Variant | Location | Impact on mRNA and Protein Levels | Clinical Form | Reference |
|---|---|---|---|---|
| c.1553G>A | Exon 9 | Changes amino acid and induces a splicing error. The variant occurs in the last nucleotide of Exon 9. It induces the skipping of Exon 9 (227 bp-deletion), leading to a 75 amino acid deletion and a frameshift, creating a premature termination codon (PTC) at position 499 of Exon 10. | Late infantile | [36] |
| c.2292G>A (also known as IVS16-82G>A) | Exon 15 | Silent variant (p.Ala764=). Creation of a splice site in Exon 15, generating a transcript with a 48 bp in-frame deletion (750del16aa). | n.a. | [26] |
| c.2599C>T | Exon 17 | Changes amino acid but also induces a splicing error. In silico prediction, only by Neural Network Splice Site Prediction. | n.a. | [28] |
| c.2911G>C | Exon 19 | Changes amino acid but also induces a splicing error. In silico prediction, only by Neural Network Splice Site Prediction. | n.a. | [28] |
| c.3422T>G | Exon 22 | Activation of a new donor splice site in which the 3′ end of Exon 22 is deleted. | n.a. | [34] |
| c.3754G>C (previously described as p.Gly1252Arg) | Exon 24 | Affects the last nucleotide of Exon 24 generating skipping of Exon 24. | Late infantile | [38,52] |
| Genotype | Location | Impact on mRNA and Protein Levels (as Described in the Reference Paper) | Age at Neurologic Onset (Years)/Clinical Manifestation | Ref |
|---|---|---|---|---|
| c.57+4A>G | Intron 1 | No cDNA analysis was performed. Only in silico analysis was described. | Ataxia at the age of 20. | [53] |
| c.58−3T>G | Intron 1 | No cDNA analysis was published. | Identified in compound heterozygosity with p.Val1165Met in two siblings from an Italian cohort. One presents a late infantile form and the other a juvenile form. | [54] |
| c.58-3281C>G | Intron 1 | Pseudoexon insertion, creating a novel acceptor region and activating a cryptic donor splice site. | n.a. | [52] |
| c.58-3290G>A | Intron 1 | Partial retention of Intron 1. | At 12 years old when in compound heterozygosity with the p.Gly992Arg variant. | [41] |
| c.181-6T>A | Intron 2 | Skipping of Exon 2. | At 20 years old when in compound heterozygosity with the p.Tyr475Cys variant. | [41] |
| c.181-2A>G | Intron 2 | Generation of a novel splicing acceptor site located one nucleotide (NT) upstream of the canonical 3′ss. Thus, the last NT of Intron 2 is retained within the mature transcript, causing a frameshift in the open reading frame and the generation of a PTC that would eventually result in the synthesis of a truncated protein. | At 40 years when in compound heterozygosity with the variant Gly1012Cys. | [41,54] |
| c.287+1G>A | Intron 3 | Located at the 5′ donor splice site of Intron 3. This location has a 0.98 score prediction as a splice site (Neural Network) and a confidence of 0.76 as a donor splice site (NetGene2), likely disturbing normal splicing and altering protein features (Mutation Taster). According to recommendations of the ACMG, this variant was classified as pathogenic. | At 4 months when in compound heterozygosity with the variant (p.Arg1186His). NPC was confirmed by a filipin test on a fibroblast cell culture at 4.5 years old. | [55] |
| c.464-2A>C | Intron 4 | Affects the 3′ acceptor splice site of Intron 4, leading to the activation of the downstream cryptic splice site (score, 0.98), predicted to be a genomic region overlapping Exon–Intron 5. A possible consequence could be an unstable aberrantly spliced transcript, carrying a premature translation stop codon, possibly subjected to NMD. cDNA analysis showed degradation of the patient’s mRNA. | Identified in two siblings. The second disease-causing variant was not identified. First neurologic symptoms at 2 and 3 years old. | [56] |
| c.882-40T>A | Intron 6 | n.a. | At 12 years, identified in compound heterozygosity with the p.Ile1061Thr variant. | [57] |
| c.882-28A>G | Intron 6 | It occurs in a conserved adenosine of a putative branch point sequence. The Exon 6–Exon 8 junction in this mRNA causes a frameshift and a premature stop codon, predicted to result in a truncated protein. The skipping of Exon 7 was confirmed both in the patient´s fibroblasts (cDNA analysis) and in cells expressing minigenes. | Identified in two siblings in compound heterozygosity with p.Arg978Cys, both with the first neurological symptoms occurring during their 20 s. | [58] |
| c.882-28A>T | Intron 6 | The conserved adenosine residue of the lariat branch point in Intron 6 causes an abnormally spliced mRNA with the complete skipping of Exon 7 (c.882_954del73). The loss of Exon 7 disrupts the reading frame, leading to a PTC, which activates mRNA degradation by the NMD process. This was confirmed by cDNA analysis. | Identified in one Spanish patient with the late infantile form in compound heterozygosity with p.Ser425X. | [52] |
| c.881+3A>G | Intron 6 | No cDNA analysis was performed but bioinformatics analysis predicts that the variant affects the splicing donor. | Identified in two patients (two independent studies), both presenting development regression of movement and intelligence. | [59] |
| c.955+1G>A | Intron 7 | No cDNA analysis was performed. | Identified in compound heterozygosity with p.Trp942Cys in one patient with severe infantile disease (symptoms at 1 year old). | [38] |
| c.955+5G>A | Intron 7 | No cDNA analysis was performed. | Identified in compound heterozygosity with p.Pro1007Ala in a patient with their first neurological symptoms at 1 year old. | [60] |
| c.1554-1009G>A | Intron 9 | Creates a cryptic donor splice site, resulting in the incorporation of 194 bp of Intron 9 as a new exon (pseudoexon) in the mRNA. This new transcript bears a premature termination codon and is degraded by the NMD mechanism. This was observed in the patient’s fibroblasts and also in HeLa cells transfected with a mutant but not with a wild-type NPC1 minigene. | Compound heterozygous with the in-frame deletion insertion p.Asn961_Phe966delinsSer. | [61] |
| c.1553+1G>C | Intron 9 | n.a. | Identified in compound heterozygosity with p.Ser652Trp. | [62] |
| c.1553+1G>A | Intron 9 | n.a. | Identified in one patient with the early infantile form and in compound heterozygosity with c.181-2A>G (p.Glu61GlyfsTer24). | [54] |
| c.1553+5G>A | Intron 9 | cDNA analysis showed the skipping of Exon 9. | Identified in three Turkish cases from the same family. | [63] |
| c.1654+1G>T | Intron 10 | n.a. | Infantile. | [3] |
| c.1757+2T>C | Intron 11 | n.a. | n.a. | [64] |
| c.1757+5G>A | Intron 11 | n.a. | Identified in a Chinese patient. | [65] |
| c.1947+2T>G | Intron 12 | In silico by Neural Network Splice Site Prediction. | n.a. | [28] |
| c.1947+5G>C | Intron 12 | Predicted disruption of the Intron 12 donor site and subsequent use of a cryptic donor site within Exon 12, resulting in an alternative transcript. As a consequence, there is a 25 amino acid in-frame deletion (p.Ile626_Val650del) that, based on in silico modeling, may disrupt the third transmembrane domain of the NPC1 protein. This was validated in NPC1 cDNA. | Identified in a NPC1 cell line fibroblast maintained by the Coriell Repository (GM03123). | [66] |
| c.2130+1G>A | Intron 13 | n.a. | Found in homozygosity in three patients from Saudi Arabia. | [67] |
| c.2130+2T>C | Intron 13 | No cDNA analysis was conducted. | Found in two siblings in compound heterozygosity with the p.Pro1007Ala variant. | [12] |
| c.2246-2A>G | Intron 14 | In silico by Neural NetworkSplice Site Prediction. | n.a. | [28] |
| c.2245+1G>A | Intron 14 | n.a. | Found in compound heterozygosity with p.Pro543Leu in a patient with the early infantile form. | [68] |
| c.2374-1G>A | Intron 15 | n.a. | Found in a Whole Genome Sequencing project of a large cohort. | [69] |
| c.2604+1G>A | Intron 17 | n.a. | Found in an Indian patient in compound heterozygosity with p.Ile690Phe. | [70] |
| c.2604+2T>G | Intron 17 | n.a. | Found in one Indian patient in homozygosity. The cohort included patients with predominant central nervous system white matter abnormalities. | [71] |
| c.2604+5G>A | Intron 17 | Located in a conserved position of the donor splice site of Intron 17. Promotes the skipping of Exon 17. | Neonatal (when present in both alleles). | [52] |
| c.2795+1G>C | Intron 18 | Located in the 5′ donor splice site of Intron 18. qRT-PCR analysis of the NPC1 mRNA from the patient´s fibroblasts showed that this splicing variant generates an unstable mRNA that is most likely degraded by NMD. | Identified in compound heterozygosity with the p.Val1165Met variant. | [72] |
| c.2795+5G>A | Intron 18 | No cDNA analysis was conducted. | Identified in compound heterozygosity with p.Leu107CysfsTer5. Diagnosed at 1 year old. | [73] |
| c.2795+5G>C | Intron 18 | It decreases the strength of the canonical donor splicing site and the strongest donor splice site is predicted to be 124 bp downstream. The analysis of cDNA sequence encompassing Exons 17–20 from a patient carrying this variant confirmed the inserted fragment of 124 bp (between Exons 18 and 19). | Identified in a Serbian patient in compound heterozygosity with the splicing c.2819C>T. | [74] |
| c.2912-3C>G | Intron 19 | Predicted to alter the splicing acceptor site of Intron 19 (in silico analysis). | Identified in a Chinese patient with the late infantile form in compound heterozygosity with the c.2302_2303insG. | [75] |
| c.3041+5G>A | Intron 20 | n.a. | n.a. | [12] |
| c.3246-2A>G | Intron 21 | n.a. | Identified in compound heterozygosity with p.Arg978Cys in two siblings with NPC. | [76] |
| c.3477+1G>A | Intron 22 | n.a. | Identified in a French patient in compound heterozygosity with p.Ala1174Val. | [3] |
| c.3477+4A>G | Intron 22 | n.a. | Identified in compound heterozygosity with p.Pro1007Ala. The age at onset was 29 years old, with ataxic gait as the first symptom. Also presenting cerebellar ataxia, dysarthria/dysphagia, VSGP, pyramidal tract signs, executive dysfunction, and the magnetic resonance imaging showing cerebellar atrophy. | [77] |
| c.3591+1G>A | Intron 23 | Activation of a splice site in Intron 23, which is predicted to lead to a 45 bp in-frame insertion and the activation of a splice site in Exon 23, leading to a 63 bp in-frame deletion. In cells from patients homozygous for the variant, no detectable band was observed in the NPC1 protein region, showing that none of the two predicted transcripts produces protein. | Identified in homozygosity in a Portuguese patient with the early infantile form (age at neurological onset was 2 years). Severe hepatosplenomegaly. Sibling deceased at 3 months from the severe neonatal rapidly fatal cholestatic form alongside pulmonary infiltration. | [26] |
| c.3591+1G>T | n.a. | n.a. | [78] | |
| c.3591+3G>C | Intron 23 | n.a. | Identified in compound heterozygosity with p.Asp944Asn. | [62] |
| c.3591+5G>A | Intron 23 | Three abnormally spliced cDNAs were observed/identified: one with an insertion of the first 45 bp of Intron 23 (c.3591_3592ins45), another with a deletion of the last 63 bp of Exon 23 (c.3529_3591del63), and a third one with the skipping of Exon 23 (c.3478_3591del114). | Identified in homozygosity in a Spanish patient with a neonatal form. | [52] |
| c.3754+1G>A | Intron 24 | n.a. | n.a. | [12] |
| c.3754+1G>C | Intron 24 | Skipping of Exon 24, frameshift, and PTC. | Identified in heterozygosity with p.Leu724Pro. Late infantile clinical form. | [25] |
| c.3754+3A>C | Intron 24 | n.a | n.a | [12] |
Disclaimer/Publisher’s Note: The statements, opinions and data contained in all publications are solely those of the individual author(s) and contributor(s) and not of MDPI and/or the editor(s). MDPI and/or the editor(s) disclaim responsibility for any injury to people or property resulting from any ideas, methods, instructions or products referred to in the content. |
© 2023 by the authors. Licensee MDPI, Basel, Switzerland. This article is an open access article distributed under the terms and conditions of the Creative Commons Attribution (CC BY) license (https://creativecommons.org/licenses/by/4.0/).
Share and Cite
Encarnação, M.; Ribeiro, I.; David, H.; Coutinho, M.F.; Quelhas, D.; Alves, S. Challenges in the Definitive Diagnosis of Niemann–Pick Type C—Leaky Variants and Alternative Transcripts. Genes 2023, 14, 1990. https://doi.org/10.3390/genes14111990
Encarnação M, Ribeiro I, David H, Coutinho MF, Quelhas D, Alves S. Challenges in the Definitive Diagnosis of Niemann–Pick Type C—Leaky Variants and Alternative Transcripts. Genes. 2023; 14(11):1990. https://doi.org/10.3390/genes14111990
Chicago/Turabian StyleEncarnação, Marisa, Isaura Ribeiro, Hugo David, Maria Francisca Coutinho, Dulce Quelhas, and Sandra Alves. 2023. "Challenges in the Definitive Diagnosis of Niemann–Pick Type C—Leaky Variants and Alternative Transcripts" Genes 14, no. 11: 1990. https://doi.org/10.3390/genes14111990
APA StyleEncarnação, M., Ribeiro, I., David, H., Coutinho, M. F., Quelhas, D., & Alves, S. (2023). Challenges in the Definitive Diagnosis of Niemann–Pick Type C—Leaky Variants and Alternative Transcripts. Genes, 14(11), 1990. https://doi.org/10.3390/genes14111990

