Effects of Insulin on Proliferation, Apoptosis, and Ferroptosis in Primordial Germ Cells via PI3K-AKT-mTOR Signaling Pathway
Abstract
1. Introduction
2. Materials and Methods
2.1. Ethics Approval
2.2. Isolation, Culture, and Identification of PGCs
2.3. PGCs Proliferative Capacity Test
2.4. Quantitative PCR
2.5. Western Blot Test
2.6. PGCs Ferrous Ion Detection
2.7. PGCs Oxidation Levels Detection
2.8. PGCs Apoptosis Detection
2.9. Statistical Analysis
3. Results
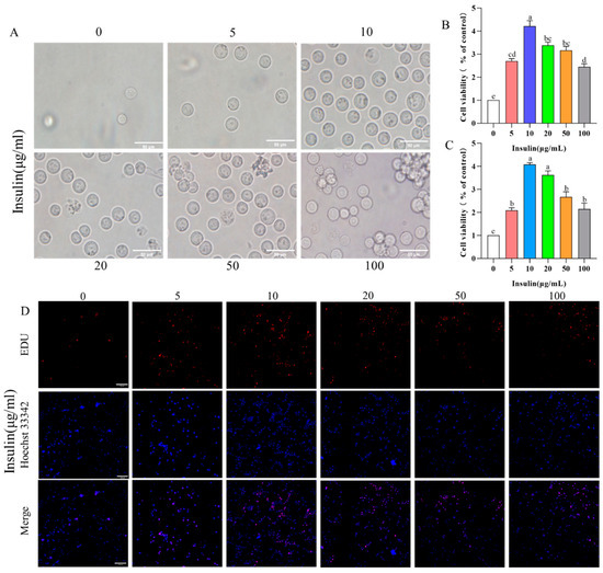
3.1. Insulin Regulates PGC Proliferation in a Dose-Dependent Manner
3.2. Insulin Can Inhibit the Apoptosis Level of PGCs and Improve the Cell Viability
3.3. Insulin Can Inhibit the Ferroptosis Level of PGCs and Improve Cell Viability
3.4. Insulin Can Affect Cell Viability of PGCs via PI3K-Akt-mTOR Signaling Pathway
4. Discussion
5. Conclusions
Author Contributions
Funding
Institutional Review Board Statement
Informed Consent Statement
Data Availability Statement
Conflicts of Interest
References
- Bettegowda, A.; Yao, J.; Sen, A.; Li, Q.; Lee, K.B.; Kobayashi, Y.; Patel, O.V.; Coussens, P.M.; Ireland, J.J.; Smith, G.W. JY-1, an oocyte-specific gene, regulates granulosa cell function and early embryonic development in cattle. Proc. Natl. Acad. Sci. USA 2007, 104, 17602–17607. [Google Scholar] [CrossRef] [PubMed]
- Heyn, P.; Kircher, M.; Dahl, A.; Kelso, J.; Tomancak, P.; Kalinka, A.T.; Neugebauer, K.M. The earliest transcribed zygotic genes are short, newly evolved, and different across species. Cell Rep. 2014, 6, 285–292. [Google Scholar] [CrossRef]
- Petitte, J.N.; Liu, G.; Yang, Z. Avian pluripotent stem cells. Mech. Dev. 2004, 121, 1159–1168. [Google Scholar] [CrossRef]
- Ballantyne, M.; Woodcock, M.; Doddamani, D.; Hu, T.; Taylor, L.; Hawken, R.J.; McGrew, M.J. Direct allele introgression into pure chicken breeds using Sire Dam Surrogate (SDS) mating. Nat. Commun. 2021, 12, 659. [Google Scholar] [CrossRef]
- Naito, M.; Harumi, T.; Kuwana, T. Long-term culture of chicken primordial germ cells isolated from embryonic blood and production of germline chimaeric chickens. Anim. Reprod. Sci. 2015, 153, 50–61. [Google Scholar] [CrossRef]
- Ono, T.; Yokoi, R.; Maeda, S.; Nishida, T.; Aoyama, H. Settlement of Quail Primordial Germ Cells in Chicken Gonads. Anim. Sci. Technol. 1998, 69, 546–555. [Google Scholar]
- Glover, J.D.; McGrew, M.J. Primordial Germ Cell Technologies for Avian Germplasm Cryopreservation and Investigating Germ Cell Development. J. Poult. Sci. 2012, 49, 155–162. [Google Scholar] [CrossRef][Green Version]
- Lemoine, M.; Grasseau, I.; Brillard, J.P.; Blesbois, E. A reappraisal of the factors involved in in vitro initiation of the acrosome reaction in chicken spermatozoa. Reproduction 2008, 136, 391–399. [Google Scholar] [CrossRef]
- Park, T.S.; Lee, H.J.; Kim, K.H.; Kim, J.S.; Han, J.Y. Targeted gene knockout in chickens mediated by TALENs. Proc. Natl. Acad. Sci. USA 2014, 111, 12716–12721. [Google Scholar] [CrossRef]
- Petitte, J.N. Avian germplasm preservation: Embryonic stem cells or primordial germ cells? Poult. Sci. 2006, 85, 237–242. [Google Scholar] [CrossRef]
- Schusser, B.; Yi, H.; Collarini, E.J.; Izquierdo, S.M.; Harriman, W.D.; Etches, R.J.; Leighton, P.A. Harnessing gene conversion in chicken B cells to create a human antibody sequence repertoire. PLoS ONE 2013, 8, e80108. [Google Scholar] [CrossRef] [PubMed]
- van de Lavoir, M.C.; Diamond, J.H.; Leighton, P.A.; Mather-Love, C.; Heyer, B.S.; Bradshaw, R.; Kerchner, A.; Hooi, L.T.; Gessaro, T.M.; Swanberg, S.E.; et al. Germline transmission of genetically modified primordial germ cells. Nature 2006, 441, 766–769. [Google Scholar] [CrossRef]
- Dolci, S.; Pesce, M.; De Felici, M. Combined action of stem cell factor, leukemia inhibitory factor, and cAMP on in vitro proliferation of mouse primordial germ cells. Mol. Reprod. Dev. 1993, 35, 134–139. [Google Scholar] [CrossRef] [PubMed]
- Dolci, S.; Williams, D.E.; Ernst, M.K.; Resnick, J.L.; Brannan, C.I.; Lock, L.F.; Lyman, S.D.; Boswell, H.S.; Donovan, P.J. Requirement for mast cell growth factor for primordial germ cell survival in culture. Nature 1991, 352, 809–811. [Google Scholar] [CrossRef]
- Farini, D.; Scaldaferri, M.L.; Iona, S.; La Sala, G.; De Felici, M. Growth factors sustain primordial germ cell survival, proliferation and entering into meiosis in the absence of somatic cells. Dev. Biol. 2005, 285, 49–56. [Google Scholar] [CrossRef]
- Matsui, Y.; Toksoz, D.; Nishikawa, S.; Nishikawa, S.; Williams, D.; Zsebo, K.; Hogan, B.L. Effect of Steel factor and leukaemia inhibitory factor on murine primordial germ cells in culture. Nature 1991, 353, 750–752. [Google Scholar] [CrossRef]
- Pesce, M.; Farrace, M.G.; Piacentini, M.; Dolci, S.; De Felici, M. Stem cell factor and leukemia inhibitory factor promote primordial germ cell survival by suppressing programmed cell death (apoptosis). Development 1993, 118, 1089–1094. [Google Scholar] [CrossRef]
- Godin, I.; Deed, R.; Cooke, J.; Zsebo, K.; Dexter, M.; Wylie, C.C. Effects of the steel gene product on mouse primordial germ cells in culture. Nature 1991, 352, 807–809. [Google Scholar] [CrossRef]
- Koshimizu, U.; Taga, T.; Watanabe, M.; Saito, M.; Shirayoshi, Y.; Kishimoto, T.; Nakatsuji, N. Functional requirement of gp130-mediated signaling for growth and survival of mouse primordial germ cells in vitro and derivation of embryonic germ (EG) cells. Development 1996, 122, 1235–1242. [Google Scholar] [CrossRef]
- Matsui, Y.; Zsebo, K.; Hogan, B.L. Derivation of pluripotential embryonic stem cells from murine primordial germ cells in culture. Cell 1992, 70, 841–847. [Google Scholar] [CrossRef]
- Resnick, J.L.; Bixler, L.S.; Cheng, L.; Donovan, P.J. Long-term proliferation of mouse primordial germ cells in culture. Nature 1992, 359, 550–551. [Google Scholar] [CrossRef]
- Sun, R.; Sun, Y.C.; Ge, W.; Tan, H.; Cheng, S.F.; Yin, S.; Sun, X.F.; Li, L.; Dyce, P.; Li, J.; et al. The crucial role of Activin A on the formation of primordial germ cell-like cells from skin-derived stem cells in vitro. Cell Cycle 2015, 14, 3016–3029. [Google Scholar] [CrossRef]
- Zhang, X.; Sheng, X.; Miao, T.; Yao, K.; Yao, D. Effect of insulin on thyroid cell proliferation, tumor cell migration, and potentially related mechanisms. Endocr. Res. 2019, 44, 55–70. [Google Scholar] [CrossRef]
- Hansen, B.F.; Kurtzhals, P.; Jensen, A.B.; Dejgaard, A.; Russell-Jones, D. Insulin X10 revisited: A super-mitogenic insulin analogue. Diabetologia 2011, 54, 2226–2231. [Google Scholar] [CrossRef]
- Nath, A.; Hakim, B.A.; Rajender, S.; Singh, K.; Sachdev, M.; Konwar, R. Effect of insulin supplementation on in vitro maturation of pre-antral follicles from adult and pre-pubertal mice. In Vitro Cell. Dev. Biol. Anim. 2016, 52, 512–521. [Google Scholar] [CrossRef] [PubMed]
- Godoy-Parejo, C.; Deng, C.; Liu, W.; Chen, G. Insulin Stimulates PI3K/AKT and Cell Adhesion to Promote the Survival of Individualized Human Embryonic Stem Cells. Stem Cells 2019, 37, 1030–1041. [Google Scholar] [CrossRef] [PubMed]
- Pfeifle, B.; Ditschuneit, H. Effect of insulin on growth of cultured human arterial smooth muscle cells. Diabetologia 1981, 20, 155–158. [Google Scholar] [CrossRef]
- Kurtzhals, P.; Schaffer, L.; Sorensen, A.; Kristensen, C.; Jonassen, I.; Schmid, C.; Trub, T. Correlations of receptor binding and metabolic and mitogenic potencies of insulin analogs designed for clinical use. Diabetes 2000, 49, 999–1005. [Google Scholar] [CrossRef]
- Tennagels, N.; Werner, U. The metabolic and mitogenic properties of basal insulin analogues. Arch. Physiol. Biochem. 2013, 119, 1–14. [Google Scholar] [CrossRef] [PubMed]
- Whyte, J.; Glover, J.D.; Woodcock, M.; Brzeszczynska, J.; Taylor, L.; Sherman, A.; Kaiser, P.; McGrew, M.J. FGF, Insulin, and SMAD Signaling Cooperate for Avian Primordial Germ Cell Self-Renewal. Stem Cell Rep. 2015, 5, 1171–1182. [Google Scholar] [CrossRef] [PubMed]
- Xin-Yan, T.; Wei-Dong, Z.; Yu-Ling, M.; Hong-Yun, L.; Cai-Qiao, Z. Isolation, culture and characterization of chicken primordial germ cells. Chin. J. Agric. Biotechnol. 2007, 3, 183–188. [Google Scholar] [CrossRef]
- Aikawa, R.; Nawano, M.; Gu, Y.; Katagiri, H.; Asano, T.; Zhu, W.; Nagai, R.; Komuro, I. Insulin prevents cardiomyocytes from oxidative stress-induced apoptosis through activation of PI3 kinase/Akt. Circulation 2000, 102, 2873–2879. [Google Scholar] [CrossRef]
- Harney, J.A.; Rodgers, R.L. Insulin-like stimulation of cardiac fuel metabolism by physiological levels of glucagon: Involvement of PI3K but not cAMP. Am. J. Physiol. Endocrinol. Metab. 2008, 295, E155–E161. [Google Scholar] [CrossRef][Green Version]
- Si, R.; Tao, L.; Zhang, H.F.; Yu, Q.J.; Zhang, R.; Lv, A.L.; Zhou, N.; Cao, F.; Guo, W.Y.; Ren, J.; et al. Survivin: A novel player in insulin cardioprotection against myocardial ischemia/reperfusion injury. J. Mol. Cell Cardiol. 2011, 50, 16–24. [Google Scholar] [CrossRef]
- Wang, M.; Sun, G.B.; Sun, X.; Wang, H.W.; Meng, X.B.; Qin, M.; Sun, J.; Luo, Y.; Sun, X.B. Cardioprotective effect of salvianolic acid B against arsenic trioxide-induced injury in cardiac H9c2 cells via the PI3K/Akt signal pathway. Toxicol. Lett. 2013, 216, 100–107. [Google Scholar] [CrossRef] [PubMed]
- Karami Fath, M.; Ebrahimi, M.; Nourbakhsh, E.; Hazara, A.Z.; Mirzaei, A.; Shafieyari, S.; Salehi, A.; Hoseinzadeh, M.; Payandeh, Z.; Barati, G. PI3K/Akt/mTOR signaling pathway in cancer stem cells. Pathol. Res. Pract. 2022, 237, 154010. [Google Scholar] [CrossRef]
- Hu, X.; Xu, C.; Zhou, X.; Cui, B.; Lu, Z.; Jiang, H. PI3K/Akt signaling pathway involved in cardioprotection of preconditioning with high mobility group box 1 protein during myocardial ischemia and reperfusion. Int. J. Cardiol. 2011, 150, 222–223. [Google Scholar] [CrossRef] [PubMed]
- Liao, L.Z.; Chen, Y.L.; Lu, L.H.; Zhao, Y.H.; Guo, H.L.; Wu, W.K. Polysaccharide from Fuzi likely protects against starvation-induced cytotoxicity in H9c2 cells by increasing autophagy through activation of the AMPK/mTOR pathway. Am. J. Chin. Med. 2013, 41, 353–367. [Google Scholar] [CrossRef] [PubMed]
- Pagliassotti, M.J.; Wei, Y.; Wang, D. Insulin protects liver cells from saturated fatty acid-induced apoptosis via inhibition of c-Jun NH2 terminal kinase activity. Endocrinology 2007, 148, 3338–3345. [Google Scholar] [CrossRef]
- Nagoshi, T.; Matsui, T.; Aoyama, T.; Leri, A.; Anversa, P.; Li, L.; Ogawa, W.; del Monte, F.; Gwathmey, J.K.; Grazette, L.; et al. PI3K rescues the detrimental effects of chronic Akt activation in the heart during ischemia/reperfusion injury. J. Clin. Invest. 2005, 115, 2128–2138. [Google Scholar] [CrossRef]
- Thompson, E.B. The many roles of c-Myc in apoptosis. Annu. Rev. Physiol. 1998, 60, 575–600. [Google Scholar] [CrossRef] [PubMed]
- Brentnall, M.; Rodriguez-Menocal, L.; De Guevara, R.L.; Cepero, E.; Boise, L.H. Caspase-9, caspase-3 and caspase-7 have distinct roles during intrinsic apoptosis. BMC Cell Biol. 2013, 14, 32. [Google Scholar] [CrossRef] [PubMed]
- Paasch, U.; Grunewald, S.; Fitzl, G.; Glander, H.J. Deterioration of plasma membrane is associated with activated caspases in human spermatozoa. J. Androl. 2003, 24, 246–252. [Google Scholar] [CrossRef] [PubMed]
- Tong, L.; Li, W.; Zhang, Y.; Zhou, F.; Zhao, Y.; Zhao, L.; Liu, J.; Song, Z.; Yu, M.; Zhou, C.; et al. Tacrolimus inhibits insulin release and promotes apoptosis of Min6 cells through the inhibition of the PI3K/Akt/mTOR pathway. Mol. Med. Rep. 2021, 24, 658. [Google Scholar] [CrossRef] [PubMed]
- Tan, Y.; Ichikawa, T.; Li, J.; Si, Q.; Yang, H.; Chen, X.; Goldblatt, C.S.; Meyer, C.J.; Li, X.; Cai, L.; et al. Diabetic downregulation of Nrf2 activity via ERK contributes to oxidative stress-induced insulin resistance in cardiac cells in vitro and in vivo. Diabetes 2011, 60, 625–633. [Google Scholar] [CrossRef]
- Yaoita, H.; Ogawa, K.; Maehara, K.; Maruyama, Y. Apoptosis in relevant clinical situations: Contribution of apoptosis in myocardial infarction. Cardiovasc. Res. 2000, 45, 630–641. [Google Scholar] [CrossRef]
- Teshima, Y.; Takahashi, N.; Thuc, L.C.; Nishio, S.; Nagano-Torigoe, Y.; Miyazaki, H.; Ezaki, K.; Yufu, K.; Hara, M.; Nakagawa, M.; et al. High-glucose condition reduces cardioprotective effects of insulin against mechanical stress-induced cell injury. Life Sci. 2010, 87, 154–161. [Google Scholar] [CrossRef]
- Li, X.Y.; Leung, P.S. Erastin-induced ferroptosis is a regulator for the growth and function of human pancreatic islet-like cell clusters. Cell Regen. 2020, 9, 16. [Google Scholar] [CrossRef]
- Wu, H.; Wang, Y.; Tong, L.; Yan, H.; Sun, Z. Global Research Trends of Ferroptosis: A Rapidly Evolving Field with Enormous Potential. Front. Cell Dev. Biol. 2021, 9, 646311. [Google Scholar] [CrossRef]
- Yang, W.; Wang, Y.; Zhang, C.; Huang, Y.; Yu, J.; Shi, L.; Zhang, P.; Yin, Y.; Li, R.; Tao, K. Maresin1 Protect against Ferroptosis-Induced Liver Injury through ROS Inhibition and Nrf2/HO-1/GPX4 Activation. Front. Pharmacol. 2022, 13, 865689. [Google Scholar] [CrossRef] [PubMed]
- Jiang, X.; Wang, H.; Shi, W.; Shen, Z.; Shen, H.; Li, M. Hyperinsulinemia induces hepatic iron overload by increasing liver TFR1 via the PI3K/IRP2 pathway. J. Mol. Endocrinol. 2014, 53, 381–392. [Google Scholar] [CrossRef] [PubMed]







| KO-DMEM Basal Medium | |||
|---|---|---|---|
| Composition | Source * | Concentration | Volume |
| DMEM | Meilunbio-PWL037 | 75% | 37.5 mL |
| Ultra-filtered Water | Sigma-W3500 | 24% | 12 mL |
| CaCl2·2H2O | Sigma-C7902 | 0.15 mM | 0.5 mL |
| PGCs complete medium | |||
| Composition | Source | Concentration | Volume |
| KO-DMEM basal medium | 46.632 mL | ||
| B-27TM supplement | Gibco-17504044 | 1× | 1 mL |
| GlutaMax | Gibco-35050061 | 2 mM | 0.5 mL |
| MEM NEAA | Gibco-11140050 | 1× | 0.5 mL |
| 2-Mercaptoethanol | Gibco-21985023 | 0.1 mM | 91 µL |
| Chicken serum | Gibco-16110082 | 0.2% | 100 µL |
| EmbryoMax Nucleosides | Sigma-ES-008-D | 1× | 0.5 mL |
| Sodium pyruvate | Gibco-11360070 | 1.2 mM | 0.6 mL |
| Ovalbumln | Sigma-A5503 | 0.2% | 0.1 g |
| Sodium heparin | MCE-HY-17567A | 0.01% | 50 µL |
| Basic fibroblast growth factor | MCE-HY-P70600 | 1× | 20 µL |
| Human Activin A | MCE-HY-P70311 | 1× | 25 µL |
| Pen Strep | Gibco-15070063 | 1× | 0.5 mL |
| Primer Name | Primer Sequence (5′-3′) |
|---|---|
| GPX4 | F: CCTACCTGTAGAGCTGCGTG |
| R: AATCTTCGGGTCTGCCTCAC | |
| NOX4 | F: CTGGCTCTCACTGAACGTGT |
| R: GCTAACACACAATCCTAGCCCT | |
| SLC7A11 | F: CAGCCTCCTGAATTTCCTCAGT |
| R: AGGCACCTTGAAAGGACGAG | |
| CCND1 | F: TTTGTTCGGCTCGAAGAGAGC |
| R: TCATCGCCAAGGGGAAAACT | |
| ABL1 | F: AGCTGCCGCTGCTCC |
| R: TTAGCGAAGGCCAAAGCAAC | |
| CCNB1 | F: CTGCTTTCCGTACCAATGGC |
| R: CAGTCCGTTTTCTTGGGCAC | |
| CCNF | F: GGAGTCAGCTTCAGCCTCAG |
| R: AGAAGCATCTGGAACAGCGG | |
| C-MYC | F: ACACAACTACGCTGCTCCTC |
| R: TTCGCCTCTTGTCGTTCTCC | |
| BCL-2 | F: CCAAGCAAAAAGAGGAGTCACG |
| R: ACCGTTATACCTAATGCAGCCA | |
| BAX | F: TCCATTCAGGTTCTCTTGACC |
| R: GCCAAACATCCAAACACAGA | |
| CASPASE3 | F: CTGAAGGCTCCTGGTTTA |
| R: TGCCACTCTGCGATTTAC | |
| CASPASE9 | F: ATTCCTTTCCAGGCTCCATC |
| R: CACTCACCTTGTCCCTCCAG | |
| PI3K | F: CTTCTGGAGTCCTATTGTCG |
| R: CACCTTCTGGGTCTCATCTT | |
| AKT | F: GCCGTGAGCCCAGTTAGG |
| R: AGCTACTTATGGCTGCGGGA | |
| MTOR | F: AACCACTGCTCGCCACAATGC |
| R: CATAGGATCGCCACACGGATTAGC | |
| ACTIN | F: ACCTGAGCGCAAGTACTCTGTCT |
| R: CATCGTACTCCTGCTTGCTGAT |
Disclaimer/Publisher’s Note: The statements, opinions and data contained in all publications are solely those of the individual author(s) and contributor(s) and not of MDPI and/or the editor(s). MDPI and/or the editor(s) disclaim responsibility for any injury to people or property resulting from any ideas, methods, instructions or products referred to in the content. |
© 2023 by the authors. Licensee MDPI, Basel, Switzerland. This article is an open access article distributed under the terms and conditions of the Creative Commons Attribution (CC BY) license (https://creativecommons.org/licenses/by/4.0/).
Share and Cite
Ye, L.; Liu, X.; Jin, K.; Niu, Y.; Zuo, Q.; Song, J.; Han, W.; Chen, G.; Li, B. Effects of Insulin on Proliferation, Apoptosis, and Ferroptosis in Primordial Germ Cells via PI3K-AKT-mTOR Signaling Pathway. Genes 2023, 14, 1975. https://doi.org/10.3390/genes14101975
Ye L, Liu X, Jin K, Niu Y, Zuo Q, Song J, Han W, Chen G, Li B. Effects of Insulin on Proliferation, Apoptosis, and Ferroptosis in Primordial Germ Cells via PI3K-AKT-mTOR Signaling Pathway. Genes. 2023; 14(10):1975. https://doi.org/10.3390/genes14101975
Chicago/Turabian StyleYe, Liu, Xin Liu, Kai Jin, Yingjie Niu, Qisheng Zuo, Jiuzhou Song, Wei Han, Guohong Chen, and Bichun Li. 2023. "Effects of Insulin on Proliferation, Apoptosis, and Ferroptosis in Primordial Germ Cells via PI3K-AKT-mTOR Signaling Pathway" Genes 14, no. 10: 1975. https://doi.org/10.3390/genes14101975
APA StyleYe, L., Liu, X., Jin, K., Niu, Y., Zuo, Q., Song, J., Han, W., Chen, G., & Li, B. (2023). Effects of Insulin on Proliferation, Apoptosis, and Ferroptosis in Primordial Germ Cells via PI3K-AKT-mTOR Signaling Pathway. Genes, 14(10), 1975. https://doi.org/10.3390/genes14101975

