Comprehensive Comparative Analyses of Aspidistra Chloroplast Genomes: Insights into Interspecific Plastid Diversity and Phylogeny
Abstract
:1. Introduction
2. Results
2.1. Characteristics of Chloroplast Genome Sequences
2.2. Genome Annotation
2.3. Repeat Sequences
2.4. Genomic Divergence
2.5. Contraction and Expansion of IR Regions
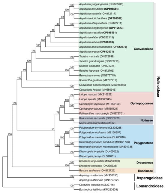
2.6. Phylogenetic Relationships
3. Discussion
3.1. Chloroplast Genome Evolution with Conserved Genome Structure
3.2. Repeat Sequence Analysis
3.3. Phylogenetic Relationship Based on the Plastid Genome
3.4. Eight Highly Variable Cp Genome Regions Show Great Potential as DNA Barcodes
4. Materials and Methods
4.1. Plant Sampling and Data Collection
4.2. Genome Annotation
4.3. Repeats Sequences Analysis and Genome Comparison
4.4. Phylogenetic Analysis
5. Conclusions
Supplementary Materials
Author Contributions
Funding
Institutional Review Board Statement
Informed Consent Statement
Data Availability Statement
Acknowledgments
Conflicts of Interest
References
- Tao, J.; Feng, C.; Ai, B.; Kang, M. Adaptive molecular evolution of the two-pore channel 1 gene TPC1 in the karst-adapted genus Primulina (Gesneriaceae). Ann. Bot. 2016, 118, 1257–1268. [Google Scholar] [CrossRef] [PubMed]
- Wang, J.; Ai, B.; Kong, H.; Kang, M. Speciation history of a species complex of Primulina eburnea (Gesneriaceae) from limestone karsts of southern China, a biodiversity hot spot. Evol. Appl. 2017, 10, 919–934. [Google Scholar] [CrossRef] [PubMed]
- Wang, Y.; Wen, F.; Hong, X.; Li, Z.; Mi, Y.; Zhao, B. Comparative chloroplast genome analyses of Paraboea (Gesneriaceae): Insights into adaptive evolution and phylogenetic analysis. Front. Plant Sci. 2022, 13, 3895. [Google Scholar] [CrossRef]
- Chung, K.F.; Leong, W.C.; Rubite, R.R.; Repin, R.; Kiew, R.; Liu, Y.; Peng, C.I. Phylogenetic analyses of Begonia sect. Coelocentrum and allied limestone species of China shed light on the evolution of Sino-Vietnamese karst flora. Bot. Stud. 2014, 55, 1–15. [Google Scholar] [PubMed]
- Qin, H.; Liu, Y.; Yu, S.; Xu, W.; Hou, M. A Checklist of Vascular Plants of Guangxi; Science Press: Beijing, China, 2010. [Google Scholar]
- Li, Z.; Wang, W. Plants of Gesneriaceae in China; Henan Science and Technology Publication: Zhengzhou, China, 2005. (In Chinese) [Google Scholar]
- Chase, M.W.; Reveal, J.L.; Fay, M.F. A subfamilial classification for the expanded asparagalean families Amaryllidaceae, Asparagaceae and Xanthorrhoeaceae. Bot. J. Linn. Soc. 2010, 161, 132–136. [Google Scholar] [CrossRef]
- Averyanov, L.V.; Nguyen, K.S.; Son, H.T.; Tillich, H.J.; Wynn-Jones, B.; Maisak, T.V. New taxa and new records in Aspidistra (Convallariaceae s.s.) of Laos and Vietnam. Nord. J. Bot. 2020, 38, e02877. [Google Scholar] [CrossRef]
- Lang, K.Y. Aspidistra. In Flora of China; Wang, F.Z., Tang, J., Eds.; Science Press: Beijing, China, 1978; Volume 15, pp. 18–24. (In Chinese) [Google Scholar]
- Vislobokov, N.A.; Fu, L.F.; Wei, Y.G.; Nuraliev, M.S. Leaf epidermal micromorphology in Aspidistra (Asparagaceae): Diversity and taxonomic significance. PhytoKeys 2021, 185, 65–86. [Google Scholar] [CrossRef]
- Lin, C.R.; Xu, W.B.; Huang, Y.S.; Wang, B.M.; Liu, Y. Four new species of Aspidistra (Asparagaceae) from southern China. Phytotaxa 2023, 587, 121–135. [Google Scholar] [CrossRef]
- Tillich, H.J.; Averyanov, L.V. A critical survey of infraspecific taxa in the genus Aspidistra (Asparagaceae). Feddes Repert. 2018, 129, 185–188. [Google Scholar] [CrossRef]
- Tillich, H.J. 200 years Aspidistra (Asparagaceae), and now more than 200 species: A new comprehensive determination key, and an annotated bibliography of the genus. Nord. J. Bot. 2023, 2023, e03818. [Google Scholar] [CrossRef]
- Averyanov, L.V.; Truong, B.V.; Trinh, B.N.; Dang, S.V.; Bui, V.H.; Le, T.A.; Nguyen, T.H.A.; Ha Do, T.T.; Nguyen, C.V.; Maisak, T.V.; et al. Aspidistra peltata, Convallariaceae (Asparagaceae s.l.) a new species from northern Vietnam. Nord. J. Bot. 2021, 39, e03090. [Google Scholar] [CrossRef]
- Pan, B.; Yuan, Q.; Lin, C.R. Aspidistra brachypetala (Asparagaceae), a new species from Guangxi, China. Taiwania 2020, 66, 195. [Google Scholar]
- Cai, L.; Peng, S.; Tian, J.; Dao, Z.L.; Wei, N.; Hu, G.W.; Wang, Q.F. Aspidistra austroyunnanensis (Asparagaceae), a new species from southern Yunnan, China. Phytotaxa 2018, 356, 233–237. [Google Scholar] [CrossRef]
- Lin, C.R.; Huang, X.Y.; Pan, B.; Xu, W.B.; Liu, Y. Two new species of Aspidistra (Asparagaceae) from Guangxi, China: A. chunxiuensis and A. longshengensis. Phytotaxa 2015, 208, 163–169. [Google Scholar] [CrossRef]
- Blume, C.L. Aspidistra elatior . Tijdschr. Voor Nat. Geschied. Physiol. 1834, 1, 76–79. [Google Scholar]
- Tillich, H.J.; Averyanov, L.V. Four new species of Aspidistra Ker Gawl. (Asparagaceae) from China and Vietnam with a comment on A. longifolia Hook. f. and A. hainanensis WY Chun & FC How. Gard. Bull. Singap. 2012, 64, 201–209. [Google Scholar]
- Phonsena, P.; De Wilde, W.J. The genus Aspidistra Ker Gawl. (Asparagaceae/Ruscaceae) in Thailand. Thai For. Bull. 2010, 38, 48–58. [Google Scholar]
- Lin, W.; Xu, Y.; Jiang, Y.; Ma, Z. To cheat or to treat? Fungus gnat pollination in Aspidistra. Ecology 2022, 103, e3729. [Google Scholar] [CrossRef]
- Tillich, H.J. The genus Aspidistra Ker-Gawl. (Asparagaceae) In Vietnam. Taiwania 2014, 59, 1–8. [Google Scholar] [CrossRef]
- Chen, J.S.; Gao, Q.; Zhou, H.; Huang, Y.S.; Ogisu, M.; Cao, M. Distribution, karyomorphology, and morphology of Aspidistra subrotata (Asparagaceae) at different ploidy levels in limestone areas of Asia. Comp. Cytogenet. 2017, 11, 1–13. [Google Scholar] [CrossRef]
- Liu, X.; Zhou, B.; Yang, H.; Li, Y.; Yang, Q.; Lu, Y.; Gao, Y. Sequencing and analysis of Chrysanthemum carinatum Schousb and Kalimeris indica. The complete chloroplast genomes reveal two inversions and rbcL as barcoding of the vegetable. Molecules 2018, 23, 1358. [Google Scholar] [CrossRef] [PubMed]
- Lv, D.; Liu, A.; Xu, W.; He, S. Study on the genus Aspidistra based on DNA barcoding. Plant Sci. J. 2018, 36, 784–789. [Google Scholar]
- Seberg, O.; Petersen, G.; Davis, J.I.; Pires, J.C.; Stevenson, D.W.; Chase, M.W.; Fay, M.F.; Devey, D.S.; Jørgensen, T.; Sytsma, K.J. Phylogeny of the Asparagales based on three plastid and two mitochondrial genes. Am. J. Bot. 2012, 99, 875–889. [Google Scholar] [CrossRef] [PubMed]
- Kim, H.T.; Kim, J.S.; Kim, J.-H. The complete plastid genome sequence of Eustrephus latifolius (Asparagaceae: Lomandroideae). Mitochondrial DNA Part A 2016, 27, 1549–1551. [Google Scholar] [CrossRef] [PubMed]
- Sheng, W.; Chai, X.; Rao, Y.; Tu, X.; Du, S. Complete chloroplast genome sequence of Asparagus (Asparagus officinalis L.) and its phylogenetic position within asparagales. J. Plant Breed. Genet. 2017, 5, 121–128. [Google Scholar]
- Ji, Y.; Landis, J.B.; Yang, J.; Wang, S.; Zhou, N.; Luo, Y.; Liu, H. Phylogeny and evolution of Asparagaceae subfamily Nolinoideae: New insights from plastid phylogenomics. Ann. Bot. 2023, 131, 301–312. [Google Scholar] [CrossRef]
- Frazer, K.A.; Pachter, L.; Poliakov, A.; Rubin, E.M.; Dubchak, I. VISTA: Computational tools for comparative genomics. Nucleic Acids Res. 2004, 32 (Suppl. S2), W273–W279. [Google Scholar] [CrossRef]
- Thiel, T.; Michalek, W.; Varshney, R.; Graner, A. Exploiting EST databases for the development and characterization of gene-derived SSR-markers in barley (Hordeum vulgare L.). Theor. Appl. Genet. 2003, 106, 411–422. [Google Scholar] [CrossRef]
- Rozas, J.; Ferrer-Mata, A.; Sánchez-DelBarrio, J.C.; Guirao-Rico, S.; Librado, P.; Ramos-Onsins, S.E.; Sánchez-Gracia, A. DnaSP 6: DNA sequence polymorphism analysis of large data sets. Mol. Biol. Evol. 2017, 34, 3299–3302. [Google Scholar] [CrossRef]
- Raman, G.; Lee, E.M.; Park, S. Intracellular DNA transfer events restricted to the genus Convallaria within the Asparagaceae family: Possible mechanisms and potential as genetic markers for biographical studies. Genomics 2021, 113, 2906–2918. [Google Scholar] [CrossRef]
- Raman, G.; Park, S.; Lee, E.M.; Park, S. Evidence of mitochondrial DNA in the chloroplast genome of Convallaria keiskei and its subsequent evolution in the Asparagales. Sci. Rep. 2019, 9, 5028. [Google Scholar] [CrossRef] [PubMed]
- He, J.; Yao, M.; Lyu, R.D.; Lin, L.L.; Liu, H.J.; Pei, L.Y.; Yan, S.X.; Xie, L.; Cheng, J. Structural variation of the complete chloroplast genome and plastid phylogenomics of the genus Asteropyrum (Ranunculaceae). Sci. Rep. 2019, 9, 15285. [Google Scholar] [CrossRef] [PubMed]
- Zhu, A.; Guo, W.; Gupta, S.; Fan, W.; Mower, J.P. Evolutionary dynamics of the plastid inverted repeat: The effects of expansion, contraction, and loss on substitution rates. New Phytol. 2016, 209, 1747–1756. [Google Scholar] [CrossRef] [PubMed]
- Rousseau-Gueutin, M.; Bellot, S.; Martin, G.E.; Boutte, J.; Chelaifa, H.; Lima, O.; Michon-Coudouel, S.; Naquin, D.; Salmon, A.; Ainouche, K.; et al. The chloroplast genome of the hexaploid Spartina maritima (Poaceae, Chloridoideae): Comparative analyses and molecular dating. Mol. Phylogenetics Evol. 2015, 93, 5–16. [Google Scholar] [CrossRef] [PubMed]
- Hao, Z.; Cheng, T.; Zheng, R.; Xu, H.; Zhou, Y.; Li, M.; Lu, F.; Dong, Y.; Liu, X.; Chen, J.; et al. The complete chloroplast genome sequence of a relict conifer Glyptostrobus pensilis: Comparative analysis and insights into dynamics of chloroplast genome rearrangement in Cupressophytes and Pinaceae. PLoS ONE 2016, 11, e0161809. [Google Scholar] [CrossRef] [PubMed]
- Bessega, C.F.; Pometti, C.L.; Miller, J.T.; Watts, R.; Saidman, B.O.; Vilardi, J.C. New microsatellite loci for Prosopis alba and P. chilensis (Fabaceae). Appl. Plant. Sci. 2013, 1, 1200324. [Google Scholar] [CrossRef]
- Li, J.; Tang, J.; Zeng, S.; Han, F.; Yuan, J.; Yu, J. Comparative plastid genomics of four Pilea (Urticaceae) species: Insight into interspecific plastid genome diversity in Pilea. BMC Plant Biol. 2021, 21, 25. [Google Scholar] [CrossRef]
- Gichira, A.W.; Avoga, S.; Li, Z.; Hu, G.; Wang, Q.; Chen, J. Comparative genomics of 11 complete chloroplast genomes of Senecioneae (Asteraceae) species: DNA barcodes and phylogenetics. Bot. Stud. 2019, 60, 17. [Google Scholar] [CrossRef]
- Huang, D.; Zhang, Y.; Jin, M.; Li, H.; Song, Z.; Wang, Y.; Chen, J. Characterization and high cross-species transferability of microsatellite markers from the floral transcriptome of Aspidistra saxicola (Asparagaceae). Mol. Ecol. Resour. 2014, 14, 569–577. [Google Scholar] [CrossRef]
- Gitzendanner, M.A.; Soltis, P.S.; Wong, G.K.; Ruhfel, B.R.; Soltis, D.E. Plastid phylogenomic analysis of green plants: A billion years of evolutionary history. Am. J. Bot. 2018, 105, 291–301. [Google Scholar] [CrossRef]
- Fu, C.N.; Mo, Z.Q.; Yang, J.B.; Ge, X.J.; Li, D.Z.; Xiang, Q.Y.J.; Gao, L.M. Plastid phylogenomics and biogeographic analysis support a trans-Tethyan origin and rapid early radiation of Cornales in the Mid-Cretaceous. Mol. Phylogenetics Evol. 2019, 140, 106601. [Google Scholar] [CrossRef] [PubMed]
- Li, H.T.; Luo, Y.; Gan, L.; Ma, P.F.; Gao, L.M.; Yang, J.B.; Cai, J.; Gitzendanner, M.A.; Fritsch, P.W.; Zhang, T.; et al. Plastid phylogenomic insights into relationships of all flowering plant families. BMC Biol. 2021, 19, 232. [Google Scholar] [CrossRef] [PubMed]
- Yan, L.J.; Zhu, Z.G.; Wang, P.; Fu, C.N.; Guan, X.J.; Kear, P.; Zhang, C.Z.; Zhu, G.T. Comparative analysis of 343 plastid genomes of Solanum section Petota: Insights into potato diversity, phylogeny, and species discrimination. J. Syst. Evol. 2023, 61, 599–612. [Google Scholar] [CrossRef]
- Meng, R.; Luo, L.Y.; Zhang, J.Y.; Zhang, D.G.; Nie, Z.L.; Meng, Y. The deep evolutionary relationships of the morphologically heterogeneous Nolinoideae (Asparagaceae) revealed by transcriptome data. Front. Plant Sci. 2020, 11, 584981. [Google Scholar] [CrossRef] [PubMed]
- Liu, Y.; Kono, Y.; Lin, C.R.; Xu, W.B.; Peng, C.I. Aspidistra erecta (Asparagaceae), a new species from limestone areas in Guangxi, China. Bot. Stud. 2011, 52, 367–373. [Google Scholar]
- Cai, L.; Pan, B.; Lin, C.R.; Dao, Z.L.; Hu, G.W. Aspidistra xichouensis (Asparagaceae), a new species from the karst region in southeastern Yunnan, China. Phytotaxa 2020, 439, 143–149. [Google Scholar] [CrossRef]
- Dilip, K.R.; Lytan, R.; Odyuo, N. Aspidistra yingjiangensis (Asparagaceae: Nolinoidae), a new species record for the flora of India. Turczaninowia 2022, 25, 67–74. [Google Scholar]
- Ding, F.; Ke-chien, Y.; Ling, Z. Two new species of Aspidistra (Liliaceae) from Guangxi, China. J. Syst. Evol. 1993, 31, 180. [Google Scholar]
- Chen, X.X.; Fang, D. Two new species of the Aspidistra (Liliaceae) from Guangxi (In Chinese). Guihaia 1982, 2, 77–79. [Google Scholar]
- Lin, C.R.; Nong, Z.Q.; Huang, Y.S.; Meng, T.; Liu, Y. Aspidistra longgangensis sp. nov. (Asparagaceae) from limestone areas in Guangxi, China. Nord. J. Bot. 2015, 33, 377–380. [Google Scholar] [CrossRef]
- Ji, Y.; Yang, J.; Landis, J.B.; Wang, S.; Yang, Z.; Zhang, Y. Deciphering the taxonomic delimitation of Ottelia acuminata (Hydrocharitaceae) using complete plastomes as Super-Barcodes. Front. Plant Sci. 2021, 12, 681270. [Google Scholar] [CrossRef]
- Fu, C.N.; Wu, C.S.; Ye, L.J.; Mo, Z.Q.; Liu, J.; Chang, Y.W.; Li, D.Z.; Chaw, S.M.; Gao, L.M. Prevalence of isomeric plastomes and effectiveness of plastome super-barcodes in yews (Taxus) worldwide. Sci. Rep. 2019, 9, 2773. [Google Scholar] [CrossRef] [PubMed]
- Liu, A.l.; He, S.Z.; Yao, H.; Chen, S.L.; Song, J.Y. Molecular identification of medicinal plants in Aspidistra (in Chinese). World Sci. Technol./Mod. Tradit. Chin. Med. Mater. Med. 2012, 14, 1166–1171. [Google Scholar] [CrossRef]
- Doyle, J.J.; Doyle, J.L. A rapid DNA isolation procedure for small quantities of fresh leaf tissue. Phytochem. Bull. 1987, 19, 11–15. [Google Scholar]
- Jin, J.J.; Yu, W.B.; Yang, J.B.; Song, Y.; dePamphilis, C.W.; Yi, T.S.; Li, D.Z. GetOrganelle: A fast and versatile toolkit for accurate de novo assembly of organelle genomes. Genome Biol. 2020, 21, 241. [Google Scholar] [CrossRef] [PubMed]
- Shi, L.; Chen, H.; Jiang, M.; Wang, L.; Wu, X.; Huang, L.; Liu, C. CPGAVAS2, an integrated plastome sequence annotator and analyzer. Nucleic Acids Res. 2019, 47, W65–W73. [Google Scholar] [CrossRef]
- Misra, S.; Harris, N. Using Apollo to browse and edit genome annotations. Curr. Protoc. Bioinform. 2005, 12, 9.5.1–9.5.28. [Google Scholar] [CrossRef]
- Greiner, S.; Lehwark, P.; Bock, R. OrganellarGenomeDRAW (OGDRAW) version 1.3. 1: Expanded toolkit for the graphical visualization of organellar genomes. Nucleic Acids Res. 2019, 47, W59–W64. [Google Scholar] [CrossRef]
- Rice, P.; Longden, I.; Bleasby, A. EMBOSS: The European molecular biology open software suite. Trends Genet. 2000, 16, 276–277. [Google Scholar] [CrossRef]
- Amiryousefi, A.; Hyvönen, J.; Poczai, P. IRscope: An online program to visualize the junction sites of chloroplast genomes. Bioinformatics 2018, 34, 3030–3031. [Google Scholar] [CrossRef]
- Katoh, K.; Standley, D.M. MAFFT multiple sequence alignment software version 7: Improvements in performance and usability. Mol. Biol. Evol. 2013, 30, 772–780. [Google Scholar] [CrossRef] [PubMed]
- Nguyen, L.T.; Schmidt, H.A.; von Haeseler, A.; Minh, B.Q. IQ-TREE: A fast and effective stochastic algorithm for estimating maximum-likelihood phylogenies. Mol. Biol. Evol. 2014, 32, 268–274. [Google Scholar] [CrossRef] [PubMed]






| Species | Accession Number in NCBI | Length (bp) | GC Content (%) | Gene Numbers | |||||||||
|---|---|---|---|---|---|---|---|---|---|---|---|---|---|
| Total | LSC | SSC | IR | Total | LSC | SSC | IR | Total | Protein-coding Gene | tRNA Gene | rRNA Gene | ||
| A. minutiflora | OP598584 | 156,389 | 85,131 | 18,232 | 26,513 | 37.62 | 35.59 | 31.61 | 42.95 | 130 | 86 | 38 | 8 |
| A. retusa | OP598583 | 156,348 | 85,108 | 18,206 | 26,517 | 37.61 | 35.54 | 31.69 | 42.97 | 130 | 86 | 38 | 8 |
| A. dolichanthera | OP598582 | 156,367 | 85,119 | 18,216 | 26,516 | 37.64 | 35.58 | 31.67 | 42.98 | 130 | 86 | 38 | 8 |
| A. crassifila | OP598581 | 156,373 | 85,159 | 18,218 | 26,498 | 37.62 | 35.57 | 31.61 | 42.97 | 130 | 86 | 38 | 8 |
| A. erecta | OP612671 | 156,388 | 85,109 | 18,223 | 26,528 | 37.65 | 35.59 | 31.66 | 43 | 130 | 86 | 38 | 8 |
| A. longgangensis | OP612673 | 156,335 | 85,102 | 18,199 | 26,517 | 37.64 | 35.58 | 31.72 | 42.98 | 130 | 86 | 38 | 8 |
| A. nankunshanensis | OP612672 | 156,475 | 85,181 | 18,214 | 26,540 | 37.65 | 35.58 | 31.74 | 42.99 | 130 | 86 | 38 | 8 |
Disclaimer/Publisher’s Note: The statements, opinions and data contained in all publications are solely those of the individual author(s) and contributor(s) and not of MDPI and/or the editor(s). MDPI and/or the editor(s) disclaim responsibility for any injury to people or property resulting from any ideas, methods, instructions or products referred to in the content. |
© 2023 by the authors. Licensee MDPI, Basel, Switzerland. This article is an open access article distributed under the terms and conditions of the Creative Commons Attribution (CC BY) license (https://creativecommons.org/licenses/by/4.0/).
Share and Cite
Huang, J.; Lu, Z.; Lin, C.; Xu, W.; Liu, Y. Comprehensive Comparative Analyses of Aspidistra Chloroplast Genomes: Insights into Interspecific Plastid Diversity and Phylogeny. Genes 2023, 14, 1894. https://doi.org/10.3390/genes14101894
Huang J, Lu Z, Lin C, Xu W, Liu Y. Comprehensive Comparative Analyses of Aspidistra Chloroplast Genomes: Insights into Interspecific Plastid Diversity and Phylogeny. Genes. 2023; 14(10):1894. https://doi.org/10.3390/genes14101894
Chicago/Turabian StyleHuang, Jie, Zhaocen Lu, Chunrui Lin, Weibin Xu, and Yan Liu. 2023. "Comprehensive Comparative Analyses of Aspidistra Chloroplast Genomes: Insights into Interspecific Plastid Diversity and Phylogeny" Genes 14, no. 10: 1894. https://doi.org/10.3390/genes14101894
APA StyleHuang, J., Lu, Z., Lin, C., Xu, W., & Liu, Y. (2023). Comprehensive Comparative Analyses of Aspidistra Chloroplast Genomes: Insights into Interspecific Plastid Diversity and Phylogeny. Genes, 14(10), 1894. https://doi.org/10.3390/genes14101894
