The Dynamic Structure and Rapid Evolution of Human Centromeric Satellite DNA
Abstract
1. Introduction
2. A Complete Census of Centromeric Satellite DNA from One Human Genome
3. CpG Methylation and the Discovery of the DNA Site of Kinetochore Attachment
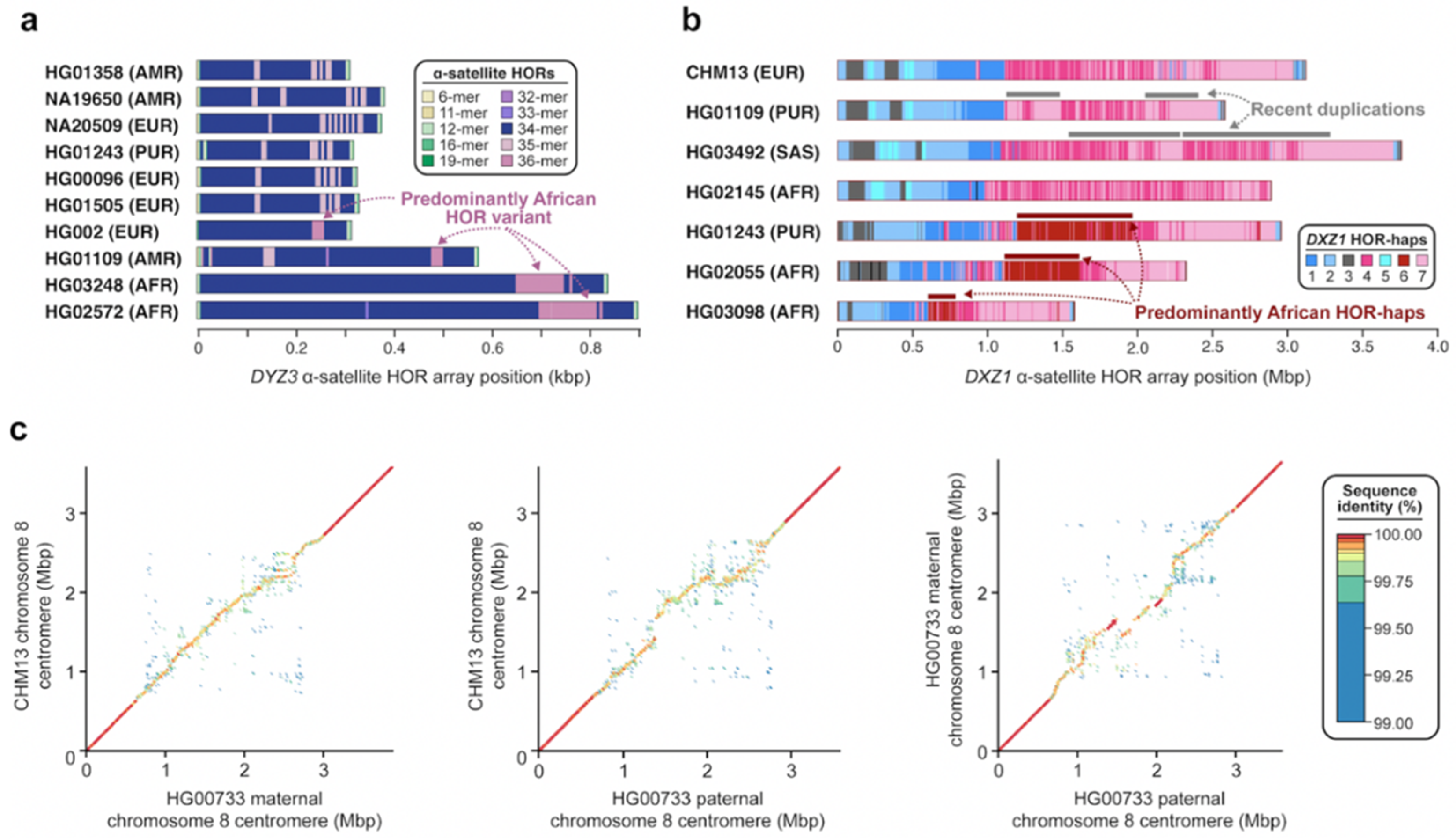
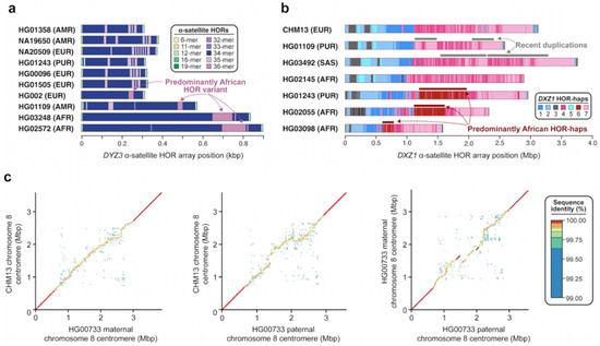
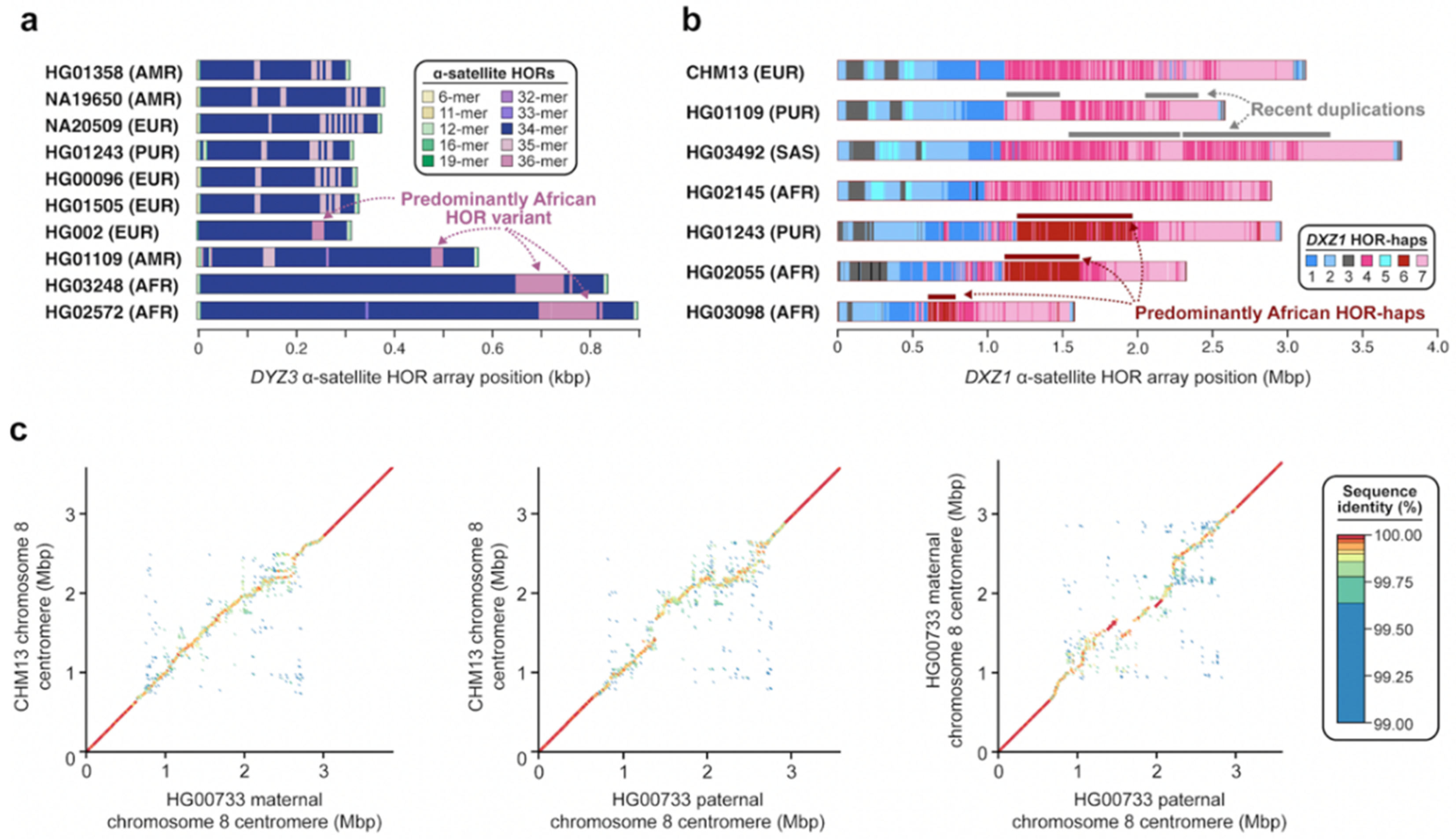
4. Variation in Centromeric Satellite Sequence and Structure
5. Human Centromere Evolution
6. Future Directions
Author Contributions
Funding
Institutional Review Board Statement
Informed Consent Statement
Data Availability Statement
Acknowledgments
Conflicts of Interest
References
- Corneo, G.; Ginelli, E.; Polli, E. A Satellite DNA Isolated from Human Tissues. J. Mol. Biol. 1967, 23, 619–622. [Google Scholar] [CrossRef] [PubMed]
- Corneo, G.; Ginelli, E.; Polli, E. Presence of a Satellite DNA in Normal and Leukemic Human Tissues. AHA 1968, 39, 75–84. [Google Scholar] [CrossRef] [PubMed]
- Corneo, G.; Ginelli, E.; Polli, E. Repeated Sequences in Human DNA. J. Mol. Biol. 1970, 48, 319–327. [Google Scholar] [CrossRef] [PubMed]
- Miga, K.H.; Newton, Y.; Jain, M.; Altemose, N.; Willard, H.F.; Kent, W.J. Centromere Reference Models for Human Chromosomes X and Y Satellite Arrays. Genome Res. 2014, 24, 697–707. [Google Scholar] [CrossRef]
- Jones, K.W.; Purdom, I.F.; Prosser, J.; Corneo, G. The Chromosomal Localisation of Human Satellite DNA I. Chromosoma 1974, 49, 161–171. [Google Scholar] [CrossRef]
- Jones, K.W.; Prosser, J.; Corneo, G.; Ginelli, E. The Chromosomal Location of Human Satellite DNA 3. Chromosoma 1973, 42, 445–451. [Google Scholar] [CrossRef]
- Gosden, J.R.; Mitchell, A.R.; Buckland, R.A.; Clayton, R.P.; Evans, H.J. The Location of Four Human Satellite DNAs on Human Chromosomes. Exp. Cell Res. 1975, 92, 148–158. [Google Scholar] [CrossRef]
- Prosser, J.; Reisner, A.H.; Bradley, M.L.; Ho, K.; Vincent, P.C. Buoyant Density and Hybridization Analysis of Human DNA Sequences, Including Three Satellite DNAs. Biochim. Biophys. Acta (BBA)—Nucleic Acids Protein Synth. 1981, 656, 93–102. [Google Scholar] [CrossRef]
- Prosser, J.; Frommer, M.; Paul, C.; Vincent, P.C. Sequence Relationships of Three Human Satellite DNAs. J. Mol. Biol. 1986, 187, 145–155. [Google Scholar] [CrossRef]
- Corneo, G.; Zardi, L.; Polli, E. Elution of Human Satellite DNAs on a Methylated Albumin Kieselguhr Chromatographic Column:Isolation of Satellite DNA IV. Biochim. Biophys. Acta (BBA)—Nucleic Acids Protein Synth. 1972, 269, 201–204. [Google Scholar] [CrossRef]
- Frommer, M.; Prosser, J.; Tkachuk, D.; Reisner, A.H.; Vincent, P.C. Simple Repeated Sequences in Human Satellite DNA. Nucleic Acids Res. 1982, 10, 547–563. [Google Scholar] [CrossRef] [PubMed][Green Version]
- Manuelidis, L. Complex and Simple Sequences in Human Repeated DNAs. Chromosoma 1978, 66, 23–32. [Google Scholar] [CrossRef]
- Willard, H.F. Chromosome-Specific Organization of Human Alpha Satellite DNA. Am. J. Hum. Genet. 1985, 37, 524. [Google Scholar] [PubMed]
- Willard, H.F.; Wevrick, R.; Warburton, P.E. Human Centromere Structure: Organization and Potential Role of Alpha Satellite DNA. Prog. Clin. Biol. Res. 1989, 318, 9–18. [Google Scholar] [PubMed]
- Wu, J.C.; Manuelidis, L. Sequence Definition and Organization of a Human Repeated DNA. J. Mol. Biol. 1980, 142, 363–386. [Google Scholar] [CrossRef] [PubMed]
- Cooke, H.J.; Hindley, J. Cloning of Human Satellite III DNA: Different Components Are on Different Chromosomes. Nucleic Acids Res. 1979, 6, 3177–3197. [Google Scholar] [CrossRef] [PubMed]
- Kalitsis, P.; Earle, E.; Vissel, B.; Shaffer, L.G.; Choo, K.H. A Chromosome 13-Specific Human Satellite I DNA Subfamily with Minor Presence on Chromosome 21: Further Studies on Robertsonian Translocations. Genomics 1993, 16, 104–112. [Google Scholar] [CrossRef]
- Meyne, J.; Goodwin, E.H.; Moyzis, R.K. Chromosome Localization and Orientation of the Simple Sequence Repeat of Human Satellite I DNA. Chromosoma 1994, 103, 99–103. [Google Scholar] [CrossRef]
- Cooke, H.J.; Schmidtke, J.; Gosden, J.R. Characterisation of a Human Y Chromosome Repeated Sequence and Related Sequences in Higher Primates. Chromosoma 1982, 87, 491–502. [Google Scholar] [CrossRef]
- Nakahori, Y.; Mitani, K.; Yamada, M.; Nakagome, Y. A Human Y-Chromosome Specific Repeated DNA Family (DYZ1) Consists of a Tandem Array of Pentanucleotides. Nucleic Acids Res. 1986, 14, 7569–7580. [Google Scholar] [CrossRef]
- Higgins, M.J.; Wang, H.; Shtromas, I.; Haliotis, T.; Roder, J.C.; Holden, J.J.A.; White, B.N. Organization of a Repetitive Human 1.8 Kb KpnI Sequence Localized in the Heterochromatin of Chromosome 15. Chromosoma 1985, 93, 77–86. [Google Scholar] [CrossRef] [PubMed]
- Choo, K.H.; Earle, E.; McQuillan, C. A Homologous Subfamily of Satellite III DNA on Human Chromosomes 14 and 22. Nucleic Acids Res. 1990, 18, 5641–5648. [Google Scholar] [CrossRef] [PubMed]
- Tagarro, I.; Wiegant, J.; Raap, A.K.; González-Aguilera, J.J.; Fernández-Peralta, A.M. Assignment of Human Satellite 1 DNA as Revealed by Fluorescent in Situ Hybridization with Oligonucleotides. Hum. Genet. 1994, 93, 125–128. [Google Scholar] [CrossRef] [PubMed]
- Lin, C.C.; Sasi, R.; Lee, C.; Fan, Y.S.; Court, D. Isolation and Identification of a Novel Tandemly Repeated DNA Sequence in the Centromeric Region of Human Chromosome 8. Chromosoma 1993, 102, 333–339. [Google Scholar] [CrossRef]
- Greig, G.M.; Willard, H.F. Beta Satellite DNA: Characterization and Localization of Two Subfamilies from the Distal and Proximal Short Arms of the Human Acrocentric Chromosomes. Genomics 1992, 12, 573–580. [Google Scholar] [CrossRef]
- Moyzis, R.K.; Albright, K.L.; Bartholdi, M.F.; Cram, L.S.; Deaven, L.L.; Hildebrand, C.E.; Joste, N.E.; Longmire, J.L.; Meyne, J.; Schwarzacher-Robinson, T. Human Chromosome-Specific Repetitive DNA Sequences: Novel Markers for Genetic Analysis. Chromosoma 1987, 95, 375–386. [Google Scholar] [CrossRef]
- Tagarro, I.; Fernández-Peralta, A.M.; González-Aguilera, J.J. Chromosomal Localization of Human Satellites 2 and 3 by a FISH Method Using Oligonucleotides as Probes. Hum. Genet. 1994, 93, 383–388. [Google Scholar] [CrossRef]
- Schwarzacher-Robinson, T.; Cram, L.S.; Meyne, J.; Moyzis, R.K. Characterization of Human Heterochromatin by in Situ Hybridization with Satellite DNA Clones. Cytogenet. Cell Genet. 1988, 47, 192–196. [Google Scholar] [CrossRef]
- Smith, G.P. Evolution of Repeated DNA Sequences by Unequal Crossover. Science 1976, 191, 528–535. [Google Scholar] [CrossRef] [PubMed]
- Alexandrov, I.; Kazakov, A.; Tumeneva, I.; Shepelev, V.; Yurov, Y. Alpha-Satellite DNA of Primates: Old and New Families. Chromosoma 2001, 110, 253–266. [Google Scholar] [CrossRef]
- Alexandrov, I.A.; Mitkevich, S.P.; Yurov, Y.B. The Phylogeny of Human Chromosome Specific Alpha Satellites. Chromosoma 1988, 96, 443–453. [Google Scholar] [CrossRef]
- Shepelev, V.A.; Alexandrov, A.A.; Yurov, Y.B.; Alexandrov, I.A. The Evolutionary Origin of Man Can Be Traced in the Layers of Defunct Ancestral Alpha Satellites Flanking the Active Centromeres of Human Chromosomes. PLoS Genet. 2009, 5, e1000641. [Google Scholar] [CrossRef]
- Alkan, C.; Eichler, E.E.; Bailey, J.A.; Sahinalp, S.C.; Tüzün, E. The Role of Unequal Crossover in Alpha-Satellite DNA Evolution: A Computational Analysis. J. Comput. Biol. 2004, 11, 933–944. [Google Scholar] [CrossRef] [PubMed]
- Alkan, C.; Ventura, M.; Archidiacono, N.; Rocchi, M.; Sahinalp, S.C.; Eichler, E.E. Organization and Evolution of Primate Centromeric DNA from Whole-Genome Shotgun Sequence Data. PLoS Comput. Biol. 2007, 3, 1807–1818. [Google Scholar] [CrossRef] [PubMed]
- Koga, A.; Hirai, Y.; Terada, S.; Jahan, I.; Baicharoen, S.; Arsaithamkul, V.; Hirai, H. Evolutionary Origin of Higher-Order Repeat Structure in Alpha-Satellite DNA of Primate Centromeres. DNA Res. 2014, 21, 407–415. [Google Scholar] [CrossRef] [PubMed]
- She, X.; Horvath, J.E.; Jiang, Z.; Liu, G.; Furey, T.S.; Christ, L.; Clark, R.; Graves, T.; Gulden, C.L.; Alkan, C.; et al. The Structure and Evolution of Centromeric Transition Regions within the Human Genome. Nature 2004, 430, 857–864. [Google Scholar] [CrossRef]
- Warburton, P.E.; Haaf, T.; Gosden, J.; Lawson, D.; Willard, H.F. Characterization of a Chromosome-Specific Chimpanzee Alpha Satellite Subset: Evolutionary Relationship to Subsets on Human Chromosomes. Genomics 1996, 33, 220–228. [Google Scholar] [CrossRef]
- Manuelidis, L.; Wu, J.C. Homology between Human and Simian Repeated DNA. Nature 1978, 276, 92–94. [Google Scholar] [CrossRef]
- Flemming, W. Beiträge Zur Kenntnis Der Zelle Und Ihrer Lebenserscheinungen. Arch. Mikrosk. Anat. 1880, 18, 151–259. [Google Scholar] [CrossRef]
- Moroi, Y.; Peebles, C.; Fritzler, M.J.; Steigerwald, J.; Tan, E.M. Autoantibody to Centromere (Kinetochore) in Scleroderma Sera. Proc. Natl. Acad. Sci. USA 1980, 77, 1627–1631. [Google Scholar] [CrossRef]
- Henikoff, J.G.; Thakur, J.; Kasinathan, S.; Henikoff, S. A Unique Chromatin Complex Occupies Young α-Satellite Arrays of Human Centromeres. Sci. Adv. 2015, 1, e1400234. [Google Scholar] [CrossRef] [PubMed]
- Logsdon, G.A.; Vollger, M.R.; Hsieh, P.; Mao, Y.; Liskovykh, M.A.; Koren, S.; Nurk, S.; Mercuri, L.; Dishuck, P.C.; Rhie, A.; et al. The Structure, Function and Evolution of a Complete Human Chromosome 8. Nature 2021, 593, 101–107. [Google Scholar] [CrossRef] [PubMed]
- Miga, K.H.; Koren, S.; Rhie, A.; Vollger, M.R.; Gershman, A.; Bzikadze, A.; Brooks, S.; Howe, E.; Porubsky, D.; Logsdon, G.A.; et al. Telomere-to-Telomere Assembly of a Complete Human X Chromosome. Nature 2020, 585, 79–84. [Google Scholar] [CrossRef] [PubMed]
- Altemose, N.; Logsdon, G.A.; Bzikadze, A.V.; Sidhwani, P.; Langley, S.A.; Caldas, G.V.; Hoyt, S.J.; Uralsky, L.; Ryabov, F.D.; Shew, C.J.; et al. Complete Genomic and Epigenetic Maps of Human Centromeres. Science 2022, 376, eabl4178. [Google Scholar] [CrossRef]
- Nurk, S.; Koren, S.; Rhie, A.; Rautiainen, M.; Bzikadze, A.V.; Mikheenko, A.; Vollger, M.R.; Altemose, N.; Uralsky, L.; Gershman, A.; et al. The Complete Sequence of a Human Genome. Science 2022, 376, 44–53. [Google Scholar] [CrossRef]
- Nurk, S.; Walenz, B.P.; Rhie, A.; Vollger, M.R.; Logsdon, G.A.; Grothe, R.; Miga, K.H.; Eichler, E.E.; Phillippy, A.M.; Koren, S. HiCanu: Accurate Assembly of Segmental Duplications, Satellites, and Allelic Variants from High-Fidelity Long Reads. Genome Res. 2020, 30, 1291–1305. [Google Scholar] [CrossRef] [PubMed]
- Cheng, H.; Concepcion, G.T.; Feng, X.; Zhang, H.; Li, H. Haplotype-Resolved de Novo Assembly Using Phased Assembly Graphs with Hifiasm. Nat. Methods 2021, 18, 170–175. [Google Scholar] [CrossRef]
- Rautiainen, M.; Nurk, S.; Walenz, B.P.; Logsdon, G.A.; Porubsky, D.; Rhie, A.; Eichler, E.E.; Phillippy, A.M.; Koren, S. Verkko: Telomere-to-Telomere Assembly of Diploid Chromosomes. bioRxiv 2022. [Google Scholar] [CrossRef]
- Bzikadze, A.V.; Pevzner, P.A. TandemAligner: A New Parameter-Free Framework for Fast Sequence Alignment. bioRxiv 2022. [Google Scholar] [CrossRef]
- Mikheenko, A.; Bzikadze, A.V.; Gurevich, A.; Miga, K.H.; Pevzner, P.A. TandemTools: Mapping Long Reads and Assessing/Improving Assembly Quality in Extra-Long Tandem Repeats. Bioinformatics 2020, 36, i75–i83. [Google Scholar] [CrossRef]
- Bzikadze, A.V.; Mikheenko, A.; Pevzner, P.A. Fast and Accurate Mapping of Long Reads to Complete Genome Assemblies with VerityMap. Genome Res. 2022, 32, 2107–2118. [Google Scholar] [CrossRef] [PubMed]
- Hanlon, V.C.T.; Porubsky, D.; Lansdorp, P.M. Chromosome-Length Haplotypes with StrandPhaseR and Strand-Seq. Methods Mol. Biol. 2023, 2590, 183–200. [Google Scholar] [CrossRef] [PubMed]
- Kronenberg, Z.N.; Rhie, A.; Koren, S.; Concepcion, G.T.; Peluso, P.; Munson, K.M.; Porubsky, D.; Kuhn, K.; Mueller, K.A.; Low, W.Y.; et al. Extended Haplotype-Phasing of Long-Read de Novo Genome Assemblies Using Hi-C. Nat. Commun. 2021, 12, 1935. [Google Scholar] [CrossRef] [PubMed]
- Chin, C.-S.; Peluso, P.; Sedlazeck, F.J.; Nattestad, M.; Concepcion, G.T.; Clum, A.; Dunn, C.; O’Malley, R.; Figueroa-Balderas, R.; Morales-Cruz, A.; et al. Phased Diploid Genome Assembly with Single-Molecule Real-Time Sequencing. Nat. Methods 2016, 13, 1050–1054. [Google Scholar] [CrossRef] [PubMed]
- Liao, W.-W.; Asri, M.; Ebler, J.; Doerr, D.; Haukness, M.; Hickey, G.; Lu, S.; Lucas, J.K.; Monlong, J.; Abel, H.J.; et al. A Draft Human Pangenome Reference. bioRxiv 2022. [Google Scholar] [CrossRef]
- Vollger, M.R.; Kerpedjiev, P.; Phillippy, A.M.; Eichler, E.E. StainedGlass: Interactive Visualization of Massive Tandem Repeat Structures with Identity Heatmaps. Bioinformatics 2022, 38, 2049–2051. [Google Scholar] [CrossRef]
- Rhie, A.; Nurk, S.; Cechova, M.; Hoyt, S.J.; Taylor, D.J.; Altemose, N.; Hook, P.W.; Koren, S.; Rautiainen, M.; Alexandrov, I.A.; et al. The Complete Sequence of a Human Y Chromosome. bioRxiv 2022. [Google Scholar] [CrossRef]
- Langley, S.A.; Miga, K.H.; Karpen, G.H.; Langley, C.H. Haplotypes Spanning Centromeric Regions Reveal Persistence of Large Blocks of Archaic DNA. eLife 2019, 8, e42989. [Google Scholar] [CrossRef]
- Earnshaw, W.C.; Migeon, B.R. Three Related Centromere Proteins are Absent from the Inactive Centromere of a Stable Isodicentric Chromosome. Chromosoma 1985, 92, 290–296. [Google Scholar] [CrossRef]
- Warburton, P.E.; Cooke, C.A.; Bourassa, S.; Vafa, O.; Sullivan, B.A.; Stetten, G.; Gimelli, G.; Warburton, D.; Tyler-Smith, C.; Sullivan, K.F.; et al. Immunolocalization of CENP-A Suggests a Distinct Nucleosome Structure at the Inner Kinetochore Plate of Active Centromeres. Curr. Biol. 1997, 7, 901–904. [Google Scholar] [CrossRef] [PubMed]
- Alexandrov, I.A.; Mashkova, T.D.; Akopian, T.A.; Medvedev, L.I.; Kisselev, L.L.; Mitkevich, S.P.; Yurov, Y.B. Chromosome-Specific Alpha Satellites: Two Distinct Families on Human Chromosome 18. Genomics 1991, 11, 15–23. [Google Scholar] [CrossRef]
- Alexandrov, I.A.; Mashkova, T.D.; Romanova, L.Y.; Yurov, Y.B.; Kisselev, L.L. Segment Substitutions in Alpha Satellite DNA. Unusual Structure of Human Chromosome 3-Specific Alpha Satellite Repeat Unit. J. Mol. Biol. 1993, 231, 516–520. [Google Scholar] [CrossRef] [PubMed]
- Alexandrov, I.A.; Medvedev, L.I.; Mashkova, T.D.; Kisselev, L.L.; Romanova, L.Y.; Yurov, Y.B. Definition of a New Alpha Satellite Suprachromosomal Family Characterized by Monomeric Organization. Nucleic Acids Res. 1993, 21, 2209–2215. [Google Scholar] [CrossRef] [PubMed]
- Uralsky, L.I.; Shepelev, V.A.; Alexandrov, A.A.; Yurov, Y.B.; Rogaev, E.I.; Alexandrov, I.A. Classification and Monomer-by-Monomer Annotation Dataset of Suprachromosomal Family 1 Alpha Satellite Higher-Order Repeats in Hg38 Human Genome Assembly. Data Brief 2019, 24, 103708. [Google Scholar] [CrossRef]
- Shepelev, V.A.; Uralsky, L.I.; Alexandrov, A.A.; Yurov, Y.B.; Rogaev, E.I.; Alexandrov, I.A. Annotation of Suprachromosomal Families Reveals Uncommon Types of Alpha Satellite Organization in Pericentromeric Regions of Hg38 Human Genome Assembly. Genom. Data 2015, 5, 139–146. [Google Scholar] [CrossRef] [PubMed]
- Gershman, A.; Sauria, M.E.G.; Guitart, X.; Vollger, M.R.; Hook, P.W.; Hoyt, S.J.; Jain, M.; Shumate, A.; Razaghi, R.; Koren, S.; et al. Epigenetic Patterns in a Complete Human Genome. Science 2022, 376, eabj5089. [Google Scholar] [CrossRef] [PubMed]
- Horvath, J.E.; Bailey, J.A.; Locke, D.P.; Eichler, E.E. Lessons from the Human Genome: Transitions between Euchromatin and Heterochromatin. Hum. Mol. Genet. 2001, 10, 2215–2223. [Google Scholar] [CrossRef]
- Vollger, M.R.; Guitart, X.; Dishuck, P.C.; Mercuri, L.; Harvey, W.T.; Gershman, A.; Diekhans, M.; Sulovari, A.; Munson, K.M.; Lewis, A.P.; et al. Segmental Duplications and Their Variation in a Complete Human Genome. Science 2022, 376, eabj6965. [Google Scholar] [CrossRef]
- Kunyavskaya, O.; Dvorkina, T.; Bzikadze, A.V.; Alexandrov, I.A.; Pevzner, P.A. Automated Annotation of Human Centromeres with HORmon. Genome Res. 2022, 32, 1137–1151. [Google Scholar] [CrossRef]
- Dvorkina, T.; Kunyavskaya, O.; Bzikadze, A.V.; Alexandrov, I.; Pevzner, P.A. CentromereArchitect: Inference and Analysis of the Architecture of Centromeres. Bioinformatics 2021, 37, i196–i204. [Google Scholar] [CrossRef]
- Black, B.E.; Bassett, E.A. The Histone Variant CENP-A and Centromere Specification. Curr. Opin. Cell Biol. 2008, 20, 91–100. [Google Scholar] [CrossRef] [PubMed]
- Altemose, N.; Maslan, A.; Smith, O.K.; Sundararajan, K.; Brown, R.R.; Mishra, R.; Detweiler, A.M.; Neff, N.; Miga, K.H.; Straight, A.F.; et al. DiMeLo-seq: A Long-Read, Single-Molecule Method for Mapping Protein–DNA Interactions Genome Wide. Nat. Methods 2022, 19, 711–723. [Google Scholar] [CrossRef] [PubMed]
- Schindelhauer, D.; Schwarz, T. Evidence for a Fast, Intrachromosomal Conversion Mechanism from Mapping of Nucleotide Variants within a Homogeneous α-Satellite DNA Array. Genome Res. 2002, 12, 1815–1826. [Google Scholar] [CrossRef] [PubMed]
- Waye, J.S.; Willard, H.F. Molecular Analysis of a Deletion Polymorphism in Alpha Satellite of Human Chromosome 17: Evidence for Homologous Unequal Crossing-over and Subsequent Fixation. Nucleic Acids Res. 1986, 14, 6915–6927. [Google Scholar] [CrossRef] [PubMed]
- Waye, J.S.; Willard, H.F. Structure, Organization, and Sequence of Alpha Satellite DNA from Human Chromosome 17: Evidence for Evolution by Unequal Crossing-over and an Ancestral Pentamer Repeat Shared with the Human X Chromosome. Mol. Cell. Biol. 1986, 6, 3156–3165. [Google Scholar] [PubMed]
- Hallast, P.; Ebert, P.; Loftus, M.; Yilmaz, F.; Audano, P.A.; Logsdon, G.A.; Bonder, M.J.; Zhou, W.; Höps, W.; Kim, K.; et al. Assembly of 43 Diverse Human Y Chromosomes Reveals Extensive Complexity and Variation. bioRxiv 2022. [Google Scholar] [CrossRef]
- Plohl, M.; Meštrović, N.; Mravinac, B. Centromere Identity from the DNA Point of View. Chromosoma 2014, 123, 313–325. [Google Scholar] [CrossRef]
- Henikoff, S.; Ahmad, K.; Malik, H.S. The Centromere Paradox: Stable Inheritance with Rapidly Evolving DNA. Science 2001, 293, 1098–1102. [Google Scholar] [CrossRef] [PubMed]
- Malik, H.S.; Henikoff, S. Adaptive Evolution of Cid, a Centromere-Specific Histone in Drosophila. Genetics 2001, 157, 1293–1298. [Google Scholar] [CrossRef] [PubMed]
- Suzuki, Y.; Myers, E.W.; Morishita, S. Rapid and Ongoing Evolution of Repetitive Sequence Structures in Human Centromeres. Sci. Adv. 2020, 6, eabd9230. [Google Scholar] [CrossRef]
- Wang, T.; Antonacci-Fulton, L.; Howe, K.; Lawson, H.A.; Lucas, J.K.; Phillippy, A.M.; Popejoy, A.B.; Asri, M.; Carson, C.; Chaisson, M.J.P.; et al. The Human Pangenome Project: A Global Resource to Map Genomic Diversity. Nature 2022, 604, 437–446. [Google Scholar] [CrossRef] [PubMed]
- Garrison, E.; Guarracino, A. Unbiased Pangenome Graphs. Bioinformatics 2022, btac743. [Google Scholar] [CrossRef] [PubMed]
- Garrison, E.; Sirén, J.; Novak, A.M.; Hickey, G.; Eizenga, J.M.; Dawson, E.T.; Jones, W.; Garg, S.; Markello, C.; Lin, M.F.; et al. Variation Graph Toolkit Improves Read Mapping by Representing Genetic Variation in the Reference. Nat. Biotechnol. 2018, 36, 875–879. [Google Scholar] [CrossRef] [PubMed]
- Eizenga, J.M.; Novak, A.M.; Kobayashi, E.; Villani, F.; Cisar, C.; Heumos, S.; Hickey, G.; Colonna, V.; Paten, B.; Garrison, E. Efficient Dynamic Variation Graphs. Bioinformatics 2021, 36, 5139–5144. [Google Scholar] [CrossRef] [PubMed]
- Li, H.; Feng, X.; Chu, C. The Design and Construction of Reference Pangenome Graphs with Minigraph. Genome Biol. 2020, 21, 265. [Google Scholar] [CrossRef] [PubMed]
- PacBio Announces Revio, a Revolutionary New Long Read Sequencing System Designed to Provide 15 Times More HiFi Data and Human Genomes at Scale for Under $1000. Available online: https://www.pacb.com/press_releases/pacbio-announces-revio-a-revolutionary-new-long-read-sequencing-system-designed-to-provide-15-times-more-hifi-data-and-human-genomes-at-scale-for-under-1000/ (accessed on 15 December 2022).
- NIH Funds New All of Us Research Program Genome Center to Test Advanced Sequencing Tools. Available online: https://allofus.nih.gov/news-events/announcements/nih-funds-new-all-us-research-program-genome-center-test-advanced-sequencing-tools (accessed on 15 December 2022).






| Peri/Centromere Repeat Type | Repeat Unit Length (bp) | GC Content (%) | Abundance inthe T2T-CHM13 Genome (Mbp; %) | Chromosomal Location in the T2T-CHM13 Genome | |||||||||||||||||||||||
|---|---|---|---|---|---|---|---|---|---|---|---|---|---|---|---|---|---|---|---|---|---|---|---|---|---|---|---|
| 1 | 2 | 3 | 4 | 5 | 6 | 7 | 8 | 9 | 10 | 11 | 12 | 13 | 14 | 15 | 16 | 17 | 18 | 19 | 20 | 21 | 22 | X | Y | ||||
| α-satellite | ~171 | 39 | 85.67; 2.75 | ||||||||||||||||||||||||
| β-satellite | 68 | 52 | 8.61; 0.28 | ||||||||||||||||||||||||
| ɣ-satellite | ~217 | 59 | 0.65; 0.02 | ||||||||||||||||||||||||
| HSATI | 42 (1A) | 22 (1A) | 13.39; 0.43 (1A) | ||||||||||||||||||||||||
| 2420 (1B) | 24 (1B) | 15.32; 0.49 (1B) | |||||||||||||||||||||||||
| HSATII | Variable | 37 | 28.71; 0.92 | ||||||||||||||||||||||||
| HSATIII | Variable | 41 | 69.33; 2.22 | ||||||||||||||||||||||||
Disclaimer/Publisher’s Note: The statements, opinions and data contained in all publications are solely those of the individual author(s) and contributor(s) and not of MDPI and/or the editor(s). MDPI and/or the editor(s) disclaim responsibility for any injury to people or property resulting from any ideas, methods, instructions or products referred to in the content. |
© 2022 by the authors. Licensee MDPI, Basel, Switzerland. This article is an open access article distributed under the terms and conditions of the Creative Commons Attribution (CC BY) license (https://creativecommons.org/licenses/by/4.0/).
Share and Cite
Logsdon, G.A.; Eichler, E.E. The Dynamic Structure and Rapid Evolution of Human Centromeric Satellite DNA. Genes 2023, 14, 92. https://doi.org/10.3390/genes14010092
Logsdon GA, Eichler EE. The Dynamic Structure and Rapid Evolution of Human Centromeric Satellite DNA. Genes. 2023; 14(1):92. https://doi.org/10.3390/genes14010092
Chicago/Turabian StyleLogsdon, Glennis A., and Evan E. Eichler. 2023. "The Dynamic Structure and Rapid Evolution of Human Centromeric Satellite DNA" Genes 14, no. 1: 92. https://doi.org/10.3390/genes14010092
APA StyleLogsdon, G. A., & Eichler, E. E. (2023). The Dynamic Structure and Rapid Evolution of Human Centromeric Satellite DNA. Genes, 14(1), 92. https://doi.org/10.3390/genes14010092

