NR2F2 Regulates Cell Proliferation and Immunomodulation in Whartons’ Jelly Stem Cells
Abstract
:1. Introduction
2. Materials and Methods
2.1. Cell Culture
2.2. Immunofluorescence Staining
2.3. RNA Interference (siRNA)
2.4. Real-Time Quantitative PCR (qPCR)
2.5. Western Blot
2.6. RNA-Seq
2.7. MTT Assay
2.8. Cell Cycle and Apoptotic Analysis
2.9. Statistical Analysis
3. Results
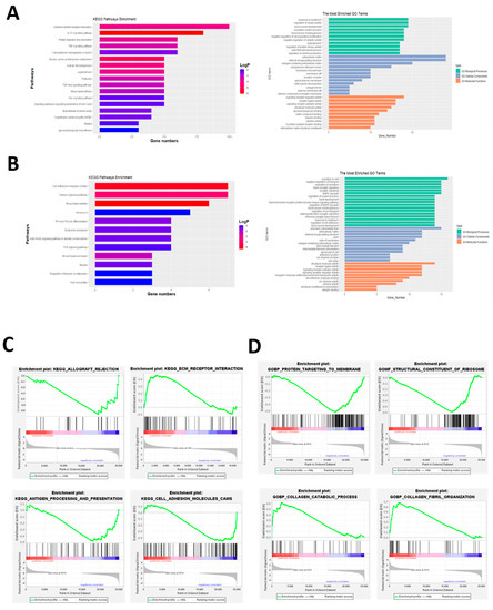
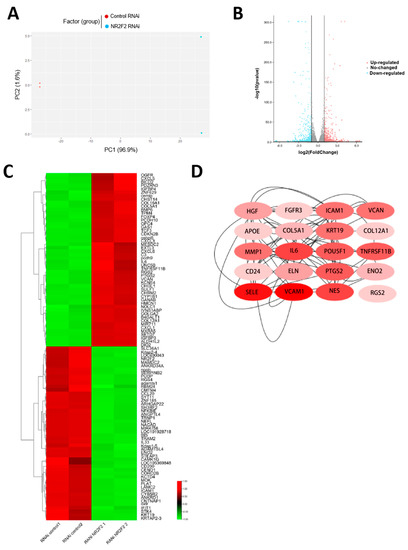
3.1. NR2F2 Depletion Affects Genes Associated with Stem Cell Identity and Immune Response in WJ-MSCs
3.2. NR2F2 Regulates Genes Which Are Important for Cell Growth and Immunity in WJ-MSCs
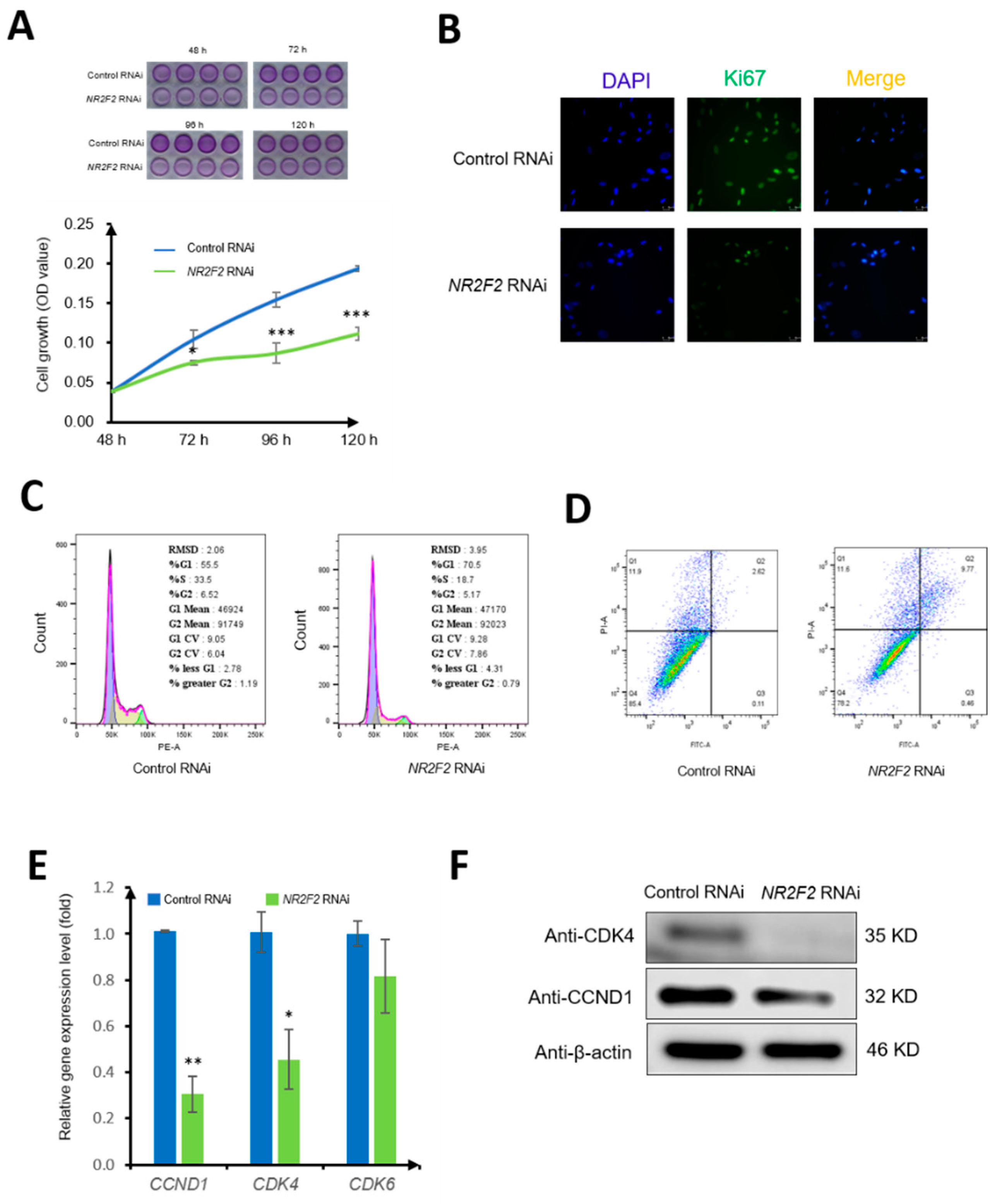
3.3. NR2F2 Affects the Biological Properties of WJ-MSCs
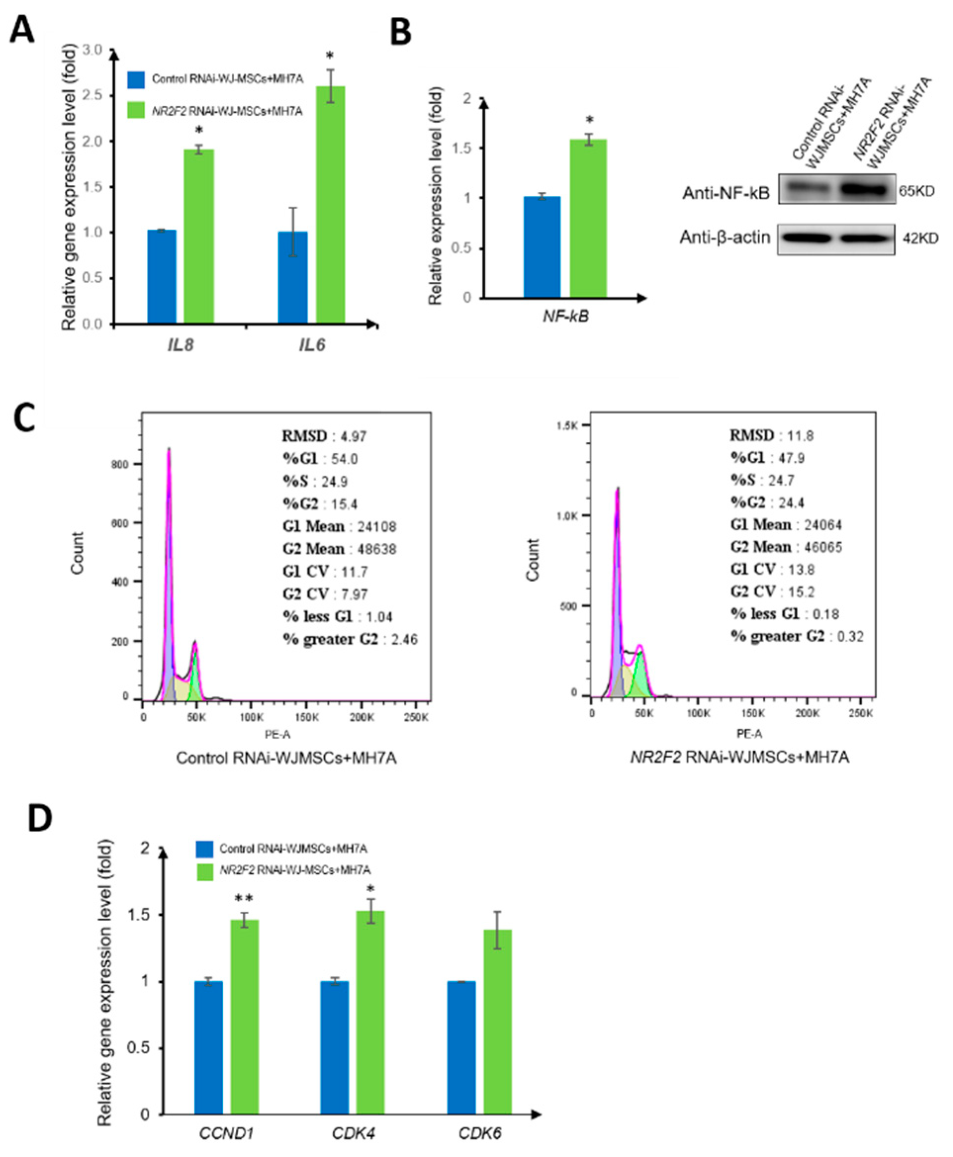
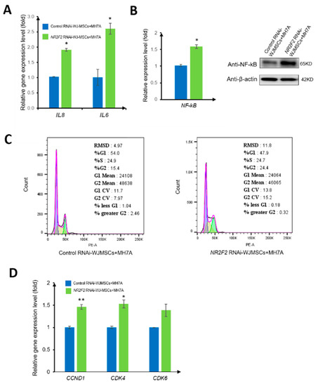
3.4. NR2F2-Depleted-WJ-MSCs Affect the Growth of MH7A and the Secretion of Inflammatory Factors
3.5. NR2F2-Depleted WJ-MSCs Have Different Effects on Different Cancer Cells
4. Discussion
5. Conclusions
Author Contributions
Funding
Institutional Review Board Statement
Informed Consent Statement
Data Availability Statement
Conflicts of Interest
References
- Weiss, M.L.; Medicetty, S.; Bledsoe, A.R.; Rachakatla, R.S.; Choi, M.; Merchav, S.; Luo, Y.; Rao, M.S.; Velagaleti, G.; Troyer, G. Human Umbilical Cord Matrix Stem Cells: Preliminary Characterization and Effect of Transplantation in a Rodent Model of Parkinson’s Disease. Stem Cells 2010, 24, 781–792. [Google Scholar] [CrossRef] [PubMed]
- Carlin, R.; Davis, D.; Weiss, M.; Schultz, B.; Troyer, D. Expression of early transcription factors Oct-4, Sox-2 and Nanog by porcine umbilical cord (PUC) matrix cells. Reprod. Biol. Endocrinol. 2006, 4, 8. [Google Scholar] [CrossRef]
- Fisher, S.A.; Doree, C.; Mathur, A.; Taggart, D.P.; Martin-Rendon, E. Stem cell therapy for chronic ischaemic heart disease and congestive heart failure. Cochrane Database Syst. Rev. 2016, 29, 265–278. [Google Scholar] [CrossRef]
- Cui, Y.; Ma, S.; Zhang, C.; Cao, W.; Liu, M.; Li, D.; Lv, P.; Xing, Q.; Qu, R.; Yao, N.; et al. Human umbilical cord mesenchymal stem cells transplantation improves cognitive function in Alzheimer’s disease mice by decreasing oxidative stress and promoting hippocampal neurogenesis. Behav. Brain Res. 2017, 320, 291–301. [Google Scholar] [CrossRef] [PubMed]
- Prasad, V.K.; Lucas, K.G.; Kleiner, G.I.; Talano, J.A.; Jacobsohn, D.; Broadwater, G.; Monroy, R.; Kurtzberg, J. Efficacy and safety of ex vivo cultured adult human mesenchymal stem cells (Prochymal) in pediatric patients with severe refractory acute graft-versus-host disease in a compassionate use study. Biol. Blood Marrow Transpl. 2011, 17, 534–541. [Google Scholar] [CrossRef]
- Abbaszadeh, H.; Ghorbani, F.; Derakhshani, M.; Movassaghpour, A.A.; Yousefi, M.; Talebi, M.; Shamsasenjan, K. Regenerative potential of Wharton’s jelly-derived mesenchymal stem cells: A new horizon of stem cell therapy. J. Cell. Physiol. 2020, 235, 9230–9240. [Google Scholar] [CrossRef]
- Nekanti, U.; Rao, V.B.; Bahirvani, A.G.; Jan, M.; Totey, S.; Ta, M. Long-Term Expansion and Pluripotent Marker Array Analysis of Wharton’s Jelly-Derived Mesenchymal Stem Cells. Stem Cells Dev. 2010, 19, 117–130. [Google Scholar] [CrossRef] [PubMed]
- Fong, C.-Y.; Chak, L.-L.; Biswas, A.; Tan, J.-H.; Gauthaman, K.; Chan, W.-K.; Bongso, A. Human Wharton’s Jelly Stem Cells Have Unique Transcriptome Profiles Compared to Human Embryonic Stem Cells and Other Mesenchymal Stem Cells. Stem Cell Rev. Rep. 2011, 7, 1–16. [Google Scholar] [CrossRef] [PubMed]
- Barrett, A.N.; Fong, C.-Y.; Subramanian, A.; Liu, W.; Feng, Y.; Choolani, M.; Biswas, A.; Rajapakse, J.C.; Bongso, A. Human Wharton’s Jelly Mesenchymal Stem Cells Show Unique Gene Expression Compared with Bone Marrow Mesenchymal Stem Cells Using Single-Cell RNA-Sequencing. Stem Cell Dev. 2019, 28, 196–211. [Google Scholar] [CrossRef] [PubMed]
- Zhou, X.; Liu, F.; Tian, M.; Xu, Z.; Liang, Q.; Wang, C.; Li, J.; Liu, Z.; Tang, K.; He, M.; et al. Transcription factors COUP-TFI and COUP-TFII are required for the production of granule cells in the mouse olfactory bulb. Development 2015, 142, 1593–1605. [Google Scholar] [CrossRef] [PubMed]
- Yu, C.-T.; Tang, K.; Suh, J.M.; Jiang, R.; Tsai, S.Y.; Tsai, M.-J. COUP-TFII is essential for metanephric mesenchyme formation and kidney precursor cell survival. Development 2012, 139, 2330–2339. [Google Scholar] [CrossRef]
- Pereira, F.A.; Tsai, M.J.; Tsai, S.Y. COUP-TF orphan nuclear receptors in development and differentiation. Cell Mol. Life Sci. 2000, 57, 1388–1398. [Google Scholar] [CrossRef]
- Qin, J.; Chen, X.; Xie, X.; Tsai, M.J.; Tsai, S.Y. COUP-TFII regulates tumor growth and metastasis by modulating tumor angiogenesis. Proc. Natl. Acad. Sci. USA 2010, 107, 3687–3692. [Google Scholar] [CrossRef] [PubMed]
- Polvani, S.; Pepe, S.; Milani, S.; Galli, A. COUP-TFII in Health and Disease. Cells 2020, 9, 101. [Google Scholar] [CrossRef] [PubMed]
- Ni, Z.; Wang, H.; Wang, B.; Wei, J.; Shan, W.; Feng, J.; Huang, H. A Member of the Nuclear Receptor Superfamily, Designated as NR2F2, Supports the Self-Renewal Capacity and Pluripotency of Human Bone Marrow-Derived Mesenchymal Stem Cells. Stem Cells Int. 2016, 2016, 5687589. [Google Scholar]
- Nakshatri, H.; Mendonca, M.S.; Bhat-Nakshatri, P.; Patel, N.M.; Goulet, R.J., Jr.; Cornetta, K. The orphan receptor COUP-TFII regulates G2/M progression of breast cancer cells by modulating the expression/activity of p21(WAF1/CIP1), cyclin D1, and cdk2. Biochem. Biophys. Res. Commun. 2000, 270, 1144–1153. [Google Scholar] [CrossRef] [PubMed]
- Su, T.; Stanley, G.; Sinha, R.; D’Amato, G.; Das, S.; Rhee, S.; Chang, A.H.; Poduri, A.; Raftrey, B.; Dinh, T.T.; et al. Single-cell analysis of early progenitor cells that build coronary arteries. Nature 2018, 559, 356–362. [Google Scholar] [CrossRef] [PubMed]
- Sissaoui, S.; Yu, J.; Yan, A.; Li, R.; Yukselen, O.; Kucukural, A.; Zhu, L.J.; Lawson, N.D. Genomic Characterization of Endothelial Enhancers Reveals a Multifunctional Role for NR2F2 in Regulation of Arteriovenous Gene Expression. Circ. Res. 2020, 126, 875–888. [Google Scholar] [CrossRef] [PubMed]
- Chen, X.; Qin, J.; Cheng, C.-M.; Tsai, M.-J.; Tsai, S.Y. COUP-TFII Is a Major Regulator of Cell Cycle and Notch Signaling Pathways. Mol. Endocrinol. 2012, 26, 1268–1277. [Google Scholar] [CrossRef] [PubMed]
- Ayatollahi, M.; Talaei-Khozani, T.; Razmkhah, M. Growth suppression effect of human mesenchymal stem cells from bone marrow, adipose tissue, and Wharton’s jelly of umbilical cord on PBMCs. Iran J. Basic Med. Sci. 2016, 19, 145–153. [Google Scholar] [PubMed]
- Weiss, M.L.; Anderson, C.; Medicetty, S.; Seshareddy, K.B.; Weiss, R.J.; VanderWerff, I.; Troyer, D.; McIntosh, K.R. Immune Properties of Human Umbilical Cord Wharton’s Jelly-Derived Cells. Stem Cells 2008, 26, 2865–2874. [Google Scholar] [CrossRef] [PubMed]
- Prasanna, S.J.; Gopalakrishnan, D.; Shankar, S.R.; Vasandan, A.B. Pro-inflammatory cytokines, IFNgamma and TNFalpha, influ-ence immune properties of human bone marrow and Wharton jelly mesenchymal stem cells differentially. PLoS ONE 2010, 5, e9016. [Google Scholar] [CrossRef] [PubMed]
- La Rocca, G.; Anzalone, R.; Corrao, S.; Magno, F.; Loria, T.; Lo Iacono, M.; Di Stefano, A.; Giannuzzi, P.; Marasà, L.; Cappello, F.; et al. Isolation and characterization of Oct-4+/HLA-G+ mesenchymal stem cells from human umbilical cord matrix: Differentiation potential and detection of new markers. Histochem. Cell Biol. 2009, 131, 267–282. [Google Scholar] [CrossRef] [PubMed]
- Djouad, F.; Charbonnier, L.-M.; Bouffi, C.; Louis-Plence, P.; Bony, C.; Apparailly, F.; Cantos, C.; Jorgensen, C.; Noël, D. Mesenchymal Stem Cells Inhibit the Differentiation of Dendritic Cells Through an Interleukin-6-Dependent Mechanism. Stem Cells 2007, 25, 2025–2032. [Google Scholar] [CrossRef] [PubMed]
- Kotwica-Mojzych, K.; Jodłowska-Jędrych, B.; Mojzych, M. CD200:CD200R Interactions and Their Importance in Immunoregu-lation. Int. J. Mol. Sci. 2021, 22, 1602. [Google Scholar] [CrossRef]
- Dick, A.D.; Carter, D.; Robertson, M.; Broderick, C.; Hughes, E.; Forrester, J.V.; Liversidge, J. Control of myeloid activity during retinal inflammation. Leukoc. Biol. 2003, 74, 161–166. [Google Scholar] [CrossRef]
- Gorczynski, R.M.; Chen, Z.; Yu, K.; Hu, J. CD200 Immunoadhesin Suppresses Collagen-Induced Arthritis in Mice. Clin. Immunol. 2001, 101, 328–334. [Google Scholar] [CrossRef]
- Zhao, C.; Zhang, L.; Kong, W.; Liang, J.; Xu, X.Y.; Wu, H.Y.; Feng, X.B.; Hua, B.Z.; Wang, H.; Sun, L.Y. Umbilical Cord-Derived Mesen-chymal Stem Cells Inhibit Cadherin-11 Expression by Fibroblast-Like Synoviocytes in Rheumatoid Arthritis. Immunol. Res. 2015, 2015, 137695. [Google Scholar]
- Meng, Q.; Qiu, B. Exosomal MicroRNA-320a Derived From Mesenchymal Stem Cells Regulates Rheumatoid Arthritis Fibro-blast-Like Synoviocyte Activation by Suppressing CXCL9 Expression. Front Physiol. 2020, 11, 441. [Google Scholar] [CrossRef]
- Raj, A.T.; Kheur, S.; Bhonde, R.; Gupta, A.A.; Patil, S. Assessing the effect of human mesenchymal stem cell-derived conditioned media on human cancer cell lines: A systematic review. Tissue Cell 2021, 71, 101505. [Google Scholar] [CrossRef]
- Liau, L.; Ruszymah, B.; Ng, M.; Law, J. Characteristics and clinical applications of Wharton’s jelly-derived mesenchymal stromal cells. Curr. Res. Transl. Med. 2019, 68, 5–16. [Google Scholar] [CrossRef] [PubMed]
- Birnbaum, T.; Roider, J.; Schankin, C.J.; Padovan, C.S.; Schichor, C.; Goldbrunner, R.; Straube, A. Malignant gliomas actively recruit bone marrow stromal cells by secreting angio-genic cytokines. J. Neurooncol. 2007, 83, 241–247. [Google Scholar] [CrossRef] [PubMed]
- Xia, B.; Hou, L.; Kang, H.; Chang, W.; Liu, Y.; Zhang, Y.; Ding, Y. NR2F2 plays a major role in insulin-induced epithelial-mesenchymal transition in breast cancer cells. BMC Cancer 2020, 20, 626. [Google Scholar] [CrossRef] [PubMed]
- Erdős, E.; Bálint, B.L. NR2F2 Orphan Nuclear Receptor is Involved in Estrogen Receptor α-Mediated Transcriptional Regulation in Luminal A Breast Cancer Cells. Int. J. Mol. Sci. 2020, 21, 1910. [Google Scholar] [CrossRef] [PubMed]
- Mauri, F.; Schepkens, C.; Lapouge, G.; Drogat, B.; Song, Y.; Pastushenko, I.; Rorive, S.; Blondeau, J.; Golstein, S.; Bareche, Y.; et al. NR2F2 controls malignant squamous cell carcinoma state by promoting stemness and invasion and repressing differentiation. Nat. Cancer 2021, 2, 1152–1169. [Google Scholar] [CrossRef] [PubMed]
- Jiang, Y.; Liu, X.; Shen, R.; Gu, X.; Qian, W. Fbxo21 regulates the epithelial-to-mesenchymal transition through ubiquitination of Nr2f2 in gastric cancer. J. Cancer 2021, 12, 1421–1430. [Google Scholar] [CrossRef]
- Kim, W.; Giannikou, K.; Dreier, J.R.; Lee, S.; Tyburczy, M.E.; Silverman, E.K.; Radzikowska, E.; Wu, S.; Wu, C.-L.; Henske, E.P.; et al. A genome-wide association study implicates NR2F2 in lymphangioleiomyomatosis pathogenesis. Eur. Respir. J. 2019, 53, 1900329. [Google Scholar] [CrossRef] [PubMed]
- Zhou, B.; Song, J.; Han, T.; Huang, M.; Jiang, H.; Qiao, H.; Shi, J.; Wang, Y. MiR-382 inhibits cell growth and invasion by targeting NR2F2 in colorectal cancer. Mol. Carcinog. 2016, 55, 2260–2267. [Google Scholar] [CrossRef] [PubMed]
- Hawkins, S.; Loomans-Kropp, H.; Wan, Y.-W.; Ghosh-Choudhury, T.; Coffey, D.; Xiao, W.; Liu, Z.; Sangi-Haghpeykar, H.; Anderson, M.L. Expression and Functional Pathway Analysis of Nuclear Receptor NR2F2 in Ovarian Cancer. J. Clin. Endocrinol. Metab. 2013, 98, E1152–E1162. [Google Scholar] [CrossRef] [PubMed]
- Zaitseva, M.; Holdsworth-Carson, S.J.; Waldrip, L.; Nevzorova, J.; Martelotto, L.; Vollenhoven, B.J.; Rogers, P.A.W. Aberrant expression and regulation of NR2F2 and CTNNB1 in uterine fibroids. Reproduction 2013, 146, 91–102. [Google Scholar] [CrossRef] [PubMed]
- Xu, M.; Qin, J.; Tsai, S.Y.; Tsai, M.-J. The role of the orphan nuclear receptor COUP-TFII in tumorigenesis. Acta Pharmacol. Sin. 2015, 36, 32–36. [Google Scholar] [CrossRef] [PubMed]
- Bashamboo, A.; Eozenou, C.; Jorgensen, A.; Bignon-Topalovic, J.; Siffroi, J.-P.; Hyon, C.; Tar, A.; Nagy, P.; Sólyom, J.; Halász, Z.; et al. Loss of Function of the Nuclear Receptor NR2F2, Encoding COUP-TF2, Causes Testis Development and Cardiac Defects in 46,XX Children. Am. J. Hum. Genet. 2018, 102, 487–493. [Google Scholar] [CrossRef] [PubMed]
- Pursani, V.; Pethe, P.; Bashir, M.; Sampath, P.; Tanavde, V.; Bhartiya, D. Genetic and Epigenetic Profiling Reveals EZH2-mediated Down Regulation of OCT-4 Involves NR2F2 during Cardiac Differentiation of Human Embryonic Stem Cells. Sci. Rep. 2017, 7, 13051. [Google Scholar] [CrossRef]
- Li, Y.; Xia, Y.; Wang, Y.; Mao, L.; Gao, Y.; He, Q.; Huang, M.; Chen, S.; Hu, B. Sonic hedgehog (Shh) regulates the expression of angiogenic growth factors in oxy-gen-glucose-deprived astrocytes by mediating the nuclear receptor NR2F2. Mol. Neurobiol. 2013, 47, 967–975. [Google Scholar] [CrossRef] [PubMed]






| Gene | Primer Sequences (5′-3′) |
|---|---|
| β-actin (Human) | F:CAGGGCGTGATGGTGGGCAT R:GATGCCGTGCTCGATGGGGT |
| NR2F2 (Human) | F:GTTTGTGTTGAATGCGGCGCAGTG R:TGGGCTACATCAGAGAGACCACAGGCATC |
| IL6 (Human) | F:AGACAGCCACTCACCTCTTCAG R:TTCTGCCAGTGCCTCTTTGCTG |
| IL8 (Human) | F:GAGAGTGATTGAGAGTGGACCAC R:CACAACCCTCTGCACCCAGTTT |
| ALDH1A1 (Human) | F:GGAATACCGTGGTTGTCAAGCC R:CCAGGGACAATGTTTACCACGC |
| BMP6 (Human) | F:CAGCCTGCAGGAAGCATGAG R:CAAAGTAAAGAACCGAGATG |
| DSG2 (Human) | F:CTCTTTCCGAGCTAGTGAGGCA R:CTGAAGTGACGGAGTCCACAGA |
| CD200 (Human) | F:GAAGGTCTCAGGAACAGCTTGC R:GCAGTCGCAGAGCAAGTGATGT |
| MMP1 (Human) | F:CTCTGGAGTAATGTCACACCTCT R:TGTTGGTCCACCTTTCATCTTC |
| CDK4 (Human) | F:CCGACCAGTTGGGCAAAAT R:GATACATCTCGAGGCCAGTCATC |
| CDK6 (Human) | F:GGTACAGAGCACCCGAAGTCTT R:AGCCAACACTCCAGAGATCCA |
| CCND1 (Human) | F:GCATGTTCGTGGCCTCTAAGA R:CGGTGTAGATGCACAGCTTCTC |
| NFKB (Human) | F:TGTCCAGCTTCGGAGGAAAT R:TACCACCGCCGAAACTATCC |
Publisher’s Note: MDPI stays neutral with regard to jurisdictional claims in published maps and institutional affiliations. |
© 2022 by the authors. Licensee MDPI, Basel, Switzerland. This article is an open access article distributed under the terms and conditions of the Creative Commons Attribution (CC BY) license (https://creativecommons.org/licenses/by/4.0/).
Share and Cite
Ma, L.; Huang, M.; Liao, X.; Cai, X.; Wu, Q. NR2F2 Regulates Cell Proliferation and Immunomodulation in Whartons’ Jelly Stem Cells. Genes 2022, 13, 1458. https://doi.org/10.3390/genes13081458
Ma L, Huang M, Liao X, Cai X, Wu Q. NR2F2 Regulates Cell Proliferation and Immunomodulation in Whartons’ Jelly Stem Cells. Genes. 2022; 13(8):1458. https://doi.org/10.3390/genes13081458
Chicago/Turabian StyleMa, Li, Min Huang, Xiaohua Liao, Xiyu Cai, and Qiang Wu. 2022. "NR2F2 Regulates Cell Proliferation and Immunomodulation in Whartons’ Jelly Stem Cells" Genes 13, no. 8: 1458. https://doi.org/10.3390/genes13081458
APA StyleMa, L., Huang, M., Liao, X., Cai, X., & Wu, Q. (2022). NR2F2 Regulates Cell Proliferation and Immunomodulation in Whartons’ Jelly Stem Cells. Genes, 13(8), 1458. https://doi.org/10.3390/genes13081458

