Hsa_circ_0006692 Promotes Lung Cancer Progression via miR-205-5p/CDK19 Axis
Abstract
:1. Introduction
2. Materials and Methods
2.1. Ethical Statement and Specimens
2.2. Cell Culture
2.3. Hsa_circ_0006692 Over-Expression or Knockdown Cell Lines
2.4. CDK19Over-Expression Cell Lines
2.5. Establishment of A549 Cells Transient Over-Expression or Knockdown of miR-205-5p
2.6. Detection of mRNA Levels of Hsa_circ_0006692 and Proliferation Related Genes
2.7. ColonyFormation Assay
2.8. Transwell Invasion Assay
2.9. Wound Healing Experiment
2.10. MTS Assay and Cellular Cycle Analysis
2.11. Luciferase Assays
2.12. Bioinformatics Analysis
2.13. RNA FISH
2.14. RIP Experiment
2.15. Biotin-Coupled Probe Pull-Down Assay
2.16. Western Blot Analysis
2.17. Transplantation of Zebrafish with circ-0006692 Knockdown Lung Cancer Cells A549
2.18. Statistical Analysis
3. Results
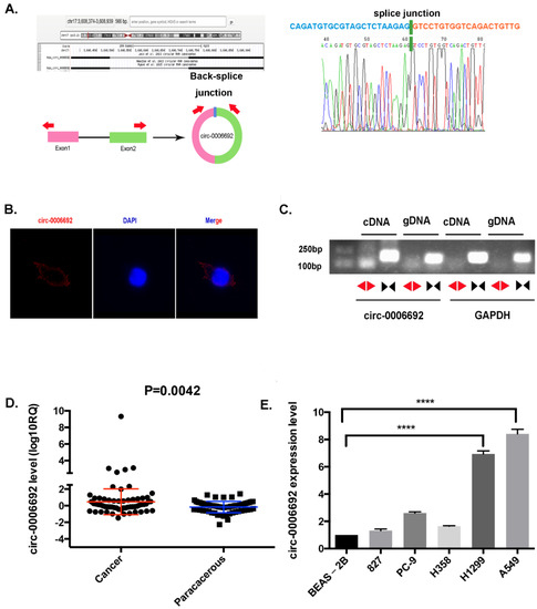
3.1. Characterization of Hsa_circ_0006692 in Lung Cancer and Its Association with Clinicopathological Features in NSCLC Patients
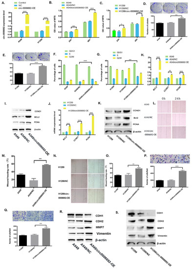
3.2. Overexpressed Hsa_circ_0006692 Promoted the Proliferation, Migration and Invasion of Lung Cancer Cells
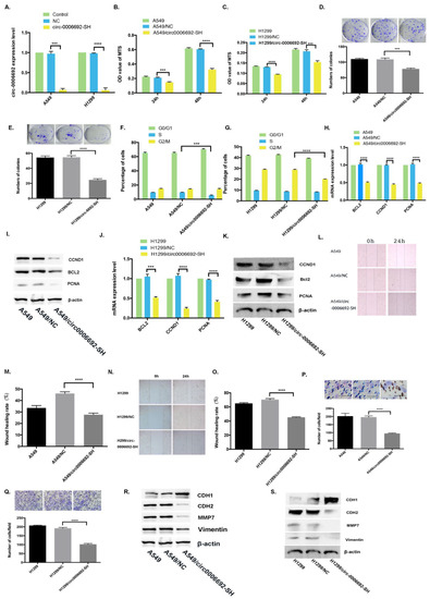
3.3. Hsa_circ_0006692 Knockdown Inhibited Cell Growth, Invasive and Migratory Abilities of Lung Cancer Cells
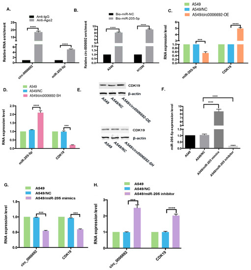
3.4. Hsa_circ_0006692 Acted as a “Molecule Sponge” for miR-205 to Promote the CDK19 Expression
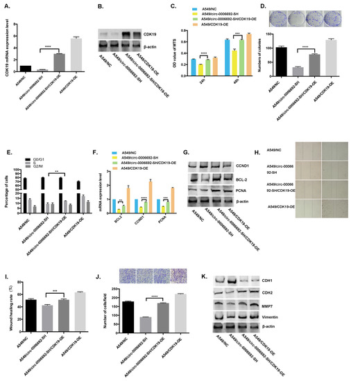
3.5. Hsa_circ_0006692 Plays Its Oncogene Roles through CDK19
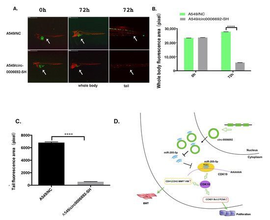
3.6. Hsa_circ_0006692 Facilitated the Progress of Lung Cancer in Zebrafish
3.7. Hsa_circ_0006692 Modulated EMT of Lung Cancer Cells
4. Discussion
5. Conclusions
Supplementary Materials
Author Contributions
Funding
Institutional Review Board Statement
Informed Consent Statement
Data Availability Statement
Acknowledgments
Conflicts of Interest
Abbreviations
References
- Rankin, N.M.; McWilliams, A.; Marshall, H.M. Lung cancer screening implementation: Complexities and priorities. Respirology 2020, 25 (Suppl. 2), 5–23. [Google Scholar] [CrossRef] [PubMed]
- Thakur, S.K.; Singh, D.P.; Choudhary, J. Lung cancer identification: A review on detection and classification. Cancer Metastasis Rev. 2020, 39, 989–998. [Google Scholar] [CrossRef] [PubMed]
- Li, X.; Yang, L.; Chen, L.L. The Biogenesis, Functions, and Challenges of Circular RNAs. Mol. Cell 2018, 71, 428–442. [Google Scholar] [CrossRef] [PubMed] [Green Version]
- Lin, X.; Chen, Y. Identification of Potentially Functional CircRNA-miRNA-mRNA Regulatory Network in Hepatocellular Carcinoma by Integrated Microarray Analysis. Med. Sci. Monit. Basic Res. 2018, 24, 70–78. [Google Scholar] [CrossRef] [PubMed]
- Panda, A.C.; Gorospe, M. Detection and Analysis of CircularRNAs by RT-PCR. Bio Protoc. 2018, 8, e2775. [Google Scholar] [CrossRef] [PubMed] [Green Version]
- Zang, J.; Lu, D.; Xu, A. The interaction of circRNAs and RNA binding proteins: An important part of circRNA maintenance and function. J. Neurosci. Res. 2020, 98, 87–97. [Google Scholar] [CrossRef] [PubMed] [Green Version]
- Chen, D.; Ma, W.; Ke, Z.; Xie, F. CircRNA hsa_circ_100395 regulates miR-1228/TCF21 pathway to inhibit lung cancer progression. Cell Cycle. 2018, 17, 2080–2090. [Google Scholar] [CrossRef]
- Zhang, X.; Qiu, S.; Luo, P.; Zhou, H.; Jing, W.; Liang, C.; Tu, J. Down-regulation of hsa_circ_0001649 in hepatocellular carcinoma predicts a poor prognosis. Cancer Biomark. 2018, 22, 135–142. [Google Scholar] [CrossRef]
- Ju, H.Q.; Zhao, Q.; Wang, F.; Lan, P.; Wang, Z.; Zuo, Z.X.; Wu, Q.N.; Fan, X.J.; Mo, H.Y.; Chen, L.; et al. A circRNA signature predicts postoperative recurrence in stage II/III colon cancer. EMBO Mol. Med. 2019, 11, e10168. [Google Scholar] [CrossRef]
- Zheng, X.; Huang, M.; Xing, L.; Yang, R.; Wang, X.; Jiang, R.; Zhang, L.; Chen, J. The circRNA circSEPT9 mediated by E2F1 and EIF4A3 facilitates the carcinogenesis and development of triple-negative breast cancer. Mol. Cancer 2020, 19, 73–95. [Google Scholar] [CrossRef] [Green Version]
- Fan, Z.; Bai, Y.; Zhang, Q.; Qian, P. CircRNA circ_POLA2 promotes lung cancer cell stemness via regulating the miR-326/GNB1 axis. Environ. Toxicol. 2020, 35, 1146–1156. [Google Scholar] [CrossRef] [PubMed]
- Zhou, Z.F.; Wei, Z.; Yao, J.C.; Liu, S.Y.; Wang, F.; Wang, Z.; Chen, X.F.; Lin, H.; Ye, Y.; Zheng, Q.-F. CircRNA_102179 promotes the proliferation, migration and invasion in non-small cell lung cancer cells by regulating miR-330–5p/HMGB3 axis. Pathol. Res. Pract. 2020, 216, 153144. [Google Scholar] [CrossRef] [PubMed]
- Wang, L.; Tong, X.; Zhou, Z.; Wang, S.; Lei, Z.; Zhang, T.; Liu, Z.; Zeng, Y.; Li, C.; Zhao, J.; et al. Circular RNA hsa_circ_0008305 (circPTK2) inhibits TGF-β-induced epithelial-mesenchymal transition and metastasis by controlling TIF1γ in non-small cell lung cancer. Mol. Cancer 2018, 7, 140. [Google Scholar] [CrossRef] [PubMed] [Green Version]
- Zhao, M.; Liu, Y.; Qu, H. circExp database: An online transcriptome platform for human circRNA expressions in cancers. Database 2021, 2, 32–39. [Google Scholar] [CrossRef] [PubMed]
- Zhao, J.; Li, L.; Wang, Q.; Han, H.; Zhan, Q.; Xu, M. CircRNA expression profile in early-stage lung adenocarcinoma patients. Cell. Physiol. Biochem. 2017, 44, 2138–2146. [Google Scholar] [CrossRef]
- Zou, C.; Liao, J.; Hu, D.; Su, Y.; Lin, H.; Lin, K.; Luo, X.; Zheng, X.; Zhang, L.; Huang, T.; et al. SNHG8 Promotes the Progression of Epstein–Barr Virus-Associated Gastric Cancer via Sponging miR-512-5p and Targeting TRIM28. Front. Oncol. 2021, 11, 734694. [Google Scholar] [CrossRef]
- Yuan, J.S.; Reed, A.; Chen, F.; Stewart, C.N., Jr. Statistical Analysis of Real-time PCR data. BMC Bioinform. 2006, 7, 85. [Google Scholar] [CrossRef] [Green Version]
- Lin, X.D.; Chen, S.Q.; Qi, Y.L.; Zhu, J.W.; Tang, Y.; Lin, J.Y. Overexpression of thrombospondin-1 in stromal myofibroblasts is associated with tumor growth and nodal metastasis in gastric carcinoma. J. Surg. Oncol. 2012, 106, 94–100. [Google Scholar] [CrossRef]
- Liao, J.; Chen, Z.; Yu, Z.; Huang, T.; Hu, D.; Su, Y.; He, Z.; Zou, C.; Zhang, L.; Lin, X.D. The Role of ARL4C in Erlotinib Resistance: Activation of the Jak2/Stat 5/β-Catenin Signaling Pathway. Front. Oncol. 2020, 10, 585292. [Google Scholar] [CrossRef]
- Bavelloni, A.; Focaccia, E.; Piazzi, M.; Errani, C.; Blalock, W.; Faenza, I. Cell Cycle Arrest and Apoptosis Induced by Kinamycin F in Human Osteosarcoma Cells. Anticancer Res. 2017, 37, 4103–4109. [Google Scholar]
- Arnaiz, E.; Sole, C.; Manterola, L.; Iparraguirre, L.; Otaegui, D.; Lawrie, C.H. CircRNAs and cancer: Biomarkers and master regulators. Semin. Cancer Biol. 2019, 58, 90–99. [Google Scholar] [CrossRef] [PubMed]
- Chen, L.L. The expanding regulatory mechanisms and cellular functions of circular RNAs. Nat. Rev. Mol. Cell Biol. 2020, 21, 475–490. [Google Scholar] [CrossRef] [PubMed]
- Zhang, H.D.; Jiang, L.H.; Sun, D.W.; Hou, J.C.; Ji, Z.L. CircRNA: A novel type of biomarker for cancer. Breast Cancer 2017, 25, 1–7. [Google Scholar] [CrossRef] [PubMed]
- Gao, L.; Jin, H.J.; Zhang, D.; Lin, Q. Silencing circRNA_001937 may inhibit cutaneous squamous cell carcinoma proliferation and induce apoptosis by preventing the sponging of the miRNA-597-3p/FOSL2 pathway. Int. J. Mol. Med. 2020, 46, 1653–1660. [Google Scholar] [CrossRef] [PubMed]
- Yang, G.; Zhang, Y.; Yang, J. Identification of Potentially Functional CircRNA-miRNA-mRNA Regulatory Network in Gastric Carcinomausing Bioinformatics Analysis. Med. Sci. Monit. 2019, 25, 8777–8796. [Google Scholar] [CrossRef] [PubMed]
- Hansen, T.B.; Jensen, T.I.; Clausen, B.H.; Bramsen, J.B.; Finsen, B.; Damgaard, C.K.; Kjems, J. Natural RNA circles function as efficient microRNA sponges. Nature 2013, 495, 384–388. [Google Scholar] [CrossRef]
- Chen, J.; Li, Y.; Zheng, Q.; Bao, C.; He, J.; Chen, B.; Lyu, D.; Zheng, B.; Xu, Y.; Long, Z.; et al. Circular RNA profile identifies circPVT1 as a proliferative factor and prognostic marker in gastric cancer. Cancer Lett. 2017, 388, 208–219. [Google Scholar] [CrossRef]
- Zhang, P.F.; Wei, C.Y.; Huang, X.Y.; Peng, R.; Yang, X.; Lu, J.C.; Zhang, C.; Gao, C.; Cai, J.B.; Gao, P.T.; et al. Circular RNA circTRIM33–12 acts as the sponge of MicroRNA-191 to suppress hepatocellular carcinoma progression. Mol. Cancer 2019, 18, 105. [Google Scholar] [CrossRef]
- Ma, C.; Shi, X.; Guo, W.; Feng, F.; Wang, G. miR-205-5p downregulation decreases gemcitabine sensitivity of breast cancer cells via ERp29 upregulation. Exp. Ther. Med. 2019, 18, 3525–3533. [Google Scholar] [CrossRef] [Green Version]
- Lu, Z.; Xu, Y.; Yao, Y.; Jiang, S. miR-205-5p contributes to paclitaxel resistance and progression of endometrial cancer by downregulating FOXO1. Oncol. Res. Featur. Preclin. Clin. Cancer Ther. 2019, 5, 43–57. [Google Scholar] [CrossRef]
- Chen, S.; Wang, Y.; Su, Y.; Zhang, L.; Zhang, M.; Li, X.; Wang, J.; Zhang, X. miR-205-5p/PTK7 axis is involved in the proliferation, migration and invasion of colorectal cancer cells. Mol. Med. Rep. 2018, 17, 6253–6260. [Google Scholar] [CrossRef] [Green Version]
- Becker, F.; Joerg, V.; Hupe, M.C.; Roth, D.; Krupar, R.; Lubczyk, V. Increased mediator complex subunit CDK19 expression associates with aggressive prostate cancer. Int. J. Cancer 2020, 146, 577–588. [Google Scholar] [CrossRef] [PubMed]
- Brägelmann, J.; Klümper, N.; Offermann, A.; von Mässenhausen, A.; Böhm, D.; Deng, M.; Queisser, A.; Sanders, C.; Syring, I.; Merseburger, A.S.; et al. Pan-cancer analysis of the mediator complex transcriptome identifies CDK19 and CDK8 as therapeutic targets in advanced prostate cancer. Clin. Cancer Res. 2017, 23, 829–1840. [Google Scholar] [CrossRef] [PubMed] [Green Version]
- Samatov, T.R.; Tonevitsky, A.G.; Schumacher, U.; Tonevitsky, U.; Schumacher, U. Epithelial-mesenchymal transition: Focus on metastatic cascade, alternative splicing, non-coding RNAs and modulating compounds. Mol. Cancer 2013, 12, 107. [Google Scholar] [CrossRef] [Green Version]
- O’Leary, K.; Shia, A.; Schmid, P. Epigenetic regulation of EMT in non-small cell lung cancer. Curr. Cancer Drug Targets 2018, 18, 89–96. [Google Scholar] [CrossRef] [PubMed]
- Karacosta, L.G.; Anchang, B.; Ignatiadis, N.; Kimmey, S.C.; Benson, J.A.; Shrager, J.B.; Tibshirani, R.; Bendall, S.C.; Plevritis, S.K. Mapping lung cancer epithelial-mesenchymal transition states and trajectories with single-cell resolution. Nat. Commun. 2019, 10, 5587. [Google Scholar] [CrossRef] [Green Version]
- Tulchinsky, E.; Demidov, O.; Kriajevska, M.; Barlev, N.A.; Imyanitov, E. EMT: A mechanism for escape from EGFR-targeted therapy in lung cancer. Biochim. Biophys. Acta 2019, 1871, 29–39. [Google Scholar] [CrossRef]







| Clinicopathologic Feature | Case | Hsa_circ_0006692 lgRQ | p-Value |
|---|---|---|---|
| Age | |||
| <60 | 34 | 0.4362 ± 0.3259 | |
| ≥60 | 27 | 0.5196 ± 0.1878 | 0.8366 |
| Gender | |||
| Male | 36 | 0.3015 ± 0.1748 | |
| Femal | 25 | 0.7202 ± 0.4143 | 0.3033 |
| Anatomical location | |||
| Central | 20 | 0.1847 ± 0.2176 | |
| Peripheral | 41 | 0.5845 ± 0.2613 | 0.3706 |
| Tumor size (Maximum diameter) | |||
| ≤2 | 39 | 0.1849 ± 0.1370 | |
| >2 | 22 | 0.9840 ± 0.4819 | 0.0451 * |
| Histological classification | |||
| Squamous cell carcinoma | 18 | 0.1296 ± 0.2124 | |
| Adenocarcinoma | 43 | 0.6169 ± 0.2654 | 0.2662 |
| TNM stage | |||
| I + II | 39 | 0.1849 ± 0.1370 | |
| III + IV | 22 | 0.9840 ± 0.4819 | 0.0323 * |
| Lymph node metastasis | |||
| metastasis | 33 | 0.5757 ± 0.3304 | |
| Non-metastasis | 28 | 0.3523 ± 0.1925 | 0.5791 |
| Invasion of lung membrane | |||
| Not invade | 23 | 0.1554 ± 0.2347 | |
| Invade | 38 | 0.7281 ± 0.3504 | 0.028 * |
Publisher’s Note: MDPI stays neutral with regard to jurisdictional claims in published maps and institutional affiliations. |
© 2022 by the authors. Licensee MDPI, Basel, Switzerland. This article is an open access article distributed under the terms and conditions of the Creative Commons Attribution (CC BY) license (https://creativecommons.org/licenses/by/4.0/).
Share and Cite
Liao, J.; Chen, Z.; Luo, X.; Su, Y.; Huang, T.; Xu, H.; Lin, K.; Zheng, Q.; Zhang, L.; Lin, G.; et al. Hsa_circ_0006692 Promotes Lung Cancer Progression via miR-205-5p/CDK19 Axis. Genes 2022, 13, 846. https://doi.org/10.3390/genes13050846
Liao J, Chen Z, Luo X, Su Y, Huang T, Xu H, Lin K, Zheng Q, Zhang L, Lin G, et al. Hsa_circ_0006692 Promotes Lung Cancer Progression via miR-205-5p/CDK19 Axis. Genes. 2022; 13(5):846. https://doi.org/10.3390/genes13050846
Chicago/Turabian StyleLiao, Jinrong, Zeng Chen, Xingguan Luo, Ying Su, Tao Huang, Haipeng Xu, Keyu Lin, Qianlan Zheng, Lurong Zhang, Gen Lin, and et al. 2022. "Hsa_circ_0006692 Promotes Lung Cancer Progression via miR-205-5p/CDK19 Axis" Genes 13, no. 5: 846. https://doi.org/10.3390/genes13050846
APA StyleLiao, J., Chen, Z., Luo, X., Su, Y., Huang, T., Xu, H., Lin, K., Zheng, Q., Zhang, L., Lin, G., & Lin, X. (2022). Hsa_circ_0006692 Promotes Lung Cancer Progression via miR-205-5p/CDK19 Axis. Genes, 13(5), 846. https://doi.org/10.3390/genes13050846

