Kisspeptin-10 Promotes Progesterone Synthesis in Bovine Ovarian Granulosa Cells via Downregulation of microRNA-1246
Abstract
:1. Introduction
2. Materials and Methods
2.1. Primary BGC Culture
2.2. Bovine Granulosa Cells (BGCs) Treatment
2.3. Progesterone (P4) Enzyme-Linked Immunosorbent Assay (ELISA)
2.4. Reverse-Transcription Quantitative PCR (qRT-PCR)
2.5. Filipin Staining
2.6. Cholesterol Assay
2.7. Dual-Luciferase Reporter Assays
2.8. Statistical Analyses
3. Results
3.1. Effect of kp-10 on Expression of miR-1246 and P4 Synthesis in BGCs
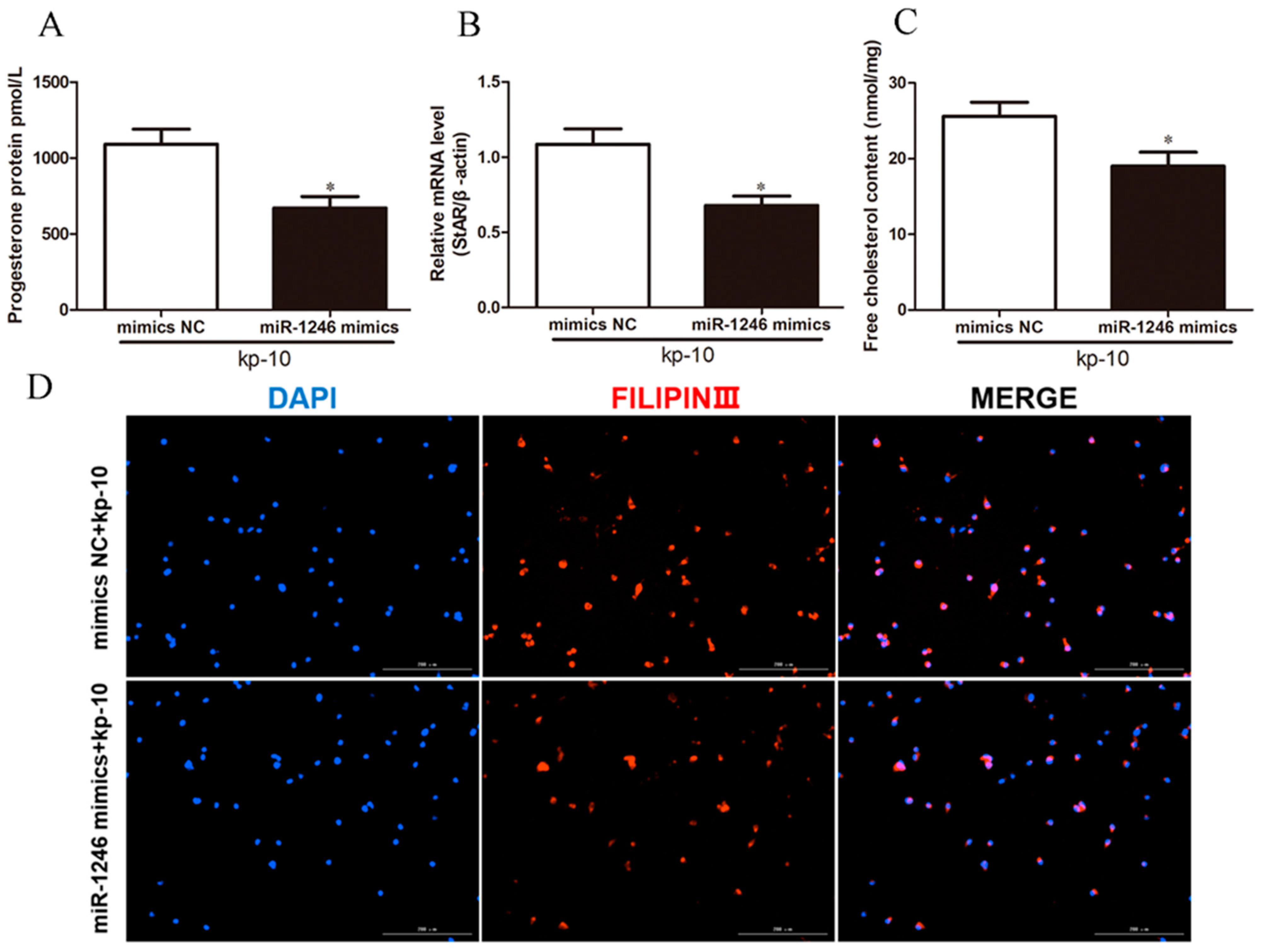
3.2. Effects of miR-1246 on P4 Synthesis in BGCs
3.3. Kp-10 Affects P4 Synthesis of BGCs by Regulating miR-1246 Expression
3.4. miR-1246 Targets StAR Expression in BGCs
4. Discussion
5. Conclusions
Supplementary Materials
Author Contributions
Funding
Institutional Review Board Statement
Informed Consent Statement
Data Availability Statement
Conflicts of Interest
References
- Ho, K.T.; Homma, K.; Takanari, J.; Bai, H.; Kawahara, M.; Nguyen, K.T.K.; Takahashi, M. A standardized extract of Asparagus officinalis stem improves HSP70-mediated redox balance and cell functions in bovine cumulus-granulosa cells. Sci. Rep. 2021, 11, 18175. [Google Scholar] [CrossRef] [PubMed]
- Suzuki, H.; Jeong, B.-S.; Yang, X. Dynamic Changes of Cumulus-Oocyte Cell Communication During In Vitro Maturation of Porcine Oocytes1. Biol. Reprod. 2000, 63, 723–729. [Google Scholar] [CrossRef] [PubMed] [Green Version]
- Spicer, L.J.; Schutz, L.F.; Aad, P.Y. Effects of bone morphogenetic protein 4, gremlin, and connective tissue growth factor on estradiol and progesterone production by bovine granulosa cells. J. Anim. Sci. 2021, 99, skab318. [Google Scholar] [CrossRef] [PubMed]
- Taraborrelli, S. Physiology, production and action of progesterone. Acta Obstet. Gynecol. Scand. 2015, 94 (Suppl. 161), 8–16. [Google Scholar] [CrossRef] [PubMed]
- Salazar, E.L.; Calzada, L. The role of progesterone in endometrial estradiol- and progesterone-receptor synthesis in women with menstrual disorders and habitual abortion. Gynecol. Endocrinol. 2007, 23, 222–225. [Google Scholar] [CrossRef] [PubMed]
- Morel, Y.; Roucher, F.; Plotton, I.; Goursaud, C.; Tardy, V.; Mallet, D. Evolution of steroids during pregnancy: Maternal, placental and fetal synthesis. Ann. Endocrinol. 2016, 77, 82–89. [Google Scholar] [CrossRef]
- Saqib, M.N.; Qureshi, M.S.; Suhail, S.M.; Khan, R.U.; Bozzo, G.; Ceci, E.; Laudadio, V.; Tufarelli, V. Association among Metabolic Status, Oxidative Stress, Milk Yield, Body Condition Score and Reproductive Cyclicity in Dairy Buffaloes. Reprod. Domest. Anim. 2022. [Google Scholar] [CrossRef]
- Cao, Y.; Li, Z.; Jiang, W.; Ling, Y.; Kuang, H. Reproductive functions of Kisspeptin/KISS1R Systems in the Periphery. Reprod. Biol. Endocrinol. 2019, 17, 1–9. [Google Scholar] [CrossRef]
- Hu, K.-L.; Zhao, H.; Chang, H.-M.; Yu, Y.; Qiao, J. Kisspeptin/Kisspeptin Receptor System in the Ovary. Front. Endocrinol. 2018, 8, 365. [Google Scholar] [CrossRef] [Green Version]
- Roa, J.; Navarro, V.M.; Tena-Sempere, M. Kisspeptins in Reproductive Biology: Consensus Knowledge and Recent Developments. Biol. Reprod. 2011, 85, 650–660. [Google Scholar] [CrossRef]
- Leon, S.; Tena-Sempere, M. Dissecting the Roles of Gonadotropin-Inhibitory Hormone in Mammals: Studies Using Pharmacological Tools and Genetically Modified Mouse Models. Front. Endocrinol. 2016, 6, 189. [Google Scholar] [CrossRef] [PubMed] [Green Version]
- Talbi, R.; Laran-Chich, M.-P.; Magoul, R.; El Ouezzani, S.; Simonneaux, V. Kisspeptin and RFRP-3 differentially regulate food intake and metabolic neuropeptides in the female desert jerboa. Sci. Rep. 2016, 6, 36057. [Google Scholar] [CrossRef] [PubMed] [Green Version]
- Laoharatchatathanin, T.; Terashima, R.; Yonezawa, T.; Kurusu, S.; Kawaminami, M. Augmentation of Metastin/Kisspeptin mRNA Expression by the Proestrous Luteinizing Hormone Surge in Granulosa Cells of Rats: Implications for Luteinization1. Biol. Reprod. 2015, 93, 15. [Google Scholar] [CrossRef]
- Cielesh, M.E.; McGrath, B.M.; Scott, C.J.; Norman, S.T.; Stephen, C.P. The localization of kisspeptin and kisspeptin receptor in the canine ovary during different stages of the reproductive cycle. Reprod. Domest. Anim. 2016, 52 (Suppl. 2), 24–28. [Google Scholar] [CrossRef] [Green Version]
- Gaytán, F.; Gaytán, M.; Castellano, J.M.; Romero, M.; Roa, J.; Aparicio, B.; Garrido, N.; Sánchez-Criado, J.E.; Millar, R.P.; Pellicer, A.; et al. KiSS-1 in the mammalian ovary: Distribution of kisspeptin in human and marmoset and alterations in KiSS-1 mRNA levels in a rat model of ovulatory dysfunction. Am. J. Physiol. Metab. 2009, 296, E520–E531. [Google Scholar]
- Rajin, T.; Patra, M.; Sheikh, P.A.; Singh, A.K.; Mishra, G.K.; Karikalan, M.; Singh, S.; Kumar, H.; Gaur, G.; Krishnaswamy, N. Expression of kisspeptin and its receptor in different functional classes of ovarian follicle in the buffalo (Bubalus bubalis). Theriogenology 2021, 179, 87–96. [Google Scholar] [CrossRef] [PubMed]
- Fabová, Z.; Sirotkin, A.V. Interrelationships between kisspeptin and FSH in control of porcine ovarian cell functions. Domest. Anim. Endocrinol. 2020, 74, 106520. [Google Scholar] [CrossRef]
- Xiao, Y.; Ni, Y.; Huang, Y.; Wu, J.; Grossmann, R.; Zhao, R. Effects of kisspeptin-10 on progesterone secretion in cultured chicken ovarian granulosa cells from preovulatory (F1-F3) follicles. Peptides 2011, 32, 2091–2097. [Google Scholar] [CrossRef]
- Peng, J.; Tang, M.; Zhang, B.P.; Zhang, P.; Zhong, T.; Zong, T.; Yang, B.; Kuang, H.B. Kisspeptin stimulates progesterone secretion via the Erk1/2 mitogen-activated protein kinase signaling pathway in rat luteal cells. Fertil. Steril. 2013, 99, 1436–1443.e1. [Google Scholar] [CrossRef]
- Anuradha; Krishna, A. Kisspeptin regulates ovarian steroidogenesis during delayed embryonic development in the fruit bat, Cynopterus sphinx. Mol. Reprod. Dev. 2017, 84, 1155–1167. [Google Scholar] [CrossRef]
- Ambros, V. The functions of animal microRNAs. Nature 2004, 431, 350–355. [Google Scholar] [CrossRef] [PubMed]
- Andreas, E.; Pandey, H.O.; Hoelker, M.; Salilew-Wondim, D.; Gebremedhn, S.; Schellander, K.; Tesfaye, D. The regulatory role of miR-20a in bovine cumulus cells and its contribution to oocyte maturation. Zygote 2021, 29, 435–444. [Google Scholar] [CrossRef] [PubMed]
- Yao, G.D.; Yin, M.; Lian, J.; Tian, H.; Liu, L.; Li, X.; Sun, F. MicroRNA-224 Is Involved in Transforming Growth Factor-β-Mediated Mouse Granulosa Cell Proliferation and Granulosa Cell Function by Targeting Smad4. Mol. Endocrinol. 2010, 24, 540–551. [Google Scholar] [CrossRef] [Green Version]
- Yin, M.M.; Lü, M.; Yao, G.; Tian, H.; Lian, J.; Liu, L.; Liang, M.; Wang, Y.; Sun, F. Transactivation of microRNA-383 by Steroidogenic Factor-1 Promotes Estradiol Release from Mouse Ovarian Granulosa Cells by Targeting RBMS1. Mol. Endocrinol. 2012, 26, 1129–1143. [Google Scholar] [CrossRef] [Green Version]
- Xu, S.Y.; Linher-Melville, K.; Yang, B.B.; Wu, D.; Li, J. Micro-RNA378 (miR-378) Regulates Ovarian Estradiol Production by Targeting Aromatase. Endocrinology 2011, 152, 3941–3951. [Google Scholar] [CrossRef] [Green Version]
- Qin, D.; Guo, Q.; Wei, R.; Liu, S.; Zhu, S.; Zhang, S.; Min, L. Predict Colon Cancer by Pairing Plasma miRNAs: Establishment of a Normalizer-Free, Cross-Platform Model. Front. Oncol. 2021, 11, 561763. [Google Scholar] [CrossRef] [PubMed]
- Chen, L.; Guo, Z.; Zhou, Y.; Ni, J.; Zhu, J.; Fan, X.; Chen, X.; Liu, Y.; Li, Z.; Zhou, H. microRNA-1246-containing extracellular vesicles from acute myeloid leukemia cells promote the survival of leukemia stem cells via the LRIG1-meditated STAT3 pathway. Aging 2021, 13, 13644–13662. [Google Scholar] [CrossRef]
- Hoshino, I.; Ishige, F.; Iwatate, Y.; Gunji, H.; Kuwayama, N.; Nabeya, Y.; Yokota, H.; Takeshita, N.; Iida, K.; Nagase, H.; et al. Cell-free microRNA-1246 in different body fluids as a diagnostic biomarker for esophageal squamous cell carcinoma. PLoS ONE 2021, 16, e0248016. [Google Scholar] [CrossRef]
- Rao, A.K.D.M.; Arvinden, V.R.; Ramasamy, D.; Patel, K.; Meenakumari, B.; Ramanathan, P.; Sundersingh, S.; Sridevi, V.; Rajkumar, T.; Herceg, Z.; et al. Identification of novel dysregulated circular RNAs in early-stage breast cancer. J. Cell. Mol. Med. 2021, 25, 3912–3921. [Google Scholar] [CrossRef]
- Faheem, M.; Ghanem, N.; Gad, A.; Procházka, R.; Dessouki, S. Adaptive and Biological Responses of Buffalo Granulosa Cells Exposed to Heat Stress under In Vitro Condition. Animals 2021, 11, 794. [Google Scholar] [CrossRef]
- Miller, W.L. Steroidogenic acute regulatory protein (StAR), a novel mitochondrial cholesterol transporter. Biochim. Biophys. Acta 2007, 1771, 663–676. [Google Scholar] [CrossRef] [PubMed]
- Kuai, Y.; Gao, X.; Yang, H.; Luo, H.; Xu, Y.; Liu, C.; Yu, H.; Wang, Y.; Zhang, C.; Ma, X.; et al. Pentachloronitrobenzene alters progesterone production and primordial follicle recruitment in cultured granulosa cells and rat ovary†. Biol. Reprod. 2020, 102, 511–520. [Google Scholar] [CrossRef]
- Bennett-Toomey, J.; Stocco, C. GATA Regulation and Function During the Ovarian Life Cycle. Ovarian Cycle 2018, 107, 193–225. [Google Scholar]
- Zhong, Y.; Li, L.; He, Y.; He, B.; Li, Z.; Zhang, Z.; Zhang, H.; Yuan, X.; Li, J. Activation of Steroidogenesis, Anti-Apoptotic Activity, and Proliferation in Porcine Granulosa Cells by RUNX1 Is Negatively Regulated by H3K27me3 Transcriptional Repression. Genes 2020, 11, 495. [Google Scholar] [CrossRef] [PubMed]
- Hu, P.; Sun, N.; Khan, A.; Zhang, X.; Sun, P.; Sun, Y.; Guo, J.; Zheng, X.; Yin, W.; Fan, K.; et al. Network pharmacology-based study on the mechanism of scutellarin against zearalenone-induced ovarian granulosa cell injury. Ecotoxicol. Environ. Saf. 2021, 227, 112865. [Google Scholar] [CrossRef]
- Zmijewska, A.; Czelejewska, W.; Drzewiecka, E.M.; Franczak, A. Effect of kisspeptin (KISS) and RFamide-related peptide-3 (RFRP-3) on the synthesis and secretion of FSH in vitro by pituitary cells in pigs. Theriogenology 2021, 171, 72–84. [Google Scholar] [CrossRef]
- Lindo, A.N.; Thorson, J.F.; Bedenbaugh, M.N.; McCosh, R.B.; Lopez, J.A.; Young, S.A.; Meadows, L.J.; Bowdridge, E.C.; Fergani, C.; Freking, B.A.; et al. Localization of kisspeptin, NKB, and NK3R in the hypothalamus of gilts treated with the progestin altrenogest. Biol. Reprod. 2021, 105, 1056–1067. [Google Scholar] [CrossRef]
- Maalouf, S.W.; Liu, W.S.; Pate, J.L. MicroRNA in ovarian function. Cell Tissue Res. 2015, 363, 7–18. [Google Scholar] [CrossRef]
- Oliveira, C.; Fatsini, E.; Fernández, I.; Anjos, C.; Chauvigné, F.; Cerdà, J.; Mjelle, R.; Fernandes, J.; Cabrita, E. Kisspeptin Influences the Reproductive Axis and Circulating Levels of microRNAs in Senegalese Sole. Int. J. Mol. Sci. 2020, 21, 9051. [Google Scholar] [CrossRef]
- Zhang, Q.W.; Sun, J.; Huang, Y.; Bu, S.; Guo, Y.; Gu, T.; Li, B.; Wang, C.; Lai, D. Human Amniotic Epithelial Cell-Derived Exosomes Restore Ovarian Function by Transferring MicroRNAs against Apoptosis. Mol. Ther.-Nucleic Acids 2019, 16, 407–418. [Google Scholar] [CrossRef] [Green Version]
- Todeschini, P.; Salviato, E.; Paracchini, L.; Ferracin, M.; Petrillo, M.; Zanotti, L.; Tognon, G.; Gambino, A.; Calura, E.; Caratti, G.; et al. Circulating miRNA landscape identifies miR-1246 as promising diagnostic biomarker in high-grade serous ovarian carcinoma: A validation across two independent cohorts. Cancer Lett. 2017, 388, 320–327. [Google Scholar] [CrossRef] [PubMed]
- Guo, Q.; Jiang, Y.; Bai, H.; Chen, G.; Chang, G. miR-301a-5p Regulates TGFB2 during Chicken Spermatogenesis. Genes 2021, 12, 1695. [Google Scholar] [CrossRef] [PubMed]
- Gao, S.; Zhao, J.; Xu, Q.; Guo, Y.; Liu, M.; Zhang, C.; Schinckel, A.P.; Zhou, B. MiR-31 targets HSD17B14 and FSHR, and miR-20b targets HSD17B14 to affect apoptosis and steroid hormone metabolism of porcine ovarian granulosa cells. Theriogenology 2021, 180, 94–102. [Google Scholar] [CrossRef] [PubMed]
- Niswender, G.D. Molecular control of luteal secretion of progesterone. Reproduction 2002, 123, 333–339. [Google Scholar] [CrossRef]
- Zhou, C.; Zaman, N.; Li, Y.; Martinez-Arguelles, D.B.; Papadopoulos, V.; Zirkin, B.; Traore, K. Redox regulation of hormone sensitive lipase: Potential role in the mechanism of MEHP-induced stimulation of basal steroid synthesis in MA-10 Leydig cells. Reprod. Toxicol. 2019, 85, 19–25. [Google Scholar] [CrossRef] [PubMed]






| Name | Sequence(5′–3′) |
|---|---|
| bta-miR-1246 mimics | Sense: AAUGGAUUUUUGGAGCAGG |
| Antisense: UGCUCCAAAAAUCCAUUUU | |
| bta-mimics NC | Sense: UUGUACUACACAAAAGUACUG |
| Antisense: GUACUUUUGUGUAGUACAAUU | |
| bta-miR-1246 inhibitor | CCUGCUCCAAAAAUCCAUU |
| bta-inhibitor NC | CAGUACUUUUGUGUAGUACAA |
| Primer Name | Primer Sequence(5′–3′) | Annealing Temperatures/°C |
|---|---|---|
| miR-1246 RT | GTCGTATCCAGTGCAGGGTCCGAGGTATTCGCACTGGATACGACCCTGCT | -- |
| miR-1246 | F: GCGCGAATGGATTTTTGG | 64 |
| R: AGTGCAGGGTCCGAGGTATT | ||
| StAR | F: AAGACCCTCTCTACAGCGACCAAG | 60 |
| R: CTCTCCTTCTTCCAGCCCTCCTG | ||
| U6 | F: GCTTCGGCAGCACATATACTAAAAT | 64 |
| R: CGCTTCACGAATTTGCGTGTCAT | ||
| β-actin | F: TTGATCTTCATTGTGCTGGGTG | 60 |
| R: CTTCCTGGGCATGGAATCCT |
Publisher’s Note: MDPI stays neutral with regard to jurisdictional claims in published maps and institutional affiliations. |
© 2022 by the authors. Licensee MDPI, Basel, Switzerland. This article is an open access article distributed under the terms and conditions of the Creative Commons Attribution (CC BY) license (https://creativecommons.org/licenses/by/4.0/).
Share and Cite
Guo, L.; Xu, H.; Li, Y.; Liu, H.; Zhao, J.; Lu, W.; Wang, J. Kisspeptin-10 Promotes Progesterone Synthesis in Bovine Ovarian Granulosa Cells via Downregulation of microRNA-1246. Genes 2022, 13, 298. https://doi.org/10.3390/genes13020298
Guo L, Xu H, Li Y, Liu H, Zhao J, Lu W, Wang J. Kisspeptin-10 Promotes Progesterone Synthesis in Bovine Ovarian Granulosa Cells via Downregulation of microRNA-1246. Genes. 2022; 13(2):298. https://doi.org/10.3390/genes13020298
Chicago/Turabian StyleGuo, Lewei, Haoran Xu, Yajun Li, Hongyu Liu, Jing Zhao, Wenfa Lu, and Jun Wang. 2022. "Kisspeptin-10 Promotes Progesterone Synthesis in Bovine Ovarian Granulosa Cells via Downregulation of microRNA-1246" Genes 13, no. 2: 298. https://doi.org/10.3390/genes13020298
APA StyleGuo, L., Xu, H., Li, Y., Liu, H., Zhao, J., Lu, W., & Wang, J. (2022). Kisspeptin-10 Promotes Progesterone Synthesis in Bovine Ovarian Granulosa Cells via Downregulation of microRNA-1246. Genes, 13(2), 298. https://doi.org/10.3390/genes13020298
