Argopistes sexvittatus and Argopistes capensis (Chrysomelidae: Alticini): Mitogenomics and Phylogeny of Two Flea Beetles Affecting Olive Trees
Abstract
1. Introduction
2. Materials and Methods
2.1. Specimen Collection, Morphological Identification and DNA Extraction
2.2. DNA Barcodes
2.3. Mitogenomics
2.4. Phylogenetics
3. Results and Discussion
3.1. Distribution of Olive Flea Beetles in the Western Cape of South Africa
3.2. DNA Barcodes Support Species Identification in A. capensis and A. sexvittatus
3.3. The Mitogenomes of Argopistes capensis and Argopistes sexvittatus
3.3.1. Transfer RNAs, Ribosomal RNAs and AT-Rich Region
3.3.2. Start Codons and Stop Codons
3.3.3. Intergenic Regions and Spacers
3.3.4. Nucleotide Composition and Codon Usage
3.3.5. Synonymous and Nonsynonymous Nucleotide Substitution Rates
3.4. Mitogenomic Variation of Argopistes sexvittatus Morphotypes
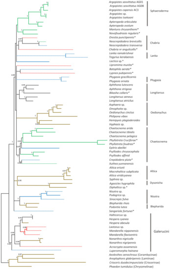
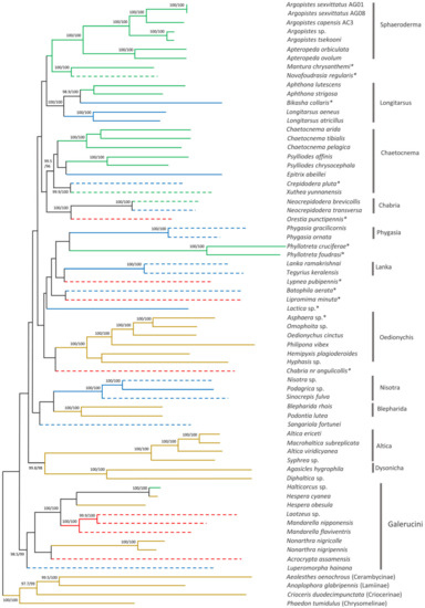
3.5. Phylogenetic Position of A. capensis and A. sexvittatus within Alticini
4. Conclusions
Supplementary Materials
Author Contributions
Funding
Institutional Review Board Statement
Informed Consent Statement
Data Availability Statement
Acknowledgments
Conflicts of Interest
References
- Bouchard, P.; Bousquet, Y.; Davies, A.E.; Alonso-Zarazaga, M.A.; Lawrence, J.F.; Lyal, C.H.C.; Newton, A.F.; Reid, C.A.M.; Schmitt, M.; Slipinski, S.A.; et al. Family-group names in Coleoptera (Insecta). Zookeys 2011, 88, 1–972. [Google Scholar] [CrossRef] [PubMed]
- Biondi, M.; D’Alessandro, P. Afrotropical flea beetle genera: A key to their identification, updated catalogue and biogeographical analysis (Coleoptera, Chrysomelidae, Galerucinae, Alticini). Zookeys 2012, 253, 1–158. [Google Scholar] [CrossRef]
- Feeny, P.; Paauwe, K.L.; Demong, N.J. Flea beetles and mustard oils: Host plant specificity of Phyllotreta cruciferae and P. striolata adults (Coleoptera: Chrysomelidae). Ann. Entomol. Soc. Am. 1970, 63, 832–841. [Google Scholar] [CrossRef]
- Bukejs, A. To the knowledge of flea beetles (Coleoptera: Chrysomelidae: Alticinae) in the fauna of Latvia. 1.1 genus Chaetocnema Stephans, 1931. Acta Zool. Litu. 2008, 18, 191–197. [Google Scholar] [CrossRef]
- Bienkowski, A.O.; Orlova-Bienkowski, M.J. Quick spread of invasive rose flea beetle Luperomorpha xanthodera (Fairmaire, 1888) in Europe and its first record from Russia. SPIXIANA 2018, 1, 99–104. [Google Scholar]
- Costa, C. ; Infruitec. Olive Production in South Africa: A Handbook for Olive Growers; ARC-Infruitec: Stellenbosch, South Africa, 1998. [Google Scholar]
- Bryant, G.E. Some new injurious phytophaga from Africa. Bull. Entomol. Res. 1922, 12, 473–475. [Google Scholar] [CrossRef]
- Bryant, G.E. New species of African Chrysomelidae (Halticinae: Coleoptera). Ann. Mag. Nat. Hist. 1944, 84, 817–821. [Google Scholar] [CrossRef]
- Addison, M.F.; Addison, P.; Barnes, B.N. Olive. In Insects of Cultivated Plants and Natural Pastures in Southern Africa; Prinsloo, G.L., Uys, V.M., Eds.; Entomological Society of Southern Africa: Pretoria, South Africa, 2015; pp. 394–405. [Google Scholar]
- Taylor, J. Notes on the Olive Flea Beetle (Argopistes sexvittatus Bryant). J. Entomol. Soc. South. Afr. 1945, 8, 49–52. [Google Scholar]
- Myburgh, A. Olive Flea Beetles in the Western Cape Province. Farming in South Africa 1952, 27, 248–253. [Google Scholar]
- Aslan, E.G.; Başar, M. Flea beetles collected from olive trees of Antalya Province, including the first record of the monotypic genus Lythraria Bedel, 1897 (Coleoptera: Chrysomelidae) for Turkey. Turk. Entomoloji Derg. 2016, 40, 243–248. [Google Scholar] [CrossRef][Green Version]
- Green, M.R.; Sambrook, J. Isolation of high-molecular-weight DNA using organic solvents. Cold Spring Harb. Protoc. 2017, 2017, 356–359. [Google Scholar] [CrossRef] [PubMed]
- Folmer, O.; Black, M.; Hoeh, W.; Lutz, R.; Vrijenhoek, R. DNA primers for amplification of mitochondrial cytochrome c oxidase subunit I from diverse metazoan invertebrates. Mol. Mar. Biol. Biotechnol. 1994, 3, 294–299. [Google Scholar] [CrossRef] [PubMed]
- Katoh, K.; Standley, D.M. MAFFT multiple sequence alignment software version 7: Improvements in performance and usability. Mol. Biol. Evol. 2013, 30, 772–780. [Google Scholar] [CrossRef] [PubMed]
- Kumar, S.; Stecher, G.; Li, M.; Knyaz, C.; Tamura, K. MEGA X: Molecular evolutionary genetics analysis across computing platforms. Mol. Biol. Evol. 2018, 35, 1547–1549. [Google Scholar] [CrossRef] [PubMed]
- Kimura, M. A simple method for estimating evolutionary rates of base substitutions through comparative studies of nucleotide sequences. J. Mol. Evol. 1980, 16, 111–120. [Google Scholar] [CrossRef]
- Bandelt, H.J.; Forster, P.; Röhl, A. Median-joining networks for inferring intraspecific phylogenies. Mol. Biol. Evol. 1999, 16, 37–48. [Google Scholar] [CrossRef]
- Long, C.; Liu, P.; Guo, Q.; Xu, J.; Dai, X. Complete mitochondrial genome of a leaf mining beetle, Argopistes tsekooni (Coleoptera: Chrysomelidae). Mitochondrial DNA Part B 2019, 4, 418–419. [Google Scholar] [CrossRef]
- Laslett, D.; Canbäck, B.; Canback, B.; Canbäck, B. ARWEN: A program to detect tRNA genes in metazoan mitochondrial nucleotide sequences. Bioinformatics 2008, 24, 172–175. [Google Scholar] [CrossRef]
- Rozas, J.; Ferrer-Mata, A.; Sanchez-DelBarrio, J.C.; Guirao-Rico, S.; Librado, P.; Ramos-Onsins, S.E.; Sanchez-Gracia, A. DnaSP 6: DNA sequence polymorphism analysis of large data sets. Mol. Biol. Evol. 2017, 34, 3299–3302. [Google Scholar] [CrossRef]
- Castresana, J. Selection of conserved blocks from multiple alignments for their use in phylogenetic analysis. Mol. Biol. Evol. 2000, 17, 540–542. [Google Scholar] [CrossRef]
- Nguyen, L.T.; Schmidt, H.A.; Von Haeseler, A.; Minh, B.Q. IQ-TREE: A fast and effective stochastic algorithm for estimating maximum-likelihood phylogenies. Mol. Biol. Evol. 2015, 32, 268–274. [Google Scholar] [CrossRef] [PubMed]
- Kalyaanamoorthy, S.; Minh, B.Q.; Wong, T.K.F.; Von Haeseler, A.; Jermiin, L.S. ModelFinder: Fast model selection for accurate phylogenetic estimates. Nat. Methods 2017, 14, 587–589. [Google Scholar] [CrossRef] [PubMed]
- Hoang, D.T.; Chernomor, O.; Von Haeseler, A.; Minh, B.Q.; Vinh, L.S. UFBoot2: Improving the ultrafast bootstrap approximation. Mol. Biol. Evol. 2018, 35, 518–522. [Google Scholar] [CrossRef] [PubMed]
- Guindon, S.; Dufayard, J.F.; Lefort, V.; Anisimova, M.; Hordijk, W.; Gascuel, O. New algorithms and methods to estimate maximum-likelihood phylogenies: Assessing the performance of PhyML 3.0. Syst. Biol. 2010, 59, 307–321. [Google Scholar] [CrossRef]
- Lartillot, N.; Rodrigue, N.; Stubbs, D.; Richer, J. Phylobayes MPI: Phylogenetic reconstruction with infinite mixtures of profiles in a parallel environment. Syst. Biol. 2013, 62, 611–615. [Google Scholar] [CrossRef]
- Letunic, I.; Bork, P. Interactive tree of life (iTOL) v5: An online tool for phylogenetic tree display and annotation. Nucleic Acids Res. 2021, 49, W293–W296. [Google Scholar] [CrossRef]
- International Commission on Zoological Nomeclature International Code of Zoological Nomenclature. Available online: https://www.iczn.org/the-code/the-code-online/ (accessed on 20 August 2022).
- Mkize, N.; Hoelmer, K.A.; Villet, M.H. A survey of fruit-feeding insects and their parasitoids occurring on wild olives, Olea europaea ssp. cuspidata, in the Eastern Cape of South Africa. Biocontrol Sci. Technol. 2008, 18, 991–1004. [Google Scholar] [CrossRef]
- Ring, D.J.; Sturk-Anreaggi, K.; Peck, M.A.; Marshall, C. A performance evaluation of Nextera XT and KAPA HyperPlus for rapid Illumina library preparation of long-range mitogenome amplicons. Forensic Sci. Int. 2017, 29, 174–180. [Google Scholar] [CrossRef]
- Boore, J.L. Animal mitochondrial genomes. Nucleic Acids Res 1999, 27, 1767–1780. [Google Scholar] [CrossRef]
- Saito, S.; Tamura, K.; Aotsuka, T. Replication origin of mitochondrial DNA in insects. Genetics 2005, 171, 1695–1705. [Google Scholar] [CrossRef]
- Bernt, M.; Braband, A.; Schierwater, B.; Stadler, P.F. Genetic aspects of mitochondrial genome evolution. Mol. Phylogenet. Evol. 2013, 69, 328–338. [Google Scholar] [CrossRef] [PubMed]
- Li, N.; Wei, J.; Jia, D.; Li, S.; Ma, R. The complete mitochondrial genome of the flea beetle Agasicles hygrophila. Mitochondrial DNA 2016, 27, 3670–3671. [Google Scholar] [CrossRef] [PubMed]
- Nie, R.; Zhang, S.; Vogler, A.P.; Wu, L.; Konstantinov, A.S.; Li, W.; Yang, X.; Xue, H. Diversification of mitogenomes in three sympatric Altica flea beetles (Insecta, Chrysomelidae). Zool. Scr. 2019, 48, 657–666. [Google Scholar] [CrossRef]
- Ojala, D.; Montoya, J.; Attardi, G. tRNA punctuation model of RNA processing in human mitochondria. Nature 1981, 290, 470–474. [Google Scholar] [CrossRef] [PubMed]
- Sheffield, N.C.; Song, H.; Cameron, S.L.; Whiting, M.F. A comparative analysis of mitochondrial genomes in Coleoptera (Arthropoda: Insecta) and genome descriptions of six new beetles. Mol. Biol. Evol. 2008, 25, 2499–2509. [Google Scholar] [CrossRef]
- Sharp, P.M.; Li, W.H. An evolutionary perspective on synonymous codon usage in unicellular organisms. J. Mol. Evol. 1986, 24, 28–38. [Google Scholar] [CrossRef]
- Wang, D.; Zhang, S.; He, F.; Zhu, J.; Hu, S.; Yu, J. How do variable substitution rates influence Ka and Ks calculations? Genom. Proteom. Bioinforma. 2009, 7, 116–127. [Google Scholar] [CrossRef]
- Nie, R.; Breeschoten, T.; Timmermans, M.J.T.N.; Nadein, K.; Xue, H.; Bai, M.; Huang, Y.; Yang, X.; Vogler, A.P. The phylogeny of Galerucinae (Coleoptera: Chrysomelidae) and the performance of mitochondrial genomes in phylogenetic inference compared to nuclear rRNA genes. Cladistics 2018, 34, 113–130. [Google Scholar] [CrossRef]
- Damaška, A.F.; Konstantinov, A.; Lee, C.F.; Ruan, Y.; Mohagan, D.J.; Fikáček, M. Molecular phylogeny of moss-inhabiting flea beetles from the Chabria group (Coleoptera: Chrysomelidae: Alticini) reveals multiple colonizations and radiations in Taiwan. Syst. Entomol. 2021, 46, 915–925. [Google Scholar] [CrossRef]
- Ge, D.; Gómez-Zurita, J.; Chesters, D.; Yang, X.; Vogler, A.P. Suprageneric systematics of flea beetles (Chrysomelidae: Alticinae) inferred from multilocus sequence data. Mol. Phylogenet. Evol. 2012, 62, 793–805. [Google Scholar] [CrossRef]
- Smit, S.J.; Allsopp, E.; Nethavhani, Z.; Caleca, V.; Oberprieler, R.G.; Van Asch, B. Mitogenomics of the olive seed weevil, Anchonocranus oleae Marshall and implications for its phylogenetic position in Curculionidae. Insects 2022, 13, 607. [Google Scholar] [CrossRef] [PubMed]
- Hlaka, V.; Guilbert, É.; Smit, S.J.; van Noort, S.; Allsopp, E.; Langley, J.; van Asch, B. Species diversity and phylogenetic relationships of olive lace bugs (Hemiptera: Tingidae) found in South Africa. Insects 2021, 12, 830. [Google Scholar] [CrossRef]
- Langley, J.; Cornwall, M.; Powell, C.; Costa, C.; Allsopp, E.; van Noort, S.; Guilbert, E.; van Asch, B. First report of the lace bug Neoplerochila paliatseasi (Rodrigues, 1981) (Hemiptera: Tingidae) infesting cultivated olive trees in South Africa, and its complete mitochondrial sequence. Zootaxa 2020, 4722, 443–462. [Google Scholar] [CrossRef] [PubMed]
- Powell, C.; Caleca, V.; Sinno, M.; van Staden, M.; van Noort, S.; Rhode, C.; Allsopp, E.; van Asch, B. Barcoding of parasitoid wasps (Braconidae and Chalcidoidea) associated with wild and cultivated olives in the Western Cape of South Africa. Genome 2019, 62, 183–199. [Google Scholar] [CrossRef] [PubMed]
- Teixeira da Costa, L.; Powell, C.; van Noort, S.; Costa, C.; Sinno, M.; Caleca, V.; Rhode, C.; Kennedy, R.J.; van Staden, M.; van Asch, B. The complete mitochondrial genome of Bactrocera biguttula (Bezzi) (Diptera: Tephritidae) and phylogenetic relationships with other Dacini. Int. J. Biol. Macromol. 2019, 126, 130–140. [Google Scholar] [CrossRef] [PubMed]
- Ajene, I.; Khamis, F.; Pietersen, G.; van Asch, B. Mitochondrial genetic variation reveals phylogeographic structure and cryptic diversity in Trioza erytreae. Sci. Rep. 2020, 10, 8893. [Google Scholar] [CrossRef] [PubMed]









Publisher’s Note: MDPI stays neutral with regard to jurisdictional claims in published maps and institutional affiliations. |
© 2022 by the authors. Licensee MDPI, Basel, Switzerland. This article is an open access article distributed under the terms and conditions of the Creative Commons Attribution (CC BY) license (https://creativecommons.org/licenses/by/4.0/).
Share and Cite
Hlaka, V.; Biondi, M.; Allsopp, E.; van Asch, B. Argopistes sexvittatus and Argopistes capensis (Chrysomelidae: Alticini): Mitogenomics and Phylogeny of Two Flea Beetles Affecting Olive Trees. Genes 2022, 13, 2195. https://doi.org/10.3390/genes13122195
Hlaka V, Biondi M, Allsopp E, van Asch B. Argopistes sexvittatus and Argopistes capensis (Chrysomelidae: Alticini): Mitogenomics and Phylogeny of Two Flea Beetles Affecting Olive Trees. Genes. 2022; 13(12):2195. https://doi.org/10.3390/genes13122195
Chicago/Turabian StyleHlaka, Vaylen, Maurizio Biondi, Elleunorah Allsopp, and Barbara van Asch. 2022. "Argopistes sexvittatus and Argopistes capensis (Chrysomelidae: Alticini): Mitogenomics and Phylogeny of Two Flea Beetles Affecting Olive Trees" Genes 13, no. 12: 2195. https://doi.org/10.3390/genes13122195
APA StyleHlaka, V., Biondi, M., Allsopp, E., & van Asch, B. (2022). Argopistes sexvittatus and Argopistes capensis (Chrysomelidae: Alticini): Mitogenomics and Phylogeny of Two Flea Beetles Affecting Olive Trees. Genes, 13(12), 2195. https://doi.org/10.3390/genes13122195

