error_outline You can access the new MDPI.com website here. Explore and share your feedback with us.
 
 
Sign in to use this feature.

Years

Between: -

Subjects

remove_circle_outline

Journals

Article Types

Countries / Regions

Search Results (1)

Search Parameters:
Keywords = olive flea beetles

Order results
Result details
Results per page
Select all
Export citation of selected articles as:
16 pages, 30527 KB  
Article
Argopistes sexvittatus and Argopistes capensis (Chrysomelidae: Alticini): Mitogenomics and Phylogeny of Two Flea Beetles Affecting Olive Trees
by Vaylen Hlaka, Maurizio Biondi, Elleunorah Allsopp and Barbara van Asch
Genes 2022, 13(12), 2195; https://doi.org/10.3390/genes13122195 - 23 Nov 2022
Cited by 3 | Viewed by 2176
Abstract
The genus Argopistes (Chrysomelidae: Alticini) is the only group of flea beetles specialized in plant hosts in the family Oleaceae. In southern Africa, Argopistes are often found feeding on African Wild Olive (Olea europaea subsp. cuspidata) and European cultivated olive ( [...] Read more.
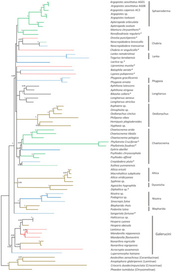
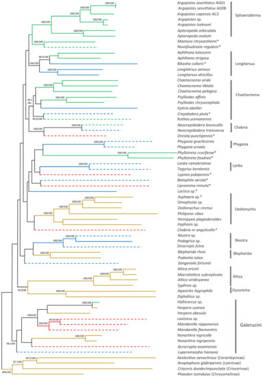
The genus Argopistes (Chrysomelidae: Alticini) is the only group of flea beetles specialized in plant hosts in the family Oleaceae. In southern Africa, Argopistes are often found feeding on African Wild Olive (Olea europaea subsp. cuspidata) and European cultivated olive (O. e. subsp. europaea), and heavy infestations can be devastating to mature trees and compromise the development of young trees. Despite their negative agricultural impact, African Argopistes are an understudied group for which no genetic data were available. We assessed the species diversity of olive flea beetles in the Western Cape province of South Africa, the largest olive-producing region in sub-Saharan Africa, by collecting adult specimens on wild and cultivated olive trees between 2015 and 2017. Argopistes sexvittatus Bryant, 1922 (n = 289) dominated at all sampling sites, and Argopistes capensis Bryant, 1944 (n = 2) was found only once. Argopistes oleae Bryant, 1922, a third species previously reported in the region, was not found. The complete mitogenomes of one A. capensis and two A. sexvittatus (striped and black morphotypes) individuals were sequenced for phylogenetic reconstruction in the context of other 64 species. The two olive flea beetle species form a monophyletic clade with other Argopistes, supporting the hypothesis that the exclusive feeding habit on Oleaceae is an evolutionary adaptation in this genus. Full article
(This article belongs to the Section Animal Genetics and Genomics)
Show Figures

Figure 1

Back to TopTop