AKAP9-Related Channelopathy: Novel Pathogenic Variant and Review of the Literature
Abstract
1. Introduction
2. Materials and Methods
2.1. Targeted Next-Generation Sequencing
2.2. Sanger Sequencing
2.3. MetaDome Analysis and Protein Structure Modeling
3. Results
3.1. Clinical Report
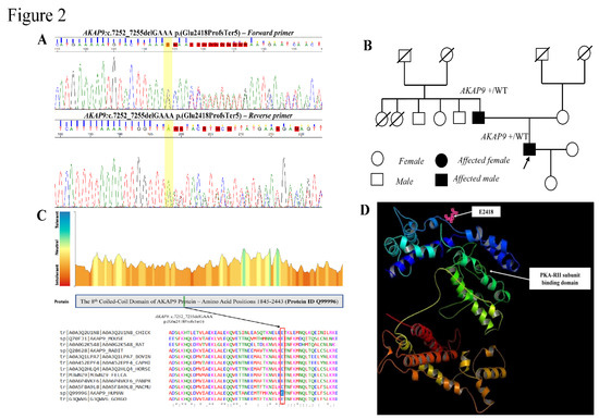
3.2. Genetics Analysis Results
3.3. MetaDome Tolerance Score Analysis and Structural Yotiao Protein Modelling
4. Discussion
Supplementary Materials
Author Contributions
Funding
Institutional Review Board Statement
Informed Consent Statement
Data Availability Statement
Acknowledgments
Conflicts of Interest
Appendix A
References
- Maltese, E.P.; Orlova, N.; Krasikova, E.; Emelyanchik, E.; Cheremisina, A.; Kuscaeva, A.; Salmina, A.; Miotto, R.; Bonizzato, A.; Guerri, G.; et al. Gene-targeted Analysis of Clinically Diagnosed Long QT Russian Families. Int. Heart. J. 2017, 58, 81–87. [Google Scholar] [CrossRef] [PubMed][Green Version]
- Bottigliero, D.; Monaco, I.; Santacroce, R.; Casavecchia, G.; Correale, M.; Guastafierro, F.; Leccese, A.; Cordisco, G.; Leva, R.; Trunzo, R.; et al. Novel AKAP9 mutation and long QT syndrome in a patient with torsades des pointes. J. Interv. Card. Electrophysiol. 2019, 56, 171–172. [Google Scholar] [CrossRef] [PubMed]
- Chen, L.; Marquardt, L.M.; Tester, D.J.; Sampson, K.J.; Ackerman, M.J.; Kass, R.S. Mutation of an A-kinase anchoring protein causes long-QT syndrome. Proc. Natl. Acad. Sci. USA 2007, 104, 20990–20995. [Google Scholar] [CrossRef] [PubMed]
- Tse, G.; Lee, S.; Zhou, J.; Liu, T.; Wong, C.K.I.; Mak, C.; Mok, N.S.; Jeevaratnam, K.; Zhang, Q.; Cheng, S.H.; et al. Territory-wide Chinese Cohort of Long QT syndrome: Random survival Forest and Cox Analyses. Front. Cardiovasc. Med. 2021, 8, 608592. [Google Scholar] [CrossRef] [PubMed]
- Arnon, A.; Novelli, V.; Amin, S.A.; Abiusi, E.; Care, M.; Nannenberg, A.E.; Feilotter, H.; Amenta, S.; Mazza, D.; Bikker, H.; et al. An international, Multicentered, Evidence-Based Reappraisal of Genes Reported to Cause Congenital long QT Syndrome. Circulation 2020, 141, 418–428. [Google Scholar]
- Wiel, L.; Baakman, C.; Gilissen, D.; Veltman, J.A.; Vriend, G.; Gilissen, C. MetaDome: Pathogenicity analysis of genetic variants through aggregation of homologous human protein domains. Hum. Mut. 2009, 40, 1030–1038. [Google Scholar] [CrossRef] [PubMed]
- Garris, R.; Vasudev, R.; Gupta, P.; Tiyyagura, S.; Shamoon, F.; Bikkina, M. Brugada syndrome and AKAP9: Reconciling clinical findings with diagnostic uncertainty. J. Electrocardiol. 2019, 57, 119–121. [Google Scholar] [CrossRef] [PubMed]
- Allegue, C.; Coll, M.; Mates, J.; Campuzano, O.; Iglesias, A.; Sobrino, B.; Brion, M.; Amigo, J.; Carracedo, A.; Brugada, P.; et al. Genetic Analysis of Arrythmogenic Disease in the Era of NGS: The complexity of Clinical Decision-Making in Brugada Syndrome. PloS One 2015, 10, e0133037. [Google Scholar] [CrossRef] [PubMed]
- Li, J.L.; Wang, B.Y.; Qu, F.P.; Ma, L.; Liu, K.; Yang, L.; Nie, J.S.; Xi, M.Y.; Jia, L.P.; Tang, X.; et al. Genetic analysis of Yunnan sudden unexplained death by whole exome sequencing in Southwest of China. J. Forensic. Leg. Med. 2020, 70, 101896. [Google Scholar] [CrossRef] [PubMed]
- Jaouadi, H.; Bouyacoub, Y.; Chabrak, S.; Kraoua, L.; Zaroui, A.; Elouej, S.; Nagara, M.; Dallali, H.; Delague, V.; Levy, N.; et al. Multiallelic rare variants support an oligogenic origin of sudden cardiac death in the young. Herz 2021, 46, 94–102. [Google Scholar] [CrossRef] [PubMed]
- Campuzano, O.; Allegue, C.; Sarquella-Brugada, G.; Coll, M.; Mates, J.; Alcalde, M.; Ferrer-Costa, C.; Iglesias, A.; Brugada, J.; Brugada, R. The role of clinical, genetic and segregation evaluation in sudden infant death. Forensic. Sci. Int. 2014, 242, 9–15. [Google Scholar]
- Neubauer, J.; Lecca, R.M.; Russo, G.; Bartsch, C.; Medeiros-Domingo, A.; Berger, W.; Haas, C. Exome analysis in 34 sudden unexplained death (SUD) victims mainly identified variants in channelopathy-associated genes. Int. J. Legal. Med. 2018, 132, 1057–1065. [Google Scholar] [CrossRef] [PubMed]
- Qui, H.; Li, W.H.; Zhang, H.S.; Zhou, G.X.; Li, P.W. Torsades de pointes episode in a woman with high-grade fever and inflammatory activation: A case report. World. J. Clin. Cases. 2021, 9, 2899–2907. [Google Scholar]
- Tan, H.V.; Duff, H.; Gerull, B.; Sumner, G. Early repolarization syndrome: A case report focusing on dynamic electrocardiographic changes before ventricular arrhythmias and genetic analysis. Heart. Rhythm. Case. Rep. 2015, 1, 213–216. [Google Scholar] [CrossRef] [PubMed]
- Forleo, C.; D’Erchia, M.A.; Sorrentino, S.; Manzari, C.; Chiara, M.; Iacoviello, M.; Guaricci, I.A.; Santis, D.D.; Musci, L.R.; La Spada, A.; et al. Targeted Next-Generation Sequencing detects novel gene-phenotype associations and expands the mutational spectrum in cardiomyopathies. PloS One 2017, 12, e0181842. [Google Scholar] [CrossRef] [PubMed]
- Johnson, N.J.; Ackerman, J.M. QTc: How long is too long? Br. J. Sport. Med. 2009, 43, 657–662. [Google Scholar] [CrossRef] [PubMed]


| AKAP9 | Nucleotide Change (c.DNA Nomenclature) | Protein Change | Exonic Localisation | Variant Type | Parent of Origin | Clinical Symptoms | Associated Disease(s) | Reference(s) |
|---|---|---|---|---|---|---|---|---|
| 1 | c.139C > T | p.(His47Tyr) | Exon 02 | Missense | De novo | Syncope at 10-years-old, ECG: QTc >450 ms, and QTc max of 475 ms | LQTS * | [1] |
| 2 | c.2239G > A | p.(Glu747Lys) | Exon 08 | Missense | N/A | Cyanotic syncope, sinus tachycardia of 110 bpm, and ECG: J-point elevations of 1–2 mm in V1-V3, with saddle-back morphology most prominent in V1 and V2. | Brugada syndrome | [7] |
| 3 | c.3673G > A | p.(Leu1150Phe) | Exon 09 | Missense | N/A | QTc >570–580 ms, episodes of torsade de pointes (8 sec longest duration), and dual-chamber ICD implantation. Echocardiography: left ventricular hypertrophy | LQTS | [2] |
| 4 | c.3827G > A | p.(Arg1276Gln) | Exon 12 | Missense | Maternal transmission | Unexplained sudden death (daughter) | USD * | [9] |
| 5 | c.3827G > A | p.(Arg1276Gln) | Exon 12 | Missense | De novo | Unexplained sudden death (Mother) | USD * | [9] |
| 6 | c.3827G > A | p.(Arg1276Gln) | Exon 12 | Missense | Maternal transmission | Positive flecainide, ECG, and EPS | Brugada syndrome | [8] |
| c.8573A > G | p.(Tyr2858Cys) | Exon 33 | Missense | De novo | ||||
| 7 | c.4826G > A | p.(Arg1609Lys) | Exon 18 | Missense | Paternal transmission | Syncope at 7-years-old, QTc > 450 ms, and QTc max of 489 ms. ECG of proband’s father QTc > 450 ms | LQTS * | [1] |
| 8 | c.4826G > A | p.(Arg1609Lys) | Exon 18 | Missense | Maternal transmission | Unexplained sudden death and family history of sudden death | USD * | [10] |
| 9 | c.4709C > T | p.(Ser1570Leu) | Exon 18 | Missense | N/A | Syncope, QTc > 485 ms, and positive family history | LQTS | [3] |
| 10 | c.4927A > C | p.(Ile1643Leu) | Exon 19 | Missense | Maternal transmission | Unexplained sudden death | USD * | [11] |
| 11 | c.6065A > G | p.(Gln2022Arg) | Exon 25 | Missense | N/A | Seizures, QTc 485 ms, rising T waves, T-wave inversion in V1-V3, and notched wave in V4-V6 | LQTS | [4] |
| 12 | c.6134A > G | p.(Asn2045Ser) | Exon 26 | Missense | N/A | Sudden unexplained death and epilepsy | USD | [12] |
| 13 | c.7725A > C | p.(Gln2575His) | Exon 31 | Missense | Paternal transmission | Unconsciousness, QTc 440 ms and QTc 560 ms, and fever | Episodes of torsade de pointes * | [13] |
| 14 | c.7438C > T | p.(Gln2480 *) | Exon 31 | Nonsense | N/A | Episodes of recurrent ventricular fibrillation in the context of early repolarization syndrome and ICD implantation | Ventricular polymorphic tachycardia at rest | [14] |
| 15 | c.8656A > G | p.(Ile2886Val) | Exon 34 | Missense | Paternal transmission | Positive flecainide and EPS, negative ECG, and family history of unexplained sudden death | Brugada syndrome | [8] |
| 16 | c.10303C > T | p.(Arg3435 *) | Exon 41 | Nonsense | N/A | Palpitations, syncope on effort, 2D Echo: Right ventricule dilatation, biventricular enlargement at ventriculography, recurrent episodes of sustained ventricular tachycardia, and ventricular fibrillation discontinued by ICD shocks. | DCM | [15] |
| 17 | c.11610C > G | p.(Tyr3870 *) | Exon 49 | Nonsense | N/A | Chest pain, non-obstructive hypertrophic cardiomyopathy (IVS thickness 22 mm), and ICD implantation | HCM | [15] |
Publisher’s Note: MDPI stays neutral with regard to jurisdictional claims in published maps and institutional affiliations. |
© 2022 by the authors. Licensee MDPI, Basel, Switzerland. This article is an open access article distributed under the terms and conditions of the Creative Commons Attribution (CC BY) license (https://creativecommons.org/licenses/by/4.0/).
Share and Cite
Huynh, M.-T.; Proust, A.; Bouligand, J.; Popescu, E. AKAP9-Related Channelopathy: Novel Pathogenic Variant and Review of the Literature. Genes 2022, 13, 2167. https://doi.org/10.3390/genes13112167
Huynh M-T, Proust A, Bouligand J, Popescu E. AKAP9-Related Channelopathy: Novel Pathogenic Variant and Review of the Literature. Genes. 2022; 13(11):2167. https://doi.org/10.3390/genes13112167
Chicago/Turabian StyleHuynh, Minh-Tuan, Alexis Proust, Jérôme Bouligand, and Elena Popescu. 2022. "AKAP9-Related Channelopathy: Novel Pathogenic Variant and Review of the Literature" Genes 13, no. 11: 2167. https://doi.org/10.3390/genes13112167
APA StyleHuynh, M.-T., Proust, A., Bouligand, J., & Popescu, E. (2022). AKAP9-Related Channelopathy: Novel Pathogenic Variant and Review of the Literature. Genes, 13(11), 2167. https://doi.org/10.3390/genes13112167

