Excavation of Molecular Subtypes of Endometrial Cancer Based on DNA Methylation
Abstract
1. Introduction
2. Materials and Methods
2.1. Pretreatment and Data Selection of Endometrial Cancer
2.2. Difference Analysis and Determination of Classification Characteristics by COX Proportional Risk Regression Model
2.3. Nonnegative Matrix Decomposition Clustering to Obtain Molecular Subtypes Associated with Endometrial Cancer Prognosis
2.4. Survival and Clinical Feature Analysis
2.5. Specific DNA Methylation Markers for Endometrial Carcinoma Subgroups
2.6. Gene Enrichment Analysis
2.7. Constructing a Predictive Model and Model Evaluation Based on Bayesian Network Classification
2.8. Immune Characteristics
2.9. Predict Drug Sensitivity
3. Results
3.1. Prognostic Typing Based on DNA Methylation Characteristics
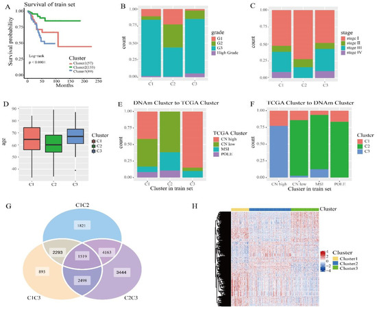
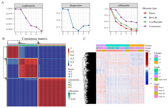
3.2. NMF Clustering of Endometrial Carcinoma Identified Distinct DNA Methylation Prognosis Subgroups
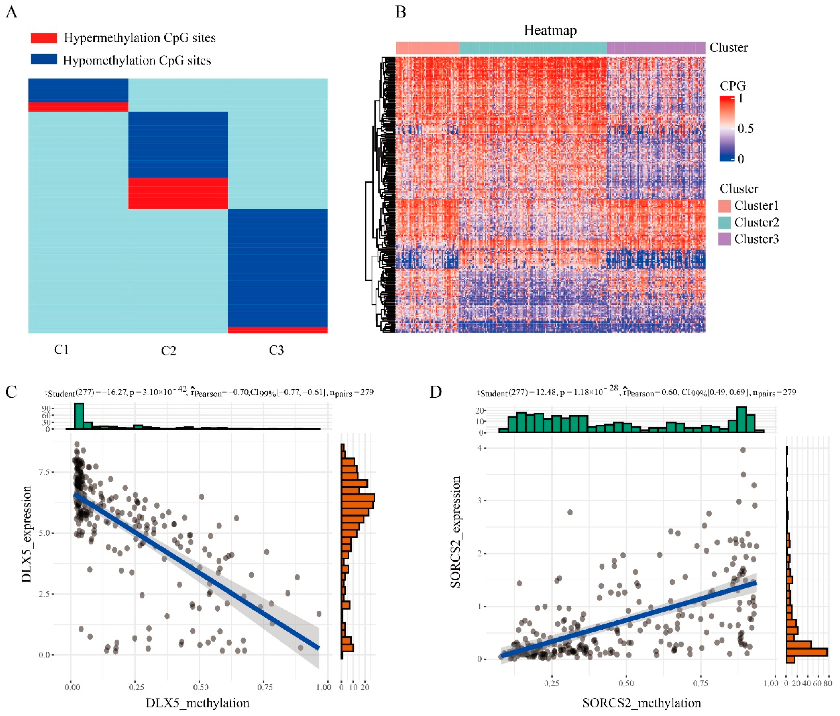
3.3. Specific Marker for the Prognostic Subgroups of DNA Methylation in Endometrial Cancer
3.4. Construction and Evaluation of Prognostic Models
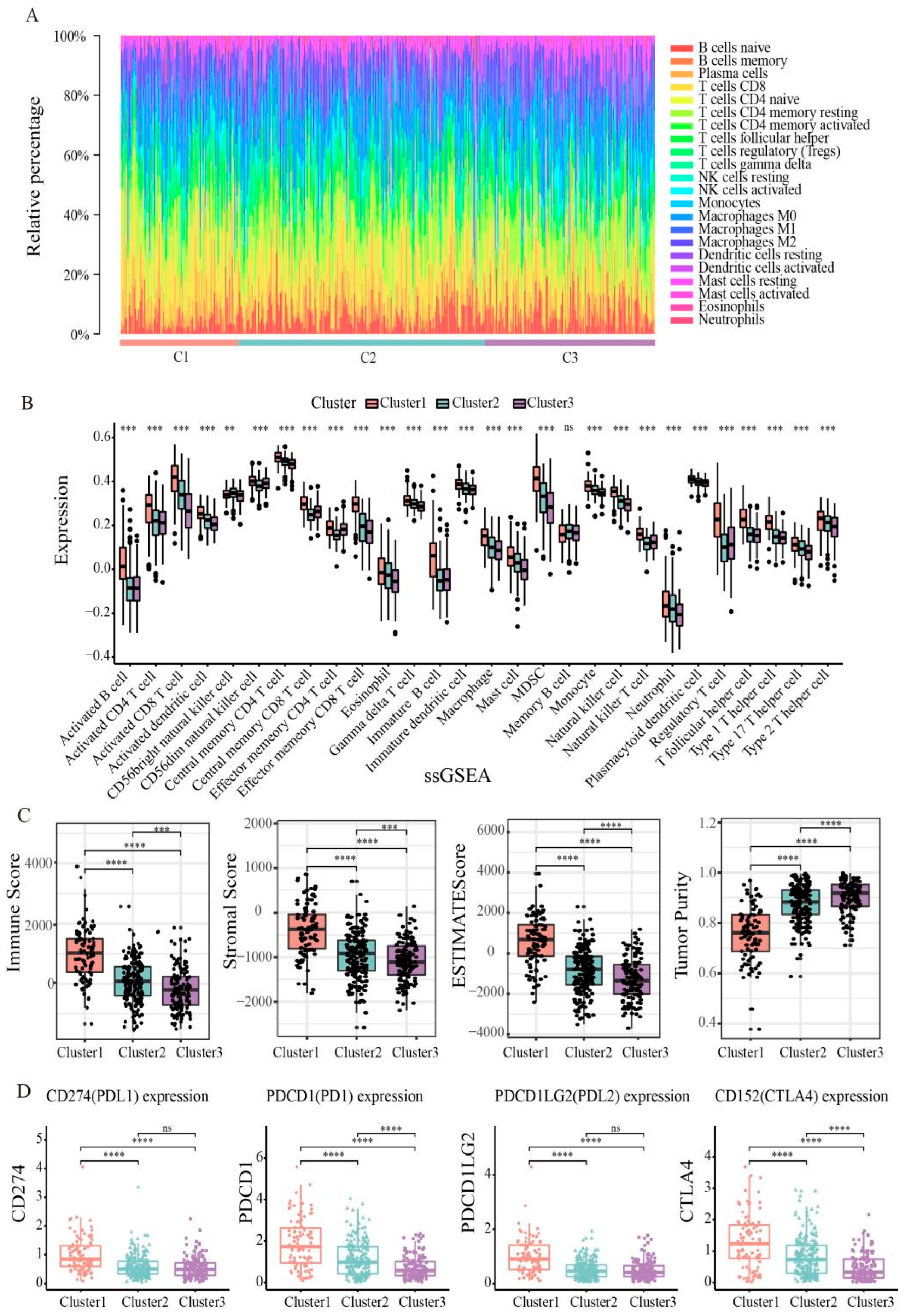
3.5. Immune Function and Tumor Microenvironment of Different Subgroups
3.6. Prognostic Clusters Predict Drug Sensitivity
4. Discussion
Supplementary Materials
Author Contributions
Funding
Institutional Review Board Statement
Informed Consent Statement
Data Availability Statement
Conflicts of Interest
References
- Song, Y.; Chen, Q.; He, Q. Identification of Key Transcription Factors in Endometrial Cancer by Systems Bioinformatics Analysis. J. Cell. Biochem. 2019, 120, 15443–15454. [Google Scholar] [CrossRef] [PubMed]
- Amant, F.; Moerman, P.; Neven, P.; Timmerman, D.; Van Limbergen, E.; Vergote, I. Endometrial Cancer. Lancet 2005, 366, 491–505. [Google Scholar] [CrossRef]
- Moore, K.; Brewer, M.A. Endometrial Cancer: Is This a New Disease? Am. Soc. Clin. Oncol. Educ. Book 2017, 37, 435–442. [Google Scholar] [CrossRef]
- Sorosky, J.I. Endometrial Cancer. Obs. Gynecol. 2012, 120, 383–397. [Google Scholar] [CrossRef] [PubMed]
- Di Tucci, C.; Capone, C.; Galati, G.; Iacobelli, V.; Schiavi, M.C.; Di Donato, V.; Muzii, L.; Panici, P.B. Immunotherapy in Endometrial Cancer: New Scenarios on the Horizon. J. Gynecol. Oncol. 2019, 30, e46. [Google Scholar] [CrossRef] [PubMed]
- Singh, N.; Hirschowitz, L.; Zaino, R.; Alvarado-Cabrero, I.; Duggan, M.A.; Ali-Fehmi, R.; Euscher, E.; Hecht, J.L.; Horn, L.-C.; Ioffe, O.; et al. Pathologic Prognostic Factors in Endometrial Carcinoma (Other Than Tumor Type and Grade). Int. J. Gynecol. Pathol. 2019, 38 (Suppl. S1), S93–S113. [Google Scholar] [CrossRef]
- Talhouk, A.; McConechy, M.K.; Leung, S.; Li-Chang, H.H.; Kwon, J.S.; Melnyk, N.; Yang, W.; Senz, J.; Boyd, N.; Karnezis, A.N.; et al. A Clinically Applicable Molecular-Based Classification for Endometrial Cancers. Br. J. Cancer 2015, 113, 299–310. [Google Scholar] [CrossRef]
- Makker, V.; MacKay, H.; Ray-Coquard, I.; Levine, D.A.; Westin, S.N.; Aoki, D.; Oaknin, A. Endometrial Cancer. Nat. Rev. Dis. Prim. 2021, 7, 88. [Google Scholar] [CrossRef]
- Yang, C.; Zhang, Y.; Xu, X.; Li, W. Molecular Subtypes Based on DNA Methylation Predict Prognosis in Colon Adenocarcinoma Patients 5.515. Aging 2019, 11, 11880–11892. [Google Scholar] [CrossRef]
- Reis, A.H.O.; Vargas, F.R.; Lemos, B. Biomarkers of Genome Instability and Cancer Epigenetics. Tumor Biol. 2016, 37, 13029–13038. [Google Scholar] [CrossRef]
- Kulis, M.; Esteller, M. 2-DNA Methylation and Cancer. In Advances in Genetics; Herceg, Z., Ushijima, T., Eds.; Epigenetics and Cancer, Part A; Academic Press: Cambridge, MA, USA, 2010; Volume 70, pp. 27–56. [Google Scholar]
- Antequera, F.; Bird, A. Number of CpG Islands and Genes in Human and Mouse. Proc. Natl. Acad. Sci. USA 1993, 90, 11995–11999. [Google Scholar] [CrossRef] [PubMed]
- Heyn, H.; Esteller, M. DNA Methylation Profiling in the Clinic: Applications and Challenges. Nat. Rev. Genet. 2012, 13, 679–692. [Google Scholar] [CrossRef] [PubMed]
- Yin, F.-F.; Zhao, L.-J.; Ji, X.-Y.; Duan, N.; Wang, Y.-K.; Zhou, J.-Y.; Wei, L.-H.; He, X.-J.; Wang, J.-L.; Li, X.-P. Intra-Tumor Heterogeneity for Endometrial Cancer and Its Clinical Significance. Chin. Med. J. 2019, 132, 1550–1562. [Google Scholar] [CrossRef] [PubMed]
- Gatius, S.; Cuevas, D.; Fernández, C.; Roman-Canal, B.; Adamoli, V.; Piulats, J.M.; Eritja, N.; Martin-Satue, M.; Moreno-Bueno, G.; Matias-Guiu, X. Tumor Heterogeneity in Endometrial Carcinoma: Practical Consequences. PAT 2018, 85, 35–40. [Google Scholar] [CrossRef] [PubMed]
- Widschwendter, M.; Jones, P.A. DNA Methylation and Breast Carcinogenesis. Oncogene 2002, 21, 5462–5482. [Google Scholar] [CrossRef]
- Feng, Z.; Zhang, C.; Kang, H.-J.; Sun, Y.; Wang, H.; Naqvi, A.; Frank, A.K.; Rosenwaks, Z.; Murphy, M.E.; Levine, A.J.; et al. Regulation of Female Reproduction by P53 and Its Family Members. FASEB J. 2011, 25, 2245–2255. [Google Scholar] [CrossRef]
- Lai, H.-C.; Wang, Y.-C.; Yu, M.-H.; Huang, R.-L.; Yuan, C.-C.; Chen, K.-J.; Wu, C.-C.; Chiang, K.-J.; Chao, T.-K. DNA Methylation as a Biomarker for the Detection of Hidden Carcinoma in Endometrial Atypical Hyperplasia. Gynecol. Oncol. 2014, 135, 552–559. [Google Scholar] [CrossRef]
- Li, L.; Chen, P.; Huang, B.; Cai, P. LncRNA DSCAM-AS1 Facilitates the Progression of Endometrial Cancer via MiR-136-5p. Oncol. Lett. 2021, 22, 825. [Google Scholar] [CrossRef]
- Kato, H.; Zhou, Y.; Asanoma, K.; Kondo, H.; Yoshikawa, Y.; Watanabe, K.; Matsuda, T.; Wake, N.; Barrett, J.C. Suppressed Tumorigenicity of Human Endometrial Cancer Cells by the Restored Expression of the DCC Gene. Br. J. Cancer 2000, 82, 459–466. [Google Scholar] [CrossRef]
- Levine, D.A. Integrated Genomic Characterization of Endometrial Carcinoma. Nature 2013, 497, 67–73. [Google Scholar] [CrossRef]
- Zhang, Y.; Liu, H.; Lv, J.; Xiao, X.; Zhu, J.; Liu, X.; Su, J.; Li, X.; Wu, Q.; Wang, F.; et al. QDMR: A Quantitative Method for Identification of Differentially Methylated Regions by Entropy. Nucleic Acids Res. 2011, 39, e58. [Google Scholar] [CrossRef] [PubMed]
- Huang, Y.; Yang, Q.; Zheng, Y.; Lin, L.; Xu, X.; Xu, X.-E.; Silva, T.C.; Hazawa, M.; Peng, L.; Cao, H.; et al. Activation of Bivalent Factor DLX5 Cooperates with Master Regulator TP63 to Promote Squamous Cell Carcinoma. Nucleic Acids Res. 2021, 49, 9246–9263. [Google Scholar] [CrossRef] [PubMed]
- Zhang, X.; Bian, H.; Wei, W.; Wang, Q.; Chen, J.; Hei, R.; Chen, C.; Wu, X.; Yuan, H.; Gu, J.; et al. DLX5 Promotes Osteosarcoma Progression via Activation of the NOTCH Signaling Pathway. Am. J. Cancer Res. 2021, 11, 3354–3374. [Google Scholar] [PubMed]
- Teumer, A.; Qi, Q.; Nethander, M.; Aschard, H.; Bandinelli, S.; Beekman, M.; Berndt, S.I.; Bidlingmaier, M.; Broer, L.; CHARGE Longevity Working Group; et al. Genomewide Meta-Analysis Identifies Loci Associated with IGF-I and IGFBP-3 Levels with Impact on Age-Related Traits. Aging Cell 2016, 15, 811–824. [Google Scholar] [CrossRef] [PubMed]
- van den Helder, R.; Wever, B.M.M.; van Trommel, N.E.; van Splunter, A.P.; Mom, C.H.; Kasius, J.C.; Bleeker, M.C.G.; Steenbergen, R.D.M. Non-Invasive Detection of Endometrial Cancer by DNA Methylation Analysis in Urine. Clin. Epigenet. 2020, 12, 165. [Google Scholar] [CrossRef]
- Dawson, M.A.; Kouzarides, T. Cancer Epigenetics: From Mechanism to Therapy. Cell 2012, 150, 12–27. [Google Scholar] [CrossRef]
- Multinu, F.; Chen, J.; Madison, J.D.; Torres, M.; Casarin, J.; Visscher, D.; Shridhar, V.; Bakkum-Gamez, J.; Sherman, M.; Wentzensen, N.; et al. Analysis of DNA Methylation in Endometrial Biopsies to Predict Risk of Endometrial Cancer. Gynecol. Oncol. 2020, 156, 682–688. [Google Scholar] [CrossRef]
- Esteller, M.; Catasus, L.; Matias-Guiu, X.; Mutter, G.L.; Prat, J.; Baylin, S.B.; Herman, J.G. HMLH1 Promoter Hypermethylation Is an Early Event in Human Endometrial Tumorigenesis. Am. J. Pathol. 1999, 155, 1767–1772. [Google Scholar] [CrossRef]
- Fiolka, R.; Zubor, P.; Janusicova, V.; Visnovsky, J.; Mendelova, A.; Kajo, K.; Lasabova, Z.; Plank, L.; Danko, J. Promoter Hypermethylation of the Tumor-Suppressor Genes RASSF1A, GSTP1 and CDH1 in Endometrial Cancer. Oncol. Rep. 2013, 30, 2878–2886. [Google Scholar] [CrossRef]
- Wu, T.; Dai, Y. Tumor Microenvironment and Therapeutic Response. Cancer Lett. 2017, 387, 61–68. [Google Scholar] [CrossRef]
- Pirš, B.; Škof, E.; Smrkolj, V.; Smrkolj, Š. Overview of Immune Checkpoint Inhibitors in Gynecological Cancer Treatment. Cancers 2022, 14, 631. [Google Scholar] [CrossRef] [PubMed]
- Dunn, G.P.; Bruce, A.T.; Ikeda, H.; Old, L.J.; Schreiber, R.D. Cancer Immunoediting: From Immunosurveillance to Tumor Escape. Nat. Immunol. 2002, 3, 991–998. [Google Scholar] [CrossRef] [PubMed]







| Cluster | Number of Specific CpGs |
|---|---|
| Cluster 1 | 32 |
| Cluster 2 | 94 |
| Cluster 3 | 120 |
| Cluster 1 | Cluster 2 | Cluster 3 | |
|---|---|---|---|
| Cluster 1 | 27 | 10 | 0 |
| Cluster 2 | 3 | 49 | 6 |
| Cluster 3 | 2 | 0 | 44 |
Publisher’s Note: MDPI stays neutral with regard to jurisdictional claims in published maps and institutional affiliations. |
© 2022 by the authors. Licensee MDPI, Basel, Switzerland. This article is an open access article distributed under the terms and conditions of the Creative Commons Attribution (CC BY) license (https://creativecommons.org/licenses/by/4.0/).
Share and Cite
Liu, Y.; Gu, Y.; Zhang, M.; Zeng, J.; Wang, Y.; Wang, H.; Liu, X.; Liu, S.; Wang, Z.; Wang, Y.; et al. Excavation of Molecular Subtypes of Endometrial Cancer Based on DNA Methylation. Genes 2022, 13, 2106. https://doi.org/10.3390/genes13112106
Liu Y, Gu Y, Zhang M, Zeng J, Wang Y, Wang H, Liu X, Liu S, Wang Z, Wang Y, et al. Excavation of Molecular Subtypes of Endometrial Cancer Based on DNA Methylation. Genes. 2022; 13(11):2106. https://doi.org/10.3390/genes13112106
Chicago/Turabian StyleLiu, Yujie, Yue Gu, Mengyan Zhang, Jiaqi Zeng, Yangyang Wang, Hongli Wang, Xueting Liu, Sijia Liu, Zhao Wang, Yuan Wang, and et al. 2022. "Excavation of Molecular Subtypes of Endometrial Cancer Based on DNA Methylation" Genes 13, no. 11: 2106. https://doi.org/10.3390/genes13112106
APA StyleLiu, Y., Gu, Y., Zhang, M., Zeng, J., Wang, Y., Wang, H., Liu, X., Liu, S., Wang, Z., Wang, Y., Wang, L., & Zhang, Y. (2022). Excavation of Molecular Subtypes of Endometrial Cancer Based on DNA Methylation. Genes, 13(11), 2106. https://doi.org/10.3390/genes13112106
