Comprehensive Analysis of Phaseolus vulgaris SnRK Gene Family and Their Expression during Rhizobial and Mycorrhizal Symbiosis
Abstract
1. Introduction
2. Materials and Methods
2.1. Identification and Alignment of PvSnRK Family Genes in P. vulgaris
2.2. Phylogenetic Analysis of PvSnRK Family Genes
2.3. Calculation of Ka/Ks and Dating of Duplication Events
2.4. Protein Interaction Network and Gene Ontology Analysis
2.5. Transcriptome Profiling and RT–qPCR Analysis
3. Results
3.1. Identification of PvSnRK Protein Orthologues in P. vulgaris
3.2. Phylogenetic and Structural Analyses
3.3. Ka/Ks and Gene Duplication
3.4. Cis-Elements in Promoter Regions of PvSnRKs
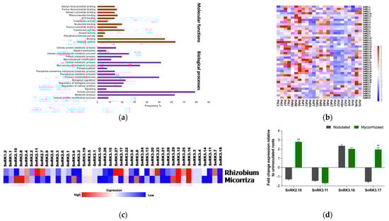
3.5. GO Analysis
3.6. Expression Profiles of PvSnRK Genes in Different Tissues
3.7. Expression Patterns of PvSnRK Genes under Symbiotic Conditions
3.8. PvSnRK Protein–Protein Interaction Network Prediction
3.9. Prediction of Coregulatory and Interaction Networks of PvSnRK and Symbiotic Genes
4. Discussion
Supplementary Materials
Author Contributions
Funding
Data Availability Statement
Conflicts of Interest
References
- Hrabak, E.M.; Chan, C.W.M.; Gribskov, M.; Harper, J.F.; Choi, J.H.; Halford, N.; Kudla, J.; Luan, S.; Nimmo, H.G.; Sussman, M.R.; et al. The Arabidopsis CDPK-SnRK superfamily of protein kinases. Plant Physiol. 2003, 132, 666–680. [Google Scholar] [PubMed]
- Hedbacker, K.; Carlson, M. SNF1/AMPK pathways in yeast. Front. Biosci. 2008, 13, 2408–2420. [Google Scholar] [PubMed]
- Hardie, D.G.; Ross, F.A.; Hawley, S.A. AMPK: A nutrient and energy sensor that maintains energy homeostasis. Nat. Rev. Mol. Cell Biol. 2012, 13, 251–262. [Google Scholar]
- Broeckx, T.; Hulsmans, S.; Rolland, F. The plant energy sensor: Evolutionary conservation and divergence of SnRK1 structure, regulation, and function. J. Exp. Bot. 2016, 67, 6215–6252. [Google Scholar] [PubMed]
- Estruch, F.; Treitel, M.A.; Yang, X.; Carlson, M. N-terminal mutations modulate yeast SNF1 protein kinase function. Genetics 1992, 132, 639–650. [Google Scholar]
- Hawley, S.A.; Davison, M.; Woods, A.; Davies, S.P.; Beri, R.K.; Carling, D.; Hardie, D.G. Characterization of the AMP activated protein kinase kinase from rat liver and identification of threonine 172 as the major site at which it phosphorylates AMPactivated protein kinase. J. Biol. Chem. 1996, 271, 27879–27887. [Google Scholar]
- Baena-González, E.; Rolland, F.; Thevelein, J.M.; Sheen, J. A central integrator of transcription networks in plant stress and energy signalling. Nature 2007, 448, 938–942. [Google Scholar]
- Halford, N.G.; Hardie, D.G. SNF1-related protein kinases: Global regulators of carbon metabolism in plants? Plant Mol. Biol. 1998, 37, 735–748. [Google Scholar]
- Dale, S.; Wilson, W.A.; Edelman, A.M.; Hardie, D.G. Similar substrate recognition motifs for mammalian AMP-activated protein kinase, higher plant HMG-CoA reductase kinase-A, yeast SNF1, and mammalian calmodulin-dependent protein kinase I. FEBS Lett. 1995, 361, 191–195. [Google Scholar] [PubMed]
- Christopher, S.; Paul, G.D.; Halford, N.G.; Hardie, D.G. Two SNF1-related protein kinases from spinach leaf phosphorylate and inactive at 3-hydroxy-3-methylglutaryl-coenzyme a reductase, nitrate reductase, and sucrose phosphate synthase in vitro. Plant Physiol. 1999, 120, 257–274. [Google Scholar]
- Harthill, J.E.; Meek, S.E.; Morrice, N.; Peggie, M.W.; Borch, J.; Wong, B.H.; Mackintosh, C. Phosphorylation and 14-3-3 binding of Arabidopsis trehalose-phosphate synthase 5 in response to 2-deoxyglucose. Plant J. 2006, 47, 211–223. [Google Scholar] [PubMed]
- Halford, N.G.; Hey, S.J. Snf1-related protein kinases (SnRKs) act within an intricate network that links metabolic and stress signalling in plants. Biochem. J. 2009, 419, 247–259. [Google Scholar] [CrossRef] [PubMed]
- Baena-González, E.; Sheen, J. Convergent energy and stress signaling. Trends Plant Sci. 2008, 13, 474–482. [Google Scholar] [PubMed]
- Fujii, H.; Verslues, P.E.; Zhu, J.K. Arabidopsis decuple mutant reveals the importance of SnRK2 kinases in osmotic stress responses in vivo. Proc. Natl. Acad. Sci. USA 2001, 1108, 1717–1722. [Google Scholar] [CrossRef]
- Kulik, A.; Wawer, I.; Krzywińska, E.; Bucholc, M.; Dobrowolska, G. SnRK2 protein kinases—Key regulators of plant response to abiotic stresses. OMICS J. Integr. Biol. 2011, 15, 859–872. [Google Scholar]
- Kawa, D.; Meyer, A.J.; Dekker, H.L.; Abd-El-Haliem, A.M.; Gevaert, K.; Van De Slijke, E.; Maszkowska, J.; Bucholc, M.; Dobrowolska, G.; Geert, J.; et al. SnRK2 protein kinases and mRNA decapping machinery control root development and response to salt. Plant Physiol. 2020, 182, 361–371. [Google Scholar]
- Kobayashi, Y.; Yamamoto, S.; Minami, H.; Kagaya, Y.; Hattori, T. Differential activation of the rice sucrose nonfermenting1-related protein kinase2 family by hyperosmotic stress and abscisic acid. Plant Cell 2004, 16, 1163–1177. [Google Scholar] [PubMed]
- Cutler, S.R.; Rodriguez, P.L.; Finklestein, R.R.; Abrams, S.R. Abscisic acid: Emergence of a core signaling network. Annu. Rev. Plant Biol. 2010, 61, 651–679. [Google Scholar]
- Kobayashi, Y.; Murata, M.; Minami, H.; Yamamoto, S.; Kagaya, Y.; Hobo, T.; Yamamoto, A.; Hattori, T. Abscisic acid-activated SnRK2 protein kinases function in the gene-regulation pathway of ABA signal transduction by phosphorylating ABA response element-binding factors. Plant J. 2005, 44, 939–949. [Google Scholar]
- Umezawa, T.; Nakashima, K.; Miyakawa, T.; Kuromori, T.; Tanokura, M.; Shinozaki, K.; Yamaguchi-Shinozaki, K. Molecular basis of the core regulatory network in ABA responses: Sensing, signaling and transport. Plant Cell Physiol. 2010, 51, 1821–1839. [Google Scholar]
- Soon, F.F.; Ng, L.M.; Zhou, X.E.; West, G.M.; Kovach, A.; Tan, M.H.E.; Suino-Powell, K.M.; He, Y.; Xu, Y.; Chalmers, M.J.; et al. Molecular mimicry regulates ABA signaling by SnRK2 kinases and PP2C phosphatases. Science 2012, 335, 85–88. [Google Scholar]
- Kim, K.N.; Cheong, Y.H.; Grant, J.J.; Pandey, G.K.; Luan, S. CIPK3, a Calcium sensor-associated protein kinase that regulates abscisic acid and cold signal transduction in Arabidopsis. Plant Cell 2003, 15, 411–423. [Google Scholar]
- Batistic, O.; Kudla, J. Integration and channeling of calcium signaling through the CBL calcium sensor/CIPK protein kinase network. Planta 2004, 219, 915–924. [Google Scholar] [PubMed]
- Zhu, S.Y.; Yu, X.C.; Wang, X.J.; Zhao, R.; Li, Y.; Fan, R.C.; Shang, Y.; Du, S.Y.; Wu, F.Q.; Xu, Y.H.; et al. Two calcium-dependent protein kinases, CPK4 and CPK11, regulate abscisic acid signal transduction in Arabidopsis. Plant Cell 2007, 19, 3019–3036. [Google Scholar] [PubMed]
- Piao, H.L.; Xuan, Y.H.; Park, S.H.; Je, B.I.; Park, S.J.; Park, S.H.; Kim, C.M.; Huang, J.; Wang, G.K.; Kim, M.J.; et al. OsCIPK31, a CBL-interacting protein kinase is involved in germination and seedling growth under abiotic stress conditions in rice plants. Mol. Cells 2010, 30, 19–27. [Google Scholar] [PubMed]
- Tripathi, V.; Parasuraman, B.; Laxmi, A.; Chattopadhyay, D. CIPK6, a CBL-interacting protein kinase is required for development and salt tolerance in plants. Plant J. 2009, 58, 778–790. [Google Scholar]
- Huertas, R.; Olias, R.; Eljakaoui, Z.; Gálvez, F.J.; Li, J.; de Morales, P.A.; Belver, A.; Rodríguez-Rosales, M. Overexpression of SlSOS2 (SlCIPK24) confers salt tolerance to transgenic tomato. Plant Cell Environ. 2012, 35, 1467–1482. [Google Scholar]
- Guo, Y.; Xiong, L.; Song, C.P.; Gong, D.; Halfter, U.; Zhu, J.K. A Calcium Sensor and Its Interacting Protein Kinase Are Global Regulators of Abscisic Acid Signaling in Arabidopsis. Dev. Cell 2002, 3, 233–244. [Google Scholar]
- Liu, J.; Ishitani, M.; Halfter, U.; Kim, C.S.; Zhu, J.K. The Arabidopsis thaliana SOS2 gene encodes a protein kinase that is required for salt tolerance. Proc. Natl. Acad. Sci. USA 2000, 97, 3730–3734. [Google Scholar]
- Zhu, W.Z.; Wu, D.Z.; Jiang, L.X.; Ye, L.Z. Genome-wide identification and characterization of SnRK family genes in Brassica napus. BMC Plant Biol. 2020, 20, 287. [Google Scholar]
- Luo, Y.; Niu, Y.; Gao, R.; Wang, C.; Liao, W. Genome-Wide Identification and Expression Analysis of SnRK Gene Family under Abiotic Stress in Cucumber (Cucumis sativus L.). Agronomy 2022, 12, 1550. [Google Scholar]
- Wang, Y.; Yan, H.; Qiu, Z.; Hu, B.; Zeng, B.; Zhong, C.; Fan, C. Comprehensive analysis of SNRK gene family and their responses to salt stress in eucalyptus grandis. Int. J. Mol. Sci. 2019, 20, 2786. [Google Scholar]
- Zhang, Y.; Ye, Y.; Jiang, L.; Lin, Y.; Gu, X.; Chen, Q.; Sun, B.; Zhang, Y.; Luo, Y.; Wang, Y.; et al. Genome-Wide Characterization of Snf1-Related Protein Kinases (SnRKs) and Expression analysis of SnRK1.1 in Strawberry. Genes 2020, 11, 427. [Google Scholar]
- Jiang, B.; Liu, Y.; Niu, H.; He, Y.; Ma, D.; Li, Y. Mining the Roles of Wheat (Triticum aestivum) SnRK Genes in Biotic and Abiotic Responses. Front. Plant Sci. 2022, 13, 934226. [Google Scholar]
- Xiong, J.; Chen, D.; Su, T.; Shen, Q.; Wu, D.; Zhang, G. Genome-Wide Identification, Expression Pattern and Sequence Variation Analysis of SnRK Family Genes in Barley. Plants 2022, 11, 975. [Google Scholar]
- Wang, L.; Hu, W.; Sun, J.; Liang, X.; Yang, X.; Wei, S.; Wang, X.; Zhou, Y.; Xiao, Q.; Yang, G.; et al. Genome-wide analysis of SnRK gene family in Brachypodium distachyon and functional characterization of BdSnRK29. Plant Sci. 2015, 237, 33–45. [Google Scholar]
- Westhoek, H.; Rood, T.; van den Berg, M.; Janse, J.; Nijdam, D.; Reudink, M.; Stehfest, E. The Protein Puzzle: The Consumption and Production of Meat, Dairy and Fish in the European Union; Netherlands Environmental Assessment Agency (PBL): The Hague, The Netherlands, 2011. [Google Scholar]
- Lemke, R.L.; Zhong, Z.; Campbell, C.A.; Zentner, R.P. Can pulse crops play a role in mitigating greenhouse gases from North American agriculture? Agron. J. 2007, 99, 1719–1725. [Google Scholar]
- Nemecek, T.; von Richthofen, J.S.; Dubois, G.; Casta, P.; Charles, R.; Pahl, H. Environmental impacts of introducing grain legumes into European crop rotations. Eur. J. Agron. 2008, 28, 380–393. [Google Scholar]
- Peoples, M.; Hauggaard-Nielsen, H.; Jensen, E.S. The potential environmental benefits and risks derived from legumes in rotations. In Nitrogen Fixation in Crop Production; Emerich, D., Krishnan, H., Eds.; American Society of Agronomy; Crop Science Society of America; Soil Science Society of America: Baltimore, MD, USA, 2009; Volume 52, pp. 349–385. [Google Scholar]
- Tharanathan, R.N.; Mahadevamma, S. Grain legumes—A boon to human nutrition. Trends Food Sci. Tech. 2003, 14, 507–518. [Google Scholar]
- Letunic, I.; Doerks, T.; Bork, P. SMART 7: Recent updates to the protein domain annotation resource. Nucleic Acids Res. 2012, 40, 302–305. [Google Scholar]
- Finn, R.D.; Coggill, P.; Eberhardt, R.Y.; Eddy, S.R.; Mistry, J.; Mitchell, A.L.; Potter, S.C.; Punta, M.; Qureshi, M.; Sangradorvegas, A.; et al. The Pfam protein families database: Towards a more sustainable future. Nucleic Acids Res. 2016, 44, D279–D285. [Google Scholar] [PubMed]
- Marchler-Bauer, A.; Lu, S.; Anderson, J.B.; Chitsaz, F.; Derbyshire, M.K.; DeWeese-Scott, C.; Fong, J.H.; Geer, L.Y.; Geer, R.C.; Gonzales, N.R.; et al. CDD: A conserved domain database for the functional annotation of proteins. Nucleic Acids Res. 2011, 39, D225–D229. [Google Scholar] [PubMed]
- Bailey, T.L.; Boden, M.; Buske, F.A.; Frith, M.; Grant, C.E.; Clementi, L.; Ren, J.; Li, W.W.; Noble, W.S. MEME SUITE: Tools for motif discovery and searching. Nucleic Acids Res. 2009, 37, W202–W208. [Google Scholar] [PubMed]
- Bolser, D.M.; Staines, D.M.; Perry, E.; Kersey, P.J. Ensembl Plants: Integrating tools for visualizing, mining, and analyzing plant genomic data. In Plant Bioinformatics, 2nd ed.; Edwards, D., Ed.; Humana Press: New York, NY, USA, 2017; Volume 1533, pp. 115–140. [Google Scholar]
- Wang, S.; Su, J.H.; Beliveau, B.J.; Bintu, B.; Moffitt, J.R.; Wu, C.; Zhuang, X. Spatial organization of chromatin domains and compartments in single chromosomes. Science 2016, 353, 598–602. [Google Scholar] [CrossRef]
- Pierleoni, A.; Martelli, P.L.; Fariselli, P.; Casadio, R. BaCelLo: A balanced subcellular localization predictor. Bioinformatics 2006, 22, 408–416. [Google Scholar]
- Goldberg, T.; Hecht, M.; Hamp, T.; Karl, T.; Yachdav, G.; Ahmed, N.; Altermann, U.; Angerer, P.; Ansorge, S.; Balasz, K.; et al. LocTree3 prediction of localization. Nucleic Acids Res. 2014, 42, W350–W355. [Google Scholar]
- Horton, P.; Park, K.J.; Obayashi, T.; Fujita, N.; Harada, H.; Adams-Collier, C.J.; Nakai, K. WoLF PSORT: Protein localization predictor. Nucleic Acids Res. 2007, 35, 585–587. [Google Scholar]
- CELLO. Available online: http://e093.life.nctu.edu.tw/ (accessed on 9 October 2021).
- Kumar, S.; Stecher, G.; Tamura, K. MEGA7: Molecular evolutionary genetics analysis version 7.0 for bigger datasets. Mol. Biol. Evol. 2016, 33, 1870–1874. [Google Scholar] [PubMed]
- Hu, B.; Jin, J.; Guo, A.Y.; Zhang, H.; Luo, J.; Gao, G. GSDS 2.0: An upgraded gene feature visualization server. Bioinformatics 2015, 31, 1296–1297. [Google Scholar] [PubMed]
- Yang, Z.; Nielsen, R. Estimating synonymous and nonsynonymous substitution rates under realistic evolutionary models. Mol. Biol. Evol. 2000, 17, 32–43. [Google Scholar] [PubMed]
- Rstudio Team. RStudio: Integrated Development for R; Rstudio PBC: Boston, MA, USA, 2022. [Google Scholar]
- Du, Z.; Zhou, X.; Ling, Y.; Zhang, Z.; Su, Z. agriGO: A GO analysis toolkit for the agricultural community. Nucleic Acids Res. 2010, 38, W64–W70. [Google Scholar] [PubMed]
- Nanjareddy, K.; Arthikala, M.K.; Gómez, B.M.; Blanco, L.; Lara, M. Differentially expressed genes in mycorrhized and nodulated roots of common bean are associated with defense, cell wall architecture, N metabolism, and P metabolism. PLoS ONE 2017, 12, 0182328. [Google Scholar]
- Nanjareddy, K.; Arthikala, M.K.; Aguirre, A.L.; Gómez, B.M.; Lara, M. Plant promoter analysis: Identification and characterization of root nodule specific promoter in the common bean. J. Vis. Exp. 2017, 130, 56140. [Google Scholar]
- Quezada-Rodríguez, E.H.; Gómez-Velasco, H.; Arthikala, M.K.; Lara, M.; Hernández-López, A.; Nanjareddy, K. Exploration of Autophagy Families in Legumes and Dissection of the ATG18 Family with a Special Focus on Phaseolus vulgaris. Plants 2021, 10, 2619. [Google Scholar] [PubMed]
- Mustilli, A.C.; Merlot, S.; Vavasseur, A.; Fenzi, F.; Giraudat, J. Arabidopsis OST1 protein kinase mediates the regulation of stomatal aperture by abscisic acid and acts upstream of reactive oxygen species production. Plant Cell 2002, 14, 3089–3099. [Google Scholar] [PubMed]
- Chen, F.-C.; Chen, C.-J.; Li, W.-H.; Chuang, T.-J. Gene Family Size Conservation Is a Good Indicator of Evolutionary Rates. Mol. Biol. Evol. 2010, 27, 1750–1758. [Google Scholar] [CrossRef]
- Wang, Y.; Li, K.; Chen, L.; Zou, Y.; Liu, H.; Tian, Y.; Li, D.; Wang, R.; Zhao, F.; Ferguson, B.J.; et al. MicroRNA167-Directed Regulation of the Auxin Response Factors GmARF8a and GmARF8b Is Required for Soybean Nodulation and Lateral Root Development. Plant Physiol. 2015, 168, 984–999. [Google Scholar] [PubMed]
- Yan, Q.; Wang, L.; Li, X. GmBEHL1, a BES1/BZR1 Family Protein, Negatively Regulates Soybean Nodulation. Sci. Rep. 2018, 8, 7614. [Google Scholar]
- Ariel, F.; Brault-Hernandez, M.; Laffont, C.; Huault, E.; Brault, M.; Plet, J.; Moison, M.; Blanchet, S.; Ichanté, J.L.; Chabaud, M.; et al. Two Direct Targets of Cytokinin Signaling Regulate Symbiotic Nodulation in Medicago Truncatula. Plant Cell 2012, 24, 3838–3852. [Google Scholar]
- Nishimura, R.; Hayashi, M.; Wu, G.J.; Kouchi, H.; Imaizumi-Anraku, H.; Murakami, Y.; Kawasaki, S.; Akao, S.; Ohmori, M.; Nagasawa, M.; et al. HAR1 mediates systemic regulation of symbiotic organ development. Nature 2002, 420, 426–429. [Google Scholar] [CrossRef]
- Sinharoy, S.; Torres-Jerez, I.; Bandyopadhyay, K.; Kereszt, A.; Pislariu, C.I.; Nakashima, J.; Benedito, V.A.; Kondorosi, E.; Udvardi, M.K. The C2H2 Transcription Factor Regulator of Symbiosome Differentiation Represses Transcription of the Secretory Pathway Gene VAMP721a and Promotes Symbiosome Development in Medicago truncatula. Plant Cell 2013, 25, 3584–3601. [Google Scholar] [CrossRef] [PubMed]
- Middleton, P.H.; Jakab, J.; Penmetsa, R.V.; Starker, C.G.; Doll, J.; Kaló, P.; Prabhu, R.; Marsh, J.F.; Mitra, R.M.; Kereszt, A.; et al. An ERF Transcription Factor in Medicago truncatula That Is Essential for Nod Factor Signal Transduction. Plant Cell 2007, 19, 1221–1234. [Google Scholar]
- Devers, E.A.; Teply, J.; Reinert, A.; Gaude, N.; Krajinski, F. An Endogenous Artificial MicroRNA System for Unraveling the Function of Root Endosymbioses Related Genes in Medicago Truncatula. BMC Plant Biol. 2013, 13, 82. [Google Scholar]
- Floss, D.S.; Gomez, S.K.; Park, H.J.; MacLean, A.M.; Müller, L.M.; Bhattarai, K.K.; Lévesque-Tremblay, V.; Maldonado-Mendoza, I.E.; Harrison, M.J. A Transcriptional Program for Arbuscule Degeneration during AM Symbiosis Is Regulated by MYB1. Curr. Biol. 2017, 27, 1206–1212. [Google Scholar] [PubMed]
- Combier, J.P.; Küster, H.; Journet, E.P.; Hohnjec, N.; Gamas, P.; Niebel, A. Evidence for the Involvement in Nodulation of the Two Small Putative Regulatory Peptide-Encoding Genes MtRALFL1 and MtDVL1. Mol. Plant-Microbe Interact. 2008, 21, 1118–1127. [Google Scholar] [PubMed]
- de Zélicourt, A.; Diet, A.; Marion, J.; Laffont, C.; Ariel, F.; Moison, M.; Zahaf, O.; Crespi, M.; Gruber, V.; Frugier, F. Dual Involvement of a Medicago Truncatula NAC Transcription Factor in Root Abiotic Stress Response and Symbiotic Nodule Senescence. Plant J. 2012, 70, 220–230. [Google Scholar] [PubMed]
- Yano, K.; Yoshida, S.; Müller, J.; Singh, S.; Banba, M.; Vickers, K.; Markmann, K.; White, C.; Schuller, B.; Sato, S.; et al. CYCLOPS, a Mediator of Symbiotic Intracellular Accommodation. Proc. Natl. Acad. Sci. USA 2008, 105, 20540–20545. [Google Scholar] [CrossRef]
- Liu, C.W.; Breakspear, A.; Guan, D.; Cerri, M.R.; Jackson, K.; Jiang, S.; Robson, F.; Radhakrishnan, G.V.; Roy, S.; Bone, C.; et al. NIN Acts as a Network Hub Controlling a Growth Module Required for Rhizobial Infection. Plant Physiol. 2019, 179, 1704–1722. [Google Scholar]
- Guillotin, B.; Couzigou, J.M.; Combier, J.P. NIN Is Involved in the Regulation of Arbuscular Mycorrhizal Symbiosis. Front. Plant Sci. 2016, 7, 1704. [Google Scholar]
- Osipova, M.A.; Dolgikh, E.A.; Lutova, L.A. Peculiarities of Meristem-Specific WOX5 Gene Expression during Nodule Organogenesis in Legumes. Russ. J. Dev. Biol. 2011, 42, 226. [Google Scholar]
- Gallou, A.; Declerck, S.; Cranenbrouck, S. Transcriptional Regulation of Defence Genes and Involvement of the WRKY Transcription Factor in Arbuscular Mycorrhizal Potato Root Colonization. Funct. Integr. Genom. 2012, 12, 183–198. [Google Scholar]
- Yang, Y.; Sun, T.; Xu, L.; Pi, E.; Wang, S.; Wang, H.; Shen, C. Genome-Wide Identification of CAMTA Gene Family Members in Medicago Truncatula and Their Expression during Root Nodule Symbiosis and Hormone Treatments. Front. Plant Sci. 2015, 6, 459. [Google Scholar] [PubMed]
- Rieko, N.; Ohmori, M.; Fujita, H.; Kawaguchi, M. A Lotus basic leucine zipper protein with a RING-finger motif negatively regulates the developmental program of nodulation. Proc. Natl. Acad. Sci. USA 2002, 99, 15206–15210. [Google Scholar]
- Duangkhet, M.; Thepsukhon, A.; Widyastuti, R.; Santosa, D.A.; Tajima, S.; Nomura, M. A MYB-Related Transcription Factor Affects Nodule Formation in Lotus japonicus. Plant Biotechnol. 2016, 33, 187–194. [Google Scholar]
- Tsai, A.Y.L.; Gazzarrini, S. Overlapping and distinct roles of AKIN10 and FUSCA3 in ABA and sugar signaling during seed germination. Plant Signal. Behav. 2012, 7, 1238–1242. [Google Scholar] [CrossRef]
- Perochon, A.; Jianguang, J.; Kahla, A.; Arunachalam, C.; Scofield, S.R.; Bowden, S.; Wallington, E.; Doohan, F.M. TaFROG encodes a pooideae orphan protein that interacts with SnRK1 and enhances resistance to the mycotoxigenic fungus Fusarium graminearum. Plant Physiol. 2015, 169, 2895–2906. [Google Scholar]
- Nukarinen, E.; Nägele, T.; Pedrotti, L.; Wurzinger, B.; Mair, A.; Landgraf, R.; Börnke, F.; Hanson, J.; Teige, M.; Baena-González, E.; et al. Quantitative phosphoproteomics reveals the role of the ampk plant ortholog SnRK1 as a metabolic master regulator under energy deprivation. Sci. Rep. 2016, 6, 31697. [Google Scholar] [CrossRef]
- Karavidas, I.; Ntatsi, G.; Vougeleka, V.; Karkanis, A.; Ntanasi, T.; Saitanis, C.; Agathokleous, E.; Ropokis, A.; Sabatino, L.; Tran, F.; et al. Agronomic Practices to Increase the Yield and Quality of Common Bean (Phaseolus vulgaris L.): A Systematic Review. Agronomy 2022, 12, 271. [Google Scholar]
- Zandalinas, S.I.; Fritschi, F.B.; Mittler, R. Global Warming, Climate Change, and Environmental Pollution: Recipe for a Multifactorial Stress Combination Disaster. Trends Plant Sci. 2021, 26, 588–599. [Google Scholar]
- Soltis, D.E.; Visger, C.J.; Soltis, P.S. The polyploidy revolution then...and now: Stebbins revisited. Am. J. Bot. 2014, 101, 1057–1078. [Google Scholar]
- Severin, A.J.; Cannon, S.B.; Graham, M.M.; Grant, D.; Shoemaker, R.C. Changes in Twelve Homoeologous Genomic Regions in Soybean following Three Rounds of Polyploidy. Plant Cell 2011, 23, 3129–3136. [Google Scholar] [PubMed]
- Jo, B.S.; Choi, S.S. Introns: The functional benefits of introns in genomes. Genom. Inform. 2015, 13, 112–118. [Google Scholar]
- Colina, F.; Amaral, J.; Carbó, M.; Pinto, G.; Soares, A.; Cañal, M.J.; Valledor, L. Genome-wide identification and characterization of CKIN/SnRK gene family in Chlamydomonas reinhardtii. Sci. Rep. 2019, 9, 350. [Google Scholar]
- Shan, Z.; Jiang, Y.; Li, H.; Guo, J.; Dong, M.; Zhang, J.; Liu, G. Genome-wide analysis of the NAC transcription factor family in broomcorn millet (Panicum miliaceum L.) and expression analysis under drought stress. BMC Genom. 2020, 21, 96. [Google Scholar]









| Gene ID | Gene Name | Strand | Arabidopsis Orthologs | CDS Length, bp | Transcript Length, bp | Protein Length, aa | pI | MW, kDa | Intron Number | Integral Prediction of Protein Location | Score |
|---|---|---|---|---|---|---|---|---|---|---|---|
| Phvul.008G039400 | PvSnRK1.1 | Reverse | AT3G01090 (SnRK1.1) | 1548 | 2155 | 515 | 8.3 | 58.7 | 9 | Extracellular | 2.68 |
| Phvul.004G032000 | PvSnRK1.2 | Reverse | 1587 | 2263 | 528 | 8.7 | 60.54 | 9 | Extracellular | 2.68 | |
| Phvul.006G216400 | PvSnRK2.1 | Reverse | 1056 | 1639 | 351 | 6.1 | 40.25 | 8 | Nuclear | 8.5 | |
| Phvul.002G021600 | PvSnRK2.2 | Forward | 1080 | 1777 | 359 | 4.7 | 40.77 | 6 | Plasma membrane | 5.35 | |
| Phvul.003G247000 | PvSnRK2.3 | Forward | AT5G66880 (SnRK2.3), AT3G50500 (SnRK2.2) | 1083 | 1853 | 360 | 4.8 | 40.91 | 8 | Plasma membrane | 4.27 |
| Phvul.009G157800 | PvSnRK2.4 | Forward | AT1G60940 (SnRK2.10), AT1G10940, (SnRK2.4) | 1056 | 1596 | 351 | 5.9 | 40.46 | 8 | Plasma membrane | 5.7 |
| Phvul.003G225800 | PvSnRK2.5 | Reverse | 1017 | 1616 | 338 | 5.9 | 38.15 | 8 | Nuclear | 8.56 | |
| Phvul.003G293600 | PvSnRK2.6 | Reverse | AT4G33950 (SnRK2.6) | 1251 | 1549 | 416 | 5.4 | 46.85 | 8 | Nuclear | 3.34 |
| Phvul.002G261200 | PvSnRK2.7 | Forward | AT4G40010 (SnRK2.7, 84%) | 1026 | 1712 | 341 | 5.3 | 38.73 | 8 | Extracellular | 2.29 |
| Phvul.008G176300 | PvSnRK2.8 | Reverse | AT1G78290 (SnRK2.8) | 1020 | 1316 | 339 | 5.2 | 38.33 | 8 | Nuclear | 3.32 |
| Phvul.003G012300 | PvSnRK2.9 | Reverse | 1095 | 1884 | 364 | 5 | 41.33 | 8 | Plasma membrane | 9.68 | |
| Phvul.002G002200 | PvSnRK2.10 | Reverse | 1017 | 1375 | 338 | 6.7 | 38.65 | 8 | Nuclear | 3.32 | |
| Phvul.002G249300 | PvSnRK2.11 | Forward | 933 | 1262 | 310 | 6.4 | 35.67 | 8 | Nuclear | 6.98 | |
| Phvul.006G174900 | PvSnRK3.1 | Reverse | 1311 | 1311 | 436 | 8.8 | 49.77 | 0 | Plasma membrane | 9.61 | |
| Phvul.006G076200 | PvSnRK3.2 | Forward | AT5G58380 (SnRK3.8), AT5G07070 (SnRK3.2) | 1389 | 1389 | 462 | 8.9 | 52.56 | 0 | Plasma membrane | 3,71 |
| Phvul.003G138278 | PvSnRK3.3 | Forward | AT4G14580 (SnRK3.3), AT3G23000 (SRK3.10) | 1320 | 1718 | 439 | 9.1 | 49.24 | 0 | Plasma membrane | 6.36 |
| Phvul.003G148600 | PvSnRK3.4 | Reverse | AT5G57630 (SnRK3.4) | 1410 | 1817 | 469 | 8.98 | 53.19 | 0 | Plasma membrane | 9.68 |
| Phvul.006G174800 | PvSnRK3.5 | Forward | AT4G18700 (SnRK3.9), AT5G45810 (SnRK3.5) | 1524 | 2248 | 507 | 6.6 | 56.8 | 0 | Plasma membrane | 5.64 |
| Phvul.001G248700 | PvSnRK3.6 | Reverse | 1332 | 2178 | 443 | 9.1 | 50.13 | 0 | Extracellular | 2.31 | |
| Phvul.005G181900 | PvSnRK3.7 | Forward | 1377 | 2029 | 458 | 9.1 | 51.37 | 13 | Plasma membrane | 5.37 | |
| Phvul.008G248900 | PvSnRK3.8 | Reverse | AT5G07070 (SnRK3.2), AT5G58380 (SnRK3.8) | 1332 | 1332 | 443 | 9.4 | 50.07 | 0 | Plasma membrane | 9.59 |
| Phvul.002G238800 | PvSnRK3.9 | Forward | AT4G18700 (SnRK3.9), AT5G45810 (SnRK3.5) | 1539 | 1830 | 512 | 7.7 | 57.87 | 0 | Plasma membrane | 5.4 |
| Phvul.007G279600 | PvSnRK3.10 | Forward | AT3G23000 (SnRK3.10), AT4G14580 (SnRK3.3) | 1269 | 1612 | 422 | 9.1 | 47.37 | 0 | Plasma membrane | 9.64 |
| Phvul.003G165700 | PvSnRK3.11 | Reverse | AT5G35410 (SnRK3.11) | 1359 | 2196 | 452 | 9.1 | 51.48 | 13 | Plasma membrane | 5.38 |
| Phvul.010G118300 | PvSnRK3.12 | Forward | AT1G01140 (SnRK3.12) | 1311 | 1902 | 436 | 8.8 | 49.6 | 13 | Plasma membrane | 5.6 |
| Phvul.009G145400 | PvSnRK3.13 | Reverse | AT4G24400 (SnRK3.13) | 1341 | 1790 | 446 | 6.8 | 50.89 | 13 | Plasma membrane | 5.88 |
| Phvul.003G156900 | PvSnRK3.14 | Forward | AT4G30960 (SnRK3.14) | 1302 | 2154 | 433 | 8.98 | 48.78 | 0 | Plasma membrane | 5.35 |
| Phvul.008G085000 | PvSnRK3.15 | Forward | 1158 | 2382 | 385 | 8.34 | 42.93 | 0 | Plasma membrane | 4.08 | |
| Phvul.003G121600 | PvSnRK3.16 | Reverse | AT3G17510 (SnRK3.16), AT1G48260 (SnRK3.21) | 1266 | 1845 | 421 | 7.07 | 47.32 | 11 | Plasma membrane | 6.36 |
| Phvul.008G205700 | PvSnRK3.17 | Forward | AT2G26980 (SnRK3.17) | 1326 | 2122 | 441 | 6.49 | 50.3 | 13 | Plasma membrane | 9.54 |
| Phvul.006G020900 | PvSnRK3.18 | Forward | 1323 | 2181 | 440 | 8.7 | 50.11 | 13 | Plasma membrane | 9.67 | |
| Phvul.006G076600 | PvSnRK3.19 | Reverse | AT2G30360 (SnRK3.22) | 1314 | 1899 | 437 | 6.54 | 48.84 | 1 | Plasma membrane | 5.55 |
| Phvul.009G206900 | PvSnRK3.20 | Forward | AT4G30960 (SnRK3.14) | 1317 | 2426 | 448 | 9.2 | 49.41 | 0 | Plasma membrane | 5.65 |
| Phvul.009G220200 | PvSnRK3.21 | Reverse | AT1G48260 (SnRK3.21), AT3G17510 (SnRK3.16) | 1377 | 1913 | 458 | 6.15 | 51.1 | 0 | Plasma membrane | 5.19 |
| Phvul.008G248800 | PvSnRK3.22 | Forward | AT2G30360 (SnRK3.22) | 1284 | 2004 | 427 | 8.28 | 47.68 | 0 | Plasma membrane | 5.81 |
| Phvul.009G213000 | PvSnRK3.23 | Forward | AT1G30270 (SnRK3.23) | 1374 | 2110 | 457 | 8.82 | 51.31 | 14 | Plasma membrane | 9.58 |
| Phvul.009G087500 | PvSnRK3.24 | Reverse | AT5G10930 (SnRK3.24), AT5G25110 (SnRK3.25) | 1341 | 2097 | 446 | 8.7 | 49.87 | 0 | Plasma membrane | 4.25 |
| Phvul.010G160900 | PvSnRK3.25 | Reverse | 1332 | 1875 | 443 | 9.1 | 50.54 | 0 | Plasma membrane | 9.6 | |
| Phvul.008G084600 | PvSnRK3.26 | Reverse | 1386 | 1386 | 461 | 8.69 | 52.2 | 0 | Plasma membrane | 5.05 | |
| Phvul.008G184400 | PvSnRK3.27 | Reverse | AT4G24400 (SnRK3.13) | 1341 | 1885 | 446 | 6.4 | 50.78 | 13 | Plasma membrane | 9.67 |
| Phvul.009G257000 | PvSnRK3.28 | Forward | 1065 | 1846 | 354 | 6.5 | 40.15 | 11 | Plasma membrane | 9.5 | |
| Phvul.010G067600 | PvSnRK3.29 | Forward | 1404 | 2236 | 467 | 8.77 | 52.91 | 0 | Plasma membrane | 9.62 |
| Gene_ID | Gene_Name | Method | Ka | Ks | Ka_Ks | Effective Len | Average S-Sites | Average N-Sites | Divergence Time (MYA) | ||
|---|---|---|---|---|---|---|---|---|---|---|---|
| Locus 1 (P. vulgaris) | Locus 2 (A. thaliana) | Gene1 (P. vulgaris) | Gene2 (A. thaliana) | ||||||||
| Phvul.008G039400 | AT3G01090 | PvSnRK1.1 | AtSnRK1.1 | NG | 0.0980 | 1.4703 | 0.0666 | 1536 | 349.1667 | 1186.8333 | 112.062 |
| Phvul.003G247000 | AT3G50500 | PvSnRK2.3 | AtSnRK2.2 | NG | 0.1337 | 3.0532 | 0.0438 | 1077 | 242.5833 | 834.4167 | 232.713 |
| Phvul.009G157800 | AT1G60940 | PvSnRK2.4 | AtSnRK2.4 | NG | 0.1045 | 1.5203 | 0.0687 | 1053 | 235.3333 | 817.6667 | 115.874 |
| Phvul.009G157800 | AT1G10940 | PvSnRK2.4 | AtSnRK2.10 | NG | 0.0979 | 1.8997 | 0.0516 | 1053 | 236.0833 | 816.9167 | 144.798 |
| Phvul.006G076200 | AT5G58380 | PvSnRK3.2 | AtSnRK3.2 | NG | 0.2279 | 2.1645 | 0.1053 | 1380 | 300.6667 | 1079.3333 | 164.974 |
| Phvul.006G076200 | AT5G07070 | PvSnRK3.2 | AtSnRK3.8 | NG | 0.2387 | 1.9327 | 0.1235 | 1356 | 290.1667 | 1065.8333 | 147.307 |
| Phvul.003G138278 | AT4G14580 | PvSnRK3.3 | AtSnRK3.3 | NG | 0.3087 | 1.4370 | 0.2148 | 1266 | 301.7500 | 964.2500 | 109.527 |
| Phvul.003G148600 | AT5G57630 | PvSnRK3.4 | AtSnRK3.4 | NG | 0.2574 | 2.9640 | 0.0869 | 1236 | 283.3333 | 952.6667 | 225.916 |
| Phvul.006G174800 | AT4G18700 | PvSnRK3.5 | AtSnRK3.5 | NG | 0.1752 | 2.1567 | 0.0812 | 1461 | 335.0000 | 1126.0000 | 164.380 |
| Phvul.006G174800 | AT5G45810 | PvSnRK3.5 | AtSnRK3.9 | NG | 0.1976 | 2.6915 | 0.0734 | 1428 | 325.6667 | 1102.3333 | 205.144 |
| Phvul.007G279600 | AT4G14580 | PvSnRK3.10 | AtSnRK3.3 | NG | 0.3474 | 1.9195 | 0.1810 | 1239 | 298.4167 | 940.5833 | 146.306 |
| Phvul.003G165700 | AT5G35410 | PvSnRK3.11 | AtSnRK3.11 | NG | 0.1988 | 1.9591 | 0.1015 | 1338 | 308.1667 | 1029.8333 | 149.325 |
| Phvul.010G118300 | AT1G01140 | PvSnRK3.12 | AtSnRK3.12 | NG | 0.1664 | 2.4130 | 0.0690 | 1305 | 287.7500 | 1017.2500 | 183.918 |
| Phvul.009G145400 | AT4G24400 | PvSnRK3.13 | AtSnRK3.13 | NG | 0.1176 | 1.8043 | 0.0652 | 1335 | 306.4167 | 1028.5833 | 137.522 |
| Phvul.003G121600 | AT3G17510 | PvSnRK3.16 | AtSnRK3.16 | NG | 0.1971 | 2.3211 | 0.0849 | 1263 | 285.8333 | 977.1667 | 176.910 |
| Phvul.003G121600 | AT1G48260 | PvSnRK3.16 | AtSnRK3.21 | NG | 0.2242 | 2.7543 | 0.0814 | 1263 | 285.2500 | 977.7500 | 209.929 |
| Phvul.008G205700 | AT2G26980 | PvSnRK3.17 | AtSnRK3.17 | NG | 0.1144 | 3.2890 | 0.0348 | 1320 | 289.8333 | 1030.1667 | 250.684 |
| Phvul.006G076600 | AT2G30360 | PvSnRK3.19 | AtSnRK3.22 | NG | 0.3027 | 2.8041 | 0.1079 | 1269 | 289.6667 | 979.3333 | 213.728 |
| Phvul.009G220200 | AT1G48260 | PvSnRK3.21 | AtSnRK3.21 | NG | 0.2411 | 2.1485 | 0.1122 | 1296 | 290.9167 | 1005.0833 | 163.756 |
| Phvul.009G220200 | AT3G17510 | PvSnRK3.21 | AtSnRK3.16 | NG | 0.2355 | 2.6065 | 0.0904 | 1329 | 296.1667 | 1032.8333 | 198.667 |
| Phvul.008G184400 | AT4G24400 | PvSnRK3.27 | AtSnRK3.13 | NG | 0.1424 | 1.8459 | 0.0771 | 1335 | 301.7500 | 1033.2500 | 140.692 |
| Motif/Transcription Factor Family | General Function | Role in Symbiosis |
|---|---|---|
| ARF | Transcription factors that regulate the expression of auxin response genes | Rhizobial infection [62] |
| B3 | Play important roles in various growth and developmental processes in plants | no report |
| BES1 | Binds to and activates Brassinosteroids target gene promoters both in vitro and in vivo | Regulate symbiotic nodulation [63] |
| bHLH | Controls a diverse processes from cell proliferation to cell lineage establishment | Nodule organogenesis [64] |
| bZIP | Plant bZIP proteins preferentially bind to DNA sequences with an ACGT core | Nodule organogenesis [65] |
| C2H2 | The majority of such proteins characterized to date are DNA-binding transcription factors, and many have been shown to play crucial roles in the development of plants, animals and fungi | Symbiosome development [66] |
| Dof | Regulation of gene expression in processes such as seed storage protein synthesis in developing endosperm, light regulation of genes involved in carbohydrate metabolism, plant defense mechanisms, seed germination, gibberellin response in post-germinating aleurone, auxin response and stomata guard cell specific gene regulation | No report |
| ERF | Transcriptional regulation of a variety of biological processes related to growth and development, as well as various responses to environmental stimuli | Infection thread formation and nodule organogenesis [67], regulation of arbuscule branching [68] |
| G2-like | Regulate chloroplast development in diverse plant species | No report |
| HD-ZIP | Involved in developmental regulation in response to changes in environmental conditions | No report |
| MIKC_MADS | The best studied plant MADS-box transcription factors are those involved in floral organ identity determination | No report |
| MYB | The encoded proteins share the conserved MYB DNA-binding domain encoded proteins are crucial to the control of cell proliferation and differentiation in a number of cell types | Arbuscule degeneration [69], initial stages of nodulation [70] |
| NAC | The early reported NAC transcription factors are implicated in various aspects of plant development, response to pathogen, viral infections, and environmental stimuli | Symbiotic nodule senescence [71] |
| Nin-like | Nin (for nodule inception) is required for the formation of infection threads and the initiation of primordia | Infection thread initiation, nodule organogenesis, and the control of nodule number [66,72,73], regulation of recognition and signaling pathways occurring during primary steps of micorriza entrance [74] |
| Trihelix | Implicated in the complex transcriptional regulation of many plant genes | No report |
| WOX | WOX family members fulfill specialized functions in key developmental processes in plants, such as embryonic patterning, stem-cell maintenance and organ formation | Control of nodule development [75] |
| WRKY | WRKY proteins often act as repressors as well as activators, and that members of the family play roles in both the repression and de-repression of important plant processes | Controlling the mechanism of arbuscular mycorrhizal establishment by regulating the plant defense genes [76] |
| AP2 | important functions in the transcriptional regulation of a variety of biological processes related to growth and development, as well as various responses to environmental stimuli | Infection thread formation and nodule organogenesis [67], regulation of arbuscule branching [68] |
| C3H | Embryogenesis, stress responses and hormonal pathways | No report |
| CAMTA | Important roles in various biological processes including disease resistance, herbivore attack response, and abiotic stress tolerance | Nodule organogenesis [77] |
| CPP | Play an important role in development of reproductive tissue and control of cell division in plants | No report |
| E2F/DP | Cell proliferation | No report |
| GATA | Implicated in light-responsive transcription | No report |
| LBD | Induction of nitrate-dependent expression of target genes in planta, cellular reprogramming processes | No report |
| MYB_related | Development and in stress responses | Regulating nitrogen fixation [78,79] |
| SBP | They play critical roles in regulating flower and fruit development as well as other physiological processes | No report |
| SRS | The genes are members of a small gene family of putative transcription factors in which the SHORT INTERNODES (SHI) gene is found.This suggests that SHI may act as a negative regulator of GA responses through transcriptional control. | No report |
| TCP | TCP genes have been found in various plant species, and new roles in plant development have been elucidated. | No report |
| BBR-BPC | BBR activates (GA/TC)8-containing promoters. Implicated in various aspects of plant development | No report |
| HSF | Heat stress transcription factors (Hsfs) are the major regulators of the plant heat stress (hs) response. | No report |
| FAR1 | Negatively regulate flowering time under both long-day and short-day conditions | No report |
| RAV | Important functions in the transcriptional regulation of a variety of biological processes related to growth and development, as well as various responses to environmental stimuli. | No report |
| ZF-HD | Play an important role in plant growth, development and participate in responding to adversity stress | No report |
| TALE | Control meristem formation and/or maintenance, organ morphogenesis, organ position, and several aspects of the reproductive phase. | No report |
Publisher’s Note: MDPI stays neutral with regard to jurisdictional claims in published maps and institutional affiliations. |
© 2022 by the authors. Licensee MDPI, Basel, Switzerland. This article is an open access article distributed under the terms and conditions of the Creative Commons Attribution (CC BY) license (https://creativecommons.org/licenses/by/4.0/).
Share and Cite
Cervera-Torres, C.; Arthikala, M.-K.; Lara, M.; Blanco, L.; Nanjareddy, K. Comprehensive Analysis of Phaseolus vulgaris SnRK Gene Family and Their Expression during Rhizobial and Mycorrhizal Symbiosis. Genes 2022, 13, 2107. https://doi.org/10.3390/genes13112107
Cervera-Torres C, Arthikala M-K, Lara M, Blanco L, Nanjareddy K. Comprehensive Analysis of Phaseolus vulgaris SnRK Gene Family and Their Expression during Rhizobial and Mycorrhizal Symbiosis. Genes. 2022; 13(11):2107. https://doi.org/10.3390/genes13112107
Chicago/Turabian StyleCervera-Torres, Carolina, Manoj-Kumar Arthikala, Miguel Lara, Lourdes Blanco, and Kalpana Nanjareddy. 2022. "Comprehensive Analysis of Phaseolus vulgaris SnRK Gene Family and Their Expression during Rhizobial and Mycorrhizal Symbiosis" Genes 13, no. 11: 2107. https://doi.org/10.3390/genes13112107
APA StyleCervera-Torres, C., Arthikala, M.-K., Lara, M., Blanco, L., & Nanjareddy, K. (2022). Comprehensive Analysis of Phaseolus vulgaris SnRK Gene Family and Their Expression during Rhizobial and Mycorrhizal Symbiosis. Genes, 13(11), 2107. https://doi.org/10.3390/genes13112107

