Male-Biased gga-miR-2954 Regulates Myoblast Proliferation and Differentiation of Chicken Embryos by Targeting YY1
Abstract
:1. Introduction
2. Materials and Methods
2.1. Animals and Tissue Collection
2.2. Cell Isolation and Culture
2.3. RNA Oligonucleotides, Plasmids Construction and Transfection
2.4. RNA Extraction, RT-PCR and Quantitative Real-Time PCR
2.5. Western Blot
2.6. Fluorescence In Situ Hybridisation Assay
2.7. Dual-Luciferase Reporter Assay
2.8. CCK-8 (Cell Counting Kit 8) Assays
2.9. EdU (5-Ethynyl-2’-deoxyuridine) Assays
2.10. Immunofluorescence Analysis
2.11. Statistical Analysis
3. Results
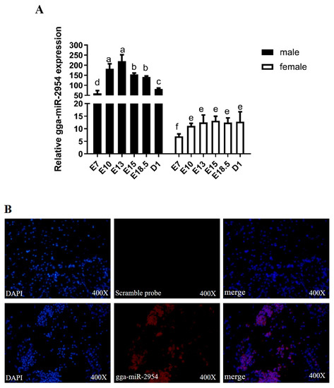
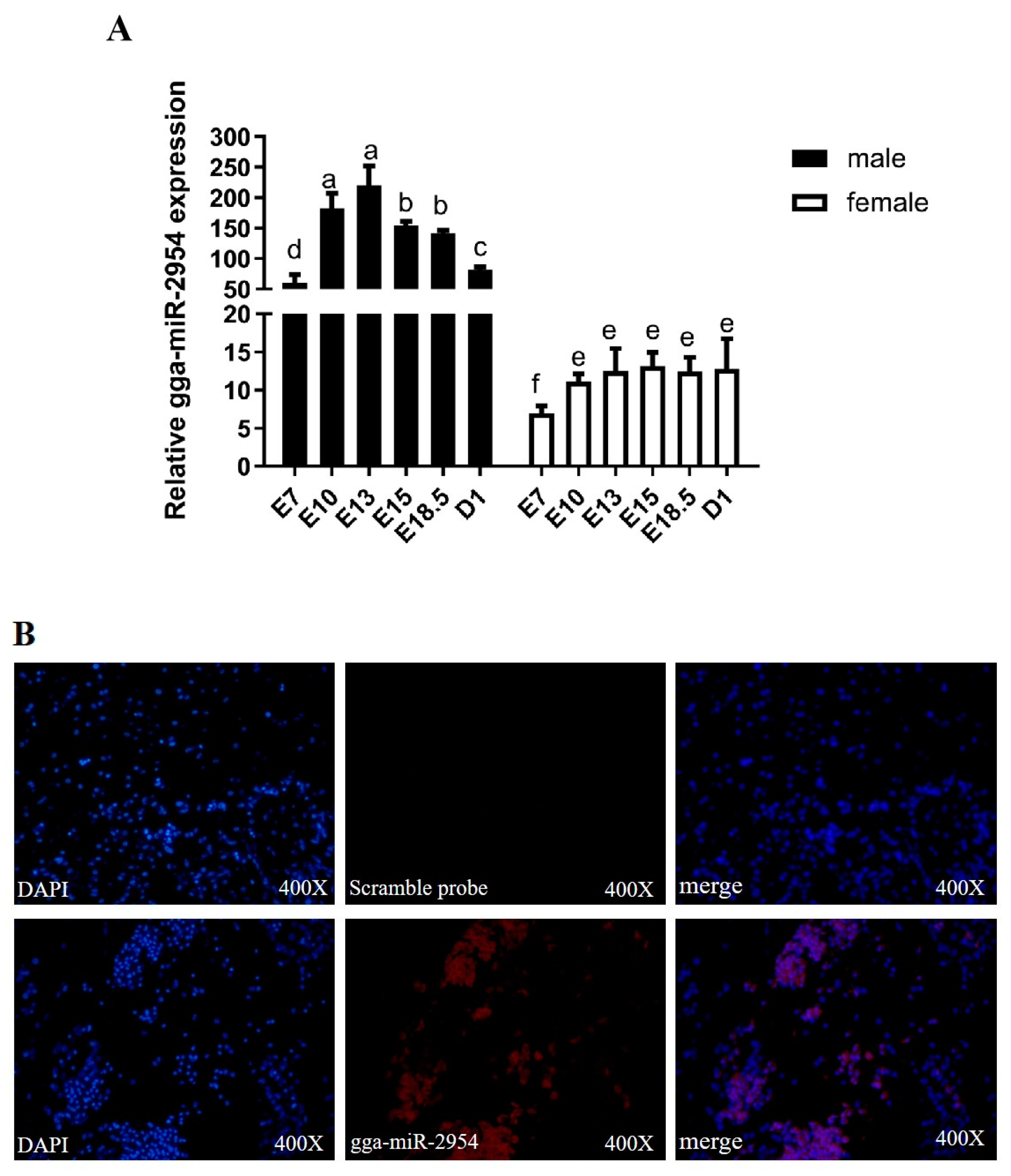
3.1. Expression Profiles and Localization of gga-miR-2954 in Chicken Embryonic Skeletal Muscle
3.2. Expression Profiles of gga-miR-2954 during Chicken Myogenesis
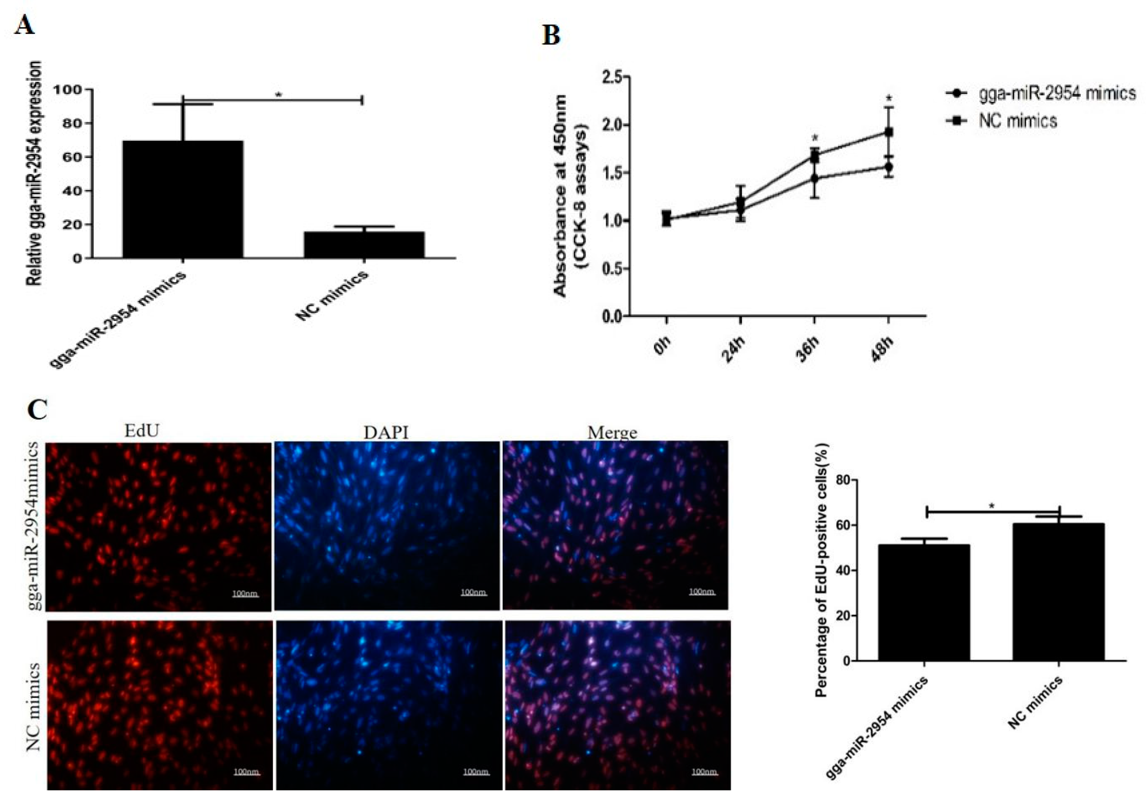
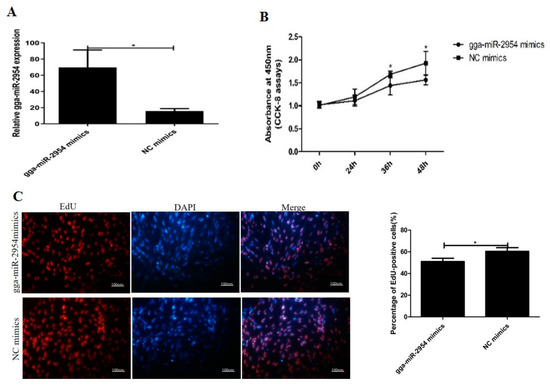
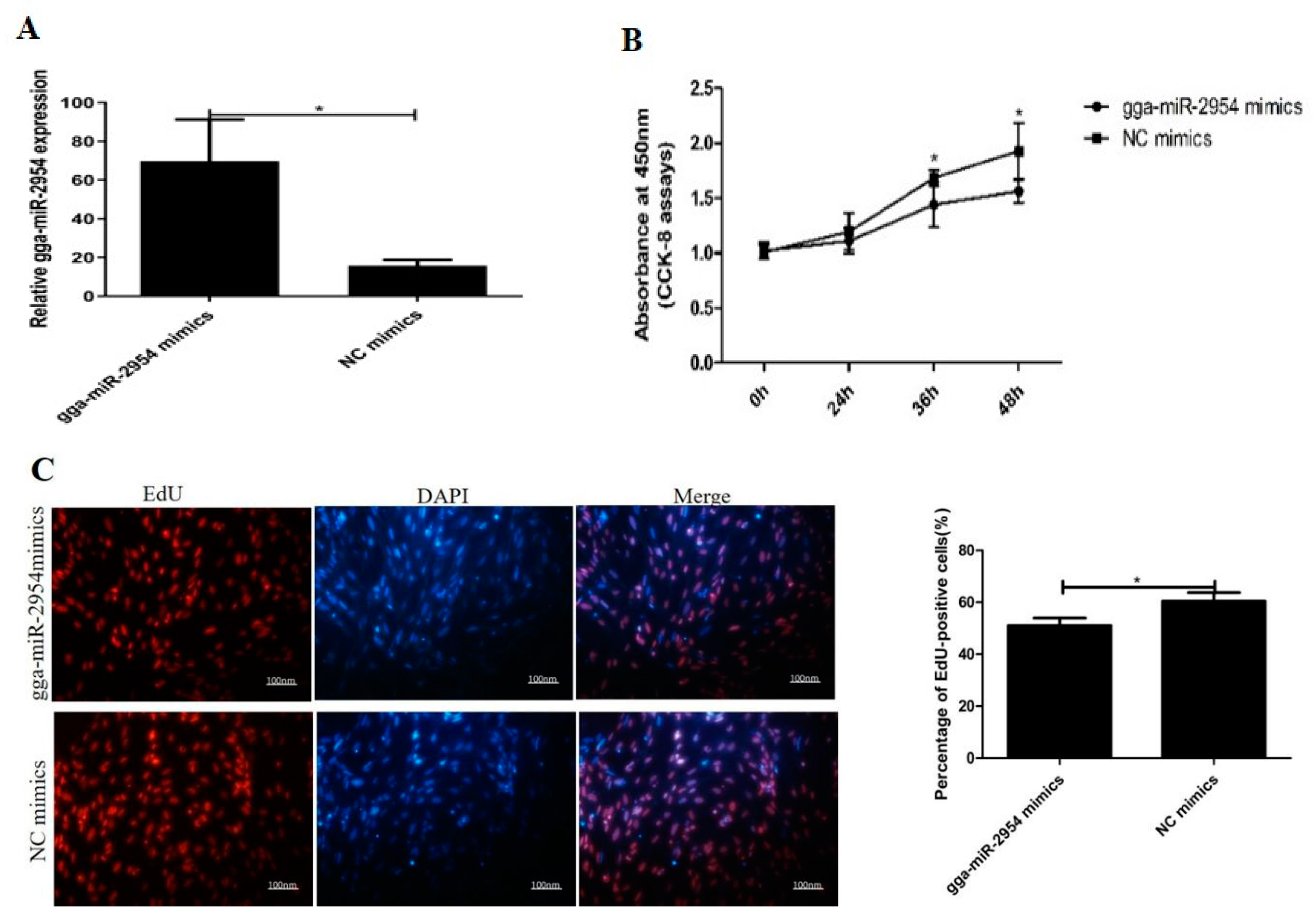
3.3. Gga-miR-2954 Inhibits Myoblast Proliferation
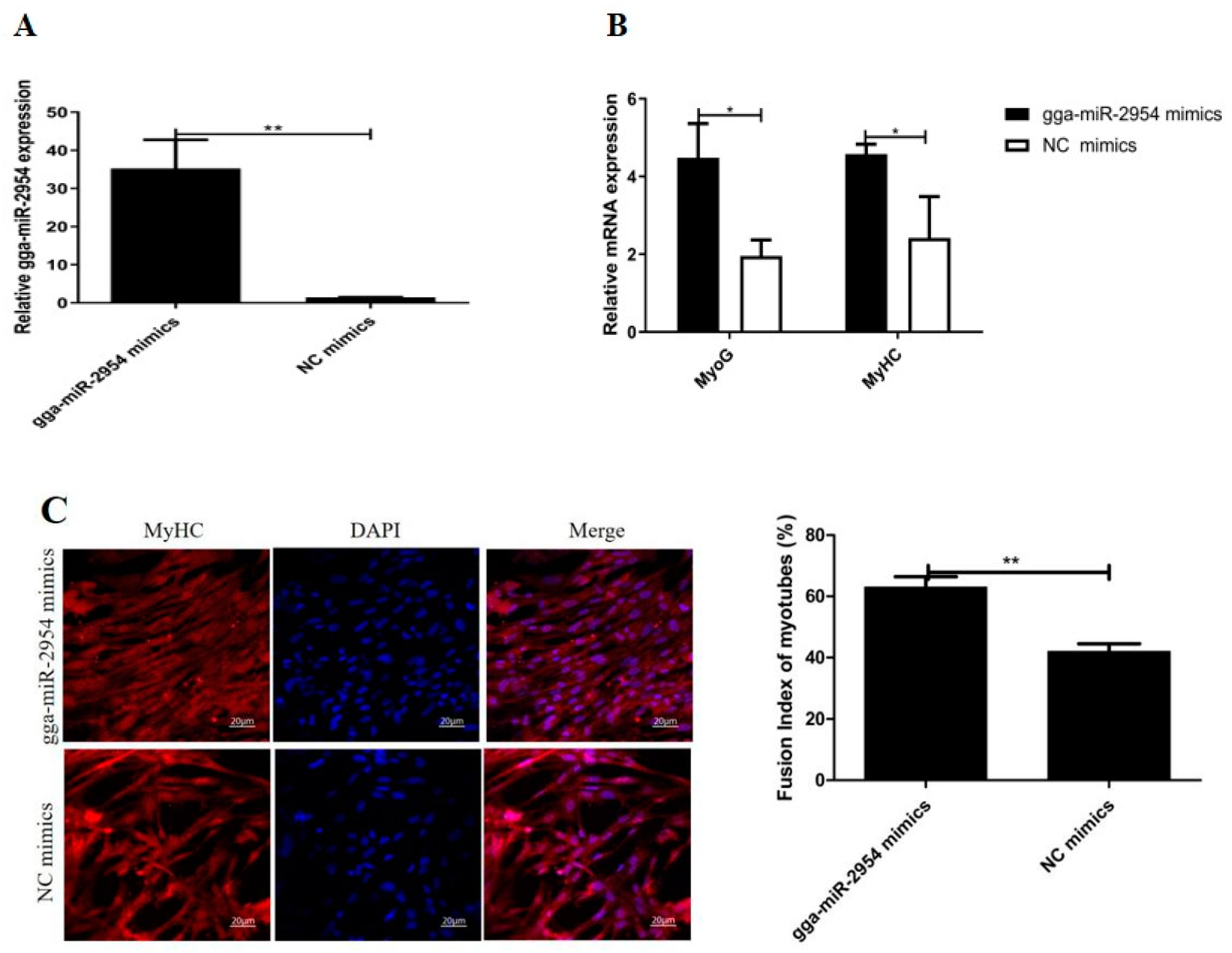
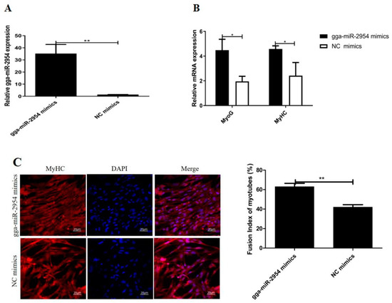
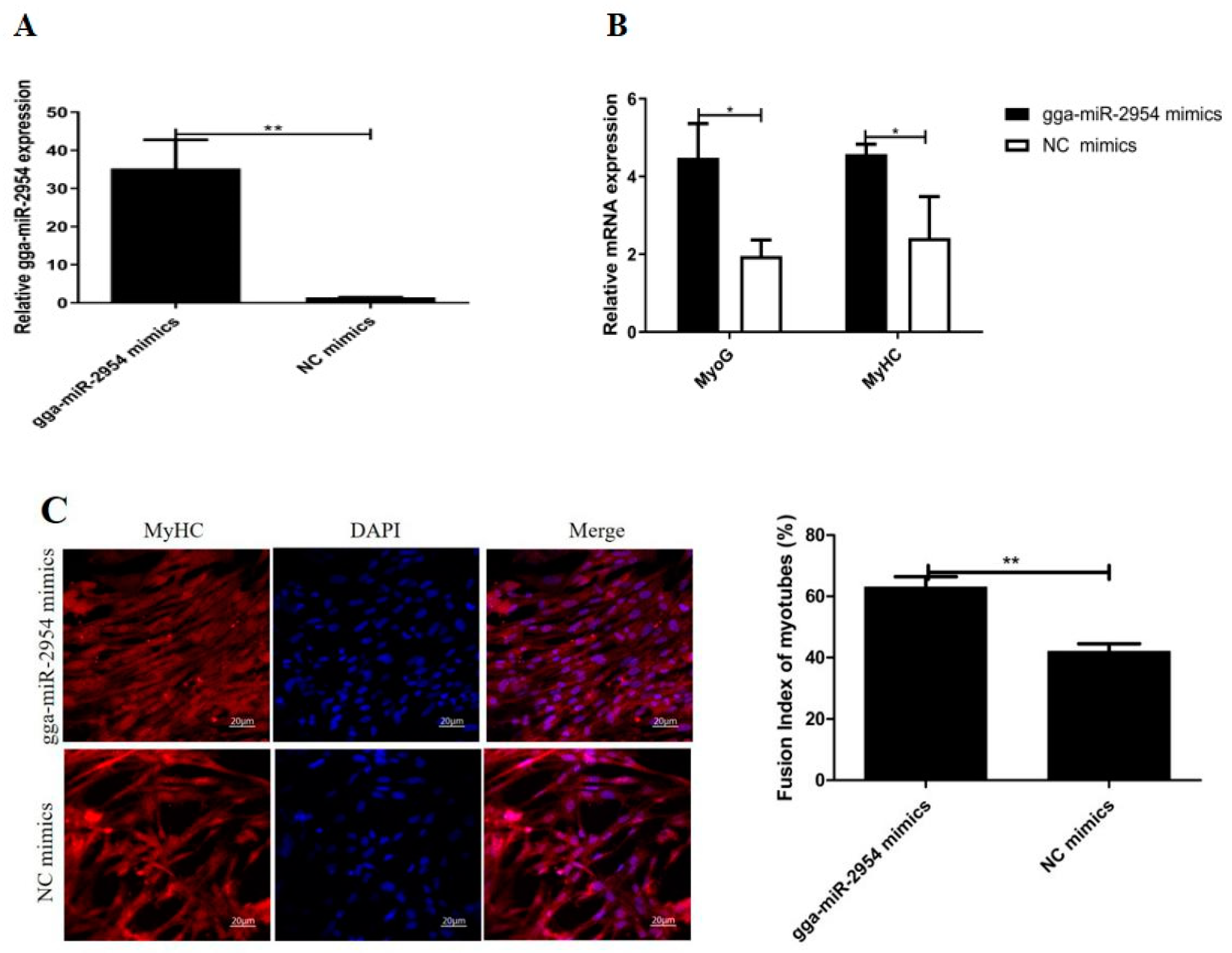
3.4. Gga-miR-2954 Promotes Myoblasts Differentiation
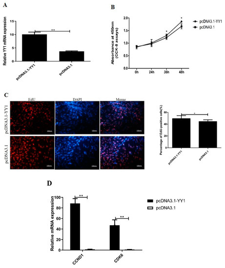
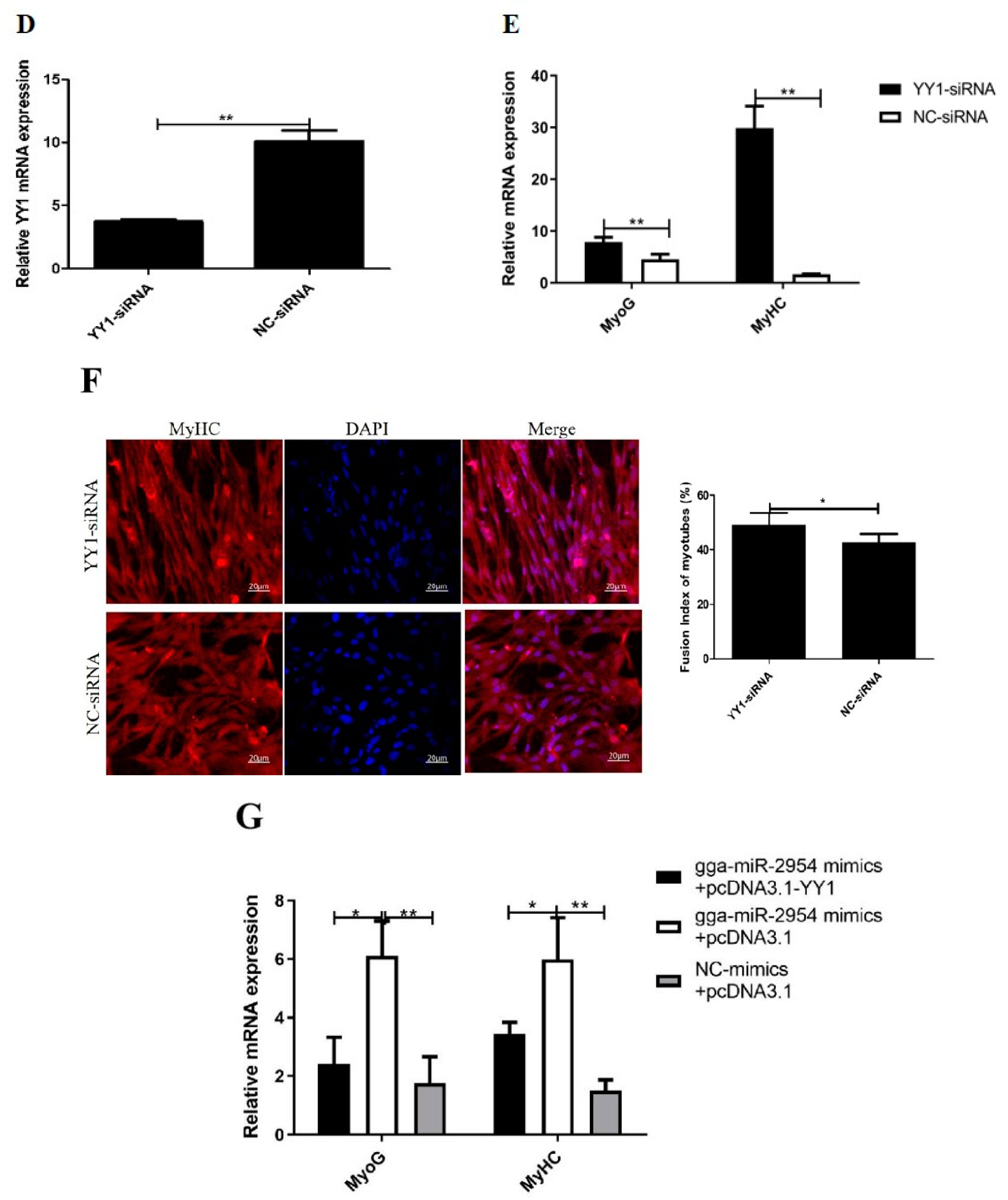
3.5. Gga-miR-2954 Targets YY1 during Myoblast Proliferation and Differentiation
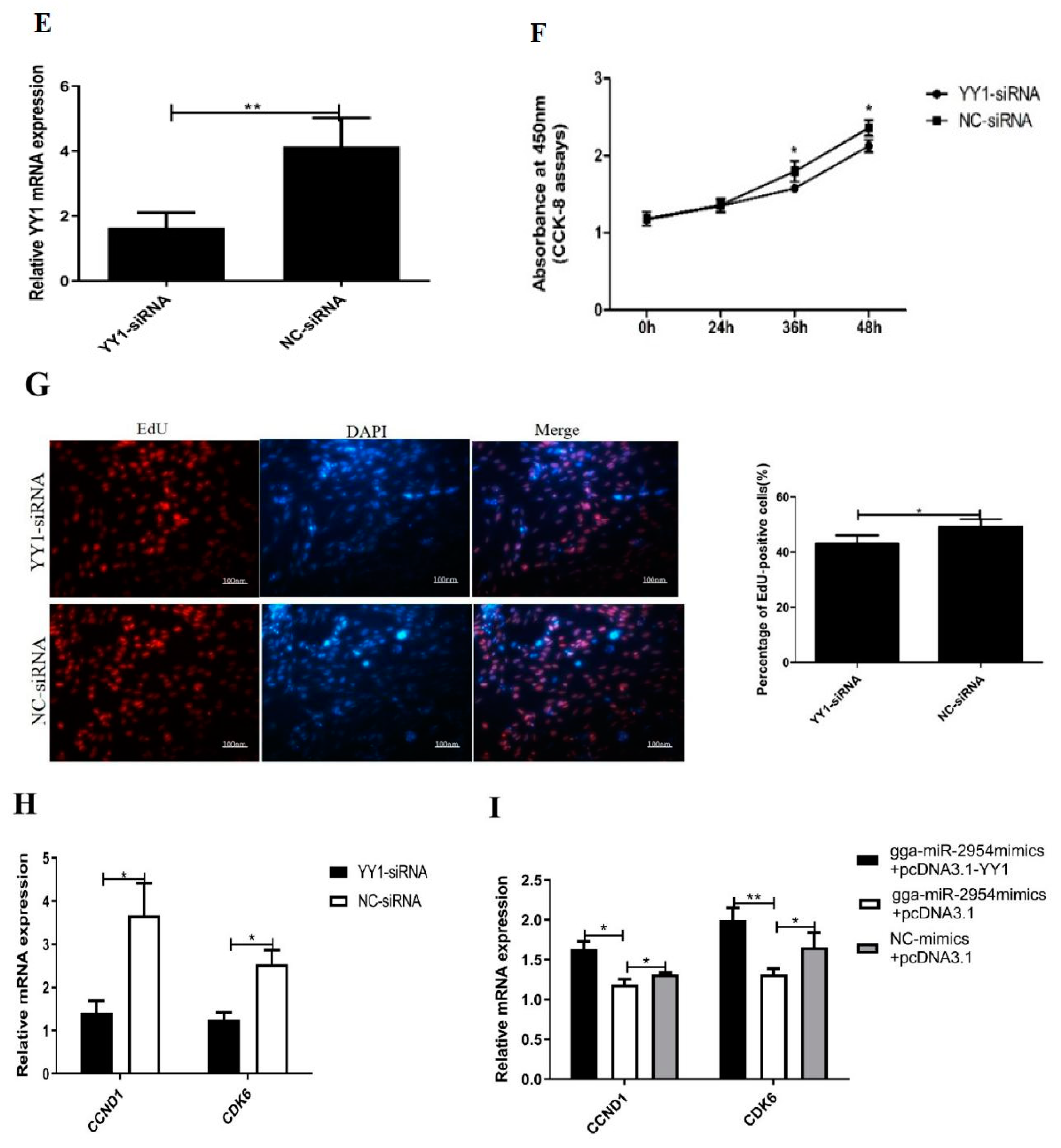
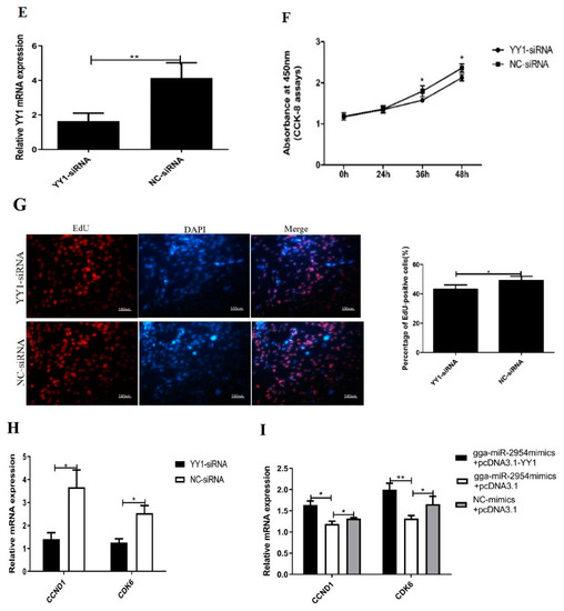
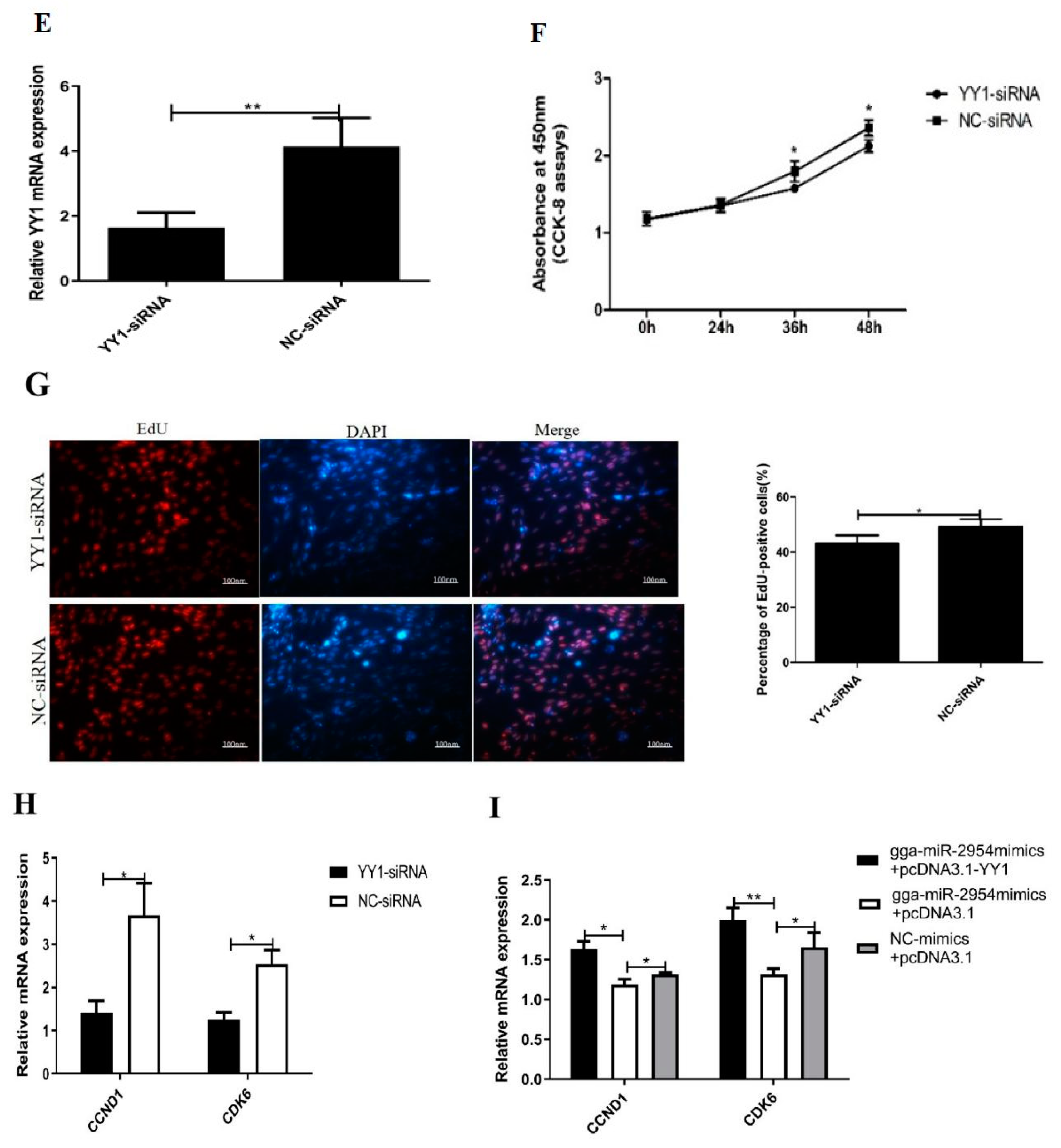
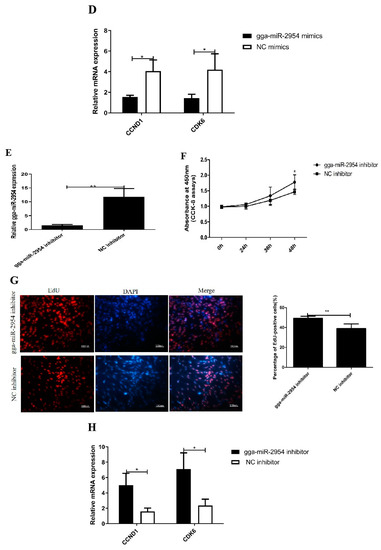
3.6. Gga-miR-2954 Regulates Myoblast Proliferation by Targeting YY1
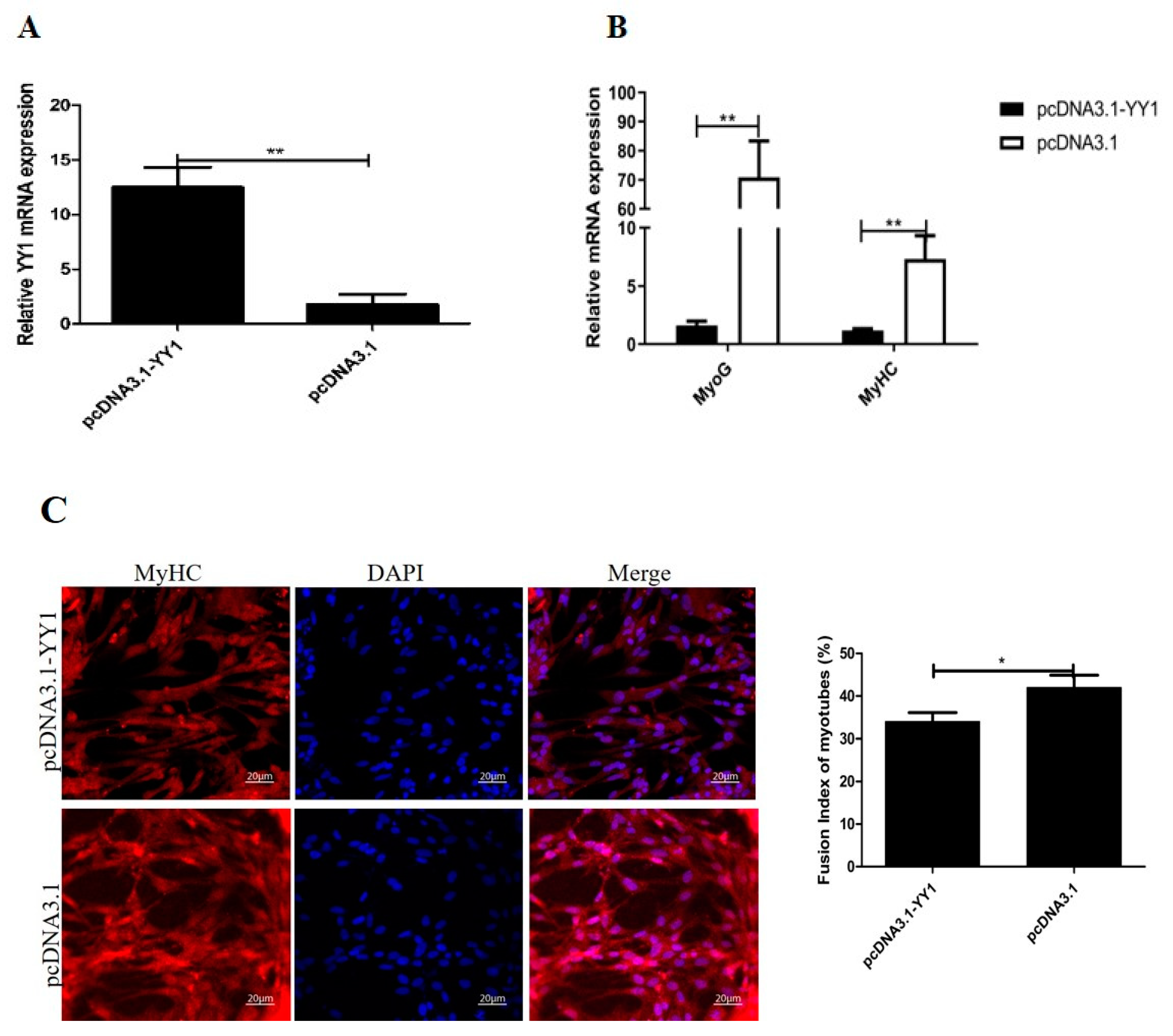
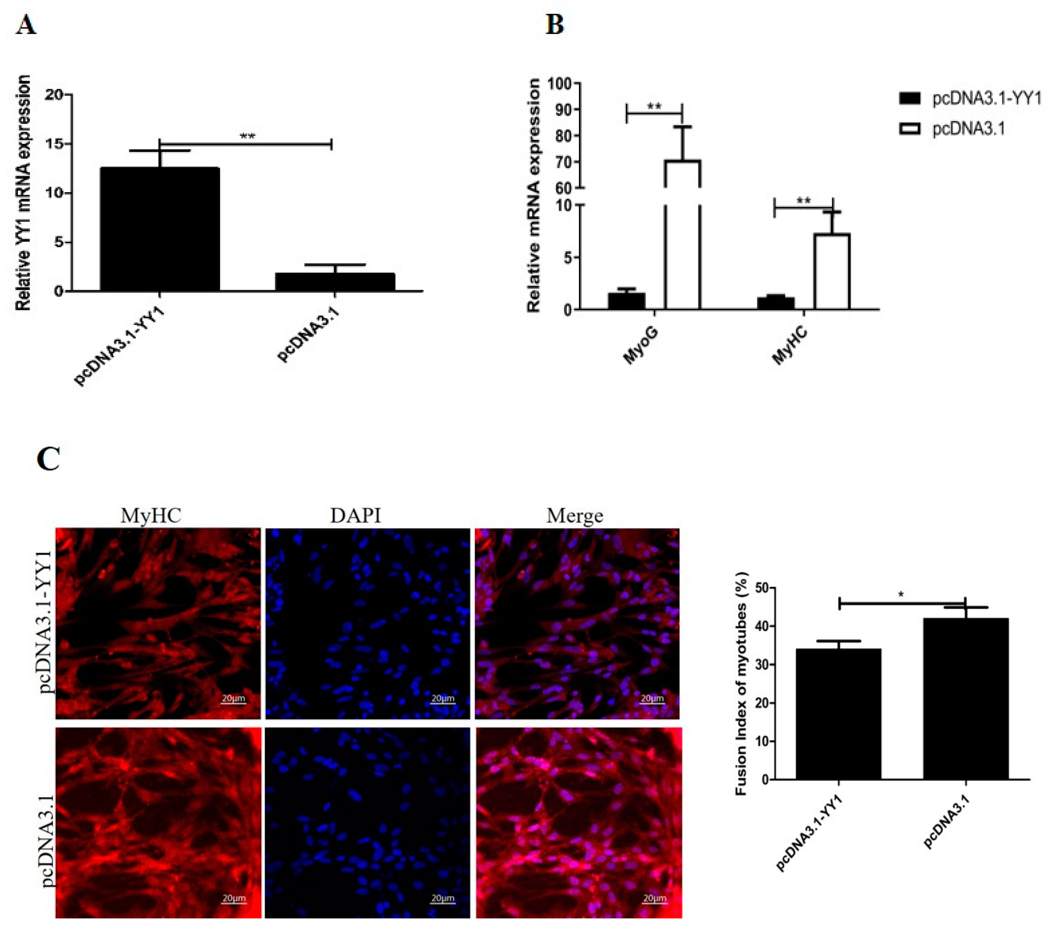
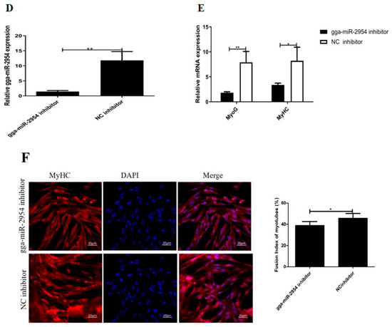
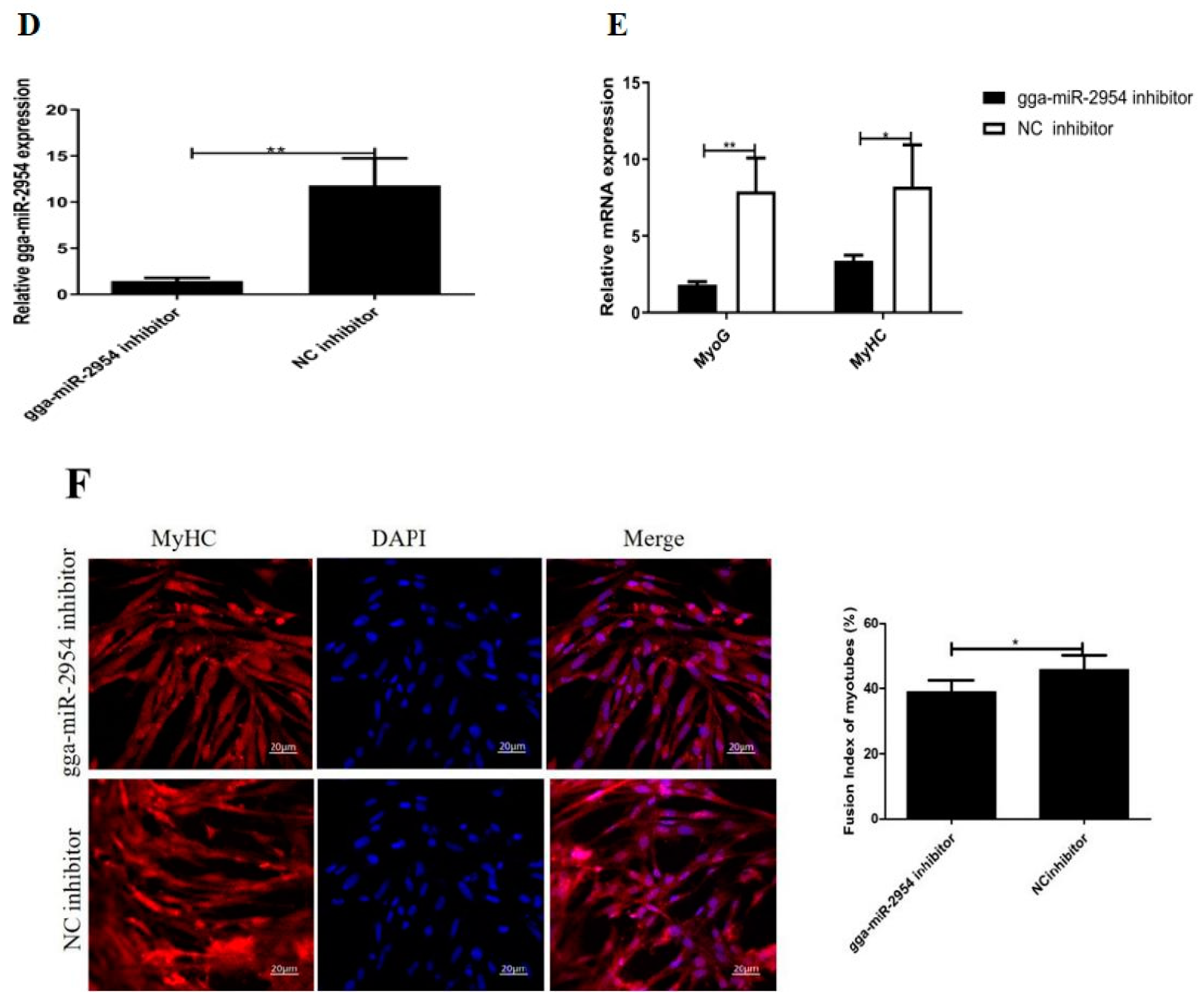
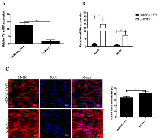
3.7. Gga-miR-2954 Regulates Myoblast Differentiation by Targeting YY1
4. Discussion
5. Conclusions
Author Contributions
Funding
Institutional Review Board Statement
Informed Consent Statement
Data Availability Statement
Acknowledgments
Conflicts of Interest
References
- Buckingham, M.; Rigby, P.J. Gene Regulatory Networks and Transcriptional Mechanisms That Control Myogenesis. Dev. Cell 2014, 28, 225–238. [Google Scholar] [CrossRef] [Green Version]
- Winter, B.; Arnold, H.H. Activated Raf Kinase Inhibits Muscle Cell Differentiation through a Mef2-Dependent Mechanism. J. Cell Sci. 2000, 113, 4211–4220. [Google Scholar] [CrossRef]
- Sabourin, L.A.; Rudnicki, M.A. The Molecular Regulation of Myogenesis. Clin. Genet. 2000, 57, 16–25. [Google Scholar] [CrossRef]
- Molkentin, D.J.; Black, B.L.; Martin, J.F.; Olson, E.N. Cooperative Activation of Muscle Gene Expression by Mef2 and Myogenic Bhlh Proteins. Cell 1995, 83, 1125–1136. [Google Scholar] [CrossRef] [Green Version]
- Bentzinger, C.F.; Wang, Y.X.; Rudnicki, M.A. Building Muscle: Molecular Regulation of Myogenesis. Cold Spring Harb. Perspect. Biol. 2012, 4, a008342. [Google Scholar] [CrossRef]
- O’Rourke, J.R.; Georges, S.A.; Seay, H.R.; Tapscott, S.J.; McManus, M.T.; Goldhamer, D.J.; Swanson, M.S.; Harfe, B.D. Essential Role for Dicer During Skeletal Muscle Development. Dev. Biol. 2007, 311, 359–368. [Google Scholar] [CrossRef] [Green Version]
- Dmitriev, P.; Barat, A.; Polesskaya, A.; O’Connell, M.J.; Robert, T.; Dessen, P.; Walsh, T.A.; Lazar, V.; Turki, A.; Carnac, G.; et al. Simultaneous Mirna and Mrna Transcriptome Profiling of Human Myoblasts Reveals a Novel Set of Myogenic Differentiation-Associated Mirnas and Their Target Genes. BMC Genom. 2013, 14, 265. [Google Scholar] [CrossRef] [PubMed] [Green Version]
- Goljanek-Whysall, K.; Sweetman, D.; Munsterberg, A.E. Micrornas in Skeletal Muscle Differentiation and Disease. Clin. Sci. 2012, 123, 611–625. [Google Scholar] [CrossRef] [PubMed] [Green Version]
- Winbanks, C.E.; Wang, B.; Beyer, C.; Koh, P.; White, L.; Kantharidis, P.; Gregorevic, P. Tgf-β Regulates Mir-206 and Mir-29 to Control Myogenic Differentiation through Regulation of Hdac4. J. Biol. Chem. 2011, 286, 13805–13814. [Google Scholar] [CrossRef] [PubMed] [Green Version]
- Kim, H.K.; Lee, Y.S.; Sivaprasad, U.; Malhotra, A.; Dutta, A. Muscle-Specific Microrna Mir-206 Promotes Muscle Differentiation. J. Cell Biol. 2006, 174, 677–687. [Google Scholar] [CrossRef] [PubMed]
- Chen, J.F.; Mandel, E.M.; Thomson, J.M.; Wu, Q.; Callis, T.E.; Hammond, S.M.; Conlon, F.L.; Wang, D.Z. The Role of Microrna-1 and Microrna-133 in Skeletal Muscle Proliferation and Differentiation. Nat. Genet. 2006, 38, 228–233. [Google Scholar] [CrossRef] [PubMed]
- Rao, P.K.; Missiaglia, E.; Shields, L.; Hyde, G.; Yuan, B.B.; Shepherd, C.J.; Shipley, J.; Lodish, H.F. Distinct roles for mir-1 and mir-133a in the proliferation and differentiation of rhabdomyosarcoma cells. FASEB J. 2010, 24, 3427–3437. [Google Scholar] [CrossRef] [Green Version]
- Li, G.; Luo, W.; Abdalla, B.A.; Ouyang, H.; Yu, J.; Hu, F.; Nie, Q.; Zhang, X. Mirna-223 Upregulated by Myod Inhibits Myoblast Proliferation by Repressing Igf2 and Facilitates Myoblast Differentiation by Inhibiting Zeb1. Cell Death Dis. 2017, 8, e3094. [Google Scholar] [CrossRef] [PubMed]
- Guo, L.; Huang, W.; Chen, B.; Bekele, E.J.; Chen, X.; Cai, B.; Nie, Q. Gga-Mir-133a-3p Regulates Myoblasts Proliferation and Differentiation by Targeting Prrx1. Front. Genet. 2018, 9, 577. [Google Scholar] [CrossRef]
- Luo, W.; Wu, H.; Ye, Y.; Li, Z.; Hao, S.; Kong, L.; Zheng, X.; Lin, S.; Nie, Q.; Zhang, X. The Transient Expression of Mir-203 and Its Inhibiting Effects on Skeletal Muscle Cell Proliferation and Differentiation. Cell Death Dis. 2014, 5, e1347. [Google Scholar] [CrossRef] [Green Version]
- Cai, B.; Ma, M.; Chen, B.; Li, Z.; Abdalla, B.A.; Nie, Q.; Zhang, X. Mir-16-5p Targets Sesn1 to Regulate the P53 Signaling Pathway, Affecting Myoblast Proliferation and Apoptosis, and Is Involved in Myoblast Differentiation. Cell Death Dis. 2018, 9, 367. [Google Scholar] [CrossRef] [Green Version]
- Chen, X.; Ouyang, H.; Wang, Z.; Chen, B.; Nie, Q. A Novel Circular RNA Generated by Fgfr2 Gene Promotes Myoblast Proliferation and Differentiation by Sponging Mir-133a-5p and Mir-29b-1-5p. Cells 2018, 7, 199. [Google Scholar] [CrossRef] [Green Version]
- Xue, J.; Zhang, J.; Li, D.; Jiang, L. miR-130b-3p/301b-3p negatively regulated Rb1cc1 expression on myogenic differentiation of chicken primary myoblasts. Biotechnol. Lett. 2017, 39, 1611–1619. [Google Scholar] [CrossRef]
- Luo, G.-Z.; Hafner, M.; Shi, Z.; Brown, M.; Feng, G.-H.; Tuschl, T.; Wang, X.-J.; Li, X. Genome-Wide Annotation and Analysis of Zebra Finch Microrna Repertoire Reveal Sex-Biased Expression. BMC Genom. 2012, 13, 727. [Google Scholar] [CrossRef] [PubMed] [Green Version]
- Gunaratne, P.H.; Lin, Y.-C.; Benham, A.L.; Drnevich, J.; Coarfa, C.; Tennakoon, J.B.; Creighton, C.J.; Kim, J.H.; Milosavljevic, A.; Watson, M.; et al. Song Exposure Regulates Known and Novel Micrornas in the Zebra Finch Auditory Forebrain. BMC Genom. 2011, 12, 277. [Google Scholar] [CrossRef] [PubMed] [Green Version]
- Lin, Y.-C.; Balakrishnan, C.; Clayton, D.F. Functional genomic analysis and neuroanatomical localization of miR-2954, a song-responsive sex-linked microRNA in the zebra finch. Front. Neurosci. 2014, 8, 409. [Google Scholar] [CrossRef] [Green Version]
- Lin, Y.C. MicroRna Gene Expression in the Zebra Finch Brain. Ph.D. Thesis, University of Illinois at Urbana-Champaign, Champaign, IL, USA, February 2012. [Google Scholar]
- Chen, Q.; Tong, C.; Ma, S.; Zhou, L.; Zhao, L.; Zhao, X. Involvement of MicroRNAs in Probiotics-Induced Reduction of the Cecal Inflammation by Salmonella Typhimurium. Front. Immunol. 2017, 8, 704. [Google Scholar] [CrossRef] [Green Version]
- Chen, F.; Sun, H.; Zhao, Y.; Wang, H. Yy1 in Cell Differentiation and Tissue Development. Crit. Rev. Oncog. 2017, 22, 131. [Google Scholar] [CrossRef] [PubMed]
- Blättler, S.M.; Verdeguer, F.; Liesa, M.; Cunningham, J.T.; Vogel, R.O.; Chim, H.; Liu, H.; Romanino, K.; Shirihai, O.S.; Vazquez, F.; et al. Defective Mitochondrial Morphology and Bioenergetic Function in Mice Lacking the Transcription Factor Yin Yang 1 in Skeletal Muscle. Mol. Cell. Biol. 2012, 32, 3333–3346. [Google Scholar] [CrossRef] [PubMed] [Green Version]
- Lu, L.; Sun, K.; Chen, X.; Zhao, Y.; Wang, L.; Zhou, L.; Sun, H.; Wang, H. Genome-Wide Survey by Chip-Seq Reveals Yy1 Regulation of Lincrnas in Skeletal Myogenesis. EMBO J. 2013, 32, 2575–2588. [Google Scholar] [CrossRef] [Green Version]
- Sun, K.; Zhou, L.; Zhao, Y.; Wang, H.; Sun, H. Genome-Wide RNA-Seq and Chip-Seq Reveal Linc-Yy1 Function in Regulating Yy1/Prc2 Activity During Skeletal Myogenesis. Genom. Data 2016, 7, 247–249. [Google Scholar] [CrossRef] [PubMed] [Green Version]
- Zhou, L.; Sun, K.; Zhao, Y.; Zhang, S.; Wang, X.; Li, Y.; Lu, L.; Chen, X.; Chen, F.; Bao, X.; et al. Linc-Yy1 Promotes Myogenic Differentiation and Muscle Regeneration through an Interaction with the Transcription Factor Yy1. Nat. Commun. 2015, 6, 10026. [Google Scholar] [CrossRef] [Green Version]
- Gong, P.; Yang, Y.; Lei, W.; Feng, Y.; Li, S.; Peng, X.; Gong, Y. SMARCE1Promotes Chicken EmbryonicGonad Development by RegulatingERa andARExpression. Sex. Dev. Genet. Mol. Biol. Evol. Endocrinol. Embryol. Pathol. Sex Determ. Differ. 2012, 6, 178–187. [Google Scholar] [CrossRef]
- Stickland, N.C.; Bayol, S.; Ashton, C.; Rehfeldt, C.; te Pas, M.F.W.; Everts, M.E.; Haagsman, H.P. Manipulation of Muscle Fibre Number During Prenatal Development. In Muscle Development of Livestock Animals: Physiology, Genetics and Meat Quality; CABI: Wallingford, UK, 2004. [Google Scholar]
- Velleman, S.G. Relationship of Skeletal Muscle Development and Growth to Breast Muscle Myopathies: A Review. Avian Dis. 2015, 59, 525–531. [Google Scholar] [CrossRef]
- Henry, M.H.; Burke, W.H. Sexual Dimorphism in Broiler Chick Embryos and Embryonic Muscle Development in Late Incubation. Poult. Sci. 1998, 77, 728–736. [Google Scholar] [CrossRef]
- Burke, W.H. Effects of an in Ovo Injection of an Anti-Androgen on Embryonic and Posthatching Growth of Broiler Chicks. Poult. Sci. 1996, 75, 648–655. [Google Scholar] [CrossRef]
- Henry, M.H.; Burke, W.H. The Effects of in Ovo Administration of Testosterone or an Antiandrogen on Growth of Chick Embryos and Embryonic Muscle Characteristics. Poult. Sci. 1999, 78, 1006–1013. [Google Scholar] [CrossRef] [PubMed]
- Hasty, P.; Bradley, A.; Morris, J.H.; Edmondson, D.G.; Venuti, J.M.; Olson, E.N.; Klein, W.H. Muscle Deficiency and Neonatal Death in Mice with a Targeted Mutation in the Myogenin Gene. Nature 1993, 364, 501–506. [Google Scholar] [CrossRef]
- Wang, H.; Hertlein, E.; Bakkar, N.; Sun, H.; Acharyya, S.; Wang, J.; Carathers, M.; Davuluri, R.; Guttridge, D.C. Nf-Kappab Regulation of Yy1 Inhibits Skeletal Myogenesis through Transcriptional Silencing of Myofibrillar Genes. Mol. Cell Biol. 2007, 27, 4374–4387. [Google Scholar] [CrossRef] [PubMed] [Green Version]
- Wang, H.; Garzon, R.; Sun, H.; Ladner, K.J.; Singh, R.; Dahlman, J.; Cheng, A.; Hall, B.M.; Qualman, S.J.; Chandler, D.S.; et al. Nf-Kappab-Yy1-Mir-29 Regulatory Circuitry in Skeletal Myogenesis and Rhabdomyosarcoma. Cancer Cell 2008, 14, 369–381. [Google Scholar] [CrossRef] [PubMed] [Green Version]
- Affar, E.B.; Gay, F.; Shi, Y.; Liu, H.; Huarte, M.; Wu, S.; Collins, T.; Li, E.; Shi, Y. Essential Dosage-Dependent Functions of the Transcription Factor Yin Yang 1 in Late Embryonic Development and Cell Cycle Progression. Mol. Cell. Biol. 2006, 26, 3565–3581. [Google Scholar] [CrossRef] [PubMed] [Green Version]
- Lu, L.; Zhou, L.; Chen, E.Z.; Sun, K.; Jiang, P.; Wang, L.; Su, X.; Sun, H.; Wang, H.; Van Wijnen, A. A Novel YY1-miR-1 Regulatory Circuit in Skeletal Myogenesis Revealed by Genome-Wide Prediction of YY1-miRNA Network. PLoS ONE 2012, 7, e27596. [Google Scholar] [CrossRef] [Green Version]
- Wang, M.; Liu, C.; Su, Y.; Zhang, K.; Zhang, Y.; Chen, M.; Ge, M.; Gu, L.; Lu, T.; Li, N.; et al. Mirna-34c Inhibits Myoblasts Proliferation by Targeting Yy1. Cell Cycle 2017, 16, 1661–1672. [Google Scholar] [CrossRef] [Green Version]
- Hyde-DeRuyscher, R.P.; Jennings, E.; Shenk, T. DNA Binding Sites for the Transcriptional Activator/Repressor Yy1. Nucleic Acids Res. 1995, 23, 4457–4465. [Google Scholar] [CrossRef] [Green Version]











| Primers/Oligonucleotides | Sequences (5′–3′) |
|---|---|
| gga-miR-2954 | GGTAGGCATCCCCATTCCACTC |
| AACTGGTGTCGTGGAGTCGGC | |
| YY1 | AGGGACAACTCTGCTATGA |
| AACGCTTTCCACATCCT | |
| CDK6 | CCAGACCCGCACAACCTATT |
| TCTTGGCTGGATTGAACGCT | |
| CCND1 | ATAGTCGCCACTTGGATGCT |
| AACCGGCTTTTCTTGAGGGG | |
| MYOG | CGGAGGCTGAAGAAGGTGAA |
| CGGTCCTCTGCCTGGTCAT | |
| MyHC | CTCCTCACGCTTTGGTAA |
| TGATAGTCGTATGGGTTGGT | |
| MYOD | GCTACTACACGGAATCACCAAAT |
| CTGGGCTCCACTGTCACTCA | |
| GAPDH | GAGGGTAGTGAAGGCTGCTG |
| CACAACACGGTTGCTGTATC | |
| 5S rRNA | CCATACCACCCTGGAAACGC |
| TACTAACCGAGCCCGACCCT | |
| gga-miR-2954 probe | TGCTAGGAGTGGAATGGGGATG |
| Scramble Probe | GTGTAACACGTCTATACGCCCA |
| gga-miR-2954 mimics | CAUCCCCAUUCCACUCCUAGCA CUAGGAGUGGAAUGGGGAUGUU |
| NC mimics | UUCUCCGAACGUGUCACGUTT ACGUGACACGUUCGGAGAATT |
| gga-miR-2954 inhibitor | UGCUAGGAGUGGAAUGGGGAUG |
| NC Inhibitor | CAGUACUUUUGUGUAGUACAA |
| YY1-siRNA | AGAAGCAGGTGCAGATCAA |
Publisher’s Note: MDPI stays neutral with regard to jurisdictional claims in published maps and institutional affiliations. |
© 2021 by the authors. Licensee MDPI, Basel, Switzerland. This article is an open access article distributed under the terms and conditions of the Creative Commons Attribution (CC BY) license (https://creativecommons.org/licenses/by/4.0/).
Share and Cite
Dong, X.; Cheng, Y.; Qiao, L.; Wang, X.; Zeng, C.; Feng, Y. Male-Biased gga-miR-2954 Regulates Myoblast Proliferation and Differentiation of Chicken Embryos by Targeting YY1. Genes 2021, 12, 1325. https://doi.org/10.3390/genes12091325
Dong X, Cheng Y, Qiao L, Wang X, Zeng C, Feng Y. Male-Biased gga-miR-2954 Regulates Myoblast Proliferation and Differentiation of Chicken Embryos by Targeting YY1. Genes. 2021; 12(9):1325. https://doi.org/10.3390/genes12091325
Chicago/Turabian StyleDong, Xiuxue, Yu Cheng, Lingyun Qiao, Xin Wang, Cuiping Zeng, and Yanping Feng. 2021. "Male-Biased gga-miR-2954 Regulates Myoblast Proliferation and Differentiation of Chicken Embryos by Targeting YY1" Genes 12, no. 9: 1325. https://doi.org/10.3390/genes12091325
APA StyleDong, X., Cheng, Y., Qiao, L., Wang, X., Zeng, C., & Feng, Y. (2021). Male-Biased gga-miR-2954 Regulates Myoblast Proliferation and Differentiation of Chicken Embryos by Targeting YY1. Genes, 12(9), 1325. https://doi.org/10.3390/genes12091325

