Evolution and Characterization of Acetyl Coenzyme A: Diacylglycerol Acyltransferase Genes in Cotton Identify the Roles of GhDGAT3D in Oil Biosynthesis and Fatty Acid Composition
Abstract
:1. Introduction
2. Materials and Methods
2.1. Identification of DGAT and WSD1 Family Members in Gossypium
2.2. Phylogenetic, Gene Structure, Conserved Domain, and Motifs Analysis
2.3. Chromosomal Location and Gene Synteny Analysis
2.4. Expression Pattern Analysis
2.5. Transcription Factors and miRNAs Targeting GhDGAT and GhWSD1 Homologs
2.6. Cotton Seedlings Treatments and Sampling
2.7. Recombination Vector Construction and Arabidopsis Transformation
2.8. Oil Content and Fatty Acid Composition of Transgenic Arabidopsis
2.9. RNA Isolation and Real-time Quantitative PCR (RT-qPCR)
3. Results
3.1. Identification of GhDGAT and GhWSD Family Genes in Gossypium
3.2. Chromosomal Location and Gene Synteny of GhDGAT and GhWSD1 Genes in G. hirsutum
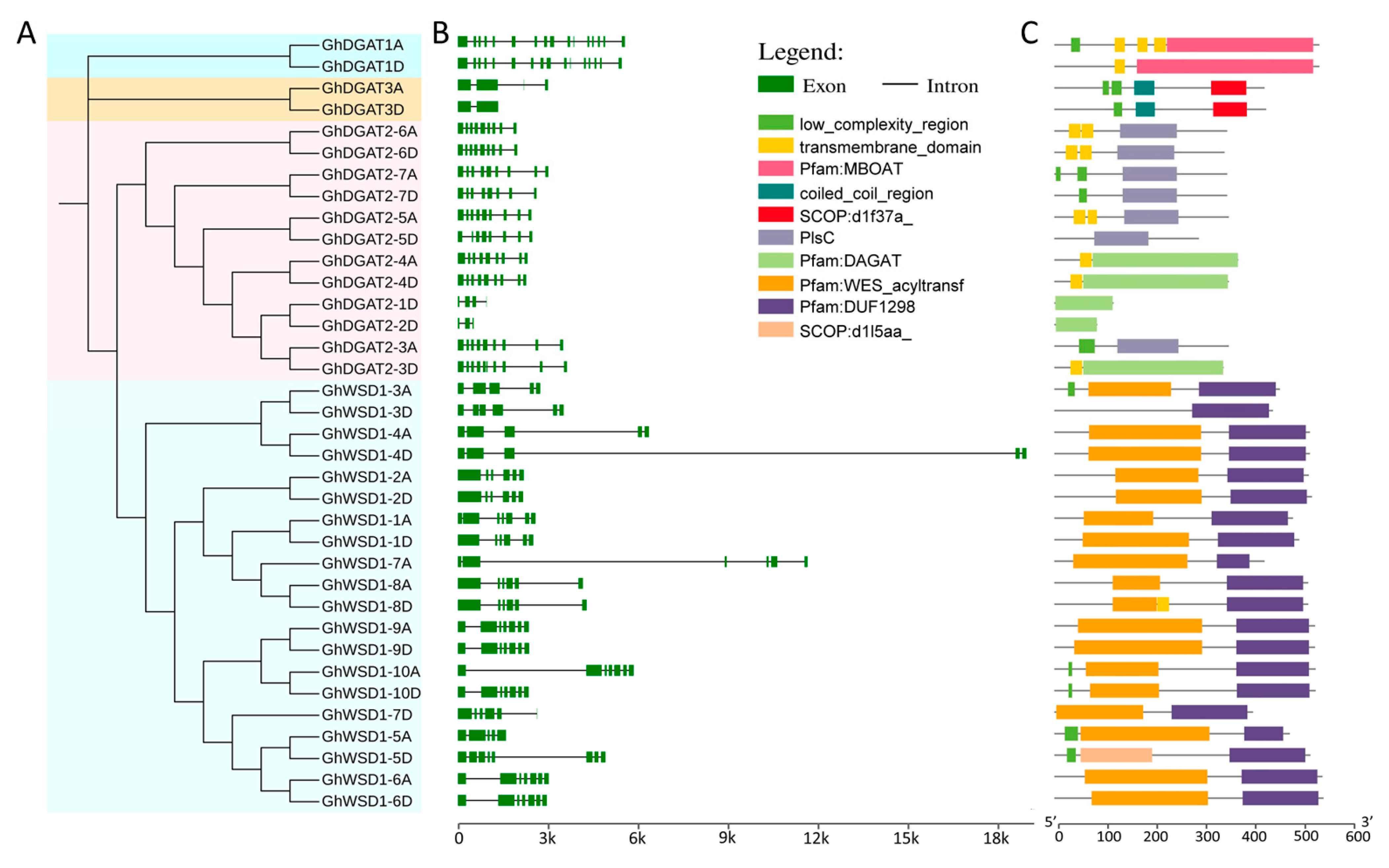
3.3. The Conserved Structure and Motifs in GhDGAT and GhWSD1 Proteins
3.4. Cis-Elements in the GhDGAT and GhWSD1 Promoters
3.5. Target Transcription Factors and miRNAs of GhDGAT and GhWSD Genes
3.6. Gene Expression Profile of Upland Cotton in Response to Abiotic Stresses
3.7. Expression Profiling of DGAT and WSD1 Genes in Cotton Development
3.8. Overexpression of GhDGAT3D Improves Oil Content in Arabidopsis Seeds
4. Discussion
4.1. Gene Duplication and Functional Diversification of GhDGAT and GhWSD1 Genes
4.2. GhDGATs and GhWSD1s Response to Abiotic Stresses
4.3. Role of GhDGATs in Oil Biosynthesis Regulation
5. Conclusions
Supplementary Materials
Author Contributions
Funding
Institutional Review Board Statement
Informed Consent Statement
Data Availability Statement
Acknowledgments
Conflicts of Interest
References
- Li, F.; Fan, G.; Lu, C.; Xiao, G.; Zou, C.; Kohel, R.J.; Ma, Z.; Shang, H.; Ma, X.; Wu, J.; et al. Genome sequence of cultivated Upland cotton (Gossypium hirsutum TM-1) provides insights into genome evolution. Nat. Biotechnol. 2015, 33, 524–530. [Google Scholar] [CrossRef] [PubMed] [Green Version]
- Liu, Q.; Surinder, S.; Chapman, K.; Green, A. Bridging Traditional and Molecular Genetics in Modifying Cottonseed Oil; Springer: London, UK, 2009; pp. 353–382. [Google Scholar]
- Zhao, Y.; Wang, Y.; Huang, Y.; Cui, Y.; Hua, J. Gene network of oil accumulation reveals expression profiles in developing embryos and fatty acids composition in Upland cotton. J. Plant Physiol. 2018, 228, 101–112. [Google Scholar] [CrossRef] [PubMed]
- Lu, C.; Napier, J.A.; Clemente, T.E.; Cahoon, E.B. New frontiers in oilseed biotechnology: Meeting the global demand for vegetable oils for food, feed, biofuel, and industrial applications. Curr. Opin. Biotechnol. 2011, 22, 252–259. [Google Scholar] [CrossRef] [PubMed]
- Li-Beisson, Y.; Shorrosh, B.; Beisson, F.; Andersson, M.X.; Arondel, V.; Bates, P.D.; Baud, S.; Bird, D.; DeBono, A.; Durrett, T.; et al. Acyl-lipid metabolism. Arab. Book 2013, 11, e0161. [Google Scholar] [CrossRef] [PubMed] [Green Version]
- Weselake, R.J.; Murphy, D.J. (Eds.) Plant Lipids Biol. Util; Blackwell Publishing: Oxford, UK, 2005; pp. 162–225. [Google Scholar]
- Kennedy, E.P. Biosynthesis of complex lipids. Fed. Proc. 1961, 20, 934–940. [Google Scholar]
- Maraschin, F.D.S.; Kulcheski, F.R.; Segatto, A.L.A.; Trenz, T.S.; Barrientos-Diaz, O.; Margis-Pinheiro, M.; Margis, R.; Turchetto-Zolet, A.C. Enzymes of glycerol-3-phosphate pathway in triacylglycerol synthesis in plants: Function, biotechnological application and evolution. Prog. Lipid Res. 2019, 73, 46–64. [Google Scholar] [CrossRef]
- Dahlqvist, A.; Stahl, U.; Lenman, M.; Banas, A.; Lee, M.; Sandager, L.; Ronne, H. Phospholipid: Diacylglycerol acyltransferase: An enzyme that catalyzes the acyl-CoA-independent formation of triacylglycerol in yeast and plants. Proc. Natl. Acad. Sci. USA 2000, 97, 6487–6492. [Google Scholar] [CrossRef] [Green Version]
- Stahl, U.; Carlsson, A.S.; Lenman, M.; Dahlqvist, A.; Huang, B.; Banas, W.; Banas, A.; Stymne, S. Cloning and functional characterization of a phospholipid:diacylglycerol acyltransferase from Arabidopsis. Plant Physiol. 2004, 135, 1324–1335. [Google Scholar] [CrossRef] [Green Version]
- Lung, S.C.; Weselake, R.J. Diacylglycerol acyltransferase: A key mediator of plant triacylglycerol synthesis. Lipids 2006, 41, 1073–1088. [Google Scholar] [CrossRef]
- Liu, Q.; Siloto, R.M.P.; Lehner, R.; Stone, S.J.; Weselake, R.J. Acyl-CoA:diacylglycerol acyltransferase: Molecular biology, biochemistry and biotechnology. Prog. Lipid Res. 2012, 51, 350–377. [Google Scholar] [CrossRef]
- Li, R.; Yu, K.; Hildebrand, D.F. DGAT1, DGAT2 and PDAT expression in seeds and other tissues of epoxy and hydroxy fatty acid accumulating plants. Lipids 2010, 45, 145–157. [Google Scholar] [CrossRef] [PubMed]
- Li, R.; Hatanaka, T.; Yu, K.; Wu, Y.; Fukushige, H.; Hildebrand, D. Soybean oil biosynthesis: Role of diacylglycerol acyltransferases. Funct. Integr. Genom. 2013, 13, 99–113. [Google Scholar] [CrossRef] [PubMed]
- Zou, J.; Wei, Y.; Jako, C.; Kumar, A.; Selvaraj, G.; Taylor, D.C. The Arabidopsis thaliana TAG1 mutant has a mutation in a diacylglycerol acyltransferase gene. Plant J. 1999, 19, 645–653. [Google Scholar] [CrossRef] [Green Version]
- Zheng, P.; Allen, W.B.; Roesler, K.; Williams, M.E.; Zhang, S.; Li, J.; Glassman, K.; Ranch, J.; Nubel, D.; Solawetz, W.; et al. A phenylalanine in DGAT is a key determinant of oil content and composition in maize. Nat. Genet. 2008, 40, 367–372. [Google Scholar] [CrossRef]
- Xu, Y.; Caldo, K.M.P.; Pal-Nath, D.; Ozga, J.; Lemieux, M.J.; Weselake, R.J.; Chen, G. Properties and biotechnological applications of acyl-CoA: Diacylglycerol acyltransferase and phospholipid: Diacylglycerol acyltransferase from terrestrial plants and microalgae. Lipids 2018, 53, 663–688. [Google Scholar] [CrossRef]
- Zhang, M.; Fan, J.L.; Taylor, D.C.; Ohlrogge, J.B. DGAT1 and PDAT1 acyltransferases have overlapping functions in Arabidopsis triacylglycerol biosynthesis and are essential for normal pollen and seed development. Plant Cell 2009, 21, 3885–3901. [Google Scholar] [CrossRef] [PubMed] [Green Version]
- Zhou, X.R.; Shrestha, P.; Yin, F.; Petrie, J.R.; Singh, S.P. AtDGAT2 is a functional acyl-CoA: Diacylglycerol acyltransferase and displays different acyl-CoA substrate preferences than AtDGAT1. FEBS Lett. 2013, 587, 2371–2376. [Google Scholar] [CrossRef] [Green Version]
- Zhang, T.T.; He, H.; Xu, C.J.; Fu, Q.; Tao, Y.B.; Xu, R.; Xu, Z.F. Overexpression of type 1 and 2 diacylglycerol acyltransferase genes (JcDGAT1 and JcDGAT2) enhances oil production in the woody perennial biofuel plant Jatropha curcas. Plants 2021, 10, 699. [Google Scholar] [CrossRef] [PubMed]
- Saha, S.; Enugutti, B.; Rajakumari, S.; Rajasekharan, R. Cytosolic triacylglycerol biosynthetic pathway in oilseeds. Molecular cloning and expression of peanut cytosolic diacylglycerol acyltransferase. Plant Physiol. 2006, 141, 1533–1543. [Google Scholar] [CrossRef] [Green Version]
- Hernández, M.L.; Whitehead, L.; He, Z.; Gazda, V.; Gilday, A.; Kozhevnikova, E.; Vaistij, F.E.; Larson, T.R.; Graham, I.A. A cytosolic acyltransferase contributes to triacylglycerol synthesis in sucrose-rescued Arabidopsis seed oil catabolism mutants. Plant Physiol. 2012, 160, 215–225. [Google Scholar] [CrossRef] [Green Version]
- Aymé, L.; Arragain, S.; Canonge, M.; Baud, S.; Touati, N.; Bimai, O.; Jagic, F.; Louis-Mondésir, C.; Briozzo, P.; Fontecave, M.; et al. Arabidopsis thaliana DGAT3 is a [2Fe-2S] protein involved in TAG biosynthesis. Sci. Rep. 2018, 8, 17254. [Google Scholar] [CrossRef] [Green Version]
- Gao, H.; Gao, Y.; Zhang, F.; Liu, B.; Ji, C.; Xue, J.; Yuan, L.; Li, R. Functional characterization of an novel acyl-CoA:diacylglycerol acyltransferase 3-3 (CsDGAT3-3) gene from Camelina sativa. Plant Sci. 2021, 303, 110752. [Google Scholar] [CrossRef]
- Li, F.; Wu, X.; Lam, P.; Bird, D.; Zheng, H.; Samuels, L.; Jetter, R.; Kunst, L. Identification of the wax ester synthase/acyl-coenzyme A: Diacylglycerol acyltransferase WSD1 required for stem wax ester biosynthesis in Arabidopsis. Plant Physiol. 2008, 148, 97–107. [Google Scholar] [CrossRef] [PubMed] [Green Version]
- Patwari, P.; Salewski, V.; Gutbrod, K.; Kreszies, T.; Dresen-Scholz, B.; Peisker, H.; Steiner, U.; Meyer, A.J.; Schreiber, L.; Dörmann, P. Surface wax esters contribute to drought tolerance in Arabidopsis. Plant J. 2019, 98, 727–744. [Google Scholar] [CrossRef]
- Abdullah, H.M.; Rodriguez, J.; Salacup, J.M.; Castañeda, I.S.; Schnell, D.J.; Pareek, A.; Dhankher, O.P. Increased cuticle waxes by overexpression of WSD1 improves osmotic stress tolerance in Arabidopsis thaliana and Camelina sativa. Int. J. Mol. Sci. 2021, 22, 5173. [Google Scholar] [CrossRef] [PubMed]
- Yan, B.; Xu, X.; Gu, Y.; Zhao, Y.; Zhao, X.; He, L.; Zhao, C.; Li, Z.; Xu, J. Genome-wide characterization and expression profiling of diacylglycerol acyltransferase genes from maize. Genome 2018, 61, 735–743. [Google Scholar] [CrossRef] [PubMed]
- Rosli, R.; Chan, P.L.; Chan, K.L.; Amiruddin, N.; Low, E.L.; Singh, R.; Harwood, J.L.; Murphy, D.J. In silico characterization and expression profiling of the diacylglycerol acyltransferase gene family (DGAT1, DGAT2, DGAT3 and WS/DGAT) from oil palm, Elaeis guineensis. Plant Sci. 2018, 275, 84–96. [Google Scholar] [CrossRef] [PubMed] [Green Version]
- Zhao, J.; Bi, R.; Li, S.; Zhou, D.; Bai, Y.; Jing, G.; Zhang, K.; Zhang, W. Genome-wide analysis and functional characterization of Acyl-CoA: Diacylglycerol acyltransferase from soybean identify GmDGAT1A and 1B roles in oil synthesis in Arabidopsis seeds. J. Plant Physiol. 2019, 242, 153019. [Google Scholar] [CrossRef]
- Yang, Z.; Ge, X.; Yang, Z.; Qin, W.; Sun, G.; Wang, Z.; Li, Z.; Liu, J.; Wu, J.; Wang, Y.; et al. Extensive intraspecific gene order and gene structural variations in upland cotton cultivars. Nat. Commun. 2019, 10, 1–13. [Google Scholar] [CrossRef]
- Yu, J.; Jung, S.; Cheng, C.H.; Ficklin, S.P.; Lee, T.; Zheng, P.; Jones, D.; Percy, R.G.; Main, D. CottonGen: A genomics, genetics and breeding database for cotton research. Nucleic Acids Res. 2014, 42, D1229–D1236. [Google Scholar] [CrossRef] [Green Version]
- Zhao, Y.; Guo, A.; Wang, Y.; Hua, J. Evolution of PEPC gene family in Gossypium reveals functional diversification and GhPEPC genes responding to abiotic stresses. Gene 2019, 698, 61–71. [Google Scholar] [CrossRef]
- Gasteiger, E.; Hoogland, C.; Gattiker, A.; Duvaud, S.; Wilkins, M.R.; Appel, R.D.; Bairoch, A. Protein Identification and Analysis Tools on the ExPASy Server. In The Proteomics Protocols Handbook; Walker, J.M., Ed.; Humana Press: Totowa, NJ, USA, 2005. [Google Scholar]
- Lescot, M.; Déhais, P.; Thijs, G.; Marchal, K.; Moreau, Y.; Van de Peer, Y.; Rouzé, P.; Rombauts, S. PlantCARE, a database of plant cis-acting regulatory elements and a portal to tools for in silico analysis of promoter sequences. Nucleic Acids Res. 2002, 30, 325–327. [Google Scholar] [CrossRef]
- Kumar, S.; Stecher, G.; Li, M.; Knyaz, C.; Tamura, K. MEGA X: Molecular evolutionary genetics analysis across computing platforms. Mol. Biol. Evol. 2018, 35, 1547–1549. [Google Scholar] [CrossRef] [PubMed]
- Letunic, I.; Bork, P. Interactive Tree of Life (iTOL) v4: Recent updates and new developments. Nucleic Acids Res. 2019, 47, W256–W259. [Google Scholar] [CrossRef] [PubMed] [Green Version]
- Hu, B.; Jin, J.; Guo, A.Y.; Zhang, H.; Luo, J.; Gao, G. GSDS 2.0: An upgraded gene feature visualization server. Bioinformatics 2015, 31, 1296–1297. [Google Scholar] [CrossRef] [PubMed] [Green Version]
- Letunic, I.; Bork, P. 20 years of the SMART protein domain annotation resource. Nucleic Acids Res. 2018, 46, D493–D496. [Google Scholar] [CrossRef]
- Chen, C.; Chen, H.; Zhang, Y.; Thomas, H.R.; Frank, M.H.; He, Y.; Xia, R. TBtools: An integrative toolkit developed for interactive analyses of big biological data. Mol. Plant 2020, 13, 1194–1202. [Google Scholar] [CrossRef] [PubMed]
- Bailey, T.L.; Boden, M.; Buske, F.A.; Frith, M.; Grant, C.E.; Clementi, L.; Ren, J.; Li, W.W.; Noble, W.S. MEME SUITE: Tools for motif discovery and searching. Nucleic Acids Res. 2009, 37, W202–W208. [Google Scholar] [CrossRef] [PubMed]
- Voorrips, R.E. MapChart: Software for the graphical presentation of linkage maps and QTLs. J. Hered. 2002, 93, 77–78. [Google Scholar] [CrossRef] [PubMed] [Green Version]
- Wang, Y.; Tang, H.; Debarry, J.D.; Tan, X.; Li, J.; Wang, X.; Lee, T.H.; Jin, H.; Marler, B.; Guo, H.; et al. MCScanX: A toolkit for detection and evolutionary analysis of gene synteny and collinearity. Nucleic Acids Res. 2012, 40, e49. [Google Scholar] [CrossRef] [PubMed] [Green Version]
- Krzywinski, M.; Schein, J.; Birol, I.; Connors, J.; Gascoyne, R.; Horsman, D.; Jones, S.J.; Marra, M.A. Circos: An information aesthetic for comparative genomics. Genome Res. 2009, 19, 1639–1645. [Google Scholar] [CrossRef] [Green Version]
- Hu, G.J.; Hovav, R.; Grover, C.E.; Faigenboim-Doron, A.; Kadmon, N.; Page, J.T.; Udall, J.A.; Wendel, J.F. Evolutionary conservation and divergence of gene coexpression networks in Gossypium (cotton) seeds. Genome Biol. Evol. 2016, 8, 3765–3783. [Google Scholar]
- Hu, Y.; Chen, J.; Fang, L.; Zhang, Z.; Ma, W.; Niu, Y.; Ju, L.; Deng, J.; Zhao, T.; Lian, J.; et al. Gossypium barbadense and Gossypium hirsutum genomes provide insights into the origin and evolution of allotetraploid cotton. Nat. Genet. 2019, 51, 739–748. [Google Scholar] [CrossRef] [PubMed] [Green Version]
- Pertea, M.; Kim, D.; Pertea, G.M.; Leek, J.T.; Salzberg, S.L. Transcript-level expression analysis of RNA-seq experiments with HISAT, StringTie and Ballgown. Nat. Protoc. 2016, 11, 1650–1667. [Google Scholar] [CrossRef] [PubMed]
- Tian, F.; Yang, D.C.; Meng, Y.Q.; Jin, J.; Gao, G. PlantRegMap: Charting functional regulatory maps in plants. Nucleic Acids Res. 2020, 48, D1104–D1113. [Google Scholar] [CrossRef]
- Dai, X.; Zhuang, Z.; Zhao, P.X. psRNATarget: A plant small RNA target analysis server (2017 release). Nucleic Acids Res. 2018, 46, W49–W54. [Google Scholar] [CrossRef] [PubMed] [Green Version]
- Shannon, P.; Markiel, A.; Ozier, O.; Baliga, N.S.; Wang, J.T.; Ramage, D.; Amin, N.; Schwikowski, B.; Ideker, T. Cytoscape: A software environment for integrated models of biomolecular interaction networks. Genome Res. 2003, 13, 2498–2504. [Google Scholar] [CrossRef]
- Zhang, X.; Henriques, R.; Lin, S.S.; Niu, Q.W.; Chua, N.H. Agrobacterium-mediated transformation of Arabidopsis thaliana using the floral dip method. Nat. Protoc. 2006, 1, 641–646. [Google Scholar] [CrossRef] [PubMed]
- Yang, X.; Guo, Y.; Yan, J.; Zhang, J.; Song, T.; Rocheford, T.; Li, J.S. Major and minor QTL and epistasis contribute to fatty acid compositions and oil concentration in high-oil maize. Theor. Appl. Genet. 2010, 120, 665–678. [Google Scholar] [CrossRef] [PubMed]
- Turchetto-Zolet, A.C.; Christoff, A.P.; Kulcheski, F.R.; Loss-Morais, G.; Margis, R.; Margis-Pinheiro, M. Diversity and evolution of plant diacylglycerol acyltransferase (DGATs) unveiled by phylogenetic, gene structure and expression analyses. Genet. Mol. Biol. 2016, 39, 524–538. [Google Scholar] [CrossRef] [Green Version]
- Tan, W.J.; Yang, Y.C.; Zhou, Y.; Huang, L.P.; Xu, L.; Chen, Q.F.; Yu, L.J.; Xiao, S. Diacylglycerol Acyltransferase and Diacylglycerol Kinase modulate triacylglycerol and phosphatidic acid production in the plant response to freezing stress. Plant Physiol. 2018, 177, 1303–1318. [Google Scholar] [CrossRef] [PubMed] [Green Version]
- Weselake, R.J.; Shah, S.; Tang, M.; Quant, P.A.; Snyder, C.L.; Furukawa-Stoffer, T.L.; Zhu, W.; Taylor, D.C.; Zou, J.; Kumar, A.; et al. Metabolic control analysis is helpful for informed genetic manipulation of oilseed rape (Brassica napus) to increase seed oil content. J. Exp. Bot. 2008, 59, 3543–3549. [Google Scholar] [CrossRef] [Green Version]
- Arisz, S.A.; Heo, J.Y.; Koevoets, I.T.; Zhao, T.; van Egmond, P.; Meyer, A.J.; Zeng, W.; Niu, X.; Wang, B.; Mitchell-Olds, T.; et al. Diacylglycerol Acyltransferase1 contributes to freezing tolerance. Plant Physiol. 2018, 177, 1410–1424. [Google Scholar] [CrossRef] [PubMed] [Green Version]
- Dimopoulos, N.; Tindjau, R.; Wong, D.C.J.; Matzat, T.; Haslam, T.; Song, C.; Gambetta, G.A.; Kunst, L.; Castellarin, S.D. Drought stress modulates cuticular wax composition of the grape berry. J. Exp. Bot. 2020, 71, 3126–3141. [Google Scholar] [CrossRef]
- Lee, S.B.; Suh, M.C. Cuticular wax biosynthesis is up-regulated by the MYB94 transcription factor in Arabidopsis. Plant Cell Physiol. 2015, 56, 48–60. [Google Scholar] [CrossRef] [Green Version]
- Park, C.S.; Go, Y.S.; Suh, M.C. Cuticular wax biosynthesis is positively regulated by WRINKLED4, an AP2/ERF-type transcription factor, in Arabidopsis stems. Plant J. 2016, 88, 257–270. [Google Scholar] [CrossRef]
- Lu, C.L.; de Noyer, S.B.; Hobbs, D.H.; Kang, J.; Wen, Y.; Krachtus, D.; Hills, M.J. Expression pattern of diacylglycerol acyltransferase-1, an enzyme involved in triacylglycerol biosynthesis, in Arabidopsis thaliana. Plant Mol. Biol. 2003, 52, 31–41. [Google Scholar] [CrossRef]
- Shockey, J.M.; Gidda, S.K.; Chapital, D.C.; Kuan, J.C.; Dhanoa, P.K.; Bland, J.M.; Rothstein, S.J.; Mullen, R.T.; Dyer, J.M. Tung tree DGAT1 and DGAT2 have nonredundant functions in triacylglycerol biosynthesis and are localized to different subdomains of the endoplasmic reticulum. Plant Cell 2006, 18, 2294–2313. [Google Scholar] [CrossRef] [Green Version]
- Liu, D.; Ji, H.; Yang, Z. Functional characterization of three novel genes encoding diacylglycerol acyltransferase (DGAT) from oil-rich tubers of Cyperus esculentus. Plant Cell Physiol. 2020, 61, 118–129. [Google Scholar] [CrossRef] [PubMed]
- Gao, Y.; Sun, Y.; Gao, H.; Chen, Y.; Wang, X.; Xue, J.; Jia, X.; Li, R. Ectopic overexpression of a type-II DGAT (CeDGAT2-2) derived from oil-rich tuber of Cyperus esculentus enhances accumulation of oil and oleic acid in tobacco leaves. Biotechnol. Biofuels 2021, 14, 76. [Google Scholar] [CrossRef] [PubMed]
- Hovav, R.; Faigenboim-Doron, A.; Kadmon, N.; Hu, G.; Zhang, X.; Gallagher, J.P.; Wendel, J.F. A transcriptome profile for developing seed of polyploid cotton. Plant Genome 2015, 8, 1. [Google Scholar] [CrossRef] [PubMed]









| Name | Gene Locus ID | Nucleic acid | Amino Acid | ||||||
|---|---|---|---|---|---|---|---|---|---|
| Location | CDS | Exons | Size | Mw (Da) | pI | Formula | Subcellular Location a | ||
| GhDGAT1A | Gh_A07G012600 | A07:1460679-1467181 | 1509 | 16 | 502 | 57,879.75 | 9.21 | C2653H4088N696O697S31 | plas: 8, E.R.: 3, vacu: 2 |
| GhDGAT1D | Gh_D07G014100 | D07:1401161-1407228 | 1509 | 16 | 502 | 57,845.69 | 9.15 | C2657H4078N692O696S31 | plas: 8, E.R.: 3, vacu: 2 |
| GhDGAT2-1D | Gh_D07G075800.1 | D07:8705721-8706732 | 336 | 4 | 111 | 12,493.81 | 9.66 | C574H901N151O147S7 | extr: 8, chlo: 3, cyto: 3 |
| GhDGAT2-2D | Gh_D07G142000.1 | D07:21465697-21466248 | 243 | 3 | 80 | 9063.68 | 9.81 | C415H647N111O107S5 | chlo: 8.5, chlo_mito: 6 |
| GhDGAT2-3A | Gh_A11G060400 | A11:5266893-5270919 | 993 | 9 | 330 | 37,355.86 | 9.55 | C1751H2664N446O438S12 | E.R.: 4, chlo: 3, plas: 2 |
| GhDGAT2-4A | Gh_A11G060500 | A11:5273930-5276602 | 1047 | 9 | 348 | 39,547.3 | 8.92 | C1835H2791N471O470S18 | cyto: 6, E.R.: 4, plas: 2 |
| GhDGAT2-5A | Gh_A11G060600 | A11:5277328-5279908 | 993 | 9 | 330 | 37,828.59 | 9.07 | C1779H2692N440O442S16 | plas: 10, E.R.: 3, cyto: 1 |
| GhDGAT2-6A | Gh_A11G060700 | A11:5282801-5284857 | 984 | 9 | 327 | 37,172.99 | 9.31 | C1767H2651N427O426S15 | E.R.: 4, cyto: 3, mito: 2 |
| GhDGAT2-7A | Gh_A11G060800 | A11:5292926-5296526 | 984 | 9 | 327 | 37,216.82 | 9.02 | C1759H2643N433O432S14 | plas: 9, cyto: 2, E.R.: 2 |
| GhDGAT2-3D | Gh_D11G060500 | D11:5049906-5053735 | 963 | 10 | 320 | 36,441.79 | 9.62 | C1706H2597N439O425S12 | chlo: 4, E.R.: 3, plas: 2 |
| GhDGAT2-4D | Gh_D11G060600 | D11:5056982-5059729 | 993 | 9 | 330 | 37,703.24 | 9.12 | C1762H2673N447O444S15 | plas: 6, cyto: 5, E.R.: 2 |
| GhDGAT2-5D | Gh_D11G060700 | D11:5060331-5062945 | 822 | 8 | 273 | 31,100.5 | 9.06 | C1455H2204N364O368S13 | E.R.: 4, chlo: 3, cyto: 2 |
| GhDGAT2-6D | Gh_D11G060800 | D11:5065409-5067493 | 969 | 9 | 322 | 36,800.52 | 9.47 | C1745H2627N429O421S14 | cyto: 7, E.R.: 5, chlo: 1 |
| GhDGAT2-7D | Gh_D11G060900 | D11:5079608-5083224 | 984 | 8 | 327 | 37,337.91 | 9.13 | C1761H2650N436O435S14 | plas: 7, E.R.: 4, cyto: 2 |
| GhDGAT3A | Gh_A11G111700 | A11:10691786-10694445 | 1197 | 4 | 398 | 43,064.36 | 8.83 | C1836H3089N549O594S22 | chlo: 13, cyto: 1 |
| GhDGAT3D | Gh_D11G112600 | D11:9900476-9902133 | 1206 | 2 | 401 | 43,483.87 | 8.72 | C1853H3114N550O601S24 | chlo: 11, nucl: 2, plas: 1 |
| GhWSD1-1A | Gh_A03G216700 | A03:107525052-107527779 | 1359 | 7 | 452 | 50,570.87 | 7.66 | C2268H3628N606O651S24 | pero: 6, E.R.: 3, plas: 2 |
| GhWSD1-2A | Gh_A03G216900 | A03:107537659-107540301 | 1449 | 6 | 482 | 54,196.22 | 9.13 | C2439H3871N663O678S27 | pero: 6, E.R.: 3, plas: 2 |
| GhWSD1-3A | Gh_A04G123200 | A04:77942098-77944989 | 1248 | 5 | 427 | 47,674.48 | 9.2 | C2152H3429N569O612S19 | cyto: 4, cysk: 4, chlo: 3 |
| GhWSD1-4A | Gh_A04G123300 | A04:78055366-78062208 | 1455 | 5 | 484 | 53,607.04 | 8.79 | C2418H3835N629O703S20 | cyto: 7, vacu: 3, E.R.: 3 |
| GhWSD1-5A | Gh_A07G148000 | A07:30093118-30095490 | 1341 | 5 | 446 | 50,742.54 | 9.15 | C2277H3624N620O659S16 | cyto: 12, nucl: 1, cysk: 1 |
| GhWSD1-6A | Gh_A07G148100 | A07:30196177-30199726 | 1527 | 7 | 508 | 57,493.34 | 8.61 | C2569H4085N703O746S23 | nucl: 5, cyto: 5, chlo: 3 |
| GhWSD1-7A | Gh_A13G041500 | A13:5011174-5023459 | 1197 | 6 | 398 | 44,858.97 | 8.82 | C1998H3213N567O571S17 | cyto: 7, E.R.: 6, chlo: 1 |
| GhWSD1-8A | Gh_A13G041600 | A13:5057176-5061568 | 1446 | 6 | 481 | 53,683.46 | 8.01 | C2409H3851N641O693S25 | pero: 6, E.R.: 3, plas: 2 |
| GhWSD1-9A | Gh_A13G131300 | A13:79197177-79199666 | 1485 | 7 | 494 | 56,054.04 | 9 | C2536H3995N667O718S23 | cyto: 8, nucl: 2, E.R.: 2 |
| GhWSD1-10A | Gh_A13G184900 | A13:99672162-99678336 | 1488 | 7 | 495 | 56,441.83 | 9.12 | C2556H4040N672O714S26 | cyto: 8, E.R.: 3, vacu: 2 |
| GhWSD1-1D | Gh_D02G233400 | D02:68707959-68711014 | 1395 | 6 | 464 | 52,008.54 | 8.32 | C2322H3724N628O669S27 | cyto: 5, E.R.: 4, vacu: 2 |
| GhWSD1-2D | Gh_D02G233600 | D02:68719514-68721802 | 1467 | 6 | 488 | 54,607.78 | 8.95 | C2460H3904N664O683S28 | pero: 11, nucl: 2, cyto: 1 |
| GhWSD1-3D | Gh_D04G163100 | D04:49567089-49570803 | 1245 | 6 | 414 | 46,512.18 | 9.09 | C2112H3350N550O595S17 | cyto: 4, golg: 3, vacu: 2 |
| GhWSD1-4D | Gh_D04G163400 | D04:49689723-49709898 | 1455 | 5 | 484 | 53,537.8 | 8.73 | C2413H3816N632O703S19 | cyto: 8, chlo: 3, nucl: 1 |
| GhWSD1-5D | Gh_D07G148000 | D07:22700357-22705541 | 1458 | 8 | 485 | 55,118.19 | 6.96 | C2485H3905N671O720S13 | chlo: 3, plas: 3, cyto: 2 |
| GhWSD1-6D | Gh_D07G148100 | D07:22756404-22759955 | 1533 | 7 | 510 | 57,768.58 | 8.48 | C2576H4094N708O751S24 | nucl: 5, cyto: 5, chlo: 2 |
| GhWSD1-7D | Gh_D08G104800 | D08:31044870-31047654 | 1131 | 6 | 376 | 42,022.47 | 9.53 | C1907H3079N507O525S16 | chlo: 4, cyto: 3, nucl: 2.5 |
| GhWSD1-8D | Gh_D13G043400 | D13:4582655-4587177 | 1446 | 6 | 481 | 53,776.75 | 8.59 | C2415H3862N644O687S27 | pero: 6, E.R.: 3, plas: 2 |
| GhWSD1-9D | Gh_D13G132800 | D13:39715595-39718096 | 1485 | 7 | 494 | 56,210.27 | 9 | C2550H4003N669O715S23 | cyto: 6, E.R.: 4, nucl: 2 |
| GhWSD1-10D | Gh_D13G187700 | D13:55277000-55279722 | 1488 | 7 | 495 | 56,200.28 | 8.99 | C2543H4009N667O719S24 | cyto: 7, E.R.: 3, vacu: 2 |
Publisher’s Note: MDPI stays neutral with regard to jurisdictional claims in published maps and institutional affiliations. |
© 2021 by the authors. Licensee MDPI, Basel, Switzerland. This article is an open access article distributed under the terms and conditions of the Creative Commons Attribution (CC BY) license (https://creativecommons.org/licenses/by/4.0/).
Share and Cite
Zhao, Y.-P.; Wu, N.; Li, W.-J.; Shen, J.-L.; Chen, C.; Li, F.-G.; Hou, Y.-X. Evolution and Characterization of Acetyl Coenzyme A: Diacylglycerol Acyltransferase Genes in Cotton Identify the Roles of GhDGAT3D in Oil Biosynthesis and Fatty Acid Composition. Genes 2021, 12, 1045. https://doi.org/10.3390/genes12071045
Zhao Y-P, Wu N, Li W-J, Shen J-L, Chen C, Li F-G, Hou Y-X. Evolution and Characterization of Acetyl Coenzyme A: Diacylglycerol Acyltransferase Genes in Cotton Identify the Roles of GhDGAT3D in Oil Biosynthesis and Fatty Acid Composition. Genes. 2021; 12(7):1045. https://doi.org/10.3390/genes12071045
Chicago/Turabian StyleZhao, Yan-Peng, Na Wu, Wen-Jie Li, Jian-Ling Shen, Chen Chen, Fu-Guang Li, and Yu-Xia Hou. 2021. "Evolution and Characterization of Acetyl Coenzyme A: Diacylglycerol Acyltransferase Genes in Cotton Identify the Roles of GhDGAT3D in Oil Biosynthesis and Fatty Acid Composition" Genes 12, no. 7: 1045. https://doi.org/10.3390/genes12071045
APA StyleZhao, Y.-P., Wu, N., Li, W.-J., Shen, J.-L., Chen, C., Li, F.-G., & Hou, Y.-X. (2021). Evolution and Characterization of Acetyl Coenzyme A: Diacylglycerol Acyltransferase Genes in Cotton Identify the Roles of GhDGAT3D in Oil Biosynthesis and Fatty Acid Composition. Genes, 12(7), 1045. https://doi.org/10.3390/genes12071045

