Genome-Wide Association Analyses of Fertility Traits in Beef Heifers
Abstract
1. Introduction
2. Materials and Methods
2.1. Animals and Phenotype Collection of Antral Follicle Count and Reproductive Tract Scores
2.2. Genotyping
2.3. Genotypic Analyses
3. Results
3.1. Principal Component Analysis
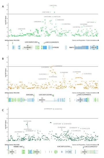
3.2. GWAS with Antral Follicle Count
3.3. GWAS with Reproductive Tract Scores
4. Discussion
4.1. GWAS Related to Antral Follicle Count
4.2. GWAS Related to Reproductive Tract Scores (RTS)
5. Conclusions
Supplementary Materials
Author Contributions
Funding
Institutional Review Board Statement
Data Availability Statement
Acknowledgments
Conflicts of Interest
References
- Jimenez-Krassel, F.; Folger, J.K.; Ireland, J.L.H.; Smith, G.W.; Hou, X.; Davis, J.S.; Lonergan, P.; Evans, A.C.O.; Ireland, J.J. Evidence That High Variation in Ovarian Reserves of Healthy Young Adults Has a Negative Impact on the Corpus Luteum and Endometrium During Estrous Cycles in Cattle. Biol. Reprod. 2009, 80, 1272–1281. [Google Scholar] [CrossRef]
- Ireland, J.J.; Ward, F.; Jimenez-Krassel, F.; Ireland, J.L.H.; Smith, G.W.; Lonergan, P.; Evans, A.C.O. Follicle numbers are highly repeatable within individual animals but are inversely correlated with FSH concentrations and the proportion of good-quality embryos after ovarian stimulation in cattle. Hum. Reprod. 2007, 22, 1687–1695. [Google Scholar] [CrossRef]
- Walsh, S.W.; Mossa, F.; Butler, S.T.; Berry, D.P.; Scheetz, D.; Jimenez-Krassel, F.; Ireland, J.J. Heritability and impact of environmental effects during pregnancy on antral follicle count in cattle. J. Dairy Sci. 2014, 97, 4503–4511. [Google Scholar] [CrossRef]
- Silva-Santos, K.C.; Siloto, L.S.; Santos, G.M.G.; Morotti, F.; Marcantonio, T.N.; Seneda, M.M. Comparison of Antral and Preantral Ovarian Follicle Populations Between Bos indicus and Bos indicus-taurus Cows with High or Low Antral Follicles Counts. Reprod. Domest. Anim. 2014, 49, 48–51. [Google Scholar] [CrossRef] [PubMed]
- Dos Santos, G.M.G.; Silva-Santos, K.C.; Barreiros, T.R.R.; Morotti, F.; Sanches, B.V.; de Moraes, F.L.Z.; Blaschi, W.; Seneda, M.M. High numbers of antral follicles are positively associated with in vitro embryo production but not the conception rate for FTAI in Nelore cattle. Anim. Reprod. Sci. 2016, 165, 17–21. [Google Scholar] [CrossRef] [PubMed]
- Jimenez-Krassel, F.; Scheetz, D.M.; Neuder, L.M.; Ireland, J.L.H.; Pursley, J.R.; Smith, G.W.; Tempelman, R.J.; Ferris, T.; Roudebush, W.E.; Mossa, F.; et al. Concentration of anti-Müllerian hormone in dairy heifers is positively associated with productive herd life. J. Dairy Sci. 2015, 98, 3036–3045. [Google Scholar] [CrossRef]
- Ireland, J.L.H.; Scheetz, D.; Jimenez-Krassel, F.; Themmen, A.P.N.; Ward, F.; Lonergan, P.; Smith, G.W.; Perez, G.I.; Evans, A.C.O.; Ireland, J.J. Antral Follicle Count Reliably Predicts Number of Morphologically Healthy Oocytes and Follicles in Ovaries of Young Adult Cattle. Biol. Reprod. 2008, 79, 1219–1225. [Google Scholar] [CrossRef]
- Mossa, F.; Walsh, S.W.; Butler, S.T.; Berry, D.P.; Carter, F.; Lonergan, P.; Smith, G.W.; Ireland, J.J.; Evans, A.C.O. Low numbers of ovarian follicles ≥3 mm in diameter are associated with low fertility in dairy cows. J. Dairy Sci. 2012, 95, 2355–2361. [Google Scholar] [CrossRef]
- Mossa, F.; Ireland, J.J. Physiology and Endocrinology Symposium: Anti-Müllerian hormone: A biomarker for the ovarian reserve, ovarian function, and fertility in dairy cows. J. Anim. Sci. 2019, 97, 1446–1455. [Google Scholar] [CrossRef]
- Cushman, R.A.; Allan, M.F.; Kuehn, L.A.; Snelling, W.M.; Cupp, A.S.; Freetly, H.C. Evaluation of antral follicle count and ovarian morphology in crossbred beef cows: Investigation of influence of stage of the estrous cycle, age, and birth weight. J. Anim. Sci. 2009, 87, 1971–1980. [Google Scholar] [CrossRef]
- Brinks, J.S. Genetic influences on reproductive performance of two-year-old beef females. In Factors Affecting Calf Crop; Fields, M.J., Sand, R.J., Eds.; CRC Press: Boca Raton, FL, USA, 1994; pp. 45–53. [Google Scholar]
- Martin, L.C.; Brinks, J.S.; Bourdon, R.M.; Cundiff, L.V. Genetic effects on beef heifer puberty and subsequent reproduction. J. Anim. Sci. 1992, 70, 4006–4017. [Google Scholar] [CrossRef] [PubMed]
- Gutierrez, K.; Kasimanickam, R.; Tibary, A.; Gay, J.M.; Kastelic, J.P.; Hall, J.B.; Whittier, W.D. Effect of reproductive tract scoring on reproductive efficiency in beef heifers bred by timed insemination and natural service versus only natural service. Theriogenology 2014, 81, 918–924. [Google Scholar] [CrossRef] [PubMed]
- Neupane, M.; Geary, T.W.; Kiser, J.N.; Burns, G.W.; Hansen, P.J.; Spencer, T.E.; Neibergs, H.L. Loci and pathways associated with uterine capacity for pregnancy and fertility in beef cattle. PLoS ONE 2017, 12, e0188997. [Google Scholar] [CrossRef]
- Cole, J.B.; Wiggans, G.R.; Ma, L.; Sonstegard, T.S.; Lawlor, T.J.; Crooker, B.A.; Van Tassell, C.P.; Yang, J.; Wang, S.; Matukumalli, L.K.; et al. Genome-Wide association analysis of thirty one production, health, reproduction and body conformation traits in contemporary U.S. Holstein cows. BMC Genom. 2011, 12, 408. [Google Scholar] [CrossRef]
- Reynolds, M.; Chibisa, G.; Ahmadzadeh, A.; Hall, J. Reproductive development and fertility traits among heifers in different residual feed intake groups1. Transl. Anim. Sci. 2018, 2, S175–S179. [Google Scholar] [CrossRef] [PubMed]
- Sambrook, J.; Fritsch, E.F.; Maniatis, T. Molecular Cloning: A laboratory Manual; Cold Spring Harbor Laboratory Press: New York, NY, USA, 1989. [Google Scholar]
- Loh, P.-R.; Danecek, P.; Palamara, P.F.; Fuchsberger, C.A.; Reshef, Y.K.; Finucane, H.; Schoenherr, S.; Forer, L.; McCarthy, S.; Abecasis, G.R.; et al. Reference-Based phasing using the Haplotype Reference Consortium panel. Nat. Genet. 2016, 48, 1443–1448. [Google Scholar] [CrossRef]
- Das, S.; Forer, L.; Schönherr, S.; Sidore, C.; Locke, A.E.; Kwong, A.; Vrieze, S.I.; Chew, E.Y.; Levy, S.; McGue, M.; et al. Next-generation genotype imputation service and methods. Nat. Genet. 2016, 48, 1284–1287. [Google Scholar] [CrossRef]
- Rowan, T.N.; Hoff, J.L.; Crum, T.E.; Taylor, J.F.; Schnabel, R.D.; Decker, J.E. A multi-breed reference panel and additional rare variants maximize imputation accuracy in cattle. Genet. Sel. Evol. 2019, 51, 77. [Google Scholar] [CrossRef]
- Fisher, R.A. Statistical Methods for Research Workers. In Breakthroughs in Statistics: Methodology and Distribution; Kotz, S., Johnson, N.L., Eds.; Springer: Berlin/Heidelberg, Germany, 1992; pp. 66–70. [Google Scholar] [CrossRef]
- Segura, V.; Vilhjálmsson, B.J.; Platt, A.; Korte, A.; Seren, Ü.; Long, Q.; Nordborg, M. An efficient multi-locus mixed-model approach for genome-wide association studies in structured populations. Nat. Genet. 2012, 44, 825–830. [Google Scholar] [CrossRef]
- Seabury, C.M.; Oldeschulte, D.L.; Saatchi, M.; Beever, J.E.; Decker, J.E.; Halley, Y.A.; Bhattarai, E.K.; Molaei, M.; Freetly, H.C.; Hansen, S.L.; et al. Genome-wide association study for feed efficiency and growth traits in U.S. beef cattle. BMC Genom. 2017, 18, 386. [Google Scholar] [CrossRef]
- Higgins, M.G.; Fitzsimons, C.; McClure, M.C.; McKenna, C.; Conroy, S.; Kenny, D.A.; McGee, M.; Waters, S.M.; Morris, D.W. GWAS and eQTL analysis identifies a SNP associated with both residual feed intake and GFRA2 expression in beef cattle. Sci. Rep. 2018, 8, 14301. [Google Scholar] [CrossRef] [PubMed]
- Zhang, F.; Wang, Y.; Mukiibi, R.; Chen, L.; Vinsky, M.; Plastow, G.; Basarab, J.; Stothard, P.; Li, C. Genetic architecture of quantitative traits in beef cattle revealed by genome wide association studies of imputed whole genome sequence variants: I: Feed efficiency and component traits. BMC Genom. 2020, 21, 36. [Google Scholar] [CrossRef] [PubMed]
- Rosen, B.D.; Bickhart, D.M.; Schnabel, R.D.; Koren, S.; Elsik, C.G.; Tseng, E.; Rowan, T.N.; Low, W.Y.; Zimin, A.; Couldrey, C.; et al. De novo assembly of the cattle reference genome with single-molecule sequencing. GigaScience 2020, 9. [Google Scholar] [CrossRef] [PubMed]
- Gonzalez-Robayna, I.J.; Falender, A.E.; Ochsner, S.; Firestone, G.L.; Richards, J.S. Follicle-Stimulating Hormone (FSH) Stimulates Phosphorylation and Activation of Protein Kinase B (PKB/Akt) and Serum and Glucocorticoid-Induced Kinase (Sgk): Evidence for A Kinase-Independent Signaling by FSH in Granulosa Cells. Mol. Endocrinol. 2000, 14, 1283–1300. [Google Scholar] [CrossRef] [PubMed]
- Virtanen, C.; Paris, J.; Takahashi, M. Identification and Characterization of a Novel Gene, dapr, Involved in Skeletal Muscle Differentiation and Protein Kinase B Signaling. J. Biol. Chem. 2009, 284, 1636–1643. [Google Scholar] [CrossRef] [PubMed]
- Tzivion, G.; Dobson, M.; Ramakrishnan, G. FoxO transcription factors; Regulation by AKT and 14-3-3 proteins. Biochim. Biophys. Acta Mol. Cell Res. 2011, 1813, 1938–1945. [Google Scholar] [CrossRef] [PubMed]
- Maiese, K.; Chong, Z.Z.; Shang, Y.C.; Hou, J. Rogue proliferation versus restorative protection: Where do we draw the line for Wnt and Forkhead signaling? Expert Opin. Ther. Targets 2008, 12, 905–916. [Google Scholar] [CrossRef] [PubMed]
- Jacobs, F.M.J.; van der Heide, L.P.; Wijchers, P.J.E.C.; Burbach, J.P.H.; Hoekman, M.F.M.; Smidt, M.P. FoxO6, a Novel Member of the FoxO Class of Transcription Factors with Distinct Shuttling Dynamics. J. Biol. Chem. 2003, 278, 35959–35967. [Google Scholar] [CrossRef]
- Zolov, S.N.; Bridges, D.; Zhang, Y.; Lee, W.-W.; Riehle, E.; Verma, R.; Lenk, G.M.; Converso-Baran, K.; Weide, T.; Albin, R.L.; et al. In vivo, Pikfyve generates PI(3,5)P2, which serves as both a signaling lipid and the major precursor for PI5P. Proc. Natl. Acad. Sci. USA 2012, 109, 17472–17477. [Google Scholar] [CrossRef]
- Hasegawa, J.; Strunk, B.S.; Weisman, L.S. PI5P and PI(3,5)P2: Minor, but Essential Phosphoinositides. Cell Struct. Funct. 2017, 42, 49–60. [Google Scholar] [CrossRef]
- Zielak-Steciwko, A.E.; Browne, J.A.; McGettigan, P.A.; Gajewska, M.; Dzięcioł, M.; Szulc, T.; Evans, A.C.O. Expression of microRNAs and their target genes and pathways associated with ovarian follicle development in cattle. Physiol. Genom. 2014, 46, 735–745. [Google Scholar] [CrossRef]
- Castañon, B.I.; Stapp, A.D.; Gifford, C.A.; Spicer, L.J.; Hallford, D.M.; Gifford, J.A.H. Follicle-Stimulating hormone regulation of estradiol production: Possible involvement of WNT2 and β-catenin in bovine granulosa cells. J. Anim. Sci. 2012, 90, 3789–3797. [Google Scholar] [CrossRef]
- Abedini, A.; Zamberlam, G.; Lapointe, E.; Tourigny, C.; Boyer, A.; Paquet, M.; Hayashi, K.; Honda, H.; Kikuchi, A.; Price, C.; et al. WNT5a is required for normal ovarian follicle development and antagonizes gonadotropin responsiveness in granulosa cells by suppressing canonical WNT signaling. FASEB J. 2016, 30, 1534–1547. [Google Scholar] [CrossRef] [PubMed]
- Fang, D.; Hawke, D.; Zheng, Y.; Xia, Y.; Meisenhelder, J.; Nika, H.; Mills, G.B.; Kobayashi, R.; Hunter, T.; Lu, Z. Phosphorylation of β-Catenin by AKT Promotes β-Catenin Transcriptional Activity. J. Biol. Chem. 2007, 282, 11221–11229. [Google Scholar] [CrossRef]
- Salilew-Wondim, D.; Wang, Q.; Tesfaye, D.; Schellander, K.; Hoelker, M.; Hossain, M.M.; Tsang, B.K. Polycystic ovarian syndrome is accompanied by repression of gene signatures associated with biosynthesis and metabolism of steroids, cholesterol and lipids. J. Ovarian Res. 2015, 8, 24. [Google Scholar] [CrossRef] [PubMed]
- Shkolnik, K.; Tadmor, A.; Ben-Dor, S.; Nevo, N.; Galiani, D.; Dekel, N. Reactive oxygen species are indispensable in ovulation. Proc. Natl. Acad. Sci. USA 2011, 108, 1462–1467. [Google Scholar] [CrossRef]
- Fan, H.-Y.; Liu, Z.; Shimada, M.; Sterneck, E.; Johnson, P.F.; Hedrick, S.M.; Richards, J.S. MAPK3/1 (ERK1/2) in Ovarian Granulosa Cells Are Essential for Female Fertility. Science 2009, 324, 938–941. [Google Scholar] [CrossRef]
- Deng, Y.-N.; Xia, Z.; Zhang, P.; Ejaz, S.; Liang, S. Transcription Factor RREB1: From Target Genes towards Biological Functions. Int. J. Biol. Sci. 2020, 16, 1463–1473. [Google Scholar] [CrossRef]
- Wagner, D.O.; Sieber, C.; Bhushan, R.; Börgermann, J.H.; Graf, D.; Knaus, P. BMPs: From Bone to Body Morphogenetic Proteins. Sci. Signal. 2010, 3. [Google Scholar] [CrossRef]
- Otsuka, F.; Moore, R.K.; Shimasaki, S. Biological Function and Cellular Mechanism of Bone Morphogenetic Protein-6 in the Ovary. J. Biol. Chem. 2001, 276, 32889–32895. [Google Scholar] [CrossRef]
- Kalcheva, N.; Rockwood, J.M.; Kress, Y.; Steiner, A.; Shafit-Zagardo, B. Molecular and functional characteristics of MAP-2a: Ability of MAP-2a versus MAP-2b to induce stable microtubules in COS cells. Cell Motil. Cytoskelet. 1998, 40, 272–285. [Google Scholar] [CrossRef]
- Yoon, S.-J.; Kim, K.-H.; Chung, H.-M.; Choi, D.-H.; Lee, W.-S.; Cha, K.-Y.; Lee, K.-A. Gene expression profiling of early follicular development in primordial, primary, and secondary follicles. Fertil. Steril. 2006, 85, 193–203. [Google Scholar] [CrossRef] [PubMed]
- Fortes, M.R.S.; Reverter, A.; Nagaraj, S.H.; Zhang, Y.; Jonsson, N.N.; Barris, W.; Lehnert, S.; Boe-Hansen, G.B.; Hawken, R.J. A single nucleotide polymorphism-derived regulatory gene network underlying puberty in 2 tropical breeds of beef cattle. J. Anim. Sci. 2011, 89, 1669–1683. [Google Scholar] [CrossRef] [PubMed]
- Jimenez-Krassel, F.; Scheetz, D.M.; Neuder, L.M.; Pursley, J.R.; Ireland, J.J. A single ultrasound determination of ≥25 follicles ≥3 mm in diameter in dairy heifers is predictive of a reduced productive herd life. J. Dairy Sci. 2017, 100, 5019–5027. [Google Scholar] [CrossRef]
- Morotti, F.; Zangirolamo, A.F.; Silva, N.C.; Silva, C.B.; Rosa, C.O.; Seneda, M.M. Antral follicle count in cattle: Advantages, challenges, and controversy. Anim. Reprod. 2017, 14, 514–520. [Google Scholar] [CrossRef]
- Zawadzki, J.K.; Dunaif, A. Diagnostic Criteria for Polycystic Ovary Syndrome: Towards a Rationale Approach. In Polycystic Ovary Syndrome; Dunaif, A., Givens, J.R., Haseltine, F.P., Merriam, G.R., Eds.; Blackwell Scientific Pubications: Boston, MA, USA, 1992; pp. 377–384. [Google Scholar]
- Wiser, A.; Shalom-Paz, E.; Hyman, J.H.; Sokal-Arnon, T.; Bantan, N.; Holzer, H.; Tulandi, T. Age-Related normogram for antral follicle count in women with polycystic ovary syndrome. Reprod. BioMed. Online 2013, 27, 414–418. [Google Scholar] [CrossRef]
- Cushman, R.A.; Perry, G.A.; Britt, J.H. 39 Current understanding of factors influencing antral follicle count and applications to reproductive management in cattle. J. Anim. Sci. 2018, 96, 21–22. [Google Scholar] [CrossRef]
- Liu, Z.; Zhong, Y.; Chen, Y.J.; Chen, H. SOX11 regulates apoptosis and cell cycle in hepatocellular carcinoma via Wnt/β-catenin signaling pathway. Biotechnol. Appl. Biochem. 2019, 66, 240–246. [Google Scholar] [CrossRef]
- Jensen, L.E.; Whitehead, A.S. Pellino2 activates the mitogen activated protein kinase pathway. FEBS Lett. 2003, 545, 199–202. [Google Scholar] [CrossRef]
- Fang, G.; Liu, J.; Wang, Q.; Huang, X.; Yang, R.; Pang, Y.; Yang, M. MicroRNA-223-3p Regulates Ovarian Cancer Cell Proliferation and Invasion by Targeting SOX11 Expression. Int. J. Mol. Sci. 2017, 18, 1208. [Google Scholar] [CrossRef]
- Deol, H.K.; Varghese, R.; Wagner, G.F.; DiMattia, G.E. Dynamic Regulation of Mouse Ovarian Stanniocalcin Expression during Gestation and Lactation. Endocrinology 2000, 141, 3412–3421. [Google Scholar] [CrossRef]
- Varghese, R.; Gagliardi, A.D.; Bialek, P.E.; Yee, S.-P.; Wagner, G.F.; Dimattia, G.E. Overexpression of Human Stanniocalcin Affects Growth and Reproduction in Transgenic Mice. Endocrinology 2002, 143, 868–876. [Google Scholar] [CrossRef]
- Ho, S.-R.; Lin, W.-C. RNF144A sustains EGFR signaling to promote EGF-dependent cell proliferation. J. Biol. Chem. 2018, 293, 16307–16323. [Google Scholar] [CrossRef]
- Su, Y.-Q.; Sugiura, K.; Li, Q.; Wigglesworth, K.; Matzuk, M.M.; Eppig, J.J. Mouse Oocytes Enable LH-Induced Maturation of the Cumulus-Oocyte Complex via Promoting EGF Receptor-Dependent Signaling. Mol. Endocrinol. 2010, 24, 1230–1239. [Google Scholar] [CrossRef]
- Bignon, M.; Pichol-Thievend, C.; Hardouin, J.; Malbouyres, M.; Bréchot, N.; Nasciutti, L.; Barret, A.; Teillon, J.; Guillon, E.; Etienne, E.; et al. Lysyl oxidase-like protein-2 regulates sprouting angiogenesis and type IV collagen assembly in the endothelial basement membrane. Blood 2011, 118, 3979–3989. [Google Scholar] [CrossRef] [PubMed]
- Shynlova, O.; Bortolini, M.A.T.; Alarab, M.; Shynlova, O.; Bortolini, M.A.T.; Alarab, M. Genes responsible for vaginal extracellular matrix metabolism are modulated by women’s reproductive cycle and menopause. Int. Braz. J. Urol. 2013, 39, 257–267. [Google Scholar] [CrossRef] [PubMed]
- Murano, S.; Thweatt, R.; Shmookler Reis, R.J.; Jones, R.A.; Moerman, E.J.; Goldstein, S. Diverse gene sequences are overexpressed in werner syndrome fibroblasts undergoing premature replicative senescence. Mol. Cell. Biol. 1991, 11, 3905–3914. [Google Scholar] [CrossRef] [PubMed][Green Version]
- Diaczok, D.; DiVall, S.; Matsuo, I.; Wondisford, F.E.; Wolfe, A.M.; Radovick, S. Deletion of Otx2 in GnRH Neurons Results in a Mouse Model of Hypogonadotropic Hypogonadism. Mol. Endocrinol. 2011, 25, 833–846. [Google Scholar] [CrossRef] [PubMed]
- National Center for Biotechnology Information. Gene. Available online: https://www.ncbi.nlm.nih.gov/gene/ (accessed on 14 December 2020).
- Xu, Y.; Johansson, M.; Karlsson, A. Human UMP-CMP Kinase 2, a Novel Nucleoside Monophosphate Kinase Localized in Mitochondria. J. Biol. Chem. 2008, 283, 1563–1571. [Google Scholar] [CrossRef]
- Gandhi, V.V.; Samuels, D.C. Enzyme Kinetics of the Mitochondrial Deoxyribonucleoside Salvage Pathway Are Not Sufficient to Support Rapid mtDNA Replication. PLoS Comput. Biol. 2011, 7, e1002078. [Google Scholar] [CrossRef]






| Chromosome | rs Number | Position (bp) | p-value | −log(p-value) | Percentage of Variance Explained (%) | Candidate Genes |
|---|---|---|---|---|---|---|
| 23 | 42333762 | 48495249 | 7.20 × 10−8 | 7.14 | 12.9 | BMP6, RREB1 |
| 42333752 | 48497351 | 8.03 × 10−8 | 7.10 | 12.8 | ||
| 2 | 110145174 | 96774781 | 2.53 × 10−7 | 6.60 | 11.9 | CREB1, FZD5, PLEKHM3, IDH1, PIKFYVE, MAP2 |
| 109967601 | 96714406 | 3.67 × 10−6 | 5.43 | 9.7 | ||
| 109066756 | 96804827 | 3.68 × 10−6 | 5.43 | 9.7 | ||
| 109574474 | 96807982 | 3.68 × 10−6 | 5.43 | 9.7 | ||
| 110145277 | 96801078 | 4.16 × 10−6 | 5.38 | 9.6 | ||
| 109609461 | 96801273 | 4.16 × 10−6 | 5.38 | 9.6 | ||
| 135894326 | 96802055 | 4.16 × 10−6 | 5.38 | 9.6 | ||
| 3 | 133573457 | 104450767 | 7.58 × 10−6 | 5.12 | 9.1 | FOXO6 |
| 43366810 | 104451813 | 7.58 × 10−6 | 5.12 | 9.1 | ||
| 43367756 | 104420695 | 9.79 × 10−6 | 5.01 | 8.9 | ||
| 110027403 | 104422767 | 9.79 × 10−6 | 5.01 | 8.9 | ||
| 43367746 | 104423898 | 9.79 × 10−6 | 5.01 | 8.9 |
| Chromosome | rs Number | Position (bp) | p-value | −log(p-value) | Candidate Genes |
|---|---|---|---|---|---|
| 2 | 110658876 | 96879125 | 9.99 × 10−7 | 6.00 | CREB1, FZD5, PLEKHM3, IDH1, PIKFYVE, MAP2 |
| 136255286 | 96870517 | 3.05 × 10−6 | 5.52 | ||
| 8 | 110172413 | 71343554 | 3.56 × 10−6 | 5.45 | LOXL2, STC1 |
| 137380598 | 71359794 | 3.56 × 10−6 | 5.45 | ||
| 10 | 134739799 | 68971489 | 9.11 × 10−6 | 5.04 | PELI2, TMEM260, OTX2 |
| 11 | 111004666 | 90023995 | 1.55 × 10−6 | 5.81 | RNF144A, CMPK2, SOX11 |
Publisher’s Note: MDPI stays neutral with regard to jurisdictional claims in published maps and institutional affiliations. |
© 2021 by the authors. Licensee MDPI, Basel, Switzerland. This article is an open access article distributed under the terms and conditions of the Creative Commons Attribution (CC BY) license (http://creativecommons.org/licenses/by/4.0/).
Share and Cite
Stegemiller, M.R.; Murdoch, G.K.; Rowan, T.N.; Davenport, K.M.; Becker, G.M.; Hall, J.B.; Murdoch, B.M. Genome-Wide Association Analyses of Fertility Traits in Beef Heifers. Genes 2021, 12, 217. https://doi.org/10.3390/genes12020217
Stegemiller MR, Murdoch GK, Rowan TN, Davenport KM, Becker GM, Hall JB, Murdoch BM. Genome-Wide Association Analyses of Fertility Traits in Beef Heifers. Genes. 2021; 12(2):217. https://doi.org/10.3390/genes12020217
Chicago/Turabian StyleStegemiller, Morgan R., Gordon K. Murdoch, Troy N. Rowan, Kimberly M. Davenport, Gabrielle M. Becker, John B. Hall, and Brenda M. Murdoch. 2021. "Genome-Wide Association Analyses of Fertility Traits in Beef Heifers" Genes 12, no. 2: 217. https://doi.org/10.3390/genes12020217
APA StyleStegemiller, M. R., Murdoch, G. K., Rowan, T. N., Davenport, K. M., Becker, G. M., Hall, J. B., & Murdoch, B. M. (2021). Genome-Wide Association Analyses of Fertility Traits in Beef Heifers. Genes, 12(2), 217. https://doi.org/10.3390/genes12020217

