Bats Out of Africa: Disentangling the Systematic Position and Biogeography of Bats in Cabo Verde
Abstract
1. Introduction
2. Materials and Methods
2.1. Study Area
2.2. Sample and Data Collection
2.3. DNA Extraction, Amplification and Sequencing
2.4. Phylogenetic and Population Analyses
3. Results
3.1. Collected Data and Samples
3.2. Acoustic Analyses and Morphological Data
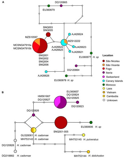
3.3. Phylogenetic and Population Analyses
4. Discussion
5. Conclusions
Supplementary Materials
Author Contributions
Funding
Acknowledgments
Conflicts of Interest
Resumo
References
- Koh, L.P. Species coextinctions and the biodiversity crisis. Science 2004, 305, 1632–1634. [Google Scholar] [CrossRef] [PubMed]
 - Bini, L.M.; Diniz-Filho, J.A.F.; Rangel, T.F.; Bastos, R.P.; Pinto, M.P. Challenging Wallacean and Linnean shortfalls: Knowledge gradients and conservation planning in a biodiversity hotspot. Divers. Distrib. 2006, 12, 475–482. [Google Scholar] [CrossRef]
 - Meyer, C.; Kreft, H.; Guralnick, R.; Jetz, W. Global priorities for an effective information basis of biodiversity distributions. Nat. Commun. 2015, 6, 8221. [Google Scholar] [CrossRef] [PubMed]
 - Brito, D. Overcoming the Linnean shortfall: Data deficiency and biological survey priorities. Basic Appl. Ecol. 2010, 11, 709–713. [Google Scholar] [CrossRef]
 - Diniz-Filho, J.A.F.; Loyola, R.D.; Raia, P.; Mooers, A.O.; Bini, L.M. Darwinian shortfalls in biodiversity conservation. Trends Ecol. Evol. 2013, 28, 689–695. [Google Scholar] [CrossRef]
 - Colwell, R.K.; Coddington, J.A. Estimating terrestrial biodiversity through extrapolation. Philos. Trans. R. Soc. Lond. Ser. B Biol. Sci. 1994, 345, 101–118. [Google Scholar]
 - Castella, V.; Ruedi, M.; Excoffier, L.; Ibáñez, C.; Arlettaz, R.; Hausser, J. Is the Gibraltar Strait a barrier to gene flow for the bat Myotis myotis (Chiroptera: Vespertilionidae)? Mol. Ecol. 2000, 9, 1761–1772. [Google Scholar] [CrossRef]
 - Mayer, F.; von Helversen, O. Cryptic diversity in European bats. Proc. R. Soc. Lond. Ser. B Biol. Sci. 2001, 268, 1825–1832. [Google Scholar] [CrossRef]
 - Ibáñez, C.; García-Mudarra, J.L.; Ruedi, M.; Stadelmann, B.; Juste, J. The Iberian contribution to cryptic diversity in European bats. Acta Chiropterol. 2006, 8, 277–297. [Google Scholar] [CrossRef]
 - Bogdanowicz, W.; Hulva, P.; Černá Bolfíková, B.; Buś, M.M.; Rychlicka, E.; Sztencel-Jabłonka, A.; Cistrone, L.; Russo, D. Cryptic diversity of Italian bats and the role of the Apennine refugium in the phylogeography of the western Palaearctic. Zool. J. Linn. Soc. 2015, 174, 635–648. [Google Scholar] [CrossRef]
 - Hulva, P.; Benda, P.; Hanák, V.; Evin, A.; Horáček, I. New mitochondrial lineages within the Pipistrellus pipistrellus complex from Mediterranean Europe. Folia Zool. 2007, 56, 378–388. [Google Scholar]
 - Mayer, F.; Dietz, C.; Kiefer, A. Molecular species identification boosts bat diversity. Front. Zool. 2007, 4, 4. [Google Scholar] [CrossRef] [PubMed][Green Version]
 - García-Mudarra, J.L.; Ibáñez, C.; Juste, J. The Straits of Gibraltar: Barrier or bridge to Ibero-Moroccan bat diversity? Biol. J. Linn. Soc. 2009, 96, 434–450. [Google Scholar] [CrossRef]
 - MacSwiney, G.M.C.; Clarke, F.M.; Racey, P.A. What you see is not what you get: The role of ultrasonic detectors in increasing inventory completeness in Neotropical bat assemblages. J. Appl. Ecol. 2008, 45, 1364–1371. [Google Scholar] [CrossRef]
 - Fenton, M.B.; Bell, G.P. Recognition of species of insectivorous bats by their echolocation calls. J. Mammal. 1981, 62, 233–243. [Google Scholar] [CrossRef]
 - Padial, J.M.; Miralles, A.; De la Riva, I.; Vences, M.; De La Riva, I.; Vences, M. The integrative future of taxonomy. Front. Zool. 2010, 7, 1–14. [Google Scholar] [CrossRef]
 - Dayrat, B. Towards integrative taxonomy. Biol. J. Linn. Soc. 2005, 85, 407–415. [Google Scholar] [CrossRef]
 - Myers, N.; Mittermeier, R.A.; Mittermeier, C.G.; Fonseca, G.A.B.; Kent, J. Biodiversity hotspots for conservation priorities. Nature 2000, 403, 853–858. [Google Scholar] [CrossRef]
 - Mittermeier, R.A.; Turner, W.R.; Larsen, F.W.; Brooks, T.M.; Gascon, C. Global Biodiversity Conservation: The Critical Role of Hotspots. In Biodiversity Hotspost; Zachos, F.E., Habel, J.C., Eds.; Springer: Berlin/Heidelberg, Germany, 2011; pp. 3–22. ISBN 978-3-642-20991-8. [Google Scholar]
 - Courchamp, F.; Chapuis, J.L.; Pascal, M. Mammal invaders on islands: Impact, control and control impact. Biol. Rev. 2003, 78, 347–383. [Google Scholar] [CrossRef]
 - Jones, K.E.; Mickleburgh, S.P.; Sechrest, W.; Walsh, A.L. Global Overview of the Conservation of Island Bats: Importance, Challenges and Opportunities. In Island Bats: Evolution, Ecology & Conservation; University of Chicago Press: Chicago, IL, USA, 2009; pp. 496–531. ISBN 9780226253305. [Google Scholar]
 - Fleming, T.H.; Racey, P.A. Island Bats: Evolution, Ecology, and Conservation; Fleming, T.H., Racey, P.A., Eds.; University of Chicago Press: Chicago, IL, USA; London, UK, 2010. [Google Scholar]
 - Weller, T.J.; Lee, D.C. Mist net effort required to inventory a forest bat species assemblage. J. Wildl. Manag. 2007, 71, 251–257. [Google Scholar] [CrossRef]
 - Vasconcelos, R. Bibliographic revision and new records of bats (Chiroptera) for Cabo Verde Archipelago. Zool. Caboverdiana 2018, 7, 3–11. [Google Scholar]
 - Dorst, J.; Naurois, R. Presence de l’oreillard (Plecotus) dans l’archipel du Cap-Vert et considerations biogeographiques sur le peuplement de ces iles. Mammalia 1966, 30, 292–301. [Google Scholar] [CrossRef]
 - Puccetti, M.L.; Zava, B. Nouvelles donnés sur les chiroptères des îles du Cap-Vert. Bolletino Mus. Reg. Sci. Nat. Torino 1988, 6, 603–615. [Google Scholar]
 - Ibañez, C.; Fernández, R. Catalogo de Murcielagos de las Colecciones del Museo Nacional de Ciencias Naturales; Consejo Superior de Investigaciones Cientificas: Madrid, Spain, 1989; ISBN 8400069080. [Google Scholar]
 - Masseti, M. Mammals of the Macaronesian islands (the Azores, Madeira, the Canary and Cape Verde islands): Redefinition of the ecological equilibrium. Mammalia 2010, 74, 3–34. [Google Scholar] [CrossRef]
 - Hazevoet, C.J. Emballonurid Bat Taphozous cf. nudiventris at Santa Cruz, Santiago. A cagarra 2015, 11, 2. [Google Scholar]
 - Tranier, M.; Naurois, R. Taphozous nudiventris présent dans l’árchipel du Cap-Vert (Chiroptera, Emballonuridae). Mammalia 1985, 49, 304–305. [Google Scholar]
 - Jiménez, S.; Hazevoet, C.J. First record of Straw-coloured fruit bat Eidolon helvum (Kerr, 1792) for the Cape Verde Islands. Zool. Caboverdiana 2010, 1, 116–118. [Google Scholar]
 - Hazevoet, C.J. First record of a free-tailed bat in Cape Verde and a call to report all sightings of bats. A cagarra 2014, 8, 1–2. [Google Scholar]
 - Pestano, J.; Brown, R.P.; Suárez, N.M.; Fajardo, S. Phylogeography of pipistrelle-like bats within the Canary Islands, based on mtDNA sequences. Mol. Phylogenet. Evol. 2003, 26, 56–63. [Google Scholar] [CrossRef]
 - Mayer, F.; Von Helversen, O. Sympatric distribution of two cryptic bat species across Europe. Biol. J. Linn. Soc. 2001, 74, 65–374. [Google Scholar] [CrossRef]
 - Hulva, P.; Horáček, I.; Strelkov, P.P.; Benda, P. Molecular architecture of Pipistrellus pipistrellus/Pipistrellus pygmaeus complex (Chiroptera: Vespertilionidae): Further cryptic species and Mediterranean origin of the divergence. Mol. Phylogenet. Evol. 2004, 32, 1023–1035. [Google Scholar] [CrossRef] [PubMed]
 - Veith, M.; Mucedda, M.; Kiefer, A.; Pidinchedda, E. On the presence of pipistrelle bats (Pipistrellus and Hypsugo; Chiroptera: Vespertilionidae) in Sardinia. Acta Chiropterol. 2011, 13, 89–99. [Google Scholar] [CrossRef]
 - Dondini, G.; Vergari, S.; Fichera, G.; Kiefer, A. First record of Hypsugo cf darwinii (Tomes, 1859) in Tuscany, Italy. Barbastella 2016, 9, 1. [Google Scholar]
 - Batsleer, F.; Portelli, E.; Borg, J.J.; Kiefer, A.; Veith, M.; Dekeukeleire, D. Maltese bats show phylogeographic affiliation with North-Africa: Implications for conservation. Hystrix Ital. J. Mammal. 2019, 30, 172–177. [Google Scholar]
 - Sachanowicz, K.; Wower, A.; Bashta, A.-T. Further range extension of Pipistrellus kuhlii (Kuhl, 1817) in central and eastern Europe. Acta Chiropterol. 2006, 8, 543–548. [Google Scholar] [CrossRef]
 - Wawrocka, K.; BartoničkA, T.; Reiter, A. Pipistrellus kuhlii, a bat species breeding and hibernating in the Czech Republic. Vespertilio 2012, 16, 351–356. [Google Scholar]
 - Andriollo, T.; Naciri, Y.; Ruedi, M. Two Mitochondrial Barcodes for one Biological Species: The Case of European Kuhl’s Pipistrelles (Chiroptera). PLoS ONE 2015, 10, e0134881. [Google Scholar] [CrossRef]
 - Sachanowicz, K.; Piskorski, M.; Tereba, A. Systematics and taxonomy of Pipistrellus kuhlii (Kuhl, 1817) in Central Europe and the Balkans. Zootaxa 2017, 4306, 53. [Google Scholar] [CrossRef]
 - Benda, P.; Andriollo, T.; Ruedi, M. Systematic position and taxonomy of Pipistrellus deserti (Chiroptera: Vespertilionidae). Mammalia 2015, 79, 419–438. [Google Scholar] [CrossRef]
 - Spitzenberger, F.; Strelkov, P.P.; Winkler, H.; Haring, E. A preliminary revision of the genus Plecotus (Chiroptera, Vespertilionidae) based on genetic and morphological results. Zool. Scr. 2006, 35, 187–230. [Google Scholar] [CrossRef]
 - Ellerman, J.R.; Morrison-Scott, T.C.S. Checklist of Palaearctic and Indian Mammals 1758 to 1946, 2nd ed.; British Museum: London, UK, 1966. [Google Scholar]
 - Spitzenberger, F.; Strelkov, P.; Haring, E. Morphology and mitochondrial DNA sequences show that Plecotus alpinus Kiefer and Veith, 2002 and Plecotus microdontus Spitzenberger, 2002 are synonyms of Plecotus macrobullaris Kuzjakin, 1965. Nat. Croat. 2003, 2, 39–53. [Google Scholar]
 - Kiefer, A.; Mayer, F.; Kosuch, J.; Von Helversen, O.; Veith, M. Conflicting molecular phylogenies of European long-eared bats (Plecotus) can be explained by cryptic diversity. Mol. Phylogenet. Evol. 2002, 25, 557–566. [Google Scholar] [CrossRef]
 - Spitzenberger, F.; Haring, E.; Tvrtković, N. Plecotus microdontus (Mammalia: Vespertilionidae), a new bat species from Austria. Nat. Croat. 2002, 11, 1–18. [Google Scholar]
 - Duda, T.F.; Rolán, E. Explosive radiation of Cape Verde Conus, a marine species flock. Mol. Ecol. 2005, 14, 267–272. [Google Scholar] [CrossRef]
 - Ancillotto, L.; Mori, E.; Bosso, L.; Agnelli, P.; Russo, D. The Balkan long-eared bat (Plecotus kolombatovici) occurs in Italy—first confirmed record and potential distribution. Mamm. Biol. 2019, 96, 61–67. [Google Scholar] [CrossRef]
 - Mucedda, M.; Kiefer, A.; Pidinchedda, E.; Veith, M. A New Species of Long-Eared Bat (Chiroptera, Vespertilionidae) from Sardinia (Italy). Acta Chiropterol. 2002, 4, 121–135. [Google Scholar] [CrossRef]
 - Ancillotto, L.; Bosso, L.; Smeraldo, S.; Mori, E.; Mazza, G.; Herkt, M.; Galimberti, A.; Ramazzotti, F.; Russo, D. An African bat in Europe, Plecotus gaisleri: Biogeographic and ecological insights from molecular taxonomy and Species Distribution Models. Ecol. Evol. 2020. [Google Scholar] [CrossRef]
 - Juste, J.; Ibáñez, C.; Muñoz, J.; Trujillo, D.; Benda, P.; Karatas, A.; Ruedi, M. Mitochondrial phylogeography of the long-eared bats (Plecotus) in the Mediterranean Palaearctic and Atlantic Islands. Mol. Phylogenet. Evol. 2004, 31, 1114–1126. [Google Scholar] [CrossRef]
 - Benda, P.; Kiefer, A.; Hanák, V.; Veith, M. Systematic status of african populations of long-eared bats, genus Plecotus (Mammalia: Chiroptera). Folia Zool. 2004, 53, 1–47. [Google Scholar]
 - Corbet, G.B.; Hill, J.E. A World List of Mammalian Species, 3rd ed.; Natural History Museum Publications: London, UK; Oxford University Press: Oxford, UK, 1991; ISBN 0198540175. [Google Scholar]
 - Tate, G.H.H. Results of the Archbold Expeditions. No. 40. Notes on vespertilionid bats of the subfamilies Miniopterinae, Murininae, Kerivoulinae and Nyctophilinae. Bull. Am. Museum Nat. Hist. 1941, 78, 567–597. [Google Scholar]
 - Appleton, B.R.; McKenzie, J.A.; Christidis, L. Molecular systematics and biogeography of the bent-wing bat complex Miniopterus schreibersii (Kuhl, 1817) (Chiroptera: Vespertilionidae). Mol. Phylogenet. Evol. 2004, 31, 431–439. [Google Scholar] [CrossRef] [PubMed]
 - Albayrak, I.; Coşkun, Ş. Geographic variations and taxonomic status of Miniopterus schreibersi (Kuhl, 1819) in Turkey (Chiroptera: Vespertilionidae). Turk. J. Zool. 2000, 24, 125–133. [Google Scholar]
 - Gürün, K.; Furman, A.; Juste, J.; Pereira, M.J.R.; Palmeirim, J.M.; Puechmaille, S.J.; Hulva, P.; Presetnik, P.; Hamidovic, D.; Ibáñez, C.; et al. A continent-scale study of the social structure and phylogeography of the bent-wing bat, Miniopterus schreibersii (Mammalia: Chiroptera), using new microsatellite data. J. Mammal. 2019, 100, 1865–1878. [Google Scholar] [CrossRef]
 - Aşan, N.; Albayrak, I. Some taxonomic features of Taphozous nudiventris Cretzschmar, 1830 vel 1831 from Turkey (Chiroptera: Emballonuridae). Turk. J. Zool. 2007, 31, 165–170. [Google Scholar]
 - Monadjem, A.; Racey, P.A.; Amr, Z.S.S.; Fahr, J.; Palmeirim, J.; Benda, P.; Bates, P.; Aulagnier, S.; Bergmans, W.; Hutson, A.M.; et al. Taphozous nudiventris. The IUCN Red List of Threatened Species 2017: E.T21462A22109884. Available online: https://dx.doi.org/10.2305/IUCN.UK.2017-2.RLTS.T21462A22109884.en (accessed on 2 February 2020).
 - Uvizl, M.; Šmíd, J.; Aghová, T.; Varadínová, Z.K.; Benda, P. Molecular Phylogeny and Systematics of the Sheath-Tailed Bats from the Middle East (Emballonuridae: Taphozous and Coleura). Acta Chiropterol. 2019, 21, 23. [Google Scholar] [CrossRef]
 - Romeiras, M.M.M.; Duarte, M.C. Cape Verde Islands. In Encyclopedias the Natural World. Encyclopedia of Islands; Gillespie, R.G., Clague, D.A., Eds.; University of California Press: Berkeley, CA, USA, 2009; pp. 143–148. [Google Scholar]
 - Ali, M.Y.; Watts, A.B.; Hill, I. A seismic reflection profile study of lithospheric flexure in the vicinity of the Cape Verde Islands. J. Geophys. Res. 2003, 108, 1–24. [Google Scholar] [CrossRef]
 - Mitchell, J.G.; Le Bas, M.J.; Zielonka, J.; Furnes, H. On dating the magmatism of Maio, Cape Verde Islands. Earth Planet. Sci. Lett. 1983, 64, 61–76. [Google Scholar] [CrossRef]
 - Torres, J.P.; Serralheiro, A.; Tassinari, C.; Munhá, J. Enquadramento geocronológico pelo método K/Ar das principais sequências vulcano-estratigráficas da Ilha do Sal-Cabo Verde. Garcia de Horta, Série Geol. 2002, 18, 9–13. [Google Scholar]
 - Duprat, H.I.; Friis, J.; Holm, P.M.; Grandvuinet, T.; Sørensen, R.V. The volcanic and geochemical development of São Nicolau, Cape Verde Islands: Constraints from field and 40Ar/39Ar evidence. J. Volcanol. Geotherm. Res. 2007, 162, 1–19. [Google Scholar] [CrossRef]
 - Madeira, J.; Mata, J.; Mourão, C.; Brum da Silveira, A.; Martins, S.; Ramalho, R.; Hoffmann, D.L. Volcano-stratigraphic and structural evolution of Brava Island (Cape Verde) based on 40Ar/39Ar, U–Th and field constraints. J. Volcanol. Geotherm. Res. 2010, 196, 219–235. [Google Scholar] [CrossRef]
 - Holm, P.M.; Grandvuinet, T.; Friis, J.; Wilson, J.R.; Barker, A.K.; Plesner, S. An 40 Ar- 39 Ar study of the Cape Verde hot spot: Temporal evolution in a semistationary plate environment. J. Geophys. Res. 2008, 113, B08201. [Google Scholar] [CrossRef]
 - Hijmans, R.J.; Guarino, L.; Cruz, M.; Rojas, E. Computer tools for spatial analysis of plant genetic resources data: 1. DIVA-GIS. Plant Genet. Resour. Newsl. 2001, 127, 15–19. [Google Scholar]
 - Dietz, C.; Von Helversen, O. Illustrated Identification Key to the Bats of Europe; Dietz, C., Von Helversen, O., Eds.; Christian Dietz & Otto von Helversen: Tuebingen, Germany; Erlangen, Germany, 2004. [Google Scholar]
 - Baker, R.J.; Porter, C.A.; Patton, J.C.; Van Den Bussche, R.A. Systematics of bats of the family Phyllostomidae based on RAG2 DNA sequences. Occas. Pap. Museum Texas Tech. Univ. 2000, 202, 1–16. [Google Scholar]
 - Kocher, T.D.; Thomas, W.K.; Meyer, A.; Edwards, S.V.; Pääbo, S.; Villablanca, F.X.; Wilson, A.C.; Villablancatt, F.X.; Wilson, A.C. Dynamics of mitochondrial DNA evolution in animals: Amplification and sequencing with conserved primers. Proc. Natl. Acad. Sci. USA 1989, 86, 6196–6200. [Google Scholar] [CrossRef] [PubMed]
 - Palumbi, S.; Martin, A.; Romano, S.; Mcmillan, W.O.; Stice, L.; Grabowski, G. The Simple Fool’s Guide to PCR. Version 2.0; University of Hawaii: Honolulu, HI, USA, 2002; Volume 96822. [Google Scholar]
 - Thompson, J.D.; Higgins, D.G.; Gibson, T.J. CLUSTAL W: Improving the sensitivity of progressive multiple sequence alignment through sequence weighting, position-specific gap penalties and weight matrix choice. Nucleic Acids Res. 1994, 22, 4673–4680. [Google Scholar] [CrossRef]
 - Roehrs, Z.P.; Lack, J.B.; Van Den Bussche, R.A. Tribal phylogenetic relationships within Vespertilioninae (Chiroptera: Vespertilionidae) based on mitochondrial and nuclear sequence data. J. Mammal. 2010, 91, 1073–1092. [Google Scholar] [CrossRef]
 - Darriba, D.; Taboada, G.L.; Doallo, R.; Posada, D. jModelTest 2: More models, new heuristics and parallel computing. Nat. Methods 2012, 9, 772. [Google Scholar] [CrossRef]
 - Guindon, S.; Dufayard, J.-F.; Lefort, V.; Anisimova, M.; Hordijk, W.; Gascuel, O. New Algorithms and Methods to Estimate Maximum-Likelihood Phylogenies: Assessing the Performance of PhyML 3.0. Syst. Biol. 2010, 59, 307–321. [Google Scholar] [CrossRef]
 - Bouckaert, R.; Heled, J.; Kühnert, D.; Vaughan, T.; Wu, C.-H.; Xie, D.; Suchard, M.A.; Rambaut, A.; Drummond, A.J. BEAST 2: A Software Platform for Bayesian Evolutionary Analysis. PLoS Comput. Biol. 2014, 10, e1003537. [Google Scholar] [CrossRef]
 - Stadelmann, B.; Lin, L.-K.; Kunz, T.H.; Ruedi, M. Molecular phylogeny of New World Myotis (Chiroptera, Vespertilionidae) inferred from mitochondrial and nuclear DNA genes. Mol. Phylogenet. Evol. 2007, 43, 32–48. [Google Scholar] [CrossRef]
 - Rambaut, A.; Drummond, A.J.; Xie, D.; Baele, G.; Suchard, M.A. Posterior Summarization in Bayesian Phylogenetics Using Tracer 1.7. Syst. Biol. 2018, 67, 901–904. [Google Scholar] [CrossRef] [PubMed]
 - Clement, M.; Posada, D.; Crandall, K.A. TCS: A computer program to estimate gene genealogies. Mol. Ecol. 2000, 9, 1657–1659. [Google Scholar] [CrossRef] [PubMed]
 - Múrias dos Santos, A.; Cabezas, M.P.; Tavares, A.I.; Xavier, R.; Branco, M. tcsBU: A tool to extend TCS network layout and visualization. Bioinformatics 2016, 32, 627–628. [Google Scholar] [CrossRef]
 - Kumar, S.; Stecher, G.; Li, M.; Knyaz, C.; Tamura, K. MEGA X: Molecular Evolutionary Genetics Analysis across Computing Platforms. Mol. Biol. Evol. 2018, 35, 1547–1549. [Google Scholar] [CrossRef] [PubMed]
 - Rozas, J.; Ferrer-Mata, A.; Sánchez-DelBarrio, J.C.; Guirao-Rico, S.; Librado, P.; Ramos-Onsins, S.E.; Sánchez-Gracia, A. DnaSP 6: DNA Sequence Polymorphism Analysis of Large Data Sets. Mol. Biol. Evol. 2017, 34, 3299–3302. [Google Scholar] [CrossRef] [PubMed]
 - Dietz, C.; von Helversen, O.; Nill, D. Bats of Britain, Europe and Northwest Africa; A & C Black: London, UK, 2009; ISBN 978-1-4081-0531-3. [Google Scholar]
 - Fernández-Palacios, J.M.; de Nascimento, L.; Otto, R.; Delgado, J.D.; García-del-Rey, E.; Arévalo, J.R.; Whittaker, R.J. A reconstruction of Palaeo-Macaronesia, with particular reference to the long-term biogeography of the Atlantic island laurel forests. J. Biogeogr. 2011, 38, 226–246. [Google Scholar] [CrossRef]
 - Dietz, C.; Kiefer, A. Die Fledermäuse Europas: Kennen, bestimmen, schützen; Franckh-Kosmos Verlags-GmbH & Co. KG: Stuttgart, Germany, 2014; ISBN 9783440115602. [Google Scholar]
 - Hutterer, R.; Ivanova, T.; Meyer-Cords, C.; Rodrigues, L.L. Bat Migrations in Europe. A Review of Banding Data and Literature. Naturschutz und Biol. Vielfalt 2005, 28, 1–172. [Google Scholar]
 - Barataud, M. Acoustic Ecology of European Bats: Species Identification, Study of Their Habitats and Foraging Behavior; University of Chicago Press: Chicago, IL, USA, 2016; ISBN 987-2-85653-771-8. [Google Scholar]
 - Russo, D.; Jones, G. Identification of twenty-two bat species (Mammalia: Chiroptera) from Italy by analysis of time-expanded recordings of echolocation calls. J. Zool. 2002, 258, 91–103. [Google Scholar] [CrossRef]
 - Papadatou, E.; Butlin, R.K.; Altringham, J.D. Identification of bat species in Greece from their echolocation calls. Acta Chiropterol. 2008, 10, 127–143. [Google Scholar] [CrossRef]
 - Hille, S.M.; Nesje, M.; Segelbacher, G. Genetic structure of kestrel populations and colonization of the Cape Verde archipelago. Mol. Ecol. 2003, 12, 2145–2151. [Google Scholar] [CrossRef]
 - Vasconcelos, R.; Brito, J.C.; Carranza, S.; Harris, D.J. Review of the distribution and conservation status of the terrestrial reptiles of the Cape Verde Islands. Oryx 2013, 47, 77–87. [Google Scholar] [CrossRef]
 - Furman, A.; Öztunç, T.; Postawa, T.; Çoraman, E. Shallow Genetic Differentiation in Miniopterus schreibersii (Chiroptera: Vespertilionidae) Indicates a Relatively Recent Re-Colonization of Europe from a Single Glacial Refugium. Acta Chiropterol. 2010, 12, 51–59. [Google Scholar] [CrossRef]
 - Bilgin, R.; Gürün, K.; Rebelo, H.; Puechmaille, S.J.; Maracı, Ö.; Presetnik, P.; Benda, P.; Hulva, P.; Ibáñez, C.; Hamidovic, D.; et al. Circum-Mediterranean phylogeography of a bat coupled with past environmental niche modeling: A new paradigm for the recolonization of Europe? Mol. Phylogenet. Evol. 2016, 99, 323–336. [Google Scholar] [CrossRef] [PubMed]
 - Norberg, U.M.; Rayner, J.M. Ecological morphology and flight in bats (Mammalia; Chiroptera): Wing adaptations, flight performance, foraging strategy and echolocation. Philos. Trans. R. Soc. Lond. B Biol. Sci. 1987, 316, 335–427. [Google Scholar]
 - Chevalier, A. Les Iles du Cap Vert. Géographie, biogéographie, agriculture. Flore de l’Archipel. Journal d’agriculture traditionnelle et de botanique appliquée 1935, 15, 733–1090. [Google Scholar] [CrossRef]
 






| Sp | Code | S | FA | D5 | D3 | D1 | Tib | HF | P4.1 | P4.2 | P3.2 | P3.3 | 
|---|---|---|---|---|---|---|---|---|---|---|---|---|
| Hs | MZS 1399 | F | 37.6 | 32.2 | 35.5 | 8.8 | 16.6 | 6.6 | 10.0 | 8.0 | - | 11.1 | 
| Hs | MZS 12222 | F | 35.4 | 33.2 | 35.5 | 8.8 | 15.4 | 6.6 | 11.1 | 8.8 | - | 10.0 | 
| Hs | MZS 10597 | F | 35.4 | 32.2 | 33.3 | 8.8 | 14.4 | 6.6 | 11.1 | 7.7 | - | 10.0 | 
| Hs | MCSNG 47910a | M | 35.8 | 31.5 | 34.2 | 7.0 | 15.7 | 5.0 | 10.6 | 10.4 | - | 11.9 | 
| Hs | MCSNG 47910b | F | 34.5 | 29.4 | 30.7 | 7.5 | 14.9 | 5.6 | 10.7 | 8.0 | - | 10.0 | 
| Hs | SNQ001 | M | 34.9 | 43.6 | 58.0 | 3.1 | 15.2 | 4.6 | 10.5 | 10.5 | 11.0 | 6.0 | 
| Hs | SNQ002 | F | 37.1 | 52.8 | 61.3 | 4.2 | 16.0 | 4.8 | 10.5 | 10.5 | 11.0 | 7.0 | 
| Hs | SNQ003 | M | 35.4 | 42.2 | 58.3 | 3.1 | 15.7 | 4.7 | 10.3 | 10.3 | 11.2 | 6.6 | 
| Hs | SNQ004 | M | 35.3 | 43.1 | 58.4 | 4.6 | 15.5 | 4.5 | 10.6 | 9.7 | 10.7 | 5.2 | 
| Hs | SNQ005 | M | 35.3 | 43.4 | 60.2 | 3.7 | 15.2 | 4.0 | 11.0 | 10.3 | 11.0 | 6.8 | 
| Hs | SNQ006 | M | 35.5 | 32.2 | 34.4 | 4.2 | 15.4 | 4.3 | 10.5 | 8.9 | 10.1 | 4.8 | 
| Ms | MZS 12221 | F | 43.3 | 36.6 | 41.1 | 9.9 | 19.9 | 9.9 | 9.9 | 14.3 | - | 28.8 | 
| Ms | MZS 12514 | M | 45.4 | 38.7 | 43.2 | 9.9 | 20.0 | 9.9 | 9.8 | 15.5 | - | 29.9 | 
| Pa | MNHN 1983-1467 | unk | 40.3 | 35.3 | 37.0 | 10.0 | 18.4 | 9.0 | 10.1 | 10.7 | 11.8 | 8.0 | 
| Tn | MNHN 1986-375 | unk | 68.2 | 42.7 | 60.0 | 17.1 | 28.2 | 17.7 | 14.3 | 8.3 | 23.4 | - | 
| Tn | MNHN 1986-376 | F | 67.4 | 43.9 | 61.9 | 18.7 | 27.9 | 15.9 | 13.5 | 8.0 | 25.0 | - | 
| Tn | MNHN 1986-377 | F | 69.9 | 45.3 | 64.4 | 17.8 | 30.9 | 16.3 | 15.1 | 8.6 | 32.5 | - | 
| Tn | MNHN 1986-378 | M | 69.4 | 43.1 | 61.5 | 17.8 | 27.3 | 16.7 | 13.8 | 8.4 | 25.5 | - | 
| Tn | MNHN 1986-379 | F | 71.3 | 47.0 | 68.3 | 17.3 | 30.1 | 16.7 | 14.1 | 7.6 | 27.2 | - | 
| Tn | MNHN 1983-2229 | M | 74.9 | 48.9 | 69.5 | 17.5 | 31.0 | 14.2 | 16.7 | 9.6 | 29.0 | - | 
| Clade | N | S | h | Hd ± SD  | π ± SD | WMGD  ± SD  | CV | CI | MS | EU | WE | 
|---|---|---|---|---|---|---|---|---|---|---|---|
| CV | 10 | 2 | 2 | 0.200 ± 0.154 | 0.00063 ± 0.00048 | 0.00 ± 0.00 | - | 0.0025 | 0.0043 | 0.0098 | 0.0090 | 
| CI | 6 | 11 | 6 | 1.000 ± 0.096 | 0.00612 ± 0.00197 | 0.01 ± 0.00 | 0.0065 | - | 0.0033 | 0.0086 | 0.0079 | 
| MS | 5 | 13 | 5 | 1.000 ± 0.126 | 0.00922 ± 0.00161 | 0.01 ± 0.00 | 0.0188 | 0.0125 | - | 0.0099 | 0.0096 | 
| EU | 9 | 4 | 5 | 0.722 ± 0.159 | 0.00176 ± 0.00049 | 0.00 ± 0.00 | 0.0664 | 0.0503 | 0.0711 | - | 0.0090 | 
| EE | 8 | 7 | 5 | 0.857 ± 0.108 | 0.00491 ± 0.00072 | 0.01 ± 0.00 | 0.0616 | 0.0470 | 0.0668 | 0.0631 | - | 
| CV | 10 | 2 | 2 | 0.200 ± 0.154 | 0.00063 ± 0.00048 | 0.00 ± 0.00 | - | 0.0025 | 0.0043 | 0.0098 | 0.0090 | 
© 2020 by the authors. Licensee MDPI, Basel, Switzerland. This article is an open access article distributed under the terms and conditions of the Creative Commons Attribution (CC BY) license (http://creativecommons.org/licenses/by/4.0/).
Share and Cite
Borloti, I.; Dinis, H.; Vasconcelos, R. Bats Out of Africa: Disentangling the Systematic Position and Biogeography of Bats in Cabo Verde. Genes 2020, 11, 877. https://doi.org/10.3390/genes11080877
Borloti I, Dinis H, Vasconcelos R. Bats Out of Africa: Disentangling the Systematic Position and Biogeography of Bats in Cabo Verde. Genes. 2020; 11(8):877. https://doi.org/10.3390/genes11080877
Chicago/Turabian StyleBorloti, Ianna, Herculano Dinis, and Raquel Vasconcelos. 2020. "Bats Out of Africa: Disentangling the Systematic Position and Biogeography of Bats in Cabo Verde" Genes 11, no. 8: 877. https://doi.org/10.3390/genes11080877
APA StyleBorloti, I., Dinis, H., & Vasconcelos, R. (2020). Bats Out of Africa: Disentangling the Systematic Position and Biogeography of Bats in Cabo Verde. Genes, 11(8), 877. https://doi.org/10.3390/genes11080877
        
