Time Series RNA-seq in Pigeonpea Revealed the Core Genes in Metabolic Pathways under Aluminum Stress
Abstract
1. Introduction
2. Materials and Methods
2.1. Plant Materials and Growth Conditions
2.2. High-Throughput RNA-Sequencing
2.3. Fundamental Analysis for RNA-seq Data
2.4. Cluster Analysis for DEGs
2.5. Gene Function Analysis
2.6. Metabolic Pathway Analysis
2.7. Plant RNA Extraction and qRT-PCR
3. Results
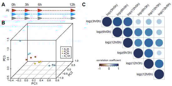
3.1. Aluminum Treatment Aroused Genome-wide Changes in Pigeonpea
3.2. The DEGs Showed Dynamic Regulation of Stress
3.3. Dynamic Genes Triggered by Al treatment Correlate with Vital Functions
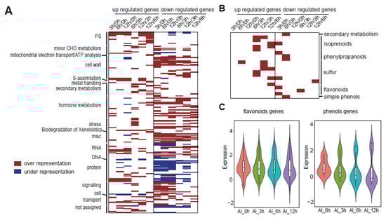
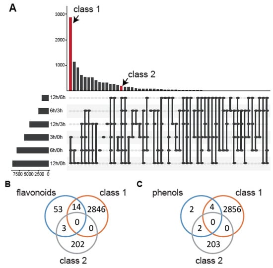
3.4. Metabolic Pathways were Significantly Enriched in the Core DEGs
3.5. The Selection of Core Genes Related to Metabolism
3.6. The Validation of Core Genes Related to Metabolism under Al Stress
4. Discussion
4.1. Dynamic Changes Can Increase the Plasticity under Al Stress
4.2. Metabolic Pathways Play an Important Role in Al Stress
4.3. Decreased Pattern of Important Response Genes in Metabolic Pathways is a Protective Mechanism in Plants
Supplementary Materials
Author Contributions
Funding
Conflicts of Interest
References
- Sharma, K.K.; Sreelatha, G.; Dayal, S. Pigeonpea (Cajanus Cajan L. Millsp.). Methods Mol. Biol. 2006, 343, 359–367. [Google Scholar]
- Choudhary, A.K.; Singh, D. Screening of Pigeonpea Genotypes for Nutrient Uptake Efficiency under Aluminium Toxicity. Physiol. Mol. Biol. Plants 2011, 17, 145–152. [Google Scholar] [CrossRef][Green Version]
- Salunkhe, D.K.; Chavan, J.K.; Kadam, S.S. Pigeonpea as an Important Food Source. Crit. Rev. Food Sci. Nutr. 1986, 23, 103–145. [Google Scholar] [CrossRef] [PubMed]
- Chen, Z.C.; Liao, H. Organic Acid Anions: An Effective Defensive Weapon for Plants against Aluminum Toxicity and Phosphorus Deficiency in Acidic Soils. J. Genet. Genom. 2016, 43, 631–638. [Google Scholar] [CrossRef]
- Zhang, S.; Zhou, J.; Wang, G.; Wang, X.; Liao, H. The Role of Mycorrhizal Symbiosis in Aluminum and Phosphorus Interactions in Relation to Aluminum Tolerance in Soybean. Appl. Microbiol. Biotechnol. 2015, 99, 10225–10235. [Google Scholar] [CrossRef]
- Ward, C.L.; Kleinert, A.; Scortecci, K.C.; Benedito, V.A.; J, A. Valentine. Phosphorus-Deficiency Reduces Aluminium Toxicity by Altering Uptake and Metabolism of Root Zone Carbon Dioxide. J. Plant. Physiol. 2011, 168, 459–465. [Google Scholar] [CrossRef]
- Liao, H.; Wan, H.; Shaff, J.; Wang, X.; Yan, X.; Kochian, L.V. Phosphorus and Aluminum Interactions in Soybean in Relation to Aluminum Tolerance. Exudation of Specific Organic Acids from Different Regions of the Intact Root System. Plant. Physiol. 2006, 141, 674–684. [Google Scholar] [CrossRef]
- Kochian, L.V. Cellular Mechanisms of Aluminum Toxicity and Resistance in Plants. Annu. Rev. 1995, 46, 237–260. [Google Scholar] [CrossRef]
- Mohammed, Y.S.; Eltayeb, A.E.; Tsujimoto, H. Enhancement of Aluminum Tolerance in Wheat by Addition of Chromosomes from the Wild Relative Leymus Racemosus. Breed. Sci. 2013, 63, 407–416. [Google Scholar] [CrossRef] [PubMed]
- Liu, J.; Li, Y.; Wang, W.; Gai, J.; Li, Y. Genome-Wide Analysis of Mate Transporters and Expression Patterns of a Subgroup of Mate Genes in Response to Aluminum Toxicity in Soybean. BMC Genom. 2016, 17, 223. [Google Scholar] [CrossRef] [PubMed]
- Daspute, A.A.; Kobayashi, Y.; Panda, S.K.; Fakrudin, B.; Kobayashi, Y.; Tokizawa, M.; Iuchi, S.; Choudhary, A.K.; Yamamoto, Y.Y.; Koyama, H. Characterization of Ccstop1; a C2h2-Type Transcription Factor Regulates Al Tolerance Gene in Pigeonpea. Planta 2018, 247, 201–214. [Google Scholar] [CrossRef] [PubMed]
- Ye, J.; Wang, X.; Hu, T.; Zhang, F.; Wang, B.; Li, C.; Yang, T.; Li, H.; Lu, Y.; Giovannoni, J.J.; et al. An Indel in the Promoter of Al-Activated Malate Transporter9 Selected during Tomato Domestication Determines Fruit Malate Contents and Aluminum Tolerance. Plant. Cell 2017, 29, 2249–2268. [Google Scholar] [CrossRef] [PubMed]
- Wang, W.; Zhao, X.Q.; Hu, Z.M.; Shao, J.F.; Che, J.; Chen, R.F.; Dong, X.Y.; Shen, R.F. Aluminium Alleviates Manganese Toxicity to Rice by Decreasing Root Symplastic Mn Uptake and Reducing Availability to Shoots of Mn Stored in Roots. Ann. Bot. 2015, 116, 237–246. [Google Scholar] [CrossRef] [PubMed]
- Peng, C.; Liang, X.; Liu, E.E.; Zhang, J.J.; Peng, X.X. The Oxalyl-Coa Synthetase-Regulated Oxalate and Its Distinct Effects on Resistance to Bacterial Blight and Aluminium Toxicity in Rice. Plant. Biol. 2017, 19, 345–353. [Google Scholar] [CrossRef]
- Farh, M.E.; Kim, Y.J.; Sukweenadhi, J.; Singh, P.; Yang, D.C. Aluminium Resistant, Plant Growth Promoting Bacteria Induce Overexpression of Aluminium Stress Related Genes in Arabidopsis Thaliana and Increase the Ginseng Tolerance against Aluminium Stress. Microbiol. Res. 2017, 200, 45–52. [Google Scholar] [CrossRef]
- Zhang, Y.; Zhang, J.; Guo, J.; Zhou, F.; Singh, S.; Xu, X.; Xie, Q.; Yang, Z.; Huang, C.F. F-Box Protein Rae1 Regulates the Stability of the Aluminum-Resistance Transcription Factor Stop1 in Arabidopsis. Proc. Natl. Acad. Sci. USA 2019, 116, 319–327. [Google Scholar] [CrossRef]
- Sjogren, C.A.; Larsen, P.B. Suv2, Which Encodes an Atr-Related Cell Cycle Checkpoint and Putative Plant Atrip, Is Required for Aluminium-Dependent Root Growth Inhibition in Arabidopsis. Plant. Cell Env. 2017, 40, 1849–1860. [Google Scholar] [CrossRef]
- Pareek, C.S.; Smoczynski, R.; Tretyn, A. Sequencing Technologies and Genome Sequencing. J. Appl. Genet. 2011, 52, 413–435. [Google Scholar] [CrossRef]
- Singh, N.K.; Gupta, D.K.; Jayaswal, P.K.; Mahato, A.K.; Dutta, S.; Singh, S.; Bhutani, S.; Dogra, V.; Singh, B.P.; Kumawat, G.; et al. The First Draft of the Pigeonpea Genome Sequence. J. Plant. Biochem. Biotechnol. 2012, 21, 98–112. [Google Scholar] [CrossRef]
- Mahato, A.K.; Sharma, A.K.; Sharma, T.R.; Singh, N.K. An Improved Draft of the Pigeonpea (Cajanus Cajan (L.) Millsp.) Genome. Data Brief. 2018, 16, 376–380. [Google Scholar] [CrossRef]
- Varshney, R.K.; Chen, W.; Li, Y.; Bharti, A.K.; Saxena, R.K.; Schlueter, J.A.; Donoghue, M.T.; Azam, S.; Fan, G.; Whaley, A.M.; et al. Draft Genome Sequence of Pigeonpea (Cajanus Cajan), an Orphan Legume Crop of Resource-Poor Farmers. Nat. Biotechnol. 2011, 30, 83–89. [Google Scholar] [CrossRef] [PubMed]
- Rathinam, M.; Mishra, P.; Vasudevan, M.; Budhwar, R.; Mahato, A.; Prabha, A.L.; Singh, N.K.; Rao, U.; Sreevathsa, R. Comparative Transcriptome Analysis of Pigeonpea, Cajanus Cajan (L.) and One of Its Wild Relatives Cajanus Platycarpus (Benth.) Maesen. PLoS ONE 2019, 14, e0218731. [Google Scholar] [CrossRef] [PubMed]
- Singh, V.K.; Khan, A.W.; Saxena, R.K.; Kumar, V.; Kale, S.M.; Sinha, P.; Chitikineni, A.; Pazhamala, L.T.; Garg, V.; Sharma, M.; et al. Next-Generation Sequencing for Identification of Candidate Genes for Fusarium Wilt and Sterility Mosaic Disease in Pigeonpea (Cajanus Cajan). Plant. Biotechnol. J. 2016, 14, 1183–1194. [Google Scholar] [CrossRef]
- Klepikova, A.V.; Logacheva, M.D.; Dmitriev, S.E.; Penin, A.A. Rna-Seq Analysis of an Apical Meristem Time Series Reveals a Critical Point in Arabidopsis Thaliana Flower Initiation. BMC Genom. 2015, 16, 466. [Google Scholar] [CrossRef]
- Plotnikova, A.; Kellner, M.J.; Schon, M.A.; Mosiolek, M.; Nodine, M.D. Microrna Dynamics and Functions during Arabidopsis Embryogenesis. Plant. Cell 2019, 31, 2929–2946. [Google Scholar] [CrossRef] [PubMed]
- Dong, B.; Niu, L.; Meng, D.; Song, Z.; Wang, L.; Jian, Y.; Fan, X.; Dong, M.; Yang, Q.; Fu, Y. Genome-Wide Analysis of Mate Transporters and Response to Metal Stress in Cajanus Cajan. J. Plant. Interact. 2019, 14, 265–275. [Google Scholar] [CrossRef]
- Martin, M. Cutadapt Removes Adapter Sequences from High-Throughput Sequencing Reads. EMBnet. J. 2010, 17, 10–12. [Google Scholar]
- Dobin, A.; Davis, C.A.; Schlesinger, F.; Drenkow, J.; Zaleski, C.; Jha, S.; Batut, P.; Chaisson, M.; Gingeras, T.R. Star: Ultrafast Universal Rna-Seq Aligner. Bioinformatics 2013, 29, 15–21. [Google Scholar] [CrossRef]
- Trapnell, C.; Roberts, A.; Goff, L.; Pertea, G.; Kim, D.; Kelley, D.R.; Pimentel, H.; Salzberg, S.L.; Rinn, J.L.; Pachter, L. Differential Gene and Transcript Expression Analysis of Rna-Seq Experiments with Tophat and Cufflinks. Nat. Protoc. 2012, 7, 562–578. [Google Scholar] [CrossRef]
- Saeed, A.I.; Sharov, V.; White, J.; Li, J.; Liang, W.; Bhagabati, N.; Braisted, J.; Klapa, M.; Currier, T.; Thiagarajan, M.; et al. Tm4: A Free, Open-Source System for Microarray Data Management and Analysis. Biotechniques 2003, 34, 374–378. [Google Scholar] [CrossRef]
- Ye, J.; Zhang, Y.; Cui, H.; Liu, J.; Wu, Y.; Cheng, Y.; Xu, H.; Huang, X.; Li, S.; Zhou, A.; et al. Wego 2.0: A Web Tool for Analyzing and Plotting Go Annotations, 2018 Update. Nucleic Acids Res. 2018, 46, W71–W75. [Google Scholar] [CrossRef] [PubMed]
- Thimm, O.; Blasing, O.; Gibon, Y.; Nagel, A.; Meyer, S.; Kruger, P.; Selbig, J.; Muller, L.A.; Rhee, S.Y.; Stitt, M. Mapman: A User-Driven Tool to Display Genomics Data Sets onto Diagrams of Metabolic Pathways and Other Biological Processes. Plant. J. 2004, 37, 914–939. [Google Scholar] [CrossRef] [PubMed]
- Meng, D.; Li, C.; Park, H.J.; Gonzalez, J.; Wang, J.; Dandekar, A.M.; Turgeon, B.G.; Cheng, L. Sorbitol Modulates Resistance to Alternaria Alternata by Regulating the Expression of an Nlr Resistance Gene in Apple. Plant. Cell 2018, 30, 1562–1581. [Google Scholar] [CrossRef] [PubMed]
- Schofield, C.J.; Zhang, Z. Structural and Mechanistic Studies on 2-Oxoglutarate-Dependent Oxygenases and Related Enzymes. Curr. Opin. Struct. Biol. 1999, 9, 722–731. [Google Scholar] [CrossRef]
- Hagel, J.M.; Facchini, P.J. Expanding the Roles for 2-Oxoglutarate-Dependent Oxygenases in Plant Metabolism. Nat. Prod. Rep. 2018, 35, 721–734. [Google Scholar] [CrossRef]
- Schröder, G. Stilbene and Chalcone Synthases: Related Enzymes with Key Functions in Plant-Specific Pathways. Z. Für Nat. C 1990, 45, 1–8. [Google Scholar]
- Zhao, Z.C.; Hu, G.B.; Hu, F.C.; Wang, H.C.; Yang, Z.Y.; Lai, B. The Udp Glucose: Flavonoid-3-O-Glucosyltransferase (Ufgt) Gene Regulates Anthocyanin Biosynthesis in Litchi (Litchi Chinesis Sonn.) During Fruit Coloration. Mol. Biol. Rep. 2012, 39, 6409–6415. [Google Scholar] [CrossRef]
- Luo, J.; Nishiyama, Y.; Fuell, C.; Taguchi, G.; Elliott, K.; Hill, L.; Tanaka, Y.; Kitayama, M.; Yamazaki, M.; Bailey, P.; et al. Convergent Evolution in the Bahd Family of Acyl Transferases: Identification and Characterization of Anthocyanin Acyl Transferases from Arabidopsis Thaliana. Plant. J. 2007, 50, 678–695. [Google Scholar] [CrossRef]
- Hyung Ko, J.; Kim, B.G.; Joong-Hoon, A. Glycosylation of Flavonoids with a Glycosyltransferase from Bacillus Cereus. FEMS Microbiol. Lett. 2006, 258, 263–268. [Google Scholar] [CrossRef]
- Jeon, J.-R.; Baldrian, P.; Murugesan, K.; Chang, Y.-S. Laccase-Catalysed Oxidations of Naturally Occurring Phenols: From in Vivo Biosynthetic Pathways to Green Synthetic Applications. Microb. Biotechnol. 2012, 5, 318–332. [Google Scholar] [CrossRef]
- Wang, G.D.; Li, Q.J.; Luo, B.; Chen, X.Y. Ex Planta Phytoremediation of Trichlorophenol and Phenolic Allelochemicals Via an Engineered Secretory Laccase. Nat. Biotechnol. 2004, 22, 893–897. [Google Scholar] [CrossRef] [PubMed]
- Ranocha, P.; Chabannes, M.; Chamayou, S.; Danoun, S.; Jauneau, A.; Boudet, A.M.; Goffner, D. Laccase Down-Regulation Causes Alterations in Phenolic Metabolism and Cell Wall Structure in Poplar. Plant. Physiol. 2002, 129, 145–155. [Google Scholar] [CrossRef] [PubMed]
- Hilgers, R.; Vincken, J.P.; Gruppen, H.; Kabel, M.A. Laccase/Mediator Systems: Their Reactivity toward Phenolic Lignin Structures. ACS Sustain. Chem. Eng. 2018, 6, 2037–2046. [Google Scholar] [CrossRef] [PubMed]
- Sanz-Carbonell, A.; Marques, M.C.; Martinez, G.; Gomez, G. Dynamic Architecture and Regulatory Implications of the Mirna Network Underlying the Response to Stress in Melon. RNA Biol. 2020, 17, 292–308. [Google Scholar] [CrossRef] [PubMed]
- Narsai, R.; Gouil, Q.; Secco, D.; Srivastava, A.; Karpievitch, Y.V.; Liew, L.C.; Lister, R.; Lewsey, M.G.; Whelan, J. Extensive Transcriptomic and Epigenomic Remodelling Occurs during Arabidopsis Thaliana Germination. Genome Biol. 2017, 18, 172. [Google Scholar] [CrossRef]
- Liang, L.; Yang, J.; Gao, Z.; Wang, Q.; Liang, Q.; Song, Z.; Bi, Y.; Li, C.; He, H.; Fan, L.-M. Spindly Is Involved in Aba Signaling Bypassing the Pyr/Pyls/Rcars-Mediated Pathway and Partly through Functional Abar. Environ. Exp. Bot. 2018, 151, 43–54. [Google Scholar] [CrossRef]
- Feng, J.; Li, J.; Gao, Z.; Lu, Y.; Yu, J.; Zheng, Q.; Yan, S.; Zhang, W.; He, H.; Ma, L.; et al. Skip Confers Osmotic Tolerance During Salt Stress by Controlling Alternative Gene Splicing in Arabidopsis. Mol. Plant. 2015, 8, 1038–1052. [Google Scholar] [CrossRef]
- Liu, Y.; Zhou, M.; Gao, Z.; Ren, W.; Yang, F.; He, H.; Zhao, J. Rna-Seq Analysis Reveals Mapkkk Family Members Related to Drought Tolerance in Maize. PLoS ONE 2015, 10, e0143128. [Google Scholar] [CrossRef]







© 2020 by the authors. Licensee MDPI, Basel, Switzerland. This article is an open access article distributed under the terms and conditions of the Creative Commons Attribution (CC BY) license (http://creativecommons.org/licenses/by/4.0/).
Share and Cite
Gao, Z.; Dong, B.; Cao, H.; He, H.; Yang, Q.; Meng, D.; Fu, Y. Time Series RNA-seq in Pigeonpea Revealed the Core Genes in Metabolic Pathways under Aluminum Stress. Genes 2020, 11, 380. https://doi.org/10.3390/genes11040380
Gao Z, Dong B, Cao H, He H, Yang Q, Meng D, Fu Y. Time Series RNA-seq in Pigeonpea Revealed the Core Genes in Metabolic Pathways under Aluminum Stress. Genes. 2020; 11(4):380. https://doi.org/10.3390/genes11040380
Chicago/Turabian StyleGao, Zhaoxu, Biying Dong, Hongyan Cao, Hang He, Qing Yang, Dong Meng, and Yujie Fu. 2020. "Time Series RNA-seq in Pigeonpea Revealed the Core Genes in Metabolic Pathways under Aluminum Stress" Genes 11, no. 4: 380. https://doi.org/10.3390/genes11040380
APA StyleGao, Z., Dong, B., Cao, H., He, H., Yang, Q., Meng, D., & Fu, Y. (2020). Time Series RNA-seq in Pigeonpea Revealed the Core Genes in Metabolic Pathways under Aluminum Stress. Genes, 11(4), 380. https://doi.org/10.3390/genes11040380

