Phylogeography and the Evolutionary History of Sunflower (Helianthus annuus L.): Wild Diversity and the Dynamics of Domestication
Abstract
1. Introduction
2. Materials and Methods
2.1. Sampling and Sequencing
2.2. Sequence Processing and Variant Calling
2.3. Patterns of Genetic Diversity across Breeding Pools and Geographic Space
2.4. Phylogenetic Relationships
2.5. Population Clustering
2.6. Demographic History of Domestication
3. Results
3.1. Sample Sizes and SNP Datasets
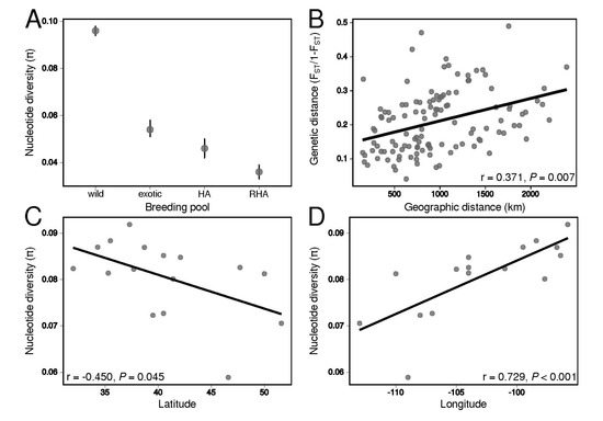
3.2. Patterns of Genetic Diversity across Breeding Pools and over Geographic Space
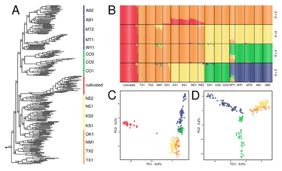
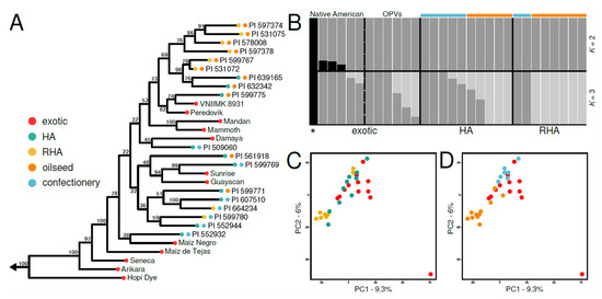
3.3. Phylogenetic Relationships
3.4. Population Clustering
3.5. Demographic Reconstruction
4. Discussion
4.1. Phylogeography of Wild Sunflower
4.2. Insights into the Domestication and Breeding History of Cultivated Sunflower
4.3. Domestication and Its Effects on Polymorphism
Supplementary Materials
Author Contributions
Funding
Acknowledgments
Conflicts of Interest
Data Accessibility
References
- Harris, D.R. Vavilov’s concept of centres of origin of cultivated plants: Its genesis and its influence on the study of agricultural origins. Biol. J. Linn. Soc. 1990, 39, 7–16. [Google Scholar] [CrossRef]
- Schoen, D.J.; Brown, A.H.D. The conservation of wild plant species in seed banks. BioScience 2001, 51, 960. [Google Scholar] [CrossRef]
- Takeda, S.; Matsuoka, M. Genetic approaches to crop improvement: Responding to environmental and population changes. Nat. Rev. Genet. 2008, 9, 444–457. [Google Scholar] [CrossRef]
- Dempewolf, H.; Baute, G.; Anderson, J.; Kilian, B.; Smith, C.; Guarino, L. Past and future use of wild relatives in crop breeding. Crop. Sci. 2017, 57, 1070–1082. [Google Scholar] [CrossRef]
- Marek, L.F. Crop wild relatives of sunflower in North America. In North American Crop Wild Relatives; Greene, S., Williams, K., Khoury, C., Kantar, M., Marek, L., Eds.; Springer: Berlin, Germany, 2019; Volume 2, pp. 453–483. [Google Scholar]
- Heiser, C.B.; Smith, D.M.; Clevenger, S.; Martin, W.C. The North American sunflowers (Helianthus). Mem. Torrey. Bot. Club 1969, 22, 1–218. [Google Scholar]
- Smith, B.D. Eastern North America as an independent center of plant domestication. Proc. Natl. Acad. Sci. USA 2006, 103, 12223–12228. [Google Scholar] [CrossRef] [PubMed]
- Heiser, C.B. The sunflower among the North American Indians. Proc. Am. Phils. Soc. 1951, 95, 432–448. [Google Scholar]
- Putt, E.D. Early history of sunflower. In Sunflower Production and Technology; Schneiter, A.A., Ed.; American Society Agron: Madison, Wisconsin, 1997; pp. 1–19. [Google Scholar]
- Gavrilova, V.A.; Anisimova, I.N. Genealogy of the sunflower lines created on the basis of Russian varieties. Helia 2017, 67, 1–12. [Google Scholar] [CrossRef]
- Korell, M.; Moosges, G.; Friedt, W. Construction of a sunflower pedigree map. Helia 1992, 7–16. [Google Scholar]
- Baute, G.J.; Kane, N.C.; Grassa, C.J.; Lai, Z.; Rieseberg, L.H. Genome scans reveal candidate domestication and improvement genes in cultivated sunflower, as well as post-domestication introgression with wild relatives. New Phytol. 2015, 206, 830–838. [Google Scholar] [CrossRef]
- Harter, A.V.; Gardner, K.A.; Falush, D.; Lentz, D.L.; Bye, R.A.; Rieseberg, L.H. Origin of extant domesticated sunflowers in eastern North America. Nature 2004, 430, 201–205. [Google Scholar] [CrossRef]
- Wills, D.M.; Burke, J.M. Chloroplast DNA variation confirms a single origin of domesticated sunflower (Helianthus annuus L.). J. Hered. 2006, 97, 403–408. [Google Scholar] [CrossRef] [PubMed]
- Blackman, B.K.; Scascitelli, M.; Kane, N.C.; Luton, H.H.; Rasmussen, D.A.; Bye, R.A.; Lentz, D.L.; Rieseberg, L.H. Sunflower domestication alleles support single domestication center in eastern North America. Proc. Natl. Acad. Sci. USA 2011, 108, 14360–14365. [Google Scholar] [CrossRef] [PubMed]
- Cronn, R.; Brothers, M.; Klier, K.; Bretting, P.K.; Wendel, J.F. Allozyme variation in domesticated annual sunflower and its wild relatives. Theor. Appl. Genet. 1997, 95, 532–545. [Google Scholar] [CrossRef]
- Tang, S.; Knapp, S.J. Microsatellites uncover extraordinary diversity in native American land races and wild populations of cultivated sunflower. Theor. Appl. Genet. 2003, 106, 990–1003. [Google Scholar] [CrossRef] [PubMed]
- Burke, J.M.; Knapp, S.J.; Rieseberg, L.H. Genetic consequences of selection during the evolution of cultivated sunflower. Genetics 2005, 171, 1933–1940. [Google Scholar] [CrossRef]
- Liu, A.; Burke, J.M. Patterns of nucleotide diversity in wild and cultivated sunflower. Genetics 2006, 173, 321–330. [Google Scholar] [CrossRef]
- Kolkman, J.M.; Berry, S.T.; Leon, A.J.; Slabaugh, M.B.; Tang, S.; Gao, W.; Shintani, D.K.; Burke, J.M.; Knapp, S.J. Single nucleotide polymorphisms and linkage disequilibrium in sunflower. Genetics 2007, 177, 457–468. [Google Scholar] [CrossRef]
- Mandel, J.R.; Dechaine, J.M.; Marek, L.F.; Burke, J.M. Genetic diversity and population structure in cultivated sunflower and a comparison to its wild progenitor, Helianthus annuus L. Theor. Appl. Genet. 2011, 123, 693–704. [Google Scholar] [CrossRef]
- Mandel, J.R.; Nambeesan, S.; Bowers, J.E.; Marek, L.F.; Ebert, D.; Rieseberg, L.H.; Knapp, S.J.; Burke, J.M. Association mapping and the genomic consequences of selection in sunflower. PLoS Genet. 2013, 9, e1003378. [Google Scholar] [CrossRef]
- Hewitt, G.M. Post-glacial re-colonization of European biota. Biol. J. Linn. Soc. 1999, 68, 87–112. [Google Scholar] [CrossRef]
- Hewitt, G.M. The genetic legacy of the Quaternary ice ages. Nature 2000, 405, 907–913. [Google Scholar] [CrossRef] [PubMed]
- Hewitt, G.M. Genetic consequences of climatic oscillations in the Quaternary. Philos. Trans. R. Soc. B 2004, 359, 185–195; discussion 195. [Google Scholar] [CrossRef] [PubMed]
- Healey, A.; Furtado, A.; Cooper, T.; Henry, R.J. Protocol: A simple method for extracting next-generation sequencing quality genomic DNA from recalcitrant plant species. Plant Methods 2014, 10, 21. [Google Scholar] [CrossRef] [PubMed]
- Poland, J.A.; Brown, P.J.; Sorrells, M.E.; Jannink, J.L. Development of high-density genetic maps for barley and wheat using a novel two-enzyme genotyping-by-sequencing approach. PLoS ONE 2012, 7, e32253. [Google Scholar] [CrossRef]
- Eaton, D.A.R. PyRAD: Assembly of de novo RADseq loci for phylogenetic analyses. Bioinformatics 2014, 30, 1844–1849. [Google Scholar] [CrossRef] [PubMed]
- Martin, M. Cutadapt removes adapter sequences from high-throughput sequencing reads. EMBnet. J. 2011, 17, 10. [Google Scholar] [CrossRef]
- Todesco, M.; Owens, G.L.; Bercovich, N.; Légaré, J.S.; Soudi, S.; Burge, D.O.; Huang, K.; Ostevik, K.L.; Drummond, E.B.M.; Imerovski, I.; et al. Massive haplotypes underlie ecotypic differentiation in sunflowers. BioRxiv 2019, 790279. [Google Scholar]
- Li, H.; Durbin, R. Fast and accurate short read alignment with Burrows-Wheeler transform. Bioinformatics 2009, 25, 1754–1760. [Google Scholar] [CrossRef]
- Li, H.; Handsaker, B.; Wysoker, A.; Fennell, T.; Ruan, J.; Homer, N.; Marth, G.; Abecasis, G.; Durbin, R. 1000 Genome Project Data Processing Subgroup the Sequence Alignment/Map format and SAMtools. Bioinformatics 2009, 25, 2078–2079. [Google Scholar] [CrossRef]
- Quinlan, A.R. BEDTools: The Swiss-Army Tool for Genome Feature Analysis. Curr. Protoc. Bioinform. 2014, 47, 1–34. [Google Scholar] [CrossRef] [PubMed]
- Danecek, P.; Auton, A.; Abecasis, G.; Albers, C.A.; Banks, E.; DePristo, M.A.; Handsaker, R.E.; Lunter, G.; Marth, G.T.; Sherry, S.T.; et al. The variant call format and VCFtools. Bioinformatics 2011, 27, 2156–2158. [Google Scholar] [CrossRef]
- Huang, H.; Knowles, L.L. Unforeseen Consequences of excluding missing data from next-generation sequences: Simulation study of RAD sequences. Syst. Biol. 2016, 65, 357–365. [Google Scholar] [CrossRef]
- Eaton, D.A.R.; Spriggs, E.L.; Park, B.; Donoghue, M.J. Misconceptions on missing data in RAD-seq phylogenetics with a deep-scale example from flowering Plants. Syst. Biol. 2017, 66, 399–412. [Google Scholar] [CrossRef]
- Linck, E.; Battey, C.J. Minor allele frequency thresholds strongly affect population structure inference with genomic data sets. Mol. Ecol. Resour. 2019, 19, 639–647. [Google Scholar] [CrossRef]
- R Core Team. R: A Language and Environment for Statistical Computing; R Foundation for Statistical Computing: Vienna, Austria, 2019. [Google Scholar]
- Canty, A.; Ripley, B.D. boot: Bootstrap R (S-Plus) Functions, R package version 1.3-24; R Foundation for Statistical Computing: Vienna, Austria, 2019. [Google Scholar]
- Weir, B.S.; Clark Cockerham, C. Estimating F-statistics for the analysis of population structure. Evolution 1984, 38, 1358. [Google Scholar] [PubMed]
- Goudet, J. hierfstat, a package for R to compute and test hierarchical F-statistics. Mol. Ecol. Notes 2005, 5, 184–186. [Google Scholar] [CrossRef]
- Dray, S.; Dufour, A.B. The ade4 package: Implementing the duality diagram for ecologists. J. Stat. Softw. 2007, 22. [Google Scholar] [CrossRef]
- Bougeard, S.; Dray, S. Supervised multiblock analysis in R with the ade4 package. J. Stat. Softw. 2018, 86. [Google Scholar] [CrossRef]
- Hijmans, R.J. Geosphere: Spherical Trigonometry, R package version 1.5-10; R Foundation for Statistical Computing: Vienna, Austria, 2019. [Google Scholar]
- Kamvar, Z.N.; Tabima, J.F.; Grünwald, N.J. Poppr: An R package for genetic analysis of populations with clonal, partially clonal, and/or sexual reproduction. PeerJ 2014, 2, e281. [Google Scholar] [CrossRef]
- Stamatakis, A. RAxML version 8: A tool for phylogenetic analysis and post-analysis of large phylogenies. Bioinformatics 2014, 30, 1312–1313. [Google Scholar] [CrossRef] [PubMed]
- Raj, A.; Stephens, M.; Pritchard, J.K. fastSTRUCTURE: Variational inference of population structure in large SNP data sets. Genetics 2014, 197, 573–589. [Google Scholar] [CrossRef] [PubMed]
- Alexander, D.H.; Novembre, J.; Lange, K. Fast model-based estimation of ancestry in unrelated individuals. Genome Res. 2009, 19, 1655–1664. [Google Scholar] [CrossRef] [PubMed]
- Frichot, E.; François, O. LEA: An R package for landscape and ecological association studies. Methods Ecol. Evol. 2015, 6, 925–929. [Google Scholar] [CrossRef]
- Gutenkunst, R.N.; Hernandez, R.D.; Williamson, S.H.; Bustamante, C.D. Inferring the joint demographic history of multiple populations from multidimensional SNP frequency data. PLoS Genet. 2009, 5, e1000695. [Google Scholar] [CrossRef]
- Portik, D.M.; Leaché, A.D.; Rivera, D.; Barej, M.F.; Burger, M.; Hirschfeld, M.; Rödel, M.O.; Blackburn, D.C.; Fujita, M.K. Evaluating mechanisms of diversification in a Guineo-Congolian tropical forest frog using demographic model selection. Mol. Ecol. 2017, 26, 5245–5263. [Google Scholar] [CrossRef]
- Burnham, K.P.; Anderson, D.R. Model Selection and Multimodel Inference: A Practical Information-Theoretic Approach; Springer Science & Business Media: Berlin, Germany, 2007. [Google Scholar]
- Carstens, B.C.; Brennan, R.S.; Chua, V.; Duffie, C.V.; Harvey, M.G.; Koch, R.A.; McMahan, C.D.; Nelson, B.J.; Newman, C.E.; Satler, J.D.; et al. Model selection as a tool for phylogeographic inference: An example from the willow Salix melanopsis. Mol. Ecol. 2013, 22, 4014–4028. [Google Scholar] [CrossRef]
- Coffman, A.J.; Hsieh, P.H.; Gravel, S.; Gutenkunst, R.N. Computationally efficient composite likelihood statistics for demographic inference. Mol. Biol. Evol. 2016, 33, 591–593. [Google Scholar] [CrossRef]
- Sambatti, J.B.M.; Strasburg, J.L.; Ortiz-Barrientos, D.; Baack, E.J.; Rieseberg, L.H. Reconciling extremely strong barriers with high levels of gene exchange in annual sunflowers. Evolution 2012, 66, 1459–1473. [Google Scholar] [CrossRef]
- Slatkin, M.; Excoffier, L. Serial founder effects during range expansion: A spatial analog of genetic drift. Genetics 2012, 191, 171–181. [Google Scholar] [CrossRef]
- Petit, R.J.; Aguinagalde, I.; de Beaulieu, J.-L.; Bittkau, C.; Brewer, S.; Cheddadi, R.; Ennos, R.; Fineschi, S.; Grivet, D.; Lascoux, M.; et al. Glacial refugia: Hotspots but not melting pots of genetic diversity. Science 2003, 300, 1563–1565. [Google Scholar] [CrossRef] [PubMed]
- Broyles, S. Postglacial migration and the loss of allozyme variation in northern populations of Asclepias exaltata (Asclepiadaceae). Am. J. Bot. 1998, 85, 1091. [Google Scholar] [CrossRef] [PubMed]
- Barnard-Kubow, K.B.; Debban, C.L.; Galloway, L.F. Multiple glacial refugia lead to genetic structuring and the potential for reproductive isolation in a herbaceous plant. Am. J. Bot. 2015, 102, 1842–1853. [Google Scholar] [CrossRef] [PubMed]
- Griffin, S.R.; Barrett, S.C.H. Genetic variation in Trillium erectum (Melanthiaceae), a widespread forest herb in eastern North America. Can. J. Bot. 2004, 82, 316–321. [Google Scholar] [CrossRef]
- Griffin, S.R.; Barrett, S.C.H. Post-glacial history of Trillium grandiflorum (Melanthiaceae) in eastern North America: Inferences from phylogeography. Am. J. Bot. 2004, 91, 465–473. [Google Scholar] [CrossRef]
- Kim, S.H.; Cho, M.S.; Li, P.; Kim, S.C. Phylogeography and ecological niche modeling reveal reduced genetic diversity and colonization patterns of skunk cabbage (Symplocarpus foetidus; Araceae) from glacial refugia in Eastern North America. Front. Plant Sci. 2018, 9, 648. [Google Scholar] [CrossRef]
- Peterson, B.J.; Graves, W.R. Chloroplast phylogeography of Dirca palustris L. indicates populations near the glacial boundary at the Last Glacial Maximum in eastern North America. J. Biogeogr. 2016, 43, 314–327. [Google Scholar] [CrossRef]
- Park, B.; Donoghue, M.J. Phylogeography of a widespread eastern North American shrub, Viburnum lantanoides. Am. J. Bot. 2019, 106, 389–401. [Google Scholar] [CrossRef]
- Spriggs, E.L.; Eaton, D.A.R.; Sweeney, P.W.; Schlutius, C.; Edwards, E.J.; Donoghue, M.J. Restriction-Site-Associated DNA Sequencing Reveals a Cryptic Viburnum Species on the North American Coastal Plain. Syst. Biol. 2019, 68, 187–203. [Google Scholar] [CrossRef]
- Spriggs, E.L.; Schlutius, C.; Eaton, D.A.; Park, B.; Sweeney, P.W.; Edwards, E.J.; Donoghue, M.J. Differences in flowering time maintain species boundaries in a continental radiation of Viburnum. Am. J. Bot. 2019, 106, 833–849. [Google Scholar] [CrossRef]
- McLachlan, J.S.; Clark, J.S.; Manos, P.S. Molecular indicators of tree migration capacity under rapid climate change. Ecology 2005, 86, 2088–2098. [Google Scholar] [CrossRef]
- Saeki, I.; Dick, C.W.; Barnes, B.V.; Murakami, N. Comparative phylogeography of red maple (Acer rubrum L.) and silver maple (Acer saccharinum L.): Impacts of habitat specialization, hybridization and glacial history. J. Biogeogr. 2011, 38, 992–1005. [Google Scholar] [CrossRef]
- Bemmels, J.B.; Dick, C.W. Genomic evidence of a widespread southern distribution during the Last Glacial Maximum for two eastern North American hickory species. J. Biogeogr. 2018, 45, 1739–1750. [Google Scholar] [CrossRef]
- Bemmels, J.B.; Lacey Knowles, L.; Dick, C.W. Genomic evidence of survival near ice sheet margins for some, but not all, North American trees. Proc. Natl. Acad. Sci. USA 2019, 116, 8431–8436. [Google Scholar] [CrossRef]
- Morris, A.B.; Graham, C.H.; Soltis, D.E.; Soltis, P.S. Reassessment of phylogeographical structure in an eastern North American tree using Monmonier’s algorithm and ecological niche modelling. J. Biogeogr. 2010, 37, 1657–1667. [Google Scholar] [CrossRef]
- Nadeau, S.; Godbout, J.; Lamothe, M.; Gros-Louis, M.C.; Isabel, N.; Ritland, K. Contrasting patterns of genetic diversity across the ranges of Pinus monticola and P. strobus: A comparison between eastern and western North American postglacial colonization histories. Am. J. Bot. 2015, 102, 1342–1355. [Google Scholar] [CrossRef]
- Zinck, J.W.R.; Rajora, O.P. Post-glacial phylogeography and evolution of a wide-ranging highly-exploited keystone forest tree, eastern white pine (Pinus strobus) in North America: Single refugium, multiple routes. BMC Evol. Biol. 2016, 16, 56. [Google Scholar] [CrossRef]
- Jackson, S.T.; Webb, R.S.; Anderson, K.H.; Overpeck, J.T.; Webb III, T.; Williams, J.W.; Hansen, B.C.S. Vegetation and environment in Eastern North America during the Last Glacial Maximum. Quat. Sci. Rev. 2000, 19, 489–508. [Google Scholar] [CrossRef]
- Williams, J.W.; Shuman, B.N.; Webb, T.; Bartlein, P.J.; Leduc, P.L. Late-quaternary vegetation dynamics in North America: Scaling from taxa to biomes. Ecol. Monogr. 2004, 74, 309–334. [Google Scholar] [CrossRef]
- Delcourt, P.A.; Delcourt, H.R.; Brister, R.C.; Lackey, L.E. Quaternary vegetation history of the Mississippi embayment. Quat. Res. 1980, 111–132. [Google Scholar] [CrossRef]
- Delcourt, H.R.; Delcourt, P.A. Ice age haven for hardwoods. Nat. Hist. 1984, 22–28. [Google Scholar]
- Avendaño-González, M.; Morales-Domínguez, J.F.; Siqueiros-Delgado, M.E. Genetic structure, phylogeography, and migration routes of Bouteloua gracilis (Kunth) Lag. ex Griffiths (Poaceae:Chloridoideae). Mol. Phylogenetics Evol. 2019, 134, 50–60. [Google Scholar] [CrossRef] [PubMed]
- Remington, C.L. Suture-zones of hybrid interaction between recently joined biotas. Evol. Biol. 1968, 321, 428. [Google Scholar]
- Swenson, N.G.; Howard, D.J. Do suture zones exist? Evolution 2004, 58, 2391–2397. [Google Scholar] [CrossRef] [PubMed]
- Swenson, N.G.; Howard, D.J. Clustering of contact zones, hybrid zones, and phylogeographic breaks in North America. Am. Nat. 2005, 166, 581–591. [Google Scholar] [CrossRef] [PubMed]
- Swenson, N.G. GIS-based niche models reveal unifying climatic mechanisms that maintain the location of avian hybrid zones in a North American suture zone. J. Evolution. Biol. 2006, 19, 717–725. [Google Scholar] [CrossRef]
- Fick, G.N.; Miller, J.F. Sunflower breeding. In Sunflower Production and Technology; Scheiter, A.A., Ed.; American Society of Agronomy: Madison, WI, USA, 1997; pp. 395–440. [Google Scholar]
- Hübner, S.; Bercovich, N.; Todesco, M.; Mandel, J.R.; Odenheimer, J.; Ziegler, E.; Lee, J.S.; Baute, G.J.; Owens, G.L.; Grassa, C.J.; et al. Sunflower pan-genome analysis shows that hybridization altered gene content and disease resistance. Nat. Plants 2019, 5, 54–62. [Google Scholar] [CrossRef]
- Burke, J.M.; Burger, J.C.; Chapman, M.A. Crop evolution: From genetics to genomics. Curr. Opin. Genet. Dev. 2007, 17, 525–532. [Google Scholar] [CrossRef]
- Burger, J.C.; Chapman, M.A.; Burke, J.M. Molecular insights into the evolution of crop plants. Am. J. Bot. 2008, 95, 113–122. [Google Scholar] [CrossRef]
- Moyers, B.T.; Morrell, P.L.; McKay, J.K. Genetic Costs of Domestication and Improvement. J. Hered. 2018, 109, 103–116. [Google Scholar] [CrossRef]
- Miller, A.J.; Gross, B.L. From forest to field: Perennial fruit crop domestication. Am. J. Bot. 2011, 98, 1389–1414. [Google Scholar] [CrossRef] [PubMed]
- Schmutz, J.; McClean, P.E.; Mamidi, S.; Wu, G.A.; Cannon, S.B.; Grimwood, J.; Jenkins, J.; Shu, S.; Song, Q.; Chavarro, C.; et al. A reference genome for common bean and genome-wide analysis of dual domestications. Nat. Genet. 2014, 46, 707–713. [Google Scholar] [CrossRef] [PubMed]
- Beissinger, T.M.; Wang, L.; Crosby, K.; Durvasula, A.; Hufford, M.B.; Ross-Ibarra, J. Recent demography drives changes in linked selection across the maize genome. Nat. Plants 2016, 2, 16084. [Google Scholar] [CrossRef] [PubMed]
- Wang, L.; Beissinger, T.M.; Lorant, A.; Ross-Ibarra, C.; Ross-Ibarra, J.; Hufford, M.B. The interplay of demography and selection during maize domestication and expansion. Genome Biol. 2017, 18, 1–13. [Google Scholar] [CrossRef] [PubMed]
- Seiler, G.J. Utilization of wild sunflower species for the improvement of cultivated sunflower. Field Crop Res. 1992, 30, 195–230. [Google Scholar] [CrossRef]
- Seiler, G.J.; Qi, L.L.; Marek, L.F. Utilization of sunflower crop wild relatives for cultivated sunflower improvement. Crop Sci. 2017, 57, 1083–1101. [Google Scholar] [CrossRef]
- Wales, N.; Akman, M.; Watson, R.H.B.; Sánchez Barreiro, F.; Smith, B.D.; Gremillion, K.J.; Gilbert, M.T.P.; Blackman, B.K. Ancient DNA reveals the timing and persistence of organellar genetic bottlenecks over 3000 years of sunflower domestication and improvement. Evol. Appl. 2019, 12, 38–53. [Google Scholar] [CrossRef]
- Li, H.; Durbin, R. Inference of human population history from individual whole-genome sequences. Nature 2011, 475, 493–496. [Google Scholar] [CrossRef]





| USDA PI Number | Improvement Status | Name | Geographic Origin | Sample Size |
|---|---|---|---|---|
| 592304 | wild | AB2 | Alberta, CAN; 51.6, -112.7 | 16 |
| 592309 | wild | AB1 | Alberta, CAN; 49.9, -110.2 | 14 |
| 586816 | wild | MT2 | Montana, USA; 47.7, -104.2 | 16 |
| 531035 | wild | MT1 | Montana, USA; 46.6, -108.5 | 16 |
| 586837 | wild | WY1 | Wyoming, USA; 42.07, -104.18 | 9 |
| 435564 | wild | CO3 | Colorado, USA; 40.49, -106.83 | 13 |
| 468622 | wild | CO2 | Colorado, USA; 39.45, -108.05 | 12 |
| 435560 | wild | CO1 | Colorado, USA; 37.67, -104.83 | 16 |
| 586869 | wild | NE2 | Nebraska, USA; 41.37, -97.67 | 11 |
| 586866 | wild | NE1 | Nebraska, USA; 40.47, -96.37 | 14 |
| 586859 | wild | KS2 | Kansas, USA; 38.67, -96.67 | 17 |
| 664770 | wild | KS1 | Kansas, USA; 37.33, -95.79 | 14 |
| 468489 | wild | OK1 | Oklahoma, USA; 35.47, -98.36 | 13 |
| 435479 | wild | NM1 | New Mexico, USA; 35.32, -103.98 | 12 |
| 435366 | wild | TX2 | Texas, USA; 34.26, -99.52 | 16 |
| 649848 | wild | TX1 | Texas, USA; 32.01, -100.55 | 13 |
| 607510 | elite – HA, confectionery | HAR7 | USDA Breeding Program | 1 |
| 599780 | elite – HA, confectionery | HA285 | USDA Breeding Program | 1 |
| 599769 | elite – HA, confectionery | HA008 | USDA Breeding Program | 1 |
| 552932 | elite – HA, confectionery | HA286 | USDA Breeding Program | 1 |
| 509060 | elite – HA, confectionery | HA350 | USDA Breeding Program | 1 |
| 639165 | elite – HA, oilseed | HA442 | USDA Breeding Program | 1 |
| 632342 | elite – HA, oilseed | HA433 | USDA Breeding Program | 1 |
| 599775 | elite – HA, oilseed | HA124 | USDA Breeding Program | 1 |
| 599771 | elite – HA, oilseed | HA061 | USDA Breeding Program | 1 |
| 561918 | elite – HA, oilseed | HA378 | USDA Breeding Program | 1 |
| 664234 | elite – RHA, confectionery | RHA325 | USDA Breeding Program | 1 |
| 552944 | elite – RHA, confectionery | RHA282 | USDA Breeding Program | 1 |
| 599767 | elite – RHA, oilseed | RHA299 | USDA Breeding Program | 1 |
| 597378 | elite – RHA, oilseed | RHA400 | USDA Breeding Program | 1 |
| 597374 | elite – RHA, oilseed | RHA397 | USDA Breeding Program | 1 |
| 578008 | elite – RHA, oilseed | RHA386 | USDA Breeding Program | 1 |
| 531075 | elite – RHA, oilseed | RHA362 | USDA Breeding Program | 1 |
| 531072 | elite – RHA, oilseed | RHA359 | USDA Breeding Program | 1 |
| 294659 | exotic – OPV | Peredovik | Russia, Asia | 1 |
| 340790 | exotic – OPV | VNIIMK8931 | Russia, Asia | 1 |
| 476853 | exotic – OPV | Mammoth | Russia, Asia | 1 |
| 496263 | exotic – OPV | Damaya | China, East Asia | 1 |
| 162454 | exotic – OPV | Sunrise | USA, North America | 1 |
| 650353 | exotic – OPV | Guayacan | Uruguay, South America | 1 |
| 369357 | exotic – Native American landrace | Arikara | USA, North America | 1 |
| 369360 | exotic – Native American landrace | Seneca | USA, North America | 1 |
| 432504 | exotic – Native American landrace | Hopi Dye | USA, North America | 1 |
| 600717 | exotic – Native American landrace | Mandan | USA, North America | 1 |
| 650646 | exotic – Native American landrace | Maíz Negro | USA, North America | 1 |
| 650761 | exotic – Native American landrace | Maíz de Tejas | USA, North America | 1 |
| 435624 | outgroup – wild H. argophyllus | - | Texas, USA; 28.17, -97.00 | 2 |
| 613764 | outgroup – wild H. petiolaris | - | North Dakota, USA; 46.86, -96.90 | 3 |
| Dataset | Samples | Sample Coverage | MAF/MAC Threshold | Thinning Interval | SNPs |
|---|---|---|---|---|---|
| phylogenomics | 257 | 50% | MAF = 0.01 | - | 43,271 |
| ingroup_all | 252 | 80% | MAF = 0.01 | 1 kb | 5745 |
| ingroup_wild | 222 | 80% | MAF = 0.01 | 1 kb | 5571 |
| ingroup_crop | 30 | 80% | MAF = 0.01 | 1 kb | 12,808 |
| ingroup_dadi | 62 | 50% | MAC = 2 | 1 kb | 12,025 |
| Model | ll | AIC | ΔAIC | Nref (×103) | Nwild-current (×103) | Ncult-founder (×103) | Ncult-current (×103) | Mw⟷c | Mw→c | Mw←c | T Years (×103) |
|---|---|---|---|---|---|---|---|---|---|---|---|
| A | −3303 | 6614 | 2719 | 8.51 (8.30–8.73) | 14.7 (13.8–15.7) | 8.75 (7.35–10.1) | 0.865 (0.792–0.938) | - | - | - | 0.912 (0.776–1.06) |
| B | −2123 | 4255 | 361 | 4.58 (4.31–4.86) | 13.2 (12.2–14.1) | 21.0 (10.8–31.3) | 1.51 (1.39–1.63) | 3.06 (2.96–3.16) | - | - | 4.85 (4.32–5.37) |
| C | −1941 | 3895 | 0 | 4.23 (4.06–4.39) | 14.5 (13.7–15.3) | 9.34 (1.79–16.9) | 0.773 (0.726–0.820) | - | 3.81 (3.58–4.04) | 0.353 (0.301–0.405) | 5.37 (5.06–5.67) |
© 2020 by the authors. Licensee MDPI, Basel, Switzerland. This article is an open access article distributed under the terms and conditions of the Creative Commons Attribution (CC BY) license (http://creativecommons.org/licenses/by/4.0/).
Share and Cite
Park, B.; Burke, J.M. Phylogeography and the Evolutionary History of Sunflower (Helianthus annuus L.): Wild Diversity and the Dynamics of Domestication. Genes 2020, 11, 266. https://doi.org/10.3390/genes11030266
Park B, Burke JM. Phylogeography and the Evolutionary History of Sunflower (Helianthus annuus L.): Wild Diversity and the Dynamics of Domestication. Genes. 2020; 11(3):266. https://doi.org/10.3390/genes11030266
Chicago/Turabian StylePark, Brian, and John M. Burke. 2020. "Phylogeography and the Evolutionary History of Sunflower (Helianthus annuus L.): Wild Diversity and the Dynamics of Domestication" Genes 11, no. 3: 266. https://doi.org/10.3390/genes11030266
APA StylePark, B., & Burke, J. M. (2020). Phylogeography and the Evolutionary History of Sunflower (Helianthus annuus L.): Wild Diversity and the Dynamics of Domestication. Genes, 11(3), 266. https://doi.org/10.3390/genes11030266

