Intraspecific Genomic Divergence and Minor Structural Variations in Leishmania (Viannia) panamensis
Abstract
1. Introduction
2. Materials and Methods
2.1. Ethics Statement
2.2. Study population
2.3. Culture Conditions, DNA Extraction, and Species Identification
2.4. Genomic Sequencing and Data Analysis
2.5. DNA Mapping
2.6. Nuclear and Mitochondrial Phylogenomic Inferences
2.7. Evaluation of Chromosome and Gene CNVs
2.8. SNP Estimations
2.9. Data Availability
3. Results
3.1. Identification of Leishmania Species
3.2. Nuclear and Mitochondrial Phylogenomic Inferences
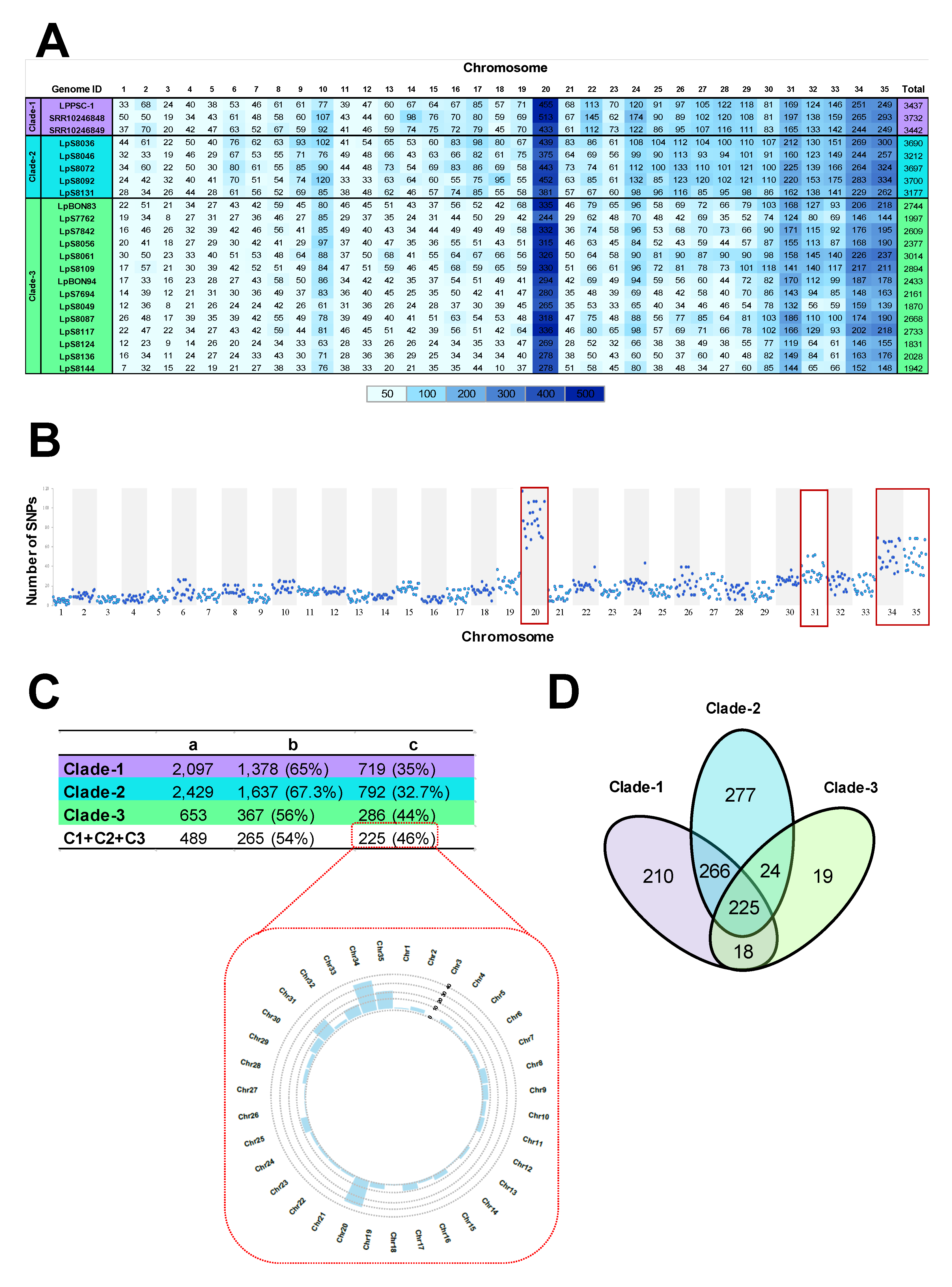
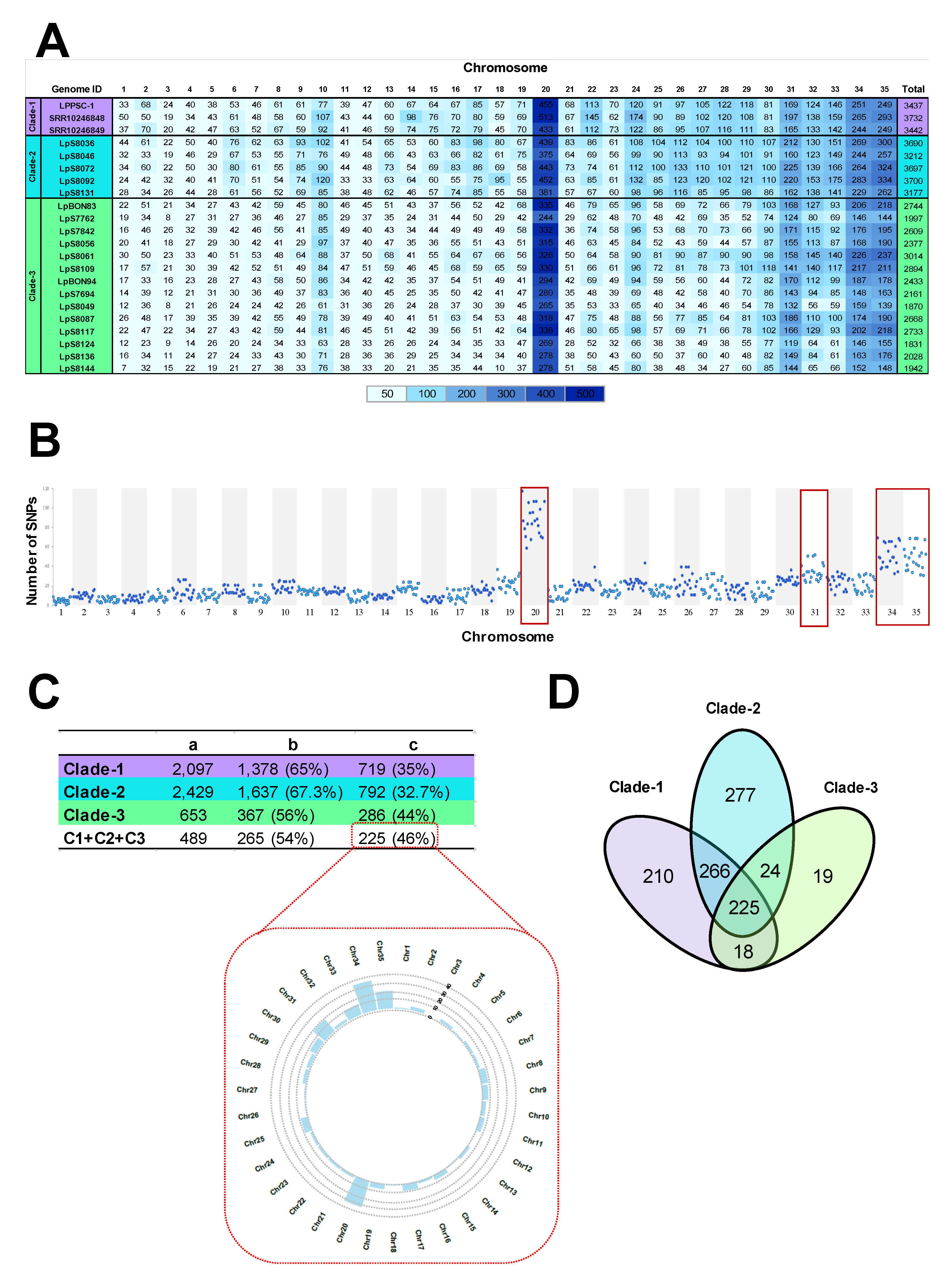
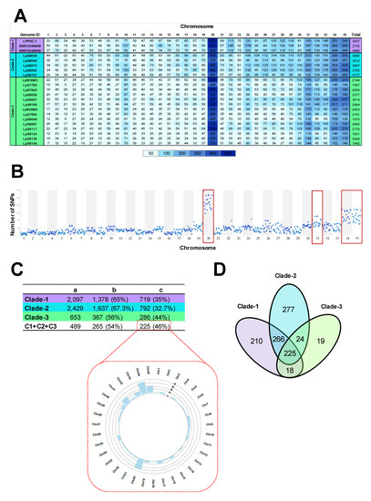
3.3. Evaluation of Chromosome and Gene CNVs
3.4. SNP Estimations
4. Discussion
5. Conclusions
Supplementary Materials
Author Contributions
Funding
Acknowledgments
Conflicts of Interest
References
- Reithinger, R.; Dujardin, J.C.; Louzir, H.; Pirmez, C.; Alexander, B.; Brooker, S. Cutaneous leishmaniasis. Lancet Infect. Dis. 2007, 7, 581–596. [Google Scholar] [CrossRef]
- Banuls, A.L.; Hide, M.; Prugnolle, F. Leishmania and the leishmaniases: A parasite genetic update and advances in taxonomy, epidemiology and pathogenicity in humans. Adv. Parasitol. 2007, 64, 1–109. [Google Scholar] [PubMed]
- Alvar, J.; Velez, I.D.; Bern, C.; Herrero, M.; Desjeux, P.; Cano, J.; Jannin, J.; den Boer, M.; Team, W.H.O.L.C. Leishmaniasis worldwide and global estimates of its incidence. PLoS ONE 2012, 7, e35671. [Google Scholar] [CrossRef] [PubMed]
- Iranpour, S.; Hosseinzadeh, A.; Alipour, A. Efficacy of miltefosine compared with glucantime for the treatment of cutaneous leishmaniasis: A systematic review and meta-analysis. Epidemiol. Health 2019, 41, e2019011. [Google Scholar] [CrossRef] [PubMed]
- Ramirez, J.D.; Hernandez, C.; Leon, C.M.; Ayala, M.S.; Florez, C.; Gonzalez, C. Taxonomy, diversity, temporal and geographical distribution of Cutaneous Leishmaniasis in Colombia: A retrospective study. Sci. Rep. 2016, 6, 28266. [Google Scholar] [CrossRef]
- Patino, L.H.; Mendez, C.; Rodriguez, O.; Romero, Y.; Velandia, D.; Alvarado, M.; Perez, J.; Duque, M.C.; Ramirez, J.D. Spatial distribution, Leishmania species and clinical traits of Cutaneous Leishmaniasis cases in the Colombian army. PLoS Negl. Trop. Dis. 2017, 11, e0005876. [Google Scholar] [CrossRef]
- Oliveira, F.S.; Valete-Rosalino, C.M.; Pacheco, S.J.; Costa, F.A.; Schubach, A.O.; Pacheco, R.S. American tegumentary leishmaniasis caused by Leishmania (Viannia) braziliensis: Assessment of parasite genetic variability at intra- and inter-patient levels. Parasites Vectors 2013, 6, 189. [Google Scholar] [CrossRef]
- Queiroz, A.; Sousa, R.; Heine, C.; Cardoso, M.; Guimaraes, L.H.; Machado, P.R.; Carvalho, E.M.; Riley, L.W.; Wilson, M.E.; Schriefer, A. Association between an emerging disseminated form of leishmaniasis and Leishmania (Viannia) braziliensis strain polymorphisms. J. Clin. Microbiol. 2012, 50, 4028–4034. [Google Scholar] [CrossRef]
- de Oliveira, G.M.; Madeira Mde, F.; Oliveira, F.S.; Pires, M.Q.; Pacheco Rda, S. Canine Cutaneous Leishmaniasis: Dissemination and Tissue Tropism of Genetically Distinct Leishmania (Viannia) braziliensis Populations. Vet. Med. Int. 2013, 2013, 982183. [Google Scholar] [CrossRef]
- Herrera, G.; Hernandez, C.; Ayala, M.S.; Florez, C.; Teheran, A.A.; Ramirez, J.D. Evaluation of a Multilocus Sequence Typing (MLST) scheme for Leishmania (Viannia) braziliensis and Leishmania (Viannia) panamensis in Colombia. Parasites Vectors 2017, 10, 236. [Google Scholar] [CrossRef]
- Brito, M.E.; Andrade, M.S.; Mendonca, M.G.; Silva, C.J.; Almeida, E.L.; Lima, B.S.; Felix, S.M.; Abath, F.G.; da Graca, G.C.; Porrozzi, R.; et al. Species diversity of Leishmania (Viannia) parasites circulating in an endemic area for cutaneous leishmaniasis located in the Atlantic rainforest region of northeastern Brazil. Trop. Med. Int. Health TM IH 2009, 14, 1278–1286. [Google Scholar] [CrossRef] [PubMed]
- Marquez, E.S.; de Castro, E.A.; Nabut, L.B.; da Costa-Ribeiro, M.C.V.; Dela Coletta Troiano Araujo, L.; Poubel, S.B.; Goncalves, A.L.; Cruz, M.F.R.; Dos Santos Trad, A.; Dias, R.A.F.; et al. Cutaneous leishmaniosis in naturally infected dogs in Parana, Brazil, and the epidemiological implications of Leishmania (Viannia) braziliensis detection in internal organs and intact skin. Vet. Parasitol. 2017, 243, 219–225. [Google Scholar] [CrossRef] [PubMed]
- Restrepo, C.M.; De La Guardia, C.; Sousa, O.E.; Calzada, J.E.; Fernandez, P.L.; Lleonart, R. AFLP polymorphisms allow high resolution genetic analysis of American Tegumentary Leishmaniasis agents circulating in Panama and other members of the Leishmania genus. PLoS ONE 2013, 8, e73177. [Google Scholar] [CrossRef] [PubMed][Green Version]
- Restrepo, C.M.; Llanes, A.; De La Guardia, C.; Lleonart, R. Genome-wide discovery and development of polymorphic microsatellites from Leishmania panamensis parasites circulating in central Panama. Parasites Vectors 2015, 8, 527. [Google Scholar] [CrossRef]
- Nolder, D.; Roncal, N.; Davies, C.R.; Llanos-Cuentas, A.; Miles, M.A. Multiple hybrid genotypes of Leishmania (viannia) in a focus of mucocutaneous Leishmaniasis. Am. J. Trop. Med. Hyg. 2007, 76, 573–578. [Google Scholar] [CrossRef]
- Kuhls, K.; Cupolillo, E.; Silva, S.O.; Schweynoch, C.; Boite, M.C.; Mello, M.N.; Mauricio, I.; Miles, M.; Wirth, T.; Schonian, G. Population structure and evidence for both clonality and recombination among Brazilian strains of the subgenus Leishmania (Viannia). PLoS Negl. Trop. Dis. 2013, 7, e2490. [Google Scholar] [CrossRef]
- Quaresma, P.F.; de Brito, C.F.A.; Rugani, J.M.N.; Freire, J.M.; Baptista, R.P.; Moreno, E.C.; Gontijo, R.C.; Rego, F.D.; Diniz, J.E.; Melo, M.N.; et al. Distinct genetic profiles of Leishmania (Viannia) braziliensis associate with clinical variations in cutaneous-leishmaniasis patients from an endemic area in Brazil. Parasitology 2018, 145, 1161–1169. [Google Scholar] [CrossRef]
- Banu, S.S.; Meyer, W.; Ferreira-Paim, K.; Wang, Q.; Kuhls, K.; Cupolillo, E.; Schonian, G.; Lee, R. A novel multilocus sequence typing scheme identifying genetic diversity amongst Leishmania donovani isolates from a genetically homogeneous population in the Indian subcontinent. Int. J. Parasitol. 2019, 49, 555–567. [Google Scholar] [CrossRef]
- Fotouhi-Ardakani, R.; Dabiri, S.; Ajdari, S.; Alimohammadian, M.H.; AlaeeNovin, E.; Taleshi, N.; Parvizi, P. Assessment of nuclear and mitochondrial genes in precise identification and analysis of genetic polymorphisms for the evaluation of Leishmania parasites. Infect. Genet. Evol. J. Mol. Epidemiol. Evol. Genet. Infect. Dis. 2016, 46, 33–41. [Google Scholar] [CrossRef]
- Rogers, M.B.; Hilley, J.D.; Dickens, N.J.; Wilkes, J.; Bates, P.A.; Depledge, D.P.; Harris, D.; Her, Y.; Herzyk, P.; Imamura, H.; et al. Chromosome and gene copy number variation allow major structural change between species and strains of Leishmania. Genome Res. 2011, 21, 2129–2142. [Google Scholar] [CrossRef]
- Valdivia, H.O.; Reis-Cunha, J.L.; Rodrigues-Luiz, G.F.; Baptista, R.P.; Baldeviano, G.C.; Gerbasi, R.V.; Dobson, D.E.; Pratlong, F.; Bastien, P.; Lescano, A.G.; et al. Comparative genomic analysis of Leishmania (Viannia) peruviana and Leishmania (Viannia) braziliensis. BMC Genom. 2015, 16, 715. [Google Scholar] [CrossRef]
- Downing, T.; Imamura, H.; Decuypere, S.; Clark, T.G.; Coombs, G.H.; Cotton, J.A.; Hilley, J.D.; de Doncker, S.; Maes, I.; Mottram, J.C.; et al. Whole genome sequencing of multiple Leishmania donovani clinical isolates provides insights into population structure and mechanisms of drug resistance. Genome Res. 2011, 21, 2143–2156. [Google Scholar] [CrossRef] [PubMed]
- Ghouila, A.; Guerfali, F.Z.; Atri, C.; Bali, A.; Attia, H.; Sghaier, R.M.; Mkannez, G.; Dickens, N.J.; Laouini, D. Comparative genomics of Tunisian Leishmania major isolates causing human cutaneous leishmaniasis with contrasting clinical severity. Infect. Genet. Evol. J. Mol. Epidemiol. Evol. Genet. Infect. Dis. 2017, 50, 110–120. [Google Scholar] [CrossRef] [PubMed]
- Patino, L.H.; Imamura, H.; Cruz-Saavedra, L.; Pavia, P.; Muskus, C.; Mendez, C.; Dujardin, J.C.; Ramirez, J.D. Major changes in chromosomal somy, gene expression and gene dosage driven by Sb(III) in Leishmania braziliensis and Leishmania panamensis. Sci. Rep. 2019, 9, 9485. [Google Scholar] [CrossRef] [PubMed]
- Dumetz, F.; Imamura, H.; Sanders, M.; Seblova, V.; Myskova, J.; Pescher, P.; Vanaerschot, M.; Meehan, C.J.; Cuypers, B.; De Muylder, G.; et al. Modulation of Aneuploidy in Leishmania donovani during Adaptation to Different In Vitro and In Vivo Environments and Its Impact on Gene Expression. mBio 2017, 8. [Google Scholar] [CrossRef]
- Bruna, S.; Rezende, A.M.; Melo Neto, O.P.; Brito, M.E.F.; Brandao Filho, S.P. Identification of divergent Leishmania (Viannia) braziliensis ecotypes derived from a geographically restricted area through whole genome analysis. PLoS Negl. Trop. Dis. 2019, 13, e0007382. [Google Scholar] [CrossRef]
- Urrea, D.A.; Duitama, J.; Imamura, H.; Alzate, J.F.; Gil, J.; Munoz, N.; Villa, J.A.; Dujardin, J.C.; Ramirez-Pineda, J.R.; Triana-Chavez, O. Genomic Analysis of Colombian Leishmania panamensis strains with different level of virulence. Sci. Rep. 2018, 8, 17336. [Google Scholar] [CrossRef]
- Restrepo, C.M.; Llanes, A.; Cedeno, E.M.; Chang, J.H.; Alvarez, J.; Rios, M.; Penagos, H.; Suarez, J.A.; Lleonart, R. Environmental Conditions May Shape the Patterns of Genomic Variations in Leishmania panamensis. Genes 2019, 10, 838. [Google Scholar] [CrossRef]
- Yan, L.; Yang, M.; Guo, H.; Yang, L.; Wu, J.; Li, R.; Liu, P.; Lian, Y.; Zheng, X.; Yan, J.; et al. Single-cell RNA-Seq profiling of human preimplantation embryos and embryonic stem cells. Nat. Struct. Mol. Biol. 2013, 20, 1131–1139. [Google Scholar] [CrossRef]
- Imamura, H.; Downing, T.; Van den Broeck, F.; Sanders, M.J.; Rijal, S.; Sundar, S.; Mannaert, A.; Vanaerschot, M.; Berg, M.; De Muylder, G.; et al. Evolutionary genomics of epidemic visceral leishmaniasis in the Indian subcontinent. eLife 2016, 5. [Google Scholar] [CrossRef]
- Price, M.N.; Dehal, P.S.; Arkin, A.P. FastTree: Computing large minimum evolution trees with profiles instead of a distance matrix. Mol. Biol. Evol. 2009, 26, 1641–1650. [Google Scholar] [CrossRef] [PubMed]
- Bouckaert, R.; Heled, J.; Kuhnert, D.; Vaughan, T.; Wu, C.H.; Xie, D.; Suchard, M.A.; Rambaut, A.; Drummond, A.J. BEAST 2: A software platform for Bayesian evolutionary analysis. PLoS Comput. Biol. 2014, 10, e1003537. [Google Scholar] [CrossRef] [PubMed]
- Darriba, D.; Taboada, G.L.; Doallo, R.; Posada, D. jModelTest 2: More models, new heuristics and parallel computing. Nat. Methods 2012, 9, 772. [Google Scholar] [CrossRef] [PubMed]
- Rambaut, A.; Drummond, A.J.; Xie, D.; Baele, G.; Suchard, M.A. Posterior Summarization in Bayesian Phylogenetics Using Tracer 1.7. Syst. Biol. 2018, 67, 901–904. [Google Scholar] [CrossRef]
- Letunic, I.; Bork, P. Interactive Tree Of Life (iTOL) v4: Recent updates and new developments. Nucleic Acids Res. 2019, 47, W256–W259. [Google Scholar] [CrossRef]
- Huson, D.H.; Bryant, D. Application of phylogenetic networks in evolutionary studies. Mol. Biol. Evol. 2006, 23, 254–267. [Google Scholar] [CrossRef]
- Cuypers, B.; Berg, M.; Imamura, H.; Dumetz, F.; De Muylder, G.; Domagalska, M.A.; Rijal, S.; Bhattarai, N.R.; Maes, I.; Sanders, M.; et al. Integrated genomic and metabolomic profiling of ISC1, an emerging Leishmania donovani population in the Indian subcontinent. Infect. Genet. Evol. J. Mol. Epidemiol. Evol. Genet. Infect. Dis. 2018, 62, 170–178. [Google Scholar] [CrossRef]
- Zhao, S.; Guo, Y.; Sheng, Q.; Shyr, Y. Advanced heat map and clustering analysis using heatmap3. BioMed Res. Int. 2014, 2014, 986048. [Google Scholar] [CrossRef]
- Supek, F.; Bosnjak, M.; Skunca, N.; Smuc, T. REVIGO summarizes and visualizes long lists of gene ontology terms. PLoS ONE 2011, 6, e21800. [Google Scholar] [CrossRef]
- Tihon, E.; Imamura, H.; Van den Broeck, F.; Vermeiren, L.; Dujardin, J.C.; Van Den Abbeele, J. Genomic analysis of Isometamidium Chloride resistance in Trypanosoma congolense. Int. J. Parasitol. Drugs Drug Resist. 2017, 7, 350–361. [Google Scholar] [CrossRef]
- Alam, M.Z.; Kuhls, K.; Schweynoch, C.; Sundar, S.; Rijal, S.; Shamsuzzaman, A.K.; Raju, B.V.; Salotra, P.; Dujardin, J.C.; Schonian, G. Multilocus microsatellite typing (MLMT) reveals genetic homogeneity of Leishmania donovani strains in the Indian subcontinent. Infect. Genet. Evol. J. Mol. Epidemiol. Evol. Genet. Infect. Dis. 2009, 9, 24–31. [Google Scholar] [CrossRef] [PubMed]
- Samarasinghe, S.R.; Samaranayake, N.; Kariyawasam, U.L.; Siriwardana, Y.D.; Imamura, H.; Karunaweera, N.D. Genomic insights into virulence mechanisms of Leishmania donovani: Evidence from an atypical strain. BMC Genom. 2018, 19, 843. [Google Scholar] [CrossRef] [PubMed]
- Cupolillo, E.; Brahim, L.R.; Toaldo, C.B.; de Oliveira-Neto, M.P.; de Brito, M.E.; Falqueto, A.; de Farias Naiff, M.; Grimaldi, G., Jr. Genetic polymorphism and molecular epidemiology of Leishmania (Viannia) braziliensis from different hosts and geographic areas in Brazil. J. Clin. Microbiol. 2003, 41, 3126–3132. [Google Scholar] [CrossRef] [PubMed]
- Cysne-Finkelstein, L.; Silva-Almeida, M.; Pereira, B.A.S.; Dos Santos Charret, K.; Bertho, A.L.; Bastos, L.S.; de Oliveira Pinto, L.; de Oliveira, F.O.R.J.; da Souza Pereira, M.C.; Alves, C.R. Evidence of Subpopulations with Distinct Biological Features Within a Leishmania (Viannia) braziliensis Strain. Protist 2018, 169, 107–121. [Google Scholar] [CrossRef] [PubMed]
- Saldana, A.; Chaves, L.F.; Rigg, C.A.; Wald, C.; Smucker, J.E.; Calzada, J.E. Clinical cutaneous leishmaniasis rates are associated with household Lutzomyia gomezi, Lu. Panamensis, and Lu. trapidoi abundance in Trinidad de Las Minas, western Panama. Am. J. Trop. Med. Hyg. 2013, 88, 572–574. [Google Scholar] [CrossRef] [PubMed]
- Dutari, L.C.; Loaiza, J.R. American Cutaneous Leishmaniasis in Panama: A historical review of entomological studies on anthropophilic Lutzomyia sand fly species. Parasites Vectors 2014, 7, 218. [Google Scholar] [CrossRef]
- Gonzalez, K.; Calzada, J.E.; Saldana, A.; Rigg, C.A.; Alvarado, G.; Rodriguez-Herrera, B.; Kitron, U.D.; Adler, G.H.; Gottdenker, N.L.; Chaves, L.F.; et al. Survey of wild mammal hosts of cutaneous leishmaniasis parasites in panama and costa rica. Trop. Med. Health 2015, 43, 75–78. [Google Scholar] [CrossRef]
- Valderrama-Ardila, C.; Alexander, N.; Ferro, C.; Cadena, H.; Marin, D.; Holford, T.R.; Munstermann, L.E.; Ocampo, C.B. Environmental risk factors for the incidence of American cutaneous leishmaniasis in a sub-Andean zone of Colombia (Chaparral, Tolima). Am. J. Trop. Med. Hyg. 2010, 82, 243–250. [Google Scholar] [CrossRef]
- Ferro, C.; Lopez, M.; Fuya, P.; Lugo, L.; Cordovez, J.M.; Gonzalez, C. Spatial Distribution of Sand Fly Vectors and Eco-Epidemiology of Cutaneous Leishmaniasis Transmission in Colombia. PLoS ONE 2015, 10, e0139391. [Google Scholar] [CrossRef]
- Herrer, A.; Christensen, H.A. Infrequency of gross skin lesions among Panamanian forest mammals with cutaneous leishmaniasis. Parasitology 1975, 71, 87–92. [Google Scholar] [CrossRef]
- Walsh, J.F.; Molyneux, D.H.; Birley, M.H. Deforestation: Effects on vector-borne disease. Parasitology 1993, 106, S55–S75. [Google Scholar] [CrossRef] [PubMed]
- Munoz, G.; Davies, C.R. Leishmania panamensis transmission in the domestic environment: The results of a prospective epidemiological survey in Santander, Colombia. Biomed. Rev. del Inst. Nac. de Salud 2006, 26, 131–144. [Google Scholar]
- Monsalve, Y.; Panzera, F.; Herrera, L.; Triana-Chavez, O.; Gomez-Palacio, A. Population differentiation of the Chagas disease vector Triatoma maculata (Erichson, 1848) from Colombia and Venezuela. J. Vector Ecol. J. Soc. Vector Ecol. 2016, 41, 72–79. [Google Scholar] [CrossRef] [PubMed]
- Gomez-Palacio, A.; Triana, O. Molecular evidence of demographic expansion of the chagas disease vector Triatoma dimidiata (Hemiptera, Reduviidae, Triatominae) in Colombia. PLoS Negl. Trop. Dis. 2014, 8, e2734. [Google Scholar] [CrossRef]
- Bacon, C.D.; Silvestro, D.; Jaramillo, C.; Smith, B.T.; Chakrabarty, P.; Antonelli, A. Biological evidence supports an early and complex emergence of the Isthmus of Panama. Proc. Natl. Acad. Sci. USA 2015, 112, 6110–6115. [Google Scholar] [CrossRef]
- Gonzalez, C.; Paz, A.; Ferro, C. Predicted altitudinal shifts and reduced spatial distribution of Leishmania infantum vector species under climate change scenarios in Colombia. Acta Trop. 2014, 129, 83–90. [Google Scholar] [CrossRef]
- Harrison, R.G.; Larson, E.L. Hybridization, introgression, and the nature of species boundaries. J. Hered. 2014, 105, 795–809. [Google Scholar] [CrossRef]
- Nachman, M.W.; Payseur, B.A. Recombination rate variation and speciation: Theoretical predictions and empirical results from rabbits and mice. Philos. Trans. Royal Soc. London Ser. B Biol. Sci. 2012, 367, 409–421. [Google Scholar] [CrossRef]
- Prieto Barja, P.; Pescher, P.; Bussotti, G.; Dumetz, F.; Imamura, H.; Kedra, D.; Domagalska, M.; Chaumeau, V.; Himmelbauer, H.; Pages, M.; et al. Haplotype selection as an adaptive mechanism in the protozoan pathogen Leishmania donovani. Nat. Ecol. Evol. 2017, 1, 1961–1969. [Google Scholar] [CrossRef]
- Patino, L.H.; Muskus, C.; Ramirez, J.D. Transcriptional responses of Leishmania (Leishmania) amazonensis in the presence of trivalent sodium stibogluconate. Parasites Vectors 2019, 12, 348. [Google Scholar] [CrossRef]
- Iantorno, S.A.; Durrant, C.; Khan, A.; Sanders, M.J.; Beverley, S.M.; Warren, W.C.; Berriman, M.; Sacks, D.L.; Cotton, J.A.; Grigg, M.E. Gene Expression in Leishmania Is Regulated Predominantly by Gene Dosage. mBio 2017, 8. [Google Scholar] [CrossRef] [PubMed]
- Almeida, L.V.; Coqueiro-Dos-Santos, A.; Rodriguez-Luiz, G.F.; McCulloch, R.; Bartholomeu, D.C.; Reis-Cunha, J.L. Chromosomal copy number variation analysis by next generation sequencing confirms ploidy stability in Trypanosoma brucei subspecies. Microb. Genom. 2018, 4. [Google Scholar] [CrossRef]
- Carvalho, S.; Barreira da Silva, R.; Shawki, A.; Castro, H.; Lamy, M.; Eide, D.; Costa, V.; Mackenzie, B.; Tomas, A.M. LiZIP3 is a cellular zinc transporter that mediates the tightly regulated import of zinc in Leishmania infantum parasites. Mol. Microbiol. 2015, 96, 581–595. [Google Scholar] [CrossRef]
- Olivier, M.; Atayde, V.D.; Isnard, A.; Hassani, K.; Shio, M.T. Leishmania virulence factors: Focus on the metalloprotease GP63. Microbes Infect. 2012, 14, 1377–1389. [Google Scholar] [CrossRef]
- Saini, S.; Bharati, K.; Shaha, C.; Mukhopadhyay, C.K. Zinc depletion promotes apoptosis-like death in drug-sensitive and antimony-resistance Leishmania donovani. Sci. Rep. 2017, 7, 10488. [Google Scholar] [CrossRef]
- Rodriguez-Contreras, D.; Landfear, S.M. Metabolic changes in glucose transporter-deficient Leishmania mexicana and parasite virulence. J. Biol. Chem. 2006, 281, 20068–20076. [Google Scholar] [CrossRef] [PubMed]
- Oberle, M.; Balmer, O.; Brun, R.; Roditi, I. Bottlenecks and the maintenance of minor genotypes during the life cycle of Trypanosoma brucei. PLoS Pathog. 2010, 6, e1001023. [Google Scholar] [CrossRef] [PubMed]
- Leprohon, P.; Legare, D.; Girard, I.; Papadopoulou, B.; Ouellette, M. Modulation of Leishmania ABC protein gene expression through life stages and among drug-resistant parasites. Eukaryot. Cell 2006, 5, 1713–1725. [Google Scholar] [CrossRef] [PubMed]





| Genome ID | Gender | Age (Years) | Origin | Number of Injuries | Lesion Type | Treatment |
|---|---|---|---|---|---|---|
| 7694 | Female | 73 | Antioquia | 3 | Ulcerative | Glucantime |
| 7762 | Male | 14 | Antioquia | 1 | Ulcerative | Glucantime |
| 7842 | Male | 58 | Antioquia | 1 | Ulcerative | Glucantime |
| 8046 | Male | 21 | Choco | 3 | Ulcerative | Miltefosine/Thermotherapy |
| 8056 | Male | 21 | Antioquia | 3 | Ulcerative | Miltefosine/Thermotherapy |
| 8061 | Female | 70 | Santander | 3 | Ulcerative | Glucantime |
| 8072 | Male | 37 | Antioquia | 18 | Ulcerative | ND |
| 8092 | Male | 41 | Antioquia | 4 | Nodular | Glucantime |
| 8109 | Male | 33 | Bolivar | 6 | Ulcerative | Glucantime |
| 8036 | Male | 26 | Choco | 1 | Scabs | ND |
| 8049 | Male | 24 | Antioquia | 1 | Ulcerative | Miltefosine/Thermotherapy |
| 8087 | Male | 14 | Antioquia | 1 | Ulcerative | Thermotherapy |
| 8117 | Male | 29 | Antioquia | 1 | Ulcerative | Miltefosine/Thermotherapy |
| 8124 | Male | 22 | Choco | 3 | Ulcerative and Nodular | Thermotherapy |
| 8131 | Male | 32 | Choco | 1 | Ulcerative | Miltefosine/Thermotherapy |
| 8136 | Female | 31 | Antioquia | 1 | Ulcerative | Glucantime |
| 8144 | Female | 52 | Antioquia | 6 | Ulcerative | Thermotherapy |
| BON 83 | Male | 25 | Antioquia | 2 | Ulcerative | Glucantime |
| BON94 | Male | 19 | Cauca | 1 | Ulcerative | Glucantime |
| Genome ID | Number of Stop Lost | Number of Stop Gained | Synonymous Variant | Other Variants | Total |
|---|---|---|---|---|---|
| LPPSC-1 | 2 | 13 | 3399 | 23 | 3437 |
| SRR10246848 | 2 | 12 | 3713 | 5 | 3732 |
| SRR10246849 | 2 | 15 | 3415 | 10 | 3442 |
| LpS8036 | 2 | 16 | 3668 | 4 | 3690 |
| LpS8046 | 2 | 12 | 3193 | 5 | 3212 |
| LpS8072 | 2 | 16 | 3675 | 4 | 3697 |
| LpS8092 | 2 | 16 | 3679 | 3 | 3700 |
| LpS8131 | 2 | 9 | 3161 | 5 | 3177 |
| LpBON83 | 1 | 10 | 2727 | 6 | 2744 |
| LpS7762 | 1 | 8 | 1986 | 2 | 1997 |
| LpS7842 | 1 | 10 | 2594 | 4 | 2609 |
| LpS8056 | 1 | 16 | 2354 | 6 | 2377 |
| LpS8061 | 2 | 13 | 2994 | 5 | 3014 |
| LpS8109 | 1 | 8 | 2878 | 7 | 2894 |
| LpBON94 | 2 | 8 | 2419 | 4 | 2433 |
| LpS7694 | 1 | 12 | 2145 | 3 | 2161 |
| LpS8049 | 1 | 9 | 1854 | 6 | 1870 |
| LpS8087 | 1 | 14 | 2648 | 5 | 2668 |
| LpS8117 | 1 | 10 | 2716 | 6 | 2733 |
| LpS8124 | 1 | 10 | 1814 | 6 | 1831 |
| LpS8136 | 1 | 10 | 2010 | 7 | 2028 |
| LpS8144 | 1 | 9 | 1926 | 6 | 1942 |
© 2020 by the authors. Licensee MDPI, Basel, Switzerland. This article is an open access article distributed under the terms and conditions of the Creative Commons Attribution (CC BY) license (http://creativecommons.org/licenses/by/4.0/).
Share and Cite
Patino, L.H.; Muñoz, M.; Muskus, C.; Méndez, C.; Ramírez, J.D. Intraspecific Genomic Divergence and Minor Structural Variations in Leishmania (Viannia) panamensis. Genes 2020, 11, 252. https://doi.org/10.3390/genes11030252
Patino LH, Muñoz M, Muskus C, Méndez C, Ramírez JD. Intraspecific Genomic Divergence and Minor Structural Variations in Leishmania (Viannia) panamensis. Genes. 2020; 11(3):252. https://doi.org/10.3390/genes11030252
Chicago/Turabian StylePatino, Luz H., Marina Muñoz, Carlos Muskus, Claudia Méndez, and Juan David Ramírez. 2020. "Intraspecific Genomic Divergence and Minor Structural Variations in Leishmania (Viannia) panamensis" Genes 11, no. 3: 252. https://doi.org/10.3390/genes11030252
APA StylePatino, L. H., Muñoz, M., Muskus, C., Méndez, C., & Ramírez, J. D. (2020). Intraspecific Genomic Divergence and Minor Structural Variations in Leishmania (Viannia) panamensis. Genes, 11(3), 252. https://doi.org/10.3390/genes11030252

