Therapy with Cardiomyocytes Derived from Pluripotent Cells in Chronic Chagasic Cardiomyopathy
Abstract
1. Introduction
2. Materials and Methods
2.1. Cell Culture and Characterization
2.2. mESCs Transduction with Luciferase 2
2.3. Cardiac Differentiation of mESC
2.4. Flow Cytometry
2.5. CM-mESC Labeling with Magnetic Nanoparticles
2.6. Animals
2.7. Infection with T. cruzi and Cell Transplantation
2.8. Assessment of Cardiac Performance
2.9. Cell tracking by MRI and Bioluminescence
2.10. Histology
2.11. Statistical Analysis
3. Results
3.1. mESC Culture and Differentiation
3.2. Analysis of Parasitemia and Survival
3.3. Cardiac Functional Evaluation Post CM-mESC Treatment
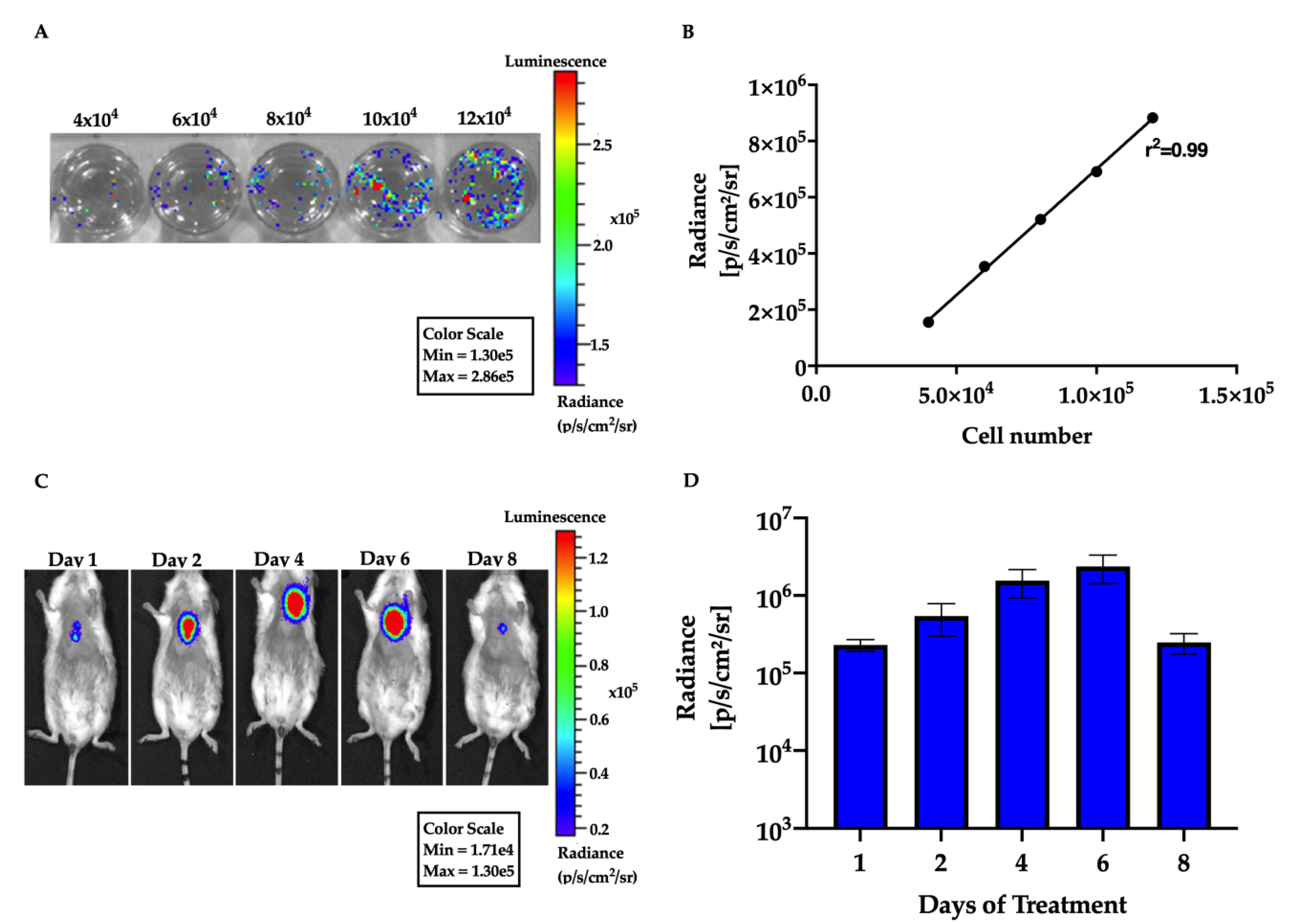
3.4. Distribution of CM-mESC after Cell Therapy
3.4.1. Cell Detection by MRI
3.4.2. Cell Detection by Bioluminescence Assay
3.5. Quantitative Assessment of Myocardial Collagen
3.6. Quantitative Assessment of Myocardial Inflammation
4. Discussion
5. Conclusions
Supplementary Materials
Author Contributions
Funding
Acknowledgments
Conflicts of Interest
References
- Rassi, A.; Marin-Neto, J.A. Chagas disease. Lancet 2010, 375, 1388–1402. [Google Scholar] [CrossRef]
- Bern, C. Chagas’ Disease. N. Engl. J. Med. 2015, 373, 456–466. [Google Scholar] [CrossRef] [PubMed]
- Pérez-Molina, J.A.; Molina, I. Chagas disease. Lancet 2018, 391, 82–94. [Google Scholar] [CrossRef]
- Nunes, M.C.; Dones, W.; Morillo, C.A.; Encina, J.J.; Ribeiro, A.L. Chagas disease: An overview of clinical and epidemiological aspects. J. Am. Coll. Cardiol. 2013, 62, 767–776. [Google Scholar] [CrossRef]
- Benatti, R.D.; Oliveira, G.H.; Bacal, F. Heart Transplantation for Chagas Cardiomyopathy. J. Heart Lung Transplant. 2017, 36, 597–603. [Google Scholar] [CrossRef]
- Soares, M.B.; Lima, R.S.; Rocha, L.L.; Takyia, C.M.; Pontes-de-Carvalho, L.; de Carvalho, A.C.; Ribeiro-dos-Santos, R. Transplanted bone marrow cells repair heart tissue and reduce myocarditis in chronic chagasic mice. Am. J. Pathol. 2004, 164, 441–447. [Google Scholar] [CrossRef][Green Version]
- Goldenberg, R.C.; Jelicks, L.A.; Fortes, F.S.; Weiss, L.M.; Rocha, L.L.; Zhao, D.; Carvalho, A.C.; Spray, D.C.; Tanowitz, H.B. Bone marrow cell therapy ameliorates and reverses chagasic cardiomyopathy in a mouse model. J. Infect. Dis. 2008, 197, 544–547. [Google Scholar] [CrossRef]
- Soares, M.B.; Lima, R.S.; Souza, B.S.; Vasconcelos, J.F.; Rocha, L.L.; Dos Santos, R.R.; Iacobas, S.; Goldenberg, R.C.; Lisanti, M.P.; Iacobas, D.A.; et al. Reversion of gene expression alterations in hearts of mice with chronic chagasic cardiomyopathy after transplantation of bone marrow cells. Cell Cycle 2011, 10, 1448–1455. [Google Scholar] [CrossRef]
- Guarita-Souza, L.C.; Carvalho, K.A.; Woitowicz, V.; Rebelatto, C.; Senegaglia, A.; Hansen, P.; Miyague, N.; Francisco, J.C.; Olandoski, M.; Faria-Neto, J.R.; et al. Simultaneous autologous transplantation of cocultured mesenchymal stem cells and skeletal myoblasts improves ventricular function in a murine model of Chagas disease. Circulation 2006, 114, I120–I124. [Google Scholar] [CrossRef]
- Jelicks, L.A.; Tanowitz, H.B.; Peters, V.M.; Mendez-Otero, R.; de Carvalho, A.C.C.; Spray, D.C. Molecular imaging, biodistribution and efficacy of mesenchymal bone marrow cell therapy in a mouse model of Chagas disease. Microbes Infect. 2014, 16, 923–935. [Google Scholar] [CrossRef]
- Vilas-Boas, F.; Feitosa, G.S.; Soares, M.B.; Mota, A.; Pinho-Filho, J.A.; Almeida, A.J.; Andrade, M.V.; Carvalho, H.G.; Dourado-Oliveira, A.; Ribeiro-dos-Santos, R. Early results of bone marrow cell transplantation to the myocardium of patients with heart failure due to Chagas disease. Arq Bras. Cardiol. 2006, 87, 159–166. [Google Scholar] [CrossRef] [PubMed][Green Version]
- Ribeiro Dos Santos, R.; Rassi, S.; Feitosa, G.; Grecco, O.T.; Rassi, A.; da Cunha, A.B.; de Carvalho, V.B.; Guarita-Souza, L.C.; de Oliveira, W.; Tura, B.R.; et al. Cell therapy in Chagas cardiomyopathy (Chagas arm of the multicenter randomized trial of cell therapy in cardiopathies study): A multicenter randomized trial. Circulation 2012, 125, 2454–2461. [Google Scholar] [CrossRef] [PubMed]
- Nigro, P.; Bassetti, B.; Cavallotti, L.; Catto, V.; Carbucicchio, C.; Pompilio, G. Cell therapy for heart disease after 15 years: Unmet expectations. Pharmacol. Res. 2018, 127, 77–91. [Google Scholar] [CrossRef] [PubMed]
- Picanço-Castro, V.; Moreira, L.F.; Kashima, S.; Covas, D.T. Can pluripotent stem cells be used in cell-based therapy? Cell. Reprogram. 2014, 16, 98–107. [Google Scholar] [CrossRef]
- Hooper, M.; Hardy, K.; Handyside, A.; Hunter, S.; Monk, M. HPRT-deficient (Lesch-Nyhan) mouse embryos derived from germline colonization by cultured cells. Nature 1987, 326, 292–295. [Google Scholar] [CrossRef]
- Silva Dos Santos, D.; Brasil, G.V.; Ramos, I.P.R.; Mesquita, F.C.P.; Kasai-Brunswick, T.H.; Christie, M.L.A.; Cahli, G.M.; Barbosa, R.A.Q.; da Cunha, S.T.; Pereira, J.X.; et al. Embryonic stem cell-derived cardiomyocytes for the treatment of doxorubicin-induced cardiomyopathy. Stem Cell Res. Ther. 2018, 9, 30. [Google Scholar] [CrossRef]
- Passipieri, J.A.; Kasai-Brunswick, T.H.; Suhett, G.; Martins, A.B.; Brasil, G.V.; Campos, D.B.; Rocha, N.N.; Ramos, I.P.; Mello, D.B.; Rodrigues, D.C.; et al. Improvement of cardiac function by placenta-derived mesenchymal stem cells does not require permanent engraftment and is independent of the insulin signaling pathway. Stem Cell Res. Ther. 2014, 5, 102. [Google Scholar] [CrossRef]
- Chen, M.; Lin, Y.Q.; Xie, S.L.; Wu, H.F.; Wang, J.F. Enrichment of cardiac differentiation of mouse embryonic stem cells by optimizing the hanging drop method. Biotechnol. Lett. 2011, 33, 853–858. [Google Scholar] [CrossRef]
- Mello, D.B.; Ramos, I.P.; Mesquita, F.C.; Brasil, G.V.; Rocha, N.N.; Takiya, C.M.; Lima, A.P.; Campos de Carvalho, A.C.; Goldenberg, R.S.; Carvalho, A.B. Adipose Tissue-Derived Mesenchymal Stromal Cells Protect Mice Infected with Trypanosoma cruzi from Cardiac Damage through Modulation of Anti-parasite Immunity. PLoS Negl. Trop. Dis. 2015, 9, e0003945. [Google Scholar] [CrossRef]
- Menasché, P. Cell therapy trials for heart regeneration - lessons learned and future directions. Nat. Rev. Cardiol. 2018, 15, 659–671. [Google Scholar] [CrossRef]
- Andrews, P.W.; Ben-David, U.; Benvenisty, N.; Coffey, P.; Eggan, K.; Knowles, B.B.; Nagy, A.; Pera, M.; Reubinoff, B.; Rugg-Gunn, P.J.; et al. Assessing the Safety of Human Pluripotent Stem Cells and Their Derivatives for Clinical Applications. Stem Cell Rep. 2017, 9, 1–4. [Google Scholar] [CrossRef] [PubMed]
- Kimbrel, E.A.; Lanza, R. Current status of pluripotent stem cells: Moving the first therapies to the clinic. Nat. Rev. Drug Discov. 2015, 14, 681–692. [Google Scholar] [CrossRef] [PubMed]
- Romagnuolo, R.; Masoudpour, H.; Porta-Sánchez, A.; Qiang, B.; Barry, J.; Laskary, A.; Qi, X.; Massé, S.; Magtibay, K.; Kawajiri, H.; et al. Human Embryonic Stem Cell-Derived Cardiomyocytes Regenerate the Infarcted Pig Heart but Induce Ventricular Tachyarrhythmias. Stem Cell Rep. 2019, 12, 967–981. [Google Scholar] [CrossRef] [PubMed]
- Chong, J.J.; Yang, X.; Don, C.W.; Minami, E.; Liu, Y.W.; Weyers, J.J.; Mahoney, W.M.; Van Biber, B.; Cook, S.M.; Palpant, N.J.; et al. Human embryonic-stem-cell-derived cardiomyocytes regenerate non-human primate hearts. Nature 2014, 510, 273–277. [Google Scholar] [CrossRef] [PubMed]
- Shiba, Y.; Gomibuchi, T.; Seto, T.; Wada, Y.; Ichimura, H.; Tanaka, Y.; Ogasawara, T.; Okada, K.; Shiba, N.; Sakamoto, K.; et al. Allogeneic transplantation of iPS cell-derived cardiomyocytes regenerates primate hearts. Nature 2016, 538, 388–391. [Google Scholar] [CrossRef]
- Cao, J.; Li, X.; Chang, N.; Wang, Y.; Lei, J.; Zhao, D.; Gao, K.; Jin, Z. Dual-modular molecular imaging to trace transplanted bone mesenchymal stromal cells in an acute myocardial infarction model. Cytotherapy 2015, 17, 1365–1373. [Google Scholar] [CrossRef]
- Li, Z.; Lee, A.; Huang, M.; Chun, H.; Chung, J.; Chu, P.; Hoyt, G.; Yang, P.; Rosenberg, J.; Robbins, R.C.; et al. Imaging survival and function of transplanted cardiac resident stem cells. J. Am. Coll. Cardiol. 2009, 53, 1229–1240. [Google Scholar] [CrossRef]
- Sheikh, A.Y.; Lin, S.A.; Cao, F.; Cao, Y.; van der Bogt, K.E.; Chu, P.; Chang, C.P.; Contag, C.H.; Robbins, R.C.; Wu, J.C. Molecular imaging of bone marrow mononuclear cell homing and engraftment in ischemic myocardium. Stem Cells 2007, 25, 2677–2684. [Google Scholar] [CrossRef]
- Lee, A.S.; Xu, D.; Plews, J.R.; Nguyen, P.K.; Nag, D.; Lyons, J.K.; Han, L.; Hu, S.; Lan, F.; Liu, J.; et al. Preclinical derivation and imaging of autologously transplanted canine induced pluripotent stem cells. J. Biol. Chem. 2011, 286, 32697–32704. [Google Scholar] [CrossRef]
- Liu, B.; Lee, B.W.; Nakanishi, K.; Villasante, A.; Williamson, R.; Metz, J.; Kim, J.; Kanai, M.; Bi, L.; Brown, K.; et al. Cardiac recovery via extended cell-free delivery of extracellular vesicles secreted by cardiomyocytes derived from induced pluripotent stem cells. Nat. Biomed. Eng. 2018, 2, 293–303. [Google Scholar] [CrossRef]
- El Harane, N.; Kervadec, A.; Bellamy, V.; Pidial, L.; Neametalla, H.J.; Perier, M.C.; Lima Correa, B.; Thiébault, L.; Cagnard, N.; Duché, A.; et al. Acellular therapeutic approach for heart failure: In vitro production of extracellular vesicles from human cardiovascular progenitors. Eur Heart J. 2018, 39, 1835–1847. [Google Scholar] [CrossRef] [PubMed]
- Bonney, K.M.; Luthringer, D.J.; Kim, S.A.; Garg, N.J.; Engman, D.M. Pathology and Pathogenesis of Chagas Heart Disease. Annu. Rev. Pathol. 2019, 14, 421–447. [Google Scholar] [CrossRef] [PubMed]
- Lewis, M.D.; Fortes Francisco, A.; Taylor, M.C.; Burrell-Saward, H.; McLatchie, A.P.; Miles, M.A.; Kelly, J.M. Bioluminescence imaging of chronic Trypanosoma cruzi infections reveals tissue-specific parasite dynamics and heart disease in the absence of locally persistent infection. Cell. Microbiol. 2014, 16, 1285–1300. [Google Scholar] [CrossRef] [PubMed]








© 2020 by the authors. Licensee MDPI, Basel, Switzerland. This article is an open access article distributed under the terms and conditions of the Creative Commons Attribution (CC BY) license (http://creativecommons.org/licenses/by/4.0/).
Share and Cite
Brasil, G.V.; Silva dos Santos, D.; Mendonça, E.A.; Mesquita, F.C.P.; Kasai-Brunswick, T.H.; Cunha, S.T.d.; Pimentel, C.F.; Vasconcelos-dos-Santos, A.d.; Mendez-Otero, R.; Azevedo Filho, C.F.d.; et al. Therapy with Cardiomyocytes Derived from Pluripotent Cells in Chronic Chagasic Cardiomyopathy. Cells 2020, 9, 1629. https://doi.org/10.3390/cells9071629
Brasil GV, Silva dos Santos D, Mendonça EA, Mesquita FCP, Kasai-Brunswick TH, Cunha STd, Pimentel CF, Vasconcelos-dos-Santos Ad, Mendez-Otero R, Azevedo Filho CFd, et al. Therapy with Cardiomyocytes Derived from Pluripotent Cells in Chronic Chagasic Cardiomyopathy. Cells. 2020; 9(7):1629. https://doi.org/10.3390/cells9071629
Chicago/Turabian StyleBrasil, Guilherme Visconde, Danúbia Silva dos Santos, Elias Ataide Mendonça, Fernanda Cristina Paccola Mesquita, Tais Hanae Kasai-Brunswick, Sandro Torrentes da Cunha, Cibele Ferreira Pimentel, Andréia de Vasconcelos-dos-Santos, Rosália Mendez-Otero, Clério Francisco de Azevedo Filho, and et al. 2020. "Therapy with Cardiomyocytes Derived from Pluripotent Cells in Chronic Chagasic Cardiomyopathy" Cells 9, no. 7: 1629. https://doi.org/10.3390/cells9071629
APA StyleBrasil, G. V., Silva dos Santos, D., Mendonça, E. A., Mesquita, F. C. P., Kasai-Brunswick, T. H., Cunha, S. T. d., Pimentel, C. F., Vasconcelos-dos-Santos, A. d., Mendez-Otero, R., Azevedo Filho, C. F. d., Goldenberg, R. C. d. S., & Campos de Carvalho, A. C. (2020). Therapy with Cardiomyocytes Derived from Pluripotent Cells in Chronic Chagasic Cardiomyopathy. Cells, 9(7), 1629. https://doi.org/10.3390/cells9071629

