Spatial Expression Pattern of the Major Ca2+-Buffer Proteins in Mouse Retinal Ganglion Cells
Abstract
1. Introduction
2. Materials and Methods
2.1. Animals and Preparation
2.2. Immunohistochemistry and Microscopy
2.3. Measurement of Protein Expression
2.4. Statistical Analyses
2.5. Clustering
2.6. Background Filtering
3. Results
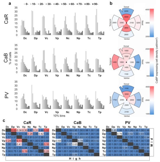
3.1. Expression of CaBPs in Mouse RGCs
3.2. The Soma Size Distribution of CaBP Expressing RGCs
3.3. Clustering RGCs Based on CaBP Expression and Soma Sizes
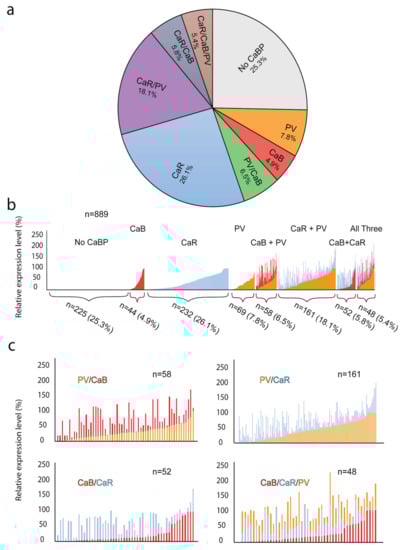
3.4. Expression of Multiple CaBPs
3.5. Correlation of PV Genetic Markers to the PV Antibody Labeling
4. Discussion
4.1. Comparison with Existing Descriptions
4.2. The Topology of CaBP Expressing RGCs in the Mouse Retina
Supplementary Materials
Author Contributions
Funding
Conflicts of Interest
References
- Kovács-Öller, T.; Szarka, G.; Ganczer, A.; Tengölics, Á.; Balogh, B.; Völgyi, B. Expression of Ca2+-Binding Buffer Proteins in the Human and Mouse Retinal Neurons. Int. J. Mol. Sci. 2019, 20, 2229. [Google Scholar] [CrossRef]
- Kántor, O.; Mezey, S.Z.; Adeghate, J.; Naumann, A.; Nitschke, R.; Énzsöly, A.; Szabó, A.; Lukáts, Á.; Németh, J.; Somogyvári, Z.; et al. Calcium buffer proteins are specific markers of human retinal neurons. Cell Tissue Res. 2016, 365, 29–50. [Google Scholar] [CrossRef]
- Völgyi, B.; Chheda, S.; Bloomfield, S.A. Tracer coupling patterns of the ganglion cell subtypes in the mouse retina. J. Comp. Neurol. 2009, 512, 664–687. [Google Scholar] [CrossRef]
- Baden, T.; Berens, P.; Franke, K.; Román Rosón, M.; Bethge, M.; Euler, T. The functional diversity of retinal ganglion cells in the mouse. Nature 2016, 529, 345–350. [Google Scholar] [CrossRef]
- Schwaller, B. The continuing disappearance of “pure” Ca2+ buffers. Cell Mol. Life Sci. 2009, 66, 275–300. [Google Scholar] [CrossRef]
- Schwaller, B. Cytosolic Ca2+ Buffers. Cold Spring Harb. Perspect. Biol. 2010, 2, a004051. [Google Scholar] [CrossRef]
- Noble, J.W.; Almalki, R.; Roe, S.M.; Wagner, A.; Duman, R.; Atack, J.R. The X-ray structure of human calbindin-D28K: An improved model. Acta Cryst. Sect. D Struct. Boil. 2018, 74, 1008–1014. [Google Scholar] [CrossRef]
- Berman, H.M. The Protein Data Bank. Nucleic Acids Res. 2000, 28, 235–242. [Google Scholar] [CrossRef]
- Münch, T.A.; Da Silveira, R.A.; Siegert, S.; Viney, T.J.; Awatramani, G.B.; Roska, B. Approach sensitivity in the retina processed by a multifunctional neural circuit. Nat. Neurosci. 2009, 12, 1308–1316. [Google Scholar] [CrossRef]
- Lee, E.-S.; Kim, T.-J.; Jeon, C.-J. Identification of parvalbumin-containing retinal ganglion cells in rabbit. Exp. Eye Res. 2013, 110, 113–124. [Google Scholar] [CrossRef]
- Lee, E.-S.; Lee, J.-Y.; Jeon, C.-J. Types and density of calretinin-containing retinal ganglion cells in mouse. Neurosci. Res. 2010, 66, 141–150. [Google Scholar] [CrossRef]
- Gu, Y.-N.; Lee, E.-S.; Jeon, C.-J. Types and density of calbindin D28k-immunoreactive ganglion cells in mouse retina. Exp. Eye Res. 2016, 145, 327–336. [Google Scholar] [CrossRef]
- Gábriel, R.; Lesauter, J.; Bánvölgyi, T.; Petrovics, G.; Silver, R.; Witkovsky, P. AII amacrine neurons of the rat retina show diurnal and circadian rhythms of parvalbumin immunoreactivity. Cell Tissue Res. 2004, 315, 181–186. [Google Scholar] [CrossRef][Green Version]
- Stadler, F.; Schmutz, I.; Schwaller, B.; Albrecht, U. Lack of calbindin-D28k alters response of the murine circadian clock to light. Chronobiol. Int. 2010, 27, 68–82. [Google Scholar] [CrossRef]
- Tengölics, Á.J.; Szarka, G.; Ganczer, A.; Szabó-Melegh, E.; Nyitrai, M.; Kovács-Öller, T.; Völgyi, B. Response Latency Tuning by Retinal Circuits Modulates Signal Efficiency. Sci. Rep. 2019, 9, 15110. [Google Scholar] [CrossRef]
- Hamano, K.; Kiyama, H.; Emson, P.C.; Manabe, R.; Nakauchi, M.; Tohyama, M. Localization of two calcium binding proteins, calbindin (28 kD) and parvalbumin (12 kD), in the vertebrate retina. J. Comp. Neurol. 1990, 302, 417–424. [Google Scholar] [CrossRef]
- Völgyi, B.; Pollák, E.; Buzás, P.; Gábriel, R. Calretinin in neurochemically well-defined cell populations of rabbit retina. Brain Res. 1997, 763, 79–86. [Google Scholar] [CrossRef]
- Sanna, P.P.; Keyser, K.T.; Battenberg, E.; Bloom, F.E. Parvalbumin immunoreactivity in the rat retina. Neurosci. Lett. 1990, 118, 136–139. [Google Scholar] [CrossRef]
- Gábriel, R.; Straznicky, C. Immunocytochemical localization of parvalbumin- and neurofilament triplet protein immunoreactivity in the cat retina: Colocalization in a subpopulation of AII amacrine cells. Brain Res. 1992, 595, 133–136. [Google Scholar] [CrossRef]
- Ivanova, E.; Toychiev, A.H.; Yee, C.W.; Sagdullaev, B.T. Optimized Protocol for Retinal Wholemount Preparation for Imaging and Immunohistochemistry. J. Vis. Exp. 2013. [Google Scholar] [CrossRef]
- Wei, W.; Elstrott, J.; Feller, M.B. Two-photon targeted recording of GFP-expressing neurons for light responses and live-cell imaging in the mouse retina. Nat. Protoc. 2010, 5, 1347–1352. [Google Scholar] [CrossRef]
- Schindelin, J.; Arganda-Carreras, I.; Frise, E.; Kaynig, V.; Longair, M.; Pietzsch, T.; Preibisch, S.; Rueden, C.; Saalfeld, S.; Schmid, B.; et al. Fiji: An open-source platform for biological-image analysis. Nat. Methods 2012, 9, 676–682. [Google Scholar] [CrossRef]
- Lin, Y.-S.; Kuo, K.-T.; Chen, S.-K.; Huang, H.-S. RBFOX3/NeuN is dispensable for visual function. PLoS ONE 2018, 13, e0192355. [Google Scholar] [CrossRef]
- Rodriguez, A.R.; De Sevilla Müller, L.P.; Brecha, N.C. The RNA binding protein RBPMS is a selective marker of ganglion cells in the mammalian retina. J. Comp. Neurol. 2014, 522, 1411–1443. [Google Scholar] [CrossRef]
- Pedregosa, P.; Varoquaux, G.; Gramfort, A.; Michel, V.; Thirion, B.; Grisel, O.; Blondel, M.; Prettenhofer, P.; Weiss, R.; Dubourg, V.; et al. Scikit-learn: Machine learning in python. J. Mach. Learn. Res. 2011, 12, 2825–2830. [Google Scholar]
- Kim, T.-J.; Jeon, C.-J. Morphological Classification of Parvalbumin-Containing Retinal Ganglion Cells in Mouse: Single-Cell Injection after Immunocytochemistry. Investig. Opthalmol. Vis. Sci. 2006, 47, 2757–2764. [Google Scholar] [CrossRef]
- Kovács-Öller, T.; Debertin, G.; Balogh, M.; Ganczer, A.; Orbán, J.; Nyitrai, M.; Balogh, L.; Kántor, O.; Völgyi, B. Connexin36 Expression in the Mammalian Retina: A Multiple-Species Comparison. Front. Cell. Neurosci. 2017, 11, 220. [Google Scholar] [CrossRef]
- Lee, E.-S.; Lee, J.-Y.; Kim, G.H.; Jeon, C.-J. Identification of calretinin-expressing retinal ganglion cells projecting to the mouse superior colliculus. Cell Tissue Res. 2018, 376, 153–163. [Google Scholar] [CrossRef]
- Völgyi, B.; Abrams, J.; Paul, D.L.; Bloomfield, S.A. Morphology and tracer coupling pattern of alpha ganglion cells in the mouse retina. J. Comp. Neurol. 2005, 492, 66–77. [Google Scholar] [CrossRef]
- Huberman, A.D.; Manu, M.; Koch, S.M.; Susman, M.W.; Lutz, A.B.; Ullian, E.M.; Baccus, S.A.; Barres, B.A. Architecture and Activity-Mediated Refinement of Axonal Projections from a Mosaic of Genetically Identified Retinal Ganglion Cells. Neuron 2008, 59, 425–438. [Google Scholar] [CrossRef]
- Peichl, L. Alpha ganglion cells in mammalian retinae: Common properties, species differences, and some comments on other ganglion cells. Vis. Neurosci. 1991, 7, 155–169. [Google Scholar] [CrossRef]
- Berson, D.M. Retinal ganglion-cell types and their central projections In The Senses: A Comprehensive Reference; Basbaum, A.I., Kaneko, A., Shepard, G.M., Westheimer, G., Eds.; Academic Press: San Diego, CA, USA, 2008; pp. 491–520. [Google Scholar]
- Duan, X.; Qiao, M.; Bei, F.; Kim, I.-J.; He, Z.; Sanes, J.R. Subtype-Specific Regeneration of Retinal Ganglion Cells following Axotomy: Effects of Osteopontin and mTOR Signaling. Neuron 2015, 85, 1244–1256. [Google Scholar] [CrossRef]
- Roy, K.; Kumar, S.; Bloomfield, S.A. Gap junctional coupling between retinal amacrine and ganglion cells underlies coherent activity integral to global object perception. Proc. Natl. Acad. Sci. USA 2017, 114, E10484–E10493. [Google Scholar] [CrossRef]
- Schubert, T.; Degen, J.; Willecke, K.; Hormuzdi, S.G.; Monyer, H.; Weiler, R. Connexin36 mediates gap junctional coupling of alpha-ganglion cells in mouse retina. J. Comp. Neurol. 2005, 485, 191–201. [Google Scholar] [CrossRef]
- El-Danaf, R.N.; Huberman, A.D. Sub-topographic maps for regionally enhanced analysis of visual space in the mouse retina. J. Comp. Neurol. 2018, 527, 259–269. [Google Scholar] [CrossRef]
- Sun, W.; Li, N.; He, S. Large-scale morphological survey of mouse retinal ganglion cells. J. Comp. Neurol. 2002, 451, 115–126. [Google Scholar] [CrossRef]








| Primary Antibodies | Secondary Antibodies, Dyes | ||||||
|---|---|---|---|---|---|---|---|
| Name | Dilution | Source | Code | Name | Dilution | Source | Code |
| rb-Calretinin | 1:2000 | Invitrogen | 180211 | anti-rb-Alexa647 | 1:500 | Invitrogen | A21245 |
| ms-Calbindin | 1:1000 | SySy | 214 011 | anti-ms-Alexa488 | 1:1000 | Invitrogen | A11017 |
| ck-Parvalbumin | 1:250 | SySy | 195 006 | anti-ms-Cy3 | 1:500 | Jackson | 115-165003 |
| rb-Parvalbumin | 1:500 | Thermo | PA1-933 | anti-gp-DyLight405 | 1:500 | Jackson | 706-475-148 |
| gp-NeuN/Fox 3 | 1:1000 | SySy | 266 004 | anti-ck-Alexa568 | 1:500 | AbCam | ab175477 |
| ms-SMI32 | 1:1500 | Calbiochem | NE1023 | anti-rb-DyLight405 | 1:500 | Jackson | 711-475-152 |
| rb-RBPMS | 1:1000 | Abcam | ab152101 | DAPI | 1:20,000 | Sigma | D9542 |
| NeuroTrace 640/660 | 1:1000 | Thermo | N21483 | ||||
![]() |
© 2020 by the authors. Licensee MDPI, Basel, Switzerland. This article is an open access article distributed under the terms and conditions of the Creative Commons Attribution (CC BY) license (http://creativecommons.org/licenses/by/4.0/).
Share and Cite
Kovács-Öller, T.; Szarka, G.; Tengölics, Á.J.; Ganczer, A.; Balogh, B.; Szabó-Meleg, E.; Nyitrai, M.; Völgyi, B. Spatial Expression Pattern of the Major Ca2+-Buffer Proteins in Mouse Retinal Ganglion Cells. Cells 2020, 9, 792. https://doi.org/10.3390/cells9040792
Kovács-Öller T, Szarka G, Tengölics ÁJ, Ganczer A, Balogh B, Szabó-Meleg E, Nyitrai M, Völgyi B. Spatial Expression Pattern of the Major Ca2+-Buffer Proteins in Mouse Retinal Ganglion Cells. Cells. 2020; 9(4):792. https://doi.org/10.3390/cells9040792
Chicago/Turabian StyleKovács-Öller, Tamás, Gergely Szarka, Ádám J. Tengölics, Alma Ganczer, Boglárka Balogh, Edina Szabó-Meleg, Miklós Nyitrai, and Béla Völgyi. 2020. "Spatial Expression Pattern of the Major Ca2+-Buffer Proteins in Mouse Retinal Ganglion Cells" Cells 9, no. 4: 792. https://doi.org/10.3390/cells9040792
APA StyleKovács-Öller, T., Szarka, G., Tengölics, Á. J., Ganczer, A., Balogh, B., Szabó-Meleg, E., Nyitrai, M., & Völgyi, B. (2020). Spatial Expression Pattern of the Major Ca2+-Buffer Proteins in Mouse Retinal Ganglion Cells. Cells, 9(4), 792. https://doi.org/10.3390/cells9040792


