MDM2-Mediated p21 Proteasomal Degradation Promotes Fluoride Toxicity in Ameloblasts
Abstract
1. Introduction
2. Materials and Methods
2.1. Animals
2.2. Cell Culture
2.3. Real-Time Quantitative Polymerase Chain Reaction (qPCR) Analysis
2.4. Western Blot Analysis
2.5. Immunoprecipitation
2.6. Immunocytochemistry
2.7. Immunohistochemistry
2.8. Statistical Analysis
3. Results
3.1. Fluoride Increased the Amount of p21 mRNA and the Amount of Phosphorylated p21
3.2. Proteasomal Inhibitor MG-132 Reversed Fluoride-Mediated p21 Protein Attenuation and Alleviated Apoptosis
3.3. Fluoride-Induced Expression of Mdm2 mRNA and p-MDM2 Protein
3.4. Fluoride-Induced MDM2-p53 Binding and Increased Ubiquitination of p53
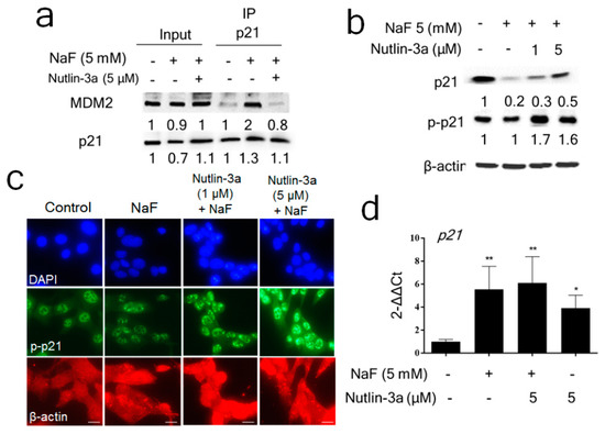
3.5. Inhibition of MDM2-p21 Formation by Nutlin-3a Ameliorated the Fluoride-Mediated p21/p-p21 Decrease
3.6. Nutlin-3a Attenuated Fluoride-Induced Apoptosis
4. Discussion
5. Conclusions
Supplementary Materials
Author Contributions
Funding
Acknowledgments
Conflicts of Interest
References
- Aoba, T.; Fejerskov, O. Dental Fluorosis: Chemistry and Biology. Crit. Rev. Oral Boil. Med. 2002, 13, 155–170. [Google Scholar] [CrossRef]
- U.S. Department of Health and Human Services Federal Panel on Community Water Fluoridation. U.S. Public Health Service Recommendation for Fluoride Concentration in Drinking Water for the Prevention of Dental Caries. Public Health Rep. 2015, 130, 318–331. [Google Scholar] [CrossRef] [PubMed]
- Gudmundsson, G.; Larsen, G. Effects of volcanic eruptions on human health in Iceland. Review. Laeknabladid 2016, 102, 433–441. [Google Scholar]
- Suthar, S.; Garg, V.K.; Jangir, S.; Kaur, S.; Goswami, N.; Singh, S. Fluoride contamination in drinking water in rural habitations of northern Rajasthan, India. Environ. Monit. Assess. 2008, 145, 1–6. [Google Scholar] [CrossRef] [PubMed]
- Ali, S.; Thakur, S.K.; Sarkar, A.; Shekhar, S. Worldwide contamination of water by fluoride. Environ. Chem. Lett. 2016, 14, 291–315. [Google Scholar] [CrossRef]
- DenBesten, P.K. Biological mechanisms of dental fluorosis relevant to the use of fluoride supplements. Community Dent. Oral Epidemiol. 1999, 27, 41–47. [Google Scholar] [CrossRef]
- Boivin, G.; Chavassieux, P.; Chapuy, M.; Baud, C.; Meunier, P. Skeletal fluorosis: Histomorphometric analysis of bone changes and bone fluoride content in 29 patients. Bone 1989, 10, 89–99. [Google Scholar] [CrossRef]
- Adedara, I.A.; Abolaji, A.O.; Idris, U.F.; Olabiyi, B.F.; Onibiyo, E.M.; Ojuade, T.D.; Farombi, E.O. Neuroprotective influence of taurine on fluoride-induced biochemical and behavioral deficits in rats. Chem. Biol. Interact. 2016, 261, 1–10. [Google Scholar] [CrossRef]
- Sm, S.; Basha, P.M. Fluoride Exposure Aggravates the Testicular Damage and Sperm Quality in Diabetic Mice: Protective Role of Ginseng and Banaba. Biol. Trace Elem. Res. 2016, 177, 331–344. [Google Scholar] [CrossRef]
- Hu, J.C.-C.; Chun, Y.-H.P.; Al Hazzazzi, T.; Simmer, J.P. Enamel Formation and Amelogenesis Imperfecta. Cells Tissues Organs 2007, 186, 78–85. [Google Scholar] [CrossRef]
- Beltran-Aguilar, E.D.; Barker, L.; Dye, B.A. Prevalence and severity of dental fluorosis in the United States, 1999-2004. Available online: https://www.cdc.gov/nchs/data/databriefs/db53.pdfb (accessed on 1 April 2019).
- Kubota, K.; Lee, D.H.; Tsuchiya, M.; Young, C.S.; Everett, E.T.; Martinez-Mier, E.A.; Snead, M.L.; Nguyen, L.; Urano, F.; Bartlett, J.D. Fluoride Induces Endoplasmic Reticulum Stress in Ameloblasts Responsible for Dental Enamel Formation. J. Boil. Chem. 2005, 280, 23194–23202. [Google Scholar] [CrossRef]
- Sharma, R.; Tsuchiya, M.; Bartlett, J.D. Fluoride Induces Endoplasmic Reticulum Stress and Inhibits Protein Synthesis and Secretion. Environ. Heal. Perspect. 2008, 116, 1142–1146. [Google Scholar] [CrossRef] [PubMed]
- Suzuki, M.; Sierant, M.L.; Antone, J.V.; Everett, E.T.; Whitford, G.M.; Bartlett, J.D. Uncoupling Protein-2 is an Antioxidant that is Up-Regulated in the Enamel Organ of Fluoride-Treated Rats*. Connect. Tissue Res. 2014, 55, 25–28. [Google Scholar] [CrossRef] [PubMed][Green Version]
- Suzuki, M.; Bandoski, C.; Bartlett, J.D. Fluoride induces oxidative damage and SIRT1/autophagy through ROS-mediated JNK signaling. Free Radic. Boil. Med. 2015, 89, 369–378. [Google Scholar] [CrossRef] [PubMed]
- Suzuki, M.; Bartlett, J.D. Sirtuin1 and autophagy protect cells from fluoride-induced cell stress. Biochim. Biophys. Acta 2014, 1842, 245–255. [Google Scholar] [CrossRef] [PubMed]
- Woods, D. Regulation of p53 Function. Exp. Cell Res. 2001, 264, 56–66. [Google Scholar] [CrossRef]
- Sakaguchi, K.; Herrera, J.E.; Saito, S.; Miki, T.; Bustin, M.; Vassilev, A.; Anderson, C.W.; Appella, E. DNA damage activates p53 through a phosphorylation-acetylation cascade. Genes Dev. 1998, 12, 2831–2841. [Google Scholar] [CrossRef] [PubMed]
- Suzuki, M.; Ikeda, A.; Bartlett, J.D. Sirt1 overexpression suppresses fluoride-induced p53 acetylation to alleviate fluoride toxicity in ameloblasts responsible for enamel formation. Arch. Toxicol. 2018, 92, 1283–1293. [Google Scholar] [CrossRef] [PubMed]
- Karimian, A.; Ahmadi, Y.; Yousefi, B. Multiple functions of p21 in cell cycle, apoptosis and transcriptional regulation after DNA damage. DNA Repair 2016, 42, 63–71. [Google Scholar] [CrossRef] [PubMed]
- Vilgelm, A.E.; Cobb, P.; Malikayil, K.; Flaherty, D.; Johnson, C.A.; Raman, D.; Saleh, N.; Higgins, B.; Vara, B.A.; Johnston, J.N.; et al. MDM2 Antagonists Counteract Drug-Induced DNA Damage. EBioMedicine 2017, 24, 43–55. [Google Scholar] [CrossRef][Green Version]
- Li, Y.; Dowbenko, D.; Lasky, L.A. AKT/PKB phosphorylation of p21Cip/WAF1 enhances protein stability of p21Cip/WAF1 and promotes cell survival. J. Biol. Chem. 2002, 277, 11352–11361. [Google Scholar] [CrossRef] [PubMed]
- Child, E.S.; Mann, D.J. The Intricacies of p21 Phosphorylation: Protein/Protein Interactions, Subcellular Localization and Stability. Cell Cycle 2006, 5, 1313–1319. [Google Scholar] [CrossRef] [PubMed]
- Suzuki, A.; Tsutomi, Y.; Akahane, K.; Araki, T.; Miura, M. Resistance to Fas-mediated apoptosis: activation of Caspase 3 is regulated by cell cycle regulator p21WAF1 and IAP gene family ILP. Oncogene 1998, 17, 931–939. [Google Scholar] [CrossRef] [PubMed]
- Barak, Y.; Juven, T.; Haffner, R.; Oren, M. mdm2 expression is induced by wild type p53 activity. EMBO J. 1993, 12, 461–468. [Google Scholar] [CrossRef]
- Haupt, Y.; Maya, R.; Kazaz, A.; Oren, M. Mdm2 promotes the rapid degradation of p53. Nature 1997, 387, 296–299. [Google Scholar] [CrossRef] [PubMed]
- Jin, Y.; Lee, H.; Zeng, S.X.; Dai, M.; Lü, H. MDM2 promotes p21waf1/cip1 proteasomal turnover independently of ubiquitylation. EMBO J. 2003, 22, 6365–6377. [Google Scholar] [CrossRef] [PubMed]
- Zhou, B.P.; Liao, Y.; Xia, W.; Zou, Y.; Spohn, B.; Hung, M.-C. HER-2/neu induces p53 ubiquitination via Akt-mediated MDM2 phosphorylation. Nat. Cell Boil. 2001, 3, 973–982. [Google Scholar] [CrossRef] [PubMed]
- McGrail, D.J.; Lin, C.C.-J.; Dai, H.; Mo, W.; Li, Y.; Stephan, C.; Davies, P.; Lu, Z.; Mills, G.B.; Lee, J.-S.; et al. Defective Replication Stress Response Is Inherently Linked to the Cancer Stem Cell Phenotype. Cell Rep. 2018, 23, 2095–2106. [Google Scholar] [CrossRef]
- Suzuki, M.; Bartlett, J.D. Rodent Dental Fluorosis Model: Extraction of Enamel Organ from Rat Incisors. Methods Mol. Biol. 2019, 1922, 335–340. [Google Scholar]
- Chen, L.; Couwenhoven, R.; Hsu, D.; Luo, W.; Snead, M. Maintenance of amelogenin gene expression by transformed epithelial cells of mouse enamel organ. Arch. Oral Boil. 1992, 37, 771–778. [Google Scholar] [CrossRef]
- Pfaffl, M.W. A new mathematical model for relative quantification in real-time RT-PCR. Nucleic Acids Res. 2001, 29, 45. [Google Scholar] [CrossRef] [PubMed]
- Sharma, R.; Tsuchiya, M.; Skobe, Z.; Tannous, B.A.; Bartlett, J.D. The Acid Test of Fluoride: How pH Modulates Toxicity. PLoS ONE 2010, 5, e10895. [Google Scholar] [CrossRef] [PubMed]
- Pavelic, S.K.; Čačev, T.; Kralj, M. A dual role of p21waf1/cip1 gene in apoptosis of HEp-2 treated with cisplatin or methotrexate. Cancer Gene. Ther. 2008, 15, 576–590. [Google Scholar] [CrossRef] [PubMed]
- Schepers, H.; Geugien, M.; Eggen, B.J.L.; Vellenga, E. Constitutive cytoplasmic localization of p21Waf1/Cip1 affects the apoptotic process in monocytic leukaemia. Leukemia 2003, 17, 2113–2121. [Google Scholar] [CrossRef] [PubMed]
- Shabek, N.; Ciechanover, A. Degradation of ubiquitin: The fate of the cellular reaper. Cell Cycle 2010, 9, 523–530. [Google Scholar] [CrossRef] [PubMed]
- Deng, T.; Yan, G.; Song, X.; Xie, L.; Zhou, Y.; Li, J.; Hu, X.; Li, Z.; Hu, J.; Zhang, Y.; et al. Deubiquitylation and stabilization of p21 by USP11 is critical for cell-cycle progression and DNA damage responses. Proc. Natl. Acad. Sci. USA 2018, 115, 4678–4683. [Google Scholar] [CrossRef] [PubMed]
- Yuan, B.-Z.; Chapman, J.A.; Reynolds, S.H. Proteasome Inhibitor MG132 Induces Apoptosis and Inhibits Invasion of Human Malignant Pleural Mesothelioma Cells. Transl. Oncol. 2008, 1, 129–140. [Google Scholar] [CrossRef][Green Version]
- Zanotto-Filho, A.; Braganhol, E.; Battastini, A.M.O.; Moreira, J.C.F. Proteasome inhibitor MG132 induces selective apoptosis in glioblastoma cells through inhibition of PI3K/Akt and NFkappaB pathways, mitochondrial dysfunction, and activation of p38-JNK1/2 signaling. Investig. New Drugs 2012, 30, 2252–2262. [Google Scholar] [CrossRef]
- Cui, W.; Bai, Y.; Luo, P.; Miao, L.; Cai, L. Preventive and Therapeutic Effects of MG132 by Activating Nrf2-ARE Signaling Pathway on Oxidative Stress-Induced Cardiovascular and Renal Injury. Oxid. Med. Cell. Longev. 2013, 2013, 1–10. [Google Scholar] [CrossRef]
- Niture, S.K.; Jaiswal, A.K. Nrf2 protein up-regulates antiapoptotic protein Bcl-2 and prevents cellular apoptosis. J. Boil. Chem. 2012, 287, 9873–9886. [Google Scholar] [CrossRef]
- Zhang, L.; Hu, J.J.; Gong, F. MG132 inhibition of proteasome blocks apoptosis induced by severe DNA damage. Cell Cycle 2011, 10, 3515–3518. [Google Scholar] [CrossRef][Green Version]
- Shen, H.; Maki, C.G. Pharmacologic Activation of p53 by Small-Molecule MDM2 Antagonists. Curr. Pharm. Des. 2011, 17, 560–568. [Google Scholar] [CrossRef]
- Lau, L.M.S.; Nugent, J.K.; Zhao, X.; Irwin, M.S. HDM2 antagonist Nutlin-3 disrupts p73-HDM2 binding and enhances p73 function. Oncogene 2008, 27, 997–1003. [Google Scholar] [CrossRef]
- Carvajal, D.; Tovar, C.; Yang, H.; Vu, B.T.; Heimbrook, D.C.; Vassilev, L.T. Activation of p53 by MDM2 Antagonists Can Protect Proliferating Cells from Mitotic Inhibitors. Cancer Res. 2005, 65, 1918–1924. [Google Scholar] [CrossRef]
- Apontes, P.; Leontieva, O.V.; Demidenko, Z.N.; Li, F.; Blagosklonny, M.V. Exploring long-term protection of normal human fibroblasts and epithelial cells from chemotherapy in cell culture. Oncotarget 2011, 2, 222–233. [Google Scholar] [CrossRef]









© 2019 by the authors. Licensee MDPI, Basel, Switzerland. This article is an open access article distributed under the terms and conditions of the Creative Commons Attribution (CC BY) license (http://creativecommons.org/licenses/by/4.0/).
Share and Cite
Deng, H.; Ikeda, A.; Cui, H.; Bartlett, J.D.; Suzuki, M. MDM2-Mediated p21 Proteasomal Degradation Promotes Fluoride Toxicity in Ameloblasts. Cells 2019, 8, 436. https://doi.org/10.3390/cells8050436
Deng H, Ikeda A, Cui H, Bartlett JD, Suzuki M. MDM2-Mediated p21 Proteasomal Degradation Promotes Fluoride Toxicity in Ameloblasts. Cells. 2019; 8(5):436. https://doi.org/10.3390/cells8050436
Chicago/Turabian StyleDeng, Huidan, Atsushi Ikeda, Hengmin Cui, John D. Bartlett, and Maiko Suzuki. 2019. "MDM2-Mediated p21 Proteasomal Degradation Promotes Fluoride Toxicity in Ameloblasts" Cells 8, no. 5: 436. https://doi.org/10.3390/cells8050436
APA StyleDeng, H., Ikeda, A., Cui, H., Bartlett, J. D., & Suzuki, M. (2019). MDM2-Mediated p21 Proteasomal Degradation Promotes Fluoride Toxicity in Ameloblasts. Cells, 8(5), 436. https://doi.org/10.3390/cells8050436

