Early Stroke Induces Long-Term Impairment of Adult Neurogenesis Accompanied by Hippocampal-Mediated Cognitive Decline
Abstract
1. Introduction
2. Materials and Methods
2.1. Animals and Experimental Design
2.2. Induction of Brain Infarcts
2.3. Injection of Retroviral Vector and BrdU
2.4. Morris Water Maze (MWM)
2.5. Tissue Preparation and Immunocytochemistry
2.6. Analysis of the Dendritic Arborization in Virally-Labeled Neurons
2.7. Volume Assessment and Cell Number Quantifications
2.8. Statistical Analysis
- For the analyses of latency, distance or velocity in both groups (MCAO, sham control) at the different ages, a 2 way-ANOVA with repeated measures and post-hoc Tukey test was performed (dependent variable: latency, distance or velocity; inner-subject variables: days and trails; between subject factor: ages).
- For the analysis of latency, distance or velocity in both groups (MCAO, sham control) at the different ages, a 2 way-ANOVA with repeated measures and post-hoc Tukey test was used (dependent variable: latency, distance or velocity; inner-subject variables: days and trails; between subject factor: groups).
- For the comparison of latency, distance or velocity in both groups (MCAO versus sham controls) on each day at the different ages, a 2 way-ANOVA with repeated measures and post-hoc Bonferroni test was used (dependent variable: latency, distance or velocity; inner-subject variables: trails; between subject factor: groups).
- For the analysis of hippocampus-dependent strategies in both groups (MCAO, sham controls) at the different ages, groups and days a binary logistic regression and post-hoc Bonferroni test was performed (dependent variable: hippocampus-dependent strategies; subject variables: animal; between subject factor: ages, days, groups or interaction between days and groups).
- In order to characterize the use of hippocampus-dependent strategies by both groups (MCAO, sham controls), at the different days and ages, we performed an exploratory data analysis by applying a binary logistic regression (dependent variable: hippocampus-dependent strategies; subject variables: animal; between subject factor: groups).
- For the analysis of each strategy in both groups (MCAO, sham controls) at the different ages, groups and days a binary logistic regression and post-hoc Bonferroni test was performed (dependent variable: each strategies (strat1 to strat8); subject variables: animal; between subject factor: ages, days, groups, or interaction between days and groups).
- The different hippocampal-dependent and -independent search strategies used in the MWM were analyzed performing an exploratory data analysis by means of an algorithm based on the generalized estimating equations method [14].
3. Results
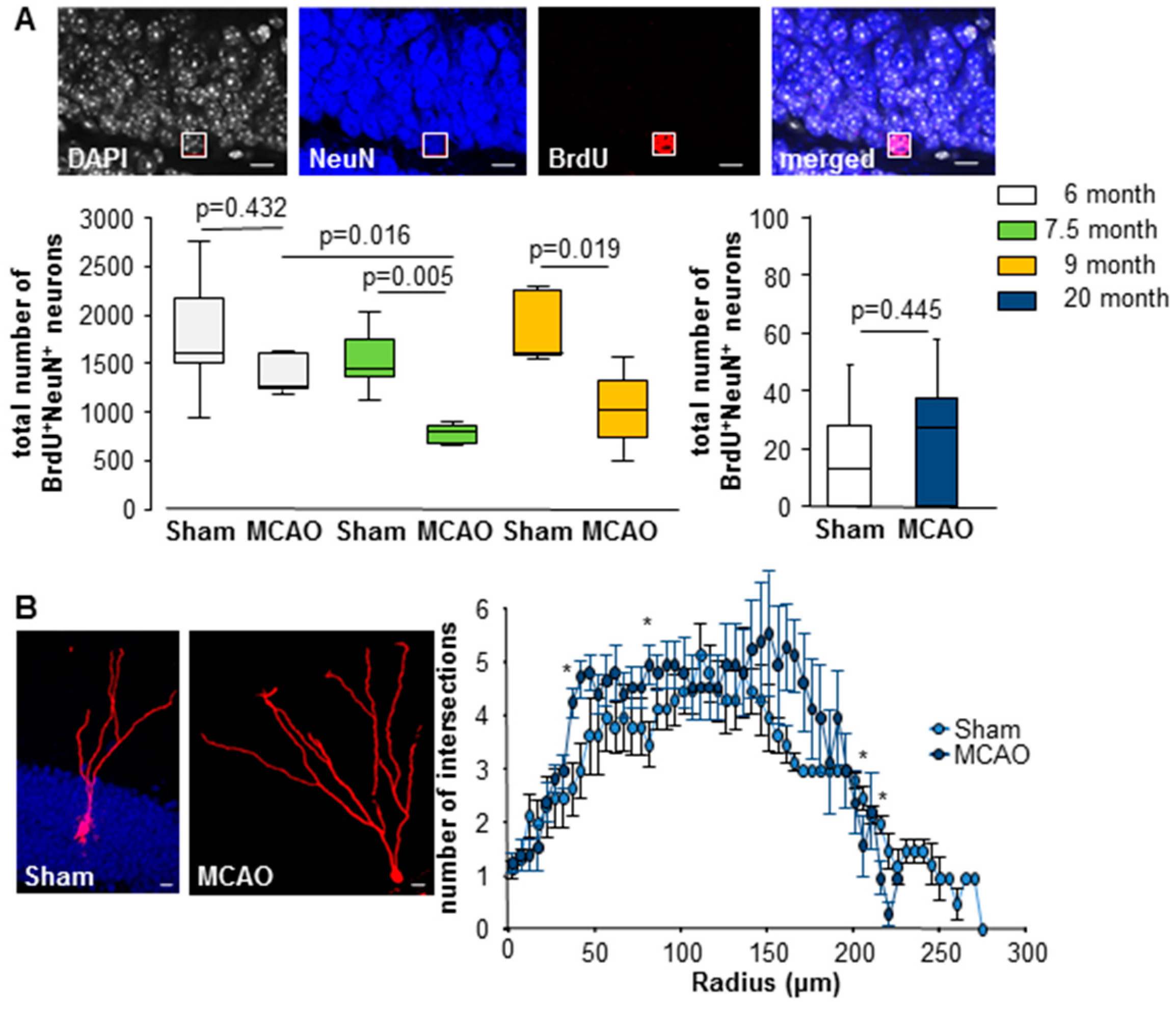
3.1. Stroke-Dependent Reduction in Proliferation and Adult Neurogenesis during Aging
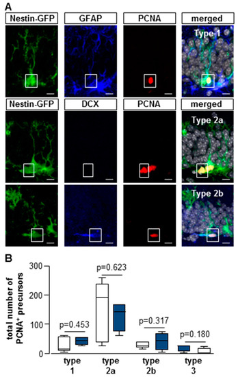
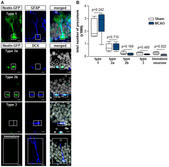
3.2. Stroke-Dependent Changes in the Aged Neurogenic Niche
3.3. Stroke-Dependent Effects on Learning and Memory
4. Discussion
Supplementary Materials
Author Contributions
Funding
Acknowledgments
Conflicts of Interest
References
- Jokinen, H.; Melkas, S.; Ylikoski, R.; Pohjasvaara, T.; Kaste, M.; Erkinjuntti, T.; Hietanen, M. Post-stroke cognitive impairment is common even after successful clinical recovery. Eur. J. Neurol. 2015, 22, 1288–1294. [Google Scholar] [CrossRef]
- Hochstenbach, J.B.; den Otter, R.; Mulder, T.W. Cognitive recovery after stroke: A 2-year follow-up 1. Arch. Phys. Med. Rehabil. 2003, 84, 1499–1504. [Google Scholar] [CrossRef]
- Schaapsmeerders, P.; Maaijwee, N.A.; van Dijk, E.J.; Rutten-Jacobs, L.C.; Arntz, R.M.; Schoonderwaldt, H.C.; Dorresteijn, L.D.; Kessels, R.P.; de Leeuw, F.-E. Long-term cognitive impairment after first-ever ischemic stroke in young adults. Stroke 2013, 44, 1621–1628. [Google Scholar] [CrossRef] [PubMed]
- Blum, S.; Luchsinger, J.; Manly, J.; Schupf, N.; Stern, Y.; Brown, T.; DeCarli, C.; Small, S.; Mayeux, R.; Brickman, A. Memory after silent stroke hippocampus and infarcts both matter. Neurology 2012, 78, 38–46. [Google Scholar] [CrossRef] [PubMed]
- Niv, F.; Keiner, S.; Krishna, K.; Witte, O.W.; Lie, D.C.; Redecker, C. Aberrant neurogenesis after stroke: A retroviral cell labeling study. Stroke 2012, 43, 2468–2475. [Google Scholar] [CrossRef] [PubMed]
- Woitke, F.; Ceanga, M.; Rudolph, M.; Niv, F.; Witte, O.W.; Redecker, C.; Kunze, A.; Keiner, S. Adult hippocampal neurogenesis poststroke: More new granule cells but aberrant morphology and impaired spatial memory. PLoS ONE 2017, 12, e0183463. [Google Scholar] [CrossRef] [PubMed]
- Brandt, M.D.; Jessberger, S.; Steiner, B.; Kronenberg, G.; Reuter, K.; Bick-Sander, A.; von der Behrens, W.; Kempermann, G. Transient calretinin expression defines early postmitotic step of neuronal differentiation in adult hippocampal neurogenesis of mice. Mol. Cell. Neurosci. 2003, 24, 603–613. [Google Scholar] [CrossRef]
- Kempermann, G.; Gage, F.H. Neurogenesis in the adult hippocampus. Novartis Found. Symp. 2000, 231, 220–235. [Google Scholar] [PubMed]
- Kempermann, G.; Song, H.; Gage, F.H. Neurogenesis in the adult hippocampus. Cold Spring Harb Perspect Biol. 2015, 7, a018812. [Google Scholar] [CrossRef] [PubMed]
- Keiner, S.; Walter, J.; Oberland, J.; Redecker, C. Contribution of constitutively proliferating precursor cell subtypes to dentate neurogenesis after cortical infarcts. BMC Neurosci. 2010, 11, 146. [Google Scholar] [CrossRef] [PubMed]
- Kunze, A.; Grass, S.; Witte, O.W.; Yamaguchi, M.; Kempermann, G.; Redecker, C. Proliferative response of distinct hippocampal progenitor cell populations after cortical infarcts in the adult brain. Neurobiol. Dis. 2006, 21, 324–332. [Google Scholar] [CrossRef] [PubMed]
- Walter, J.; Keiner, S.; Witte, O.W.; Redecker, C. Differential stroke-induced proliferative response of distinct precursor cell subpopulations in the young and aged dentate gyrus. Neuroscience 2010, 169, 1279–1286. [Google Scholar] [CrossRef] [PubMed]
- Sieber, M.W.; Claus, R.A.; Witte, O.W.; Frahm, C. Attenuated inflammatory response in aged mice brains following stroke. PLoS ONE 2011, 6, e26288. [Google Scholar] [CrossRef] [PubMed]
- Garthe, A.; Behr, J.; Kempermann, G. Adult-generated hippocampal neurons allow the flexible use of spatially precise learning strategies. PLoS ONE 2009, 4, e5464. [Google Scholar] [CrossRef]
- Wurm, F.; Keiner, S.; Kunze, A.; Witte, O.W.; Redecker, C. Effects of skilled forelimb training on hippocampal neurogenesis and spatial learning after focal cortical infarcts in the adult rat brain. Stroke 2007, 38, 2833–2840. [Google Scholar] [CrossRef]
- Fiebig, C.; Keiner, S.; Ebert, B.; Schaffner, I.; Jagasia, R.; Lie, D.C.; Beckervordersandforth, R. Mitochondrial dysfunction in astrocytes impairs the generation of reactive astrocytes and enhances neuronal cell death in the cortex upon photothrombotic lesion. Front. Mol. Neurosci. 2019, 12, 40. [Google Scholar] [CrossRef]
- Keiner, S.; Wurm, F.; Kunze, A.; Witte, O.W.; Redecker, C. Rehabilitative therapies differentially alter proliferation and survival of glial cell populations in the perilesional zone of cortical infarcts. Glia 2008, 56, 516–527. [Google Scholar] [CrossRef]
- Encinas, J.M.; Michurina, T.V.; Peunova, N.; Park, J.H.; Tordo, J.; Peterson, D.A.; Fishell, G.; Koulakov, A.; Enikolopov, G. Division-coupled astrocytic differentiation and age-related depletion of neural stem cells in the adult hippocampus. Cell Stem Cell 2011, 8, 566–579. [Google Scholar] [CrossRef]
- Martin-Suarez, S.; Valero, J.; Muro-Garcia, T.; Encinas, J.M. Phenotypical and functional heterogeneity of neural stem cells in the aged hippocampus. Aging Cell 2019, e12958. [Google Scholar] [CrossRef] [PubMed]
- Ming, G.L.; Song, H. Adult neurogenesis in the mammalian brain: Significant answers and significant questions. Neuron 2011, 70, 687–702. [Google Scholar] [CrossRef]
- Song, J.; Christian, K.M.; Ming, G.L.; Song, H. Modification of hippocampal circuitry by adult neurogenesis. Dev. Neurobiol. 2012, 72, 1032–1043. [Google Scholar] [CrossRef] [PubMed]
- Song, J.; Sun, J.; Moss, J.; Wen, Z.; Sun, G.J.; Hsu, D.; Zhong, C.; Davoudi, H.; Christian, K.M.; Toni, N.; et al. Parvalbumin interneurons mediate neuronal circuitry-neurogenesis coupling in the adult hippocampus. Nat. Neurosci. 2013, 16, 1728–1730. [Google Scholar] [CrossRef] [PubMed]
- Laplagne, D.A.; Esposito, M.S.; Piatti, V.C.; Morgenstern, N.A.; Zhao, C.; van Praag, H.; Gage, F.H.; Schinder, A.F. Functional convergence of neurons generated in the developing and adult hippocampus. PLoS Biol. 2006, 4, e409. [Google Scholar] [CrossRef] [PubMed]
- Ramirez-Amaya, V.; Marrone, D.F.; Gage, F.H.; Worley, P.F.; Barnes, C.A. Integration of new neurons into functional neural networks. J. Neurosci. 2006, 26, 12237–12241. [Google Scholar] [CrossRef]
- Seri, B.; Garcia-Verdugo, J.M.; McEwen, B.S.; Alvarez-Buylla, A. Astrocytes give rise to new neurons in the adult mammalian hippocampus. J. Neurosci. 2001, 21, 7153–7160. [Google Scholar] [CrossRef]
- Kronenberg, G.; Reuter, K.; Steiner, B.; Brandt, M.D.; Jessberger, S.; Yamaguchi, M.; Kempermann, G. Subpopulations of proliferating cells of the adult hippocampus respond differently to physiologic neurogenic stimuli. J. Comp. Neurol. 2003, 467, 455–463. [Google Scholar] [CrossRef]
- Gil-Mohapel, J.; Brocardo, P.S.; Choquette, W.; Gothard, R.; Simpson, J.M.; Christie, B.R. Hippocampal neurogenesis levels predict watermaze search strategies in the aging brain. PLoS ONE 2013, 8, e75125. [Google Scholar] [CrossRef]
- Encinas, J.M.; Sierra, A. Neural stem cell deforestation as the main force driving the age-related decline in adult hippocampal neurogenesis. Behav. Brain Res. 2012, 227, 433–439. [Google Scholar] [CrossRef]
- Arvidsson, A.; Kokaia, Z.; Lindvall, O. N-methyl-d-aspartate receptor-mediated increase of neurogenesis in adult rat dentate gyrus following stroke. Eur. J. Neurosci. 2001, 14, 10–18. [Google Scholar] [CrossRef]
- Raber, J.; Fan, Y.; Matsumori, Y.; Liu, Z.; Weinstein, P.R.; Fike, J.R.; Liu, J. Irradiation attenuates neurogenesis and exacerbates ischemia-induced deficits. Ann. Neurol. 2004, 55, 381–389. [Google Scholar] [CrossRef]
- Walter, J.; Keiner, S.; Witte, O.W.; Redecker, C. Age-related effects on hippocampal precursor cell subpopulations and neurogenesis. Neurobiol. Aging 2011, 32, 1906–1914. [Google Scholar] [CrossRef]
- Yeh, C.Y.; Asrican, B.; Moss, J.; Quintanilla, L.J.; He, T.; Mao, X.; Casse, F.; Gebara, E.; Bao, H.; Lu, W.; et al. Mossy cells control adult neural stem cell quiescence and maintenance through a dynamic balance between direct and indirect pathways. Neuron 2018, 99, 493–510 e494. [Google Scholar] [CrossRef] [PubMed]
- Kuhn, H.G.; Toda, T.; Gage, F.H. Adult hippocampal neurogenesis: A coming-of-age story. J. Neurosci. 2018, 38, 10401–10410. [Google Scholar] [CrossRef] [PubMed]
- Nakatomi, H.; Kuriu, T.; Okabe, S.; Yamamoto, S.; Hatano, O.; Kawahara, N.; Tamura, A.; Kirino, T.; Nakafuku, M. Regeneration of hippocampal pyramidal neurons after ischemic brain injury by recruitment of endogenous neural progenitors. Cell 2002, 110, 429–441. [Google Scholar] [CrossRef]
- Yagita, Y.; Kitagawa, K.; Ohtsuki, T.; Takasawa, K.; Miyata, T.; Okano, H.; Hori, M.; Matsumoto, M. Neurogenesis by progenitor cells in the ischemic adult rat hippocampus. Stroke 2001, 32, 1890–1896. [Google Scholar] [CrossRef]
- Brown, J.; Cooper-Kuhn, C.M.; Kempermann, G.; Van Praag, H.; Winkler, J.; Gage, F.H.; Kuhn, H.G. Enriched environment and physical activity stimulate hippocampal but not olfactory bulb neurogenesis. Eur. J. Neurosci. 2003, 17, 2042–2046. [Google Scholar] [CrossRef]
- Blaiss, C.A.; Yu, T.S.; Zhang, G.; Chen, J.; Dimchev, G.; Parada, L.F.; Powell, C.M.; Kernie, S.G. Temporally specified genetic ablation of neurogenesis impairs cognitive recovery after traumatic brain injury. J. Neurosci. 2011, 31, 4906–4916. [Google Scholar] [CrossRef]
- Sun, G.J.; Sailor, K.A.; Mahmood, Q.A.; Chavali, N.; Christian, K.M.; Song, H.; Ming, G.L. Seamless reconstruction of intact adult-born neurons by serial end-block imaging reveals complex axonal guidance and development in the adult hippocampus. J. Neurosci. 2013, 33, 11400–11411. [Google Scholar] [CrossRef]
- Matsumori, Y.; Hong, S.M.; Fan, Y.; Kayama, T.; Hsu, C.Y.; Weinstein, P.R.; Liu, J. Enriched environment and spatial learning enhance hippocampal neurogenesis and salvages ischemic penumbra after focal cerebral ischemia. Neurobiol. Dis. 2006, 22, 187–198. [Google Scholar] [CrossRef]
- Garthe, A.; Huang, Z.; Kaczmarek, L.; Filipkowski, R.K.; Kempermann, G. Not all water mazes are created equal: Cyclin d2 knockout mice with constitutively suppressed adult hippocampal neurogenesis do show specific spatial learning deficits. Genes Brain Behav. 2014, 13, 357–364. [Google Scholar] [CrossRef]
- Garthe, A.; Kempermann, G. An old test for new neurons: Refining the morris water maze to study the functional relevance of adult hippocampal neurogenesis. Front. Neurosci. 2013, 7, 63. [Google Scholar] [CrossRef] [PubMed]
- Bielefeld, P.; Dura, I.; Danielewicz, J.; Lucassen, P.J.; Baekelandt, V.; Abrous, D.N.; Encinas, J.M.; Fitzsimons, C.P. Insult-induced aberrant hippocampal neurogenesis: Functional consequences and possible therapeutic strategies. Behav. Brain Res. 2019, 372, 112032. [Google Scholar] [CrossRef] [PubMed]
- Sahay, A.; Scobie, K.N.; Hill, A.S.; O’Carroll, C.M.; Kheirbek, M.A.; Burghardt, N.S.; Fenton, A.A.; Dranovsky, A.; Hen, R. Increasing adult hippocampal neurogenesis is sufficient to improve pattern separation. Nature 2011, 472, 466–470. [Google Scholar] [CrossRef] [PubMed]
- Clelland, C.D.; Choi, M.; Romberg, C.; Clemenson, G.D., Jr.; Fragniere, A.; Tyers, P.; Jessberger, S.; Saksida, L.M.; Barker, R.A.; Gage, F.H.; et al. A functional role for adult hippocampal neurogenesis in spatial pattern separation. Science 2009, 325, 210–213. [Google Scholar] [CrossRef] [PubMed]
- Deng, W.; Aimone, J.B.; Gage, F.H. New neurons and new memories: How does adult hippocampal neurogenesis affect learning and memory? Nat. Rev. Neurosci. 2010, 11, 339–350. [Google Scholar] [CrossRef] [PubMed]
- Castaneda, C.A.; Torres-Cabala, C.; Castillo, M.; Villegas, V.; Casavilca, S.; Cano, L.; Sanchez, J.; Dunstan, J.; Calderon, G.; De La Cruz, M.; et al. Tumor infiltrating lymphocytes in acral lentiginous melanoma: A study of a large cohort of cases from latin america. Clin. Transl. Oncol. 2017, 19, 1478–1488. [Google Scholar] [CrossRef]
- Bizon, J.L.; Lee, H.J.; Gallagher, M. Neurogenesis in a rat model of age-related cognitive decline. Aging Cell 2004, 3, 227–234. [Google Scholar] [CrossRef]
- Arvidsson, A.; Collin, T.; Kirik, D.; Kokaia, Z.; Lindvall, O. Neuronal replacement from endogenous precursors in the adult brain after stroke. Nat. Med. 2002, 8, 963–970. [Google Scholar] [CrossRef]










© 2019 by the authors. Licensee MDPI, Basel, Switzerland. This article is an open access article distributed under the terms and conditions of the Creative Commons Attribution (CC BY) license (http://creativecommons.org/licenses/by/4.0/).
Share and Cite
Kathner-Schaffert, C.; Karapetow, L.; Günther, M.; Rudolph, M.; Dahab, M.; Baum, E.; Lehmann, T.; Witte, O.W.; Redecker, C.; Schmeer, C.W.; et al. Early Stroke Induces Long-Term Impairment of Adult Neurogenesis Accompanied by Hippocampal-Mediated Cognitive Decline. Cells 2019, 8, 1654. https://doi.org/10.3390/cells8121654
Kathner-Schaffert C, Karapetow L, Günther M, Rudolph M, Dahab M, Baum E, Lehmann T, Witte OW, Redecker C, Schmeer CW, et al. Early Stroke Induces Long-Term Impairment of Adult Neurogenesis Accompanied by Hippocampal-Mediated Cognitive Decline. Cells. 2019; 8(12):1654. https://doi.org/10.3390/cells8121654
Chicago/Turabian StyleKathner-Schaffert, Carolin, Lina Karapetow, Madlen Günther, Max Rudolph, Mahmoud Dahab, Eileen Baum, Thomas Lehmann, Otto W. Witte, Christoph Redecker, Christian W. Schmeer, and et al. 2019. "Early Stroke Induces Long-Term Impairment of Adult Neurogenesis Accompanied by Hippocampal-Mediated Cognitive Decline" Cells 8, no. 12: 1654. https://doi.org/10.3390/cells8121654
APA StyleKathner-Schaffert, C., Karapetow, L., Günther, M., Rudolph, M., Dahab, M., Baum, E., Lehmann, T., Witte, O. W., Redecker, C., Schmeer, C. W., & Keiner, S. (2019). Early Stroke Induces Long-Term Impairment of Adult Neurogenesis Accompanied by Hippocampal-Mediated Cognitive Decline. Cells, 8(12), 1654. https://doi.org/10.3390/cells8121654

