Ambient Temperature Shapes Skeletal Muscle Growth and Fiber-Type Plasticity in Mice
Highlights
- Ambient temperature shapes skeletal muscle plasticity in mice.
- 20 °C is associated with relatively preserved muscle function and altered myogenic markers.
- Temperature-dependent MyHC responses are non-linear and vary across conditions.
- Thermal extremes impaired muscle function and altered intestinal morphology.
Abstract
1. Introduction
2. Materials and Methods
2.1. Mice
2.2. Animal Treatment and Tissue Collection
2.3. Strength and Exercise Endurance Measurements
2.4. Glucose Tolerance Test (GTT) and Insulin Tolerance Test (ITT)
2.5. Serum Assay
2.6. HE Staining
2.7. Oil Red O Staining
2.8. RNA Extraction and RT-PCR
2.9. Western Blot
2.10. Statistical Analysis
3. Result
3.1. Ambient Temperature Modulates Systemic Metabolism and Growth Trajectories
3.2. Ambient Temperature Modulates Myogenic Potential
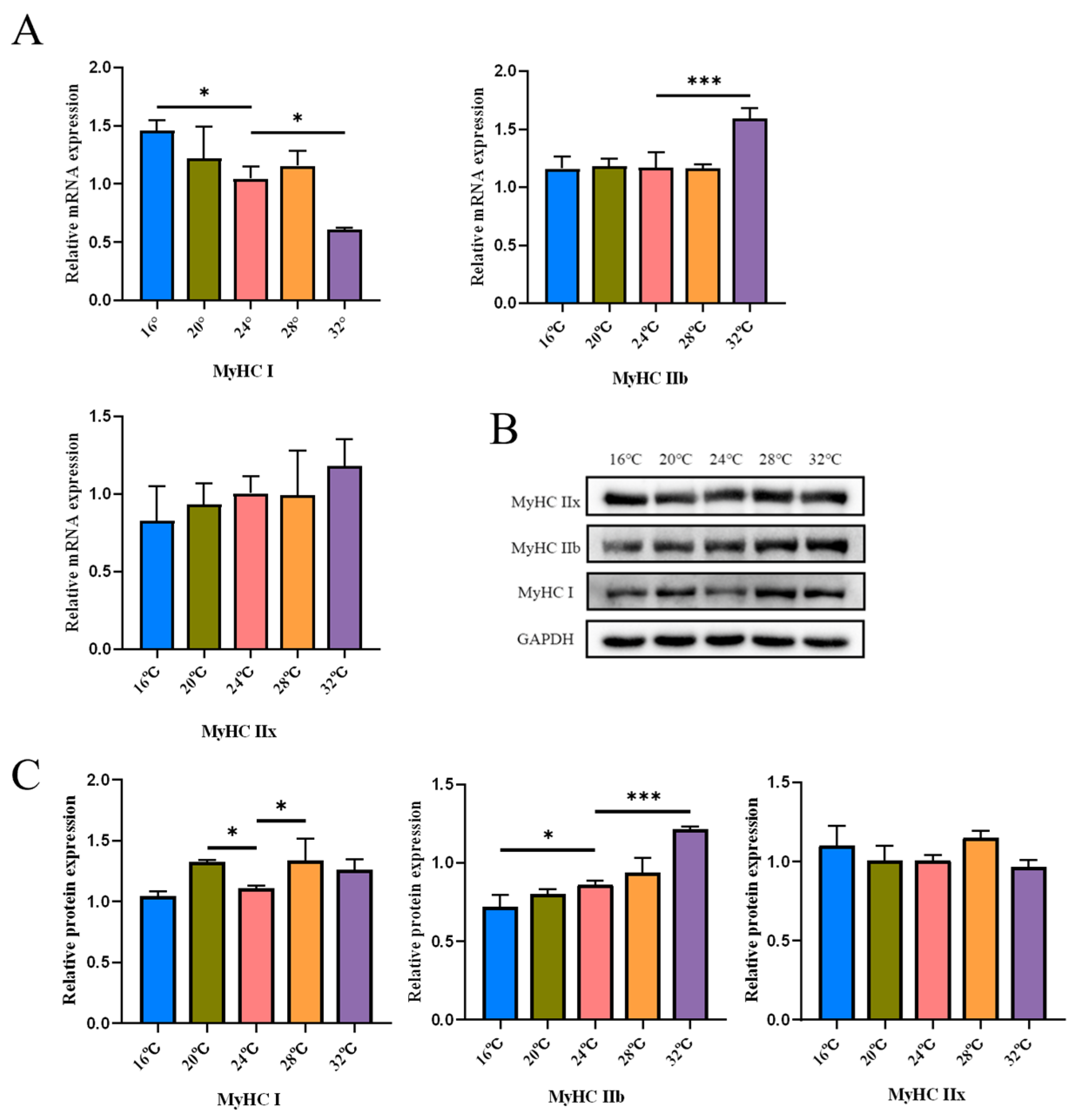
3.3. Thermal Stress Drives Adaptive Remodeling of Skeletal Muscle MyHC Isoforms
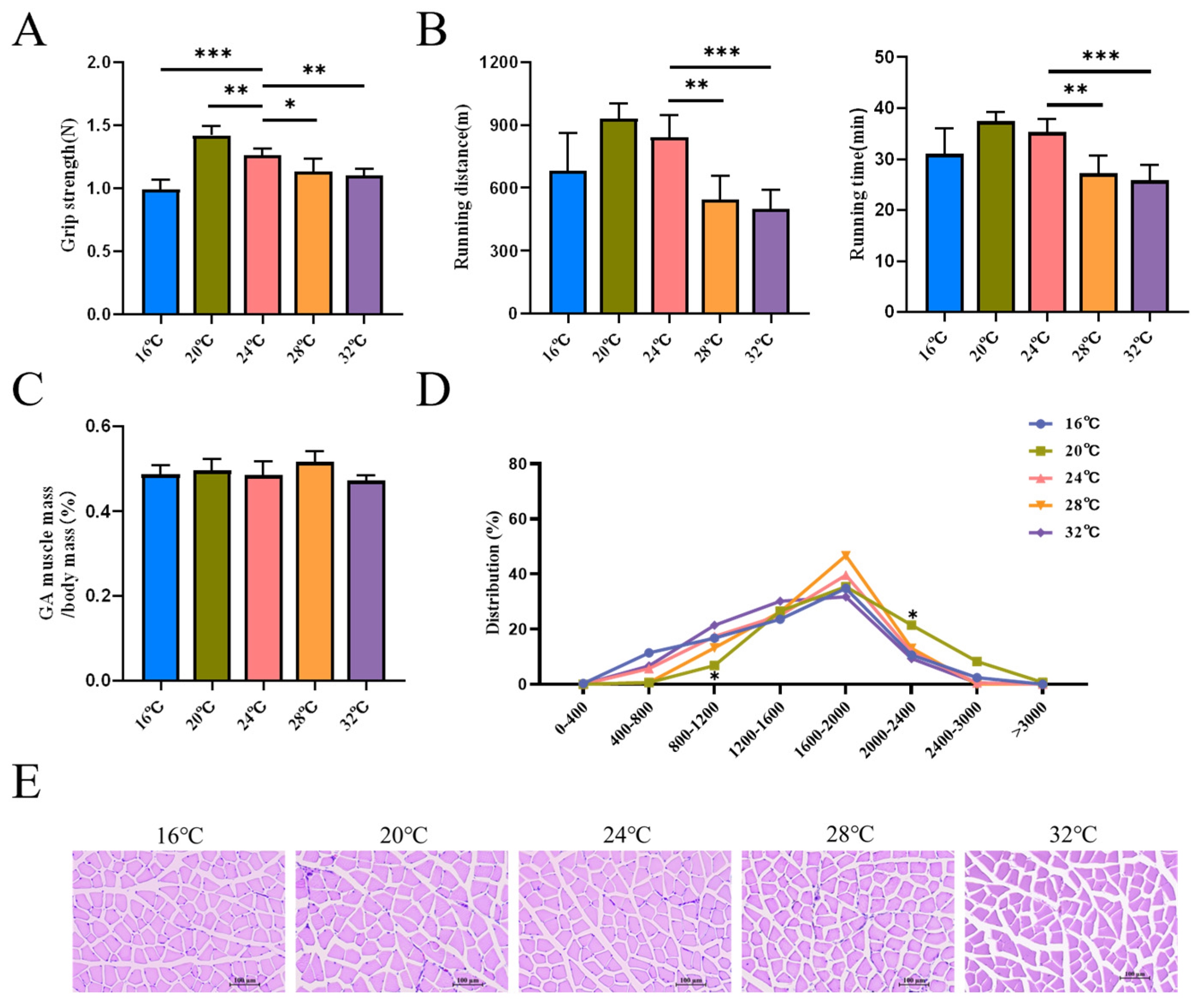
3.4. Temperature-Associated Remodeling Is Accompanied by Changes in Muscle Function
3.5. Thermal Extremes Compromise Intestinal Morphology Despite Stable Organ Indices
4. Discussion
5. Conclusions
Author Contributions
Funding
Institutional Review Board Statement
Informed Consent Statement
Data Availability Statement
Conflicts of Interest
References
- Nowack, J.; Giroud, S.; Arnold, W.; Ruf, T. Muscle non-shivering thermogenesis and its role in the evolution of endothermy. Front. Physiol. 2017, 8, 889. [Google Scholar] [CrossRef]
- Liu, Z.L.; Chen, Z.P.; Xue, J.J.; Huang, X.F.; Chen, Y.; Wang, B.W.; Wang, Q.G.; Wang, C. Effects of ambient temperature on growth performance, blood parameter, and fat deposition of geese from 14 to 28 days of age. Poult. Sci. 2022, 101, 101758. [Google Scholar] [CrossRef]
- Sylow, L.; Tokarz, V.L.; Richter, E.A.; Klip, A. The many actions of insulin in skeletal muscle, the paramount tissue determining glycemia. Cell Metab. 2021, 33, 758–780. [Google Scholar] [CrossRef]
- Balbuena-Pecino, S.; Riera-Heredia, N.; Vélez, E.J.; Gutiérrez, J.; Navarro, I.; Riera-Codina, M.; Capilla, E. Temperature affects musculoskeletal development and muscle lipid metabolism of gilthead sea bream (Sparus aurata). Front. Endocrinol. 2019, 10, 173. [Google Scholar] [CrossRef] [PubMed]
- Zhang, S.; Liu, Y.; Chai, Y.; Xing, L.; Li, J. Effects of intermittent cold stimulation on growth performance, meat quality, antioxidant capacity and liver lipid metabolism in broiler chickens. Poult. Sci. 2024, 103, 103442. [Google Scholar] [CrossRef] [PubMed]
- Cong, P.; Liu, Y.; Liu, N.; Zhang, Y.; Tong, C.; Shi, L.; Liu, X.; Shi, X.; Liu, Y.; Tong, Z.; et al. Cold exposure induced oxidative stress and apoptosis in the myocardium by inhibiting the Nrf2-Keap1 signaling pathway. BMC Cardiovasc. Disord. 2018, 18, 36. [Google Scholar] [CrossRef]
- Zhou, H.J.; Kong, L.L.; Zhu, L.X.; Hu, X.Y.; Busye, J.; Song, Z.G. Effects of cold stress on growth performance, serum biochemistry, intestinal barrier molecules, and adenosine monophosphate-activated protein kinase in broilers. Animal 2021, 15, 100138. [Google Scholar] [CrossRef]
- Morales, A.; Grageola, F.; García, H.; Arce, N.; Araiza, B.; Yáñez, J.; Cervantes, M. Performance, serum amino acid concentrations and expression of selected genes in pair-fed growing pigs exposed to high ambient temperatures. J. Anim. Physiol. Anim. Nutr. 2014, 98, 928–935. [Google Scholar] [CrossRef] [PubMed]
- Parandoosh, H.; Khodaei-Motlagh, M.; Ghasemi, H.A.; Farahani, A.H.K. Effects of day-of-hatch intramuscular administration of a herbal extract mixture and its re-supplementation in drinking water on growth performance, stress indicators, and antioxidant status of broiler chickens reared under hot summer conditions. Trop. Anim. Health Prod. 2023, 55, 102. [Google Scholar] [CrossRef]
- Barnes, T.L.; Cadaret, C.N.; Beede, K.A.; Schmidt, T.B.; Petersen, J.L.; Yates, D.T. Hypertrophic muscle growth and metabolic efficiency were impaired by chronic heat stress, improved by zilpaterol supplementation, and not affected by ractopamine supplementation in feedlot lambs. J. Anim. Sci. 2019, 97, 4101–4113. [Google Scholar] [CrossRef]
- Uchida, K.; Fujitani, M.; Mizushige, T.; Kawabata, F.; Hayamizu, K.; Uozumi, K.; Hara, Y.; Sawai, M.; Uehigashi, R.; Okada, S.; et al. Dietary Alaska Pollack protein induces acute and sustainable skeletal muscle hypertrophy in rats. Nutrients 2022, 14, 547. [Google Scholar] [CrossRef]
- Lagha, M.; Sato, T.; Bajard, L.; Daubas, P.; Esner, M.; Montarras, D.; Relaix, F.; Buckingham, M. Regulation of skeletal muscle stem cell behavior by Pax3 and Pax7. Cold Spring Harb. Symp. Quant. Biol. 2008, 73, 307–315. [Google Scholar] [CrossRef]
- Vicente-García, C.; Hernández-Camacho, J.D.; Carvajal, J.J. Regulation of myogenic gene expression. Exp. Cell Res. 2022, 419, 113299. [Google Scholar] [CrossRef]
- Hernández-Hernández, J.M.; García-González, E.G.; Brun, C.E.; Rudnicki, M.A. The myogenic regulatory factors, determinants of muscle development, cell identity and regeneration. Semin. Cell Dev. Biol. 2017, 72, 10–18. [Google Scholar] [CrossRef]
- Grosicki, G.J.; Fielding, R.A.; Lustgarten, M.S. Gut microbiota contribute to age-related changes in skeletal muscle size, composition, and function: Biological basis for a gut-muscle axis. Calcif. Tissue Int. 2018, 102, 433–442. [Google Scholar] [CrossRef]
- Short, B. Cold temperatures put a freeze on myosin activation. J. Gen. Physiol. 2019, 151, 1247. [Google Scholar] [CrossRef] [PubMed]
- Blondin, D.P.; Daoud, A.; Taylor, T.; Tingelstad, H.C.; Bézaire, V.; Richard, D.; Carpentier, A.C.; Taylor, A.W.; Harper, M.E.; Aguer, C.; et al. Four-week cold acclimation in adult humans shifts uncoupling thermogenesis from skeletal muscles to brown adipose tissue. J. Physiol. 2017, 595, 2099–2113. [Google Scholar] [CrossRef] [PubMed]
- Xu, Z.; Chen, W.; Wang, L.; Zhou, Y.; Nong, Q.; Valencak, T.G.; Wang, Y.; Xie, J.; Shan, T. Cold exposure affects lipid metabolism, fatty acids composition and transcription in pig skeletal muscle. Front. Physiol. 2021, 12, 748801. [Google Scholar] [CrossRef] [PubMed]
- Hao, Y.; Feng, Y.; Yang, P.; Cui, Y.; Liu, J.; Yang, C.; Gu, X. Transcriptome analysis reveals that constant heat stress modifies the metabolism and structure of the porcine longissimus dorsi skeletal muscle. Mol. Genet. Genom. 2016, 291, 2101–2115. [Google Scholar] [CrossRef]
- Kucharczyk, K.; Kaczmarek, K.; Jozefczak, A.; Slachcinski, M.; Mackiewicz, A.; Dams-Kozlowska, H. Hyperthermia treatment of cancer cells by the application of targeted silk/iron oxide composite spheres. Mater. Sci. Eng. C 2021, 120, 111654. [Google Scholar] [CrossRef]
- Lefaucheur, L.; Ecolan, P.; Lossec, G.; Gabillard, J.C.; Butler-Browne, G.S.; Herpin, P. Influence of early cold exposure on myofiber maturation in pig skeletal muscle. J. Muscle Res. Cell Motil. 2001, 22, 439–452. [Google Scholar] [CrossRef]
- Frier, B.C.; Locke, M. Heat stress inhibits skeletal muscle hypertrophy. Cell Stress Chaperones 2007, 12, 132–141. [Google Scholar] [CrossRef]
- Chen, S.; Yan, C.; Xiao, J.; Liu, W.; Li, Z.; Liu, H.; Liu, J.; Zhang, X.; Ou, M.; Chen, Z.; et al. Domestication and feed restriction programming organ index, dopamine, and hippocampal transcriptome profile in chickens. Front. Vet. Sci. 2021, 8, 701850. [Google Scholar] [CrossRef]
- Yin, H.; Price, F.; Rudnicki, M.A. Satellite cells and the muscle stem cell niche. Physiol. Rev. 2013, 93, 23–67. [Google Scholar] [CrossRef]
- Miao, W.; Ma, Z.; Tang, Z.; Yu, L.; Liu, S.; Huang, T.; Wang, P.; Wu, T.; Song, Z.; Zhang, H.; et al. Integrative ATAC-seq and RNA-seq analysis of the longissimus muscle of Luchuan and Duroc pigs. Front. Nutr. 2021, 8, 742672. [Google Scholar] [CrossRef]
- Schiaffino, S.; Reggiani, C. Fiber types in mammalian skeletal muscles. Physiol. Rev. 2011, 91, 1447–1531. [Google Scholar] [CrossRef] [PubMed]
- Borges, T.D.; Huerta-Jimenez, M.; Casal, N.; Gonzalez, J.; Panella-Riera, N.; Dalmau, A. To provide a double feeder in growing pigs housed under high environmental temperatures reduces social interactions but does not improve weight gains. Animals 2020, 10, 2248. [Google Scholar] [CrossRef] [PubMed]
- Aslam, M.A.; İpek, E.; Riaz, R.; Ӧzsoy, Ş.Y.; Shahzad, W.; Güleş, Ӧ. Exposure of broiler chickens to chronic heat stress increases the severity of white striping on the pectoralis major muscle. Trop. Anim. Health Prod. 2021, 53, 502. [Google Scholar] [CrossRef] [PubMed]
- Wu, D.; Liu, Z.; Yu, P.; Huang, Y.; Cai, M.; Zhang, M.; Zhao, Y. Cold stress regulates lipid metabolism via AMPK signalling in Cherax quadricarinatus. J. Therm. Biol. 2020, 92, 102693. [Google Scholar] [CrossRef]
- Campos, P.H.; Labussière, E.; Hernández-García, J.; Dubois, S.; Renaudeau, D.; Noblet, J. Effects of ambient temperature on energy and nitrogen utilization in lipopolysaccharide-challenged growing pigs. J. Anim. Sci. 2014, 92, 4909–4920. [Google Scholar] [CrossRef]
- Krause, M.S.; Oliveira, L.P., Jr.; Silveira, E.M. MRP1/GS-X pump ATPase expression: Is this the explanation for the cytoprotection of the heart against oxidative stress-induced redox imbalance in comparison to skeletal muscle cells? Cell Biochem. Funct. 2007, 25, 23–32. [Google Scholar] [CrossRef]
- O’Neil, C.E.; Keast, D.R.; Fulgoni, V.L.; Nicklas, T.A. Food sources of energy and nutrients among adults in the US: NHANES 2003–2006. Nutrients 2012, 4, 2097–2120. [Google Scholar] [CrossRef]
- Liu, Y.; Liu, P.; Hu, Y. Cold-induced RNA-binding protein promotes glucose metabolism and reduces apoptosis by increasing AKT phosphorylation in mouse skeletal muscle under acute cold exposure. Front. Mol. Biosci. 2021, 8, 685993. [Google Scholar] [CrossRef] [PubMed]
- Hanssen, M.J.; Hoeks, J.; Brans, B.; van der Lans, A.A.; Schaart, G.; van den Driessche, J.J.; Jörgensen, J.A.; Boekschoten, M.V.; Hesselink, M.K.; Havekes, B.; et al. Short-term cold acclimation improves insulin sensitivity in patients with type 2 diabetes mellitus. Nat. Med. 2015, 21, 863–865. [Google Scholar] [CrossRef]
- McKie, G.L.; Medak, K.D.; Knuth, C.M.; Shamshoum, H.; Townsend, L.K.; Peppler, W.T.; Wright, D.C. Housing temperature affects the acute and chronic metabolic adaptations to exercise in mice. J. Physiol. 2019, 597, 4581–4600. [Google Scholar] [CrossRef] [PubMed]
- Chanjula, P.; Cherdthong, A. Effects of spent mushroom Cordyceps militaris supplementation on apparent digestibility, rumen fermentation, and blood metabolite parameters of goats. J. Anim. Sci. 2018, 96, 1150–1158. [Google Scholar] [CrossRef] [PubMed]
- Song, T.; Sadayappan, S. Featured characteristics and pivotal roles of satellite cells in skeletal muscle regeneration. J. Muscle Res. Cell Motil. 2020, 41, 341–353. [Google Scholar] [CrossRef]
- Kuang, S.; Chargé, S.B.; Seale, P.; Huh, M.; Rudnicki, M.A. Distinct roles for Pax7 and Pax3 in adult regenerative myogenesis. J. Cell Biol. 2006, 172, 103–113. [Google Scholar] [CrossRef]
- Sassoon, D.; Lyons, G.E.; Lin, V.; Lassar, A.; Weintraub, H.; Buckingham, M. Expression of two myogenic regulatory factors myogenin and MyoD1 during mouse embryogenesis. Nature 1989, 341, 303–307. [Google Scholar] [CrossRef] [PubMed]
- Davie, J.K.; Cho, J.H.; Meadows, E.; Flynn, J.M.; Knapp, J.R.; Klein, W.H. Target gene selectivity of the myogenic basic helix-loop-helix transcription factor myogenin in embryonic muscle. Dev. Biol. 2007, 311, 650–664. [Google Scholar] [CrossRef][Green Version]
- Han, S.Z.; Gao, K.; Chang, S.Y.; Choe, H.M.; Paek, H.J.; Quan, B.H.; Liu, X.Y.; Yang, L.H.; Lv, S.T.; Yin, X.J.; et al. miR-455-3p Is negatively regulated by myostatin in skeletal muscle and promotes myoblast differentiation. J. Agric. Food Chem. 2022, 70, 10121–10133. [Google Scholar] [CrossRef]
- Yamaguchi, T.; Suzuki, T.; Arai, H.; Tanabe, S.; Atomi, Y. Continuous mild heat stress induces differentiation of mammalian myoblasts, shifting fiber type from fast to slow. Am. J. Physiol. Cell Physiol. 2010, 298, C140–C148. [Google Scholar] [CrossRef]
- Bahn, Y.J.; Yadav, H.; Piaggi, P.; Abel, B.S.; Gavrilova, O.; Springer, D.A.; Papazoglou, I.; Zerfas, P.M.; Skarulis, M.C.; McPherron, A.C.; et al. CDK4-E2F3 signals enhance oxidative skeletal myofiber numbers and function to affect myogenesis and metabolism. J. Clin. Investig. 2023, 133, e162479. [Google Scholar] [CrossRef]
- Bal, N.C.; Maurya, S.K.; Pani, S.; Sethy, C.; Banerjee, A.; Das, S.; Patnaik, S.; Kundu, C.N. Mild cold induced thermogenesis: Are BAT and skeletal muscle synergistic partners? Biosci. Rep. 2017, 37, BSR20171087. [Google Scholar] [CrossRef]
- Sharma, S.; Chaudhary, P.; Sandhir, R.; Baburaj, T.P.; Kumar, S.; Pal, M.S.; Reddy, P.K.; Kumar, B. Heat-induced endoplasmic reticulum stress in soleus and gastrocnemius muscles and differential response to UPR pathway in rats. Cell Stress Chaperones 2021, 26, 323–339. [Google Scholar] [CrossRef] [PubMed]
- Sun, G.; Su, W.; Bao, J.; Teng, T.; Song, X.; Wang, J.; Shi, B. Dietary full-fat rice bran prevents the risk of heart ferroptosis and imbalance of energy metabolism induced by prolonged cold stimulation. Food Funct. 2023, 14, 1530–1544. [Google Scholar] [CrossRef]
- Xiao, F.; Jiang, H.; Li, Z.; Jiang, X.; Chen, S.; Niu, Y.; Yin, H.; Shu, Y.; Peng, B.; Lu, W.; et al. Reduced hepatic bradykinin degradation accounts for cold-induced BAT thermogenesis and WAT browning in male mice. Nat. Commun. 2023, 14, 2523. [Google Scholar] [CrossRef] [PubMed]
- Tsiouris, V.; Georgopoulou, I.; Batzios, C.; Pappaioannou, N.; Ducatelle, R.; Fortomaris, P. The effect of cold stress on the pathogenesis of necrotic enteritis in broiler chicks. Avian Pathol. 2015, 44, 430–435. [Google Scholar] [CrossRef] [PubMed]
- Nanto-Hara, F.; Yamazaki, M.; Murakami, H.; Ohtsu, H. Chronic heat stress induces renal fibrosis and mitochondrial dysfunction in laying hens. J. Anim. Sci. Biotechnol. 2023, 14, 81. [Google Scholar] [CrossRef] [PubMed]
- Wang, J.; Zhang, Z.; Yu, M.; Xin, L. Cold stimulated bronchial epithelial cells derived exosomes HMGB1 aggravates bronchial epithelial cells injury. Mol. Immunol. 2025, 177, 96–103. [Google Scholar] [CrossRef] [PubMed]
- Greenwood-Van Meerveld, B.; Johnson, A.C.; Grundy, D. Gastrointestinal physiology and function. In Handbook of Experimental Pharmacology; Springer: Cham, Switzerland, 2017; Volume 239, pp. 1–16. [Google Scholar]
- Cloft, S.E.; Uni, Z.; Wong, E.A. Profiling intestinal stem and proliferative cells in the small intestine of broiler chickens via in situ hybridization during the peri-hatch period. Poult. Sci. 2023, 102, 102495. [Google Scholar] [CrossRef]






| Primer Name | Primer Sequence 5′→3′ |
|---|---|
| MyoD | F: ATGATGACCCGTGTTTCGACT R: CACCGCAGTAGGGAAGTGT |
| MyoG | F: ACAGCATCACGGTGGAGGATATGT R: CCCTGCTACAGAAGTGATGGCTTT |
| Pax7 | F: GTTCGGGAAGAAAGAGGACGAC R: GGTTCTGATTCCACATCTGAGCC |
| MSTN | F: CAGACCCGTCAAGACTCCTAC R: CTGCCAAATACCAGTGCCT |
| FBXO32 | F: TAGCATCGGTATGACTAAGT R: AGTCATATGGCAAGCATAC |
| TRIM63 | F: TGATTCCTGATGGAAACGCT R: TCATTGGTGTTCTTCTTTACCCTC |
| MyHC I | F: CCATCTCTGACAACGCCTATC R: GGATGACCCTCTTAGTGTTGAC |
| MyHC IIx | F: ATGTTCCTGTGGATGGTCAC R: CTCGTTGGTGAAGTTGATGC |
| MyHC IIb | F: CTTGTCTGACTCAAGCCTGCC R: TCGCTCCTTTTCAGACTTCCG |
| β-actin | F: GAAGCTGTGCTATGTTGCTCTA R: CAATAGTGATGACCTGGCCGT |
| Organ Index | 16 °C | 20 °C | 24 °C | 28 °C | 32 °C | p-Value |
|---|---|---|---|---|---|---|
| Heart | 0.63 ± 0.073 | 0.63 ± 0.035 | 0.6 ± 0.04 | 0.56 ± 0.041 | 0.56 ± 0.074 | 0.147 |
| Liver | 6.22 ± 0.783 | 5.95 ± 0.73 | 5.37 ± 0.259 | 6.11 ± 0.225 | 5.45 ± 1.037 | 0.6474 |
| Spleen | 0.3 ± 0.031 | 0.31 ± 0.086 | 0.33 ± 0.031 | 0.29 ± 0.013 | 0.31 ± 0.029 | 0.7863 |
| Lung | 0.79 ± 0.074 | 0.83 ± 0.078 | 0.7 ± 0.178 | 0.68 ± 0.051 | 0.62 ± 0.158 | 0.0559 |
| Kidney | 0.74 ± 0.096 | 0.74 ± 0.096 | 0.74 ± 0.096 | 0.57 ± 0.037 | 0.55 ± 0.059 | 0.0184 |
Disclaimer/Publisher’s Note: The statements, opinions and data contained in all publications are solely those of the individual author(s) and contributor(s) and not of MDPI and/or the editor(s). MDPI and/or the editor(s) disclaim responsibility for any injury to people or property resulting from any ideas, methods, instructions or products referred to in the content. |
© 2026 by the authors. Licensee MDPI, Basel, Switzerland. This article is an open access article distributed under the terms and conditions of the Creative Commons Attribution (CC BY) license.
Share and Cite
Dong, Y.; Sun, W.; Dong, Y.; Xu, Y.; Xue, L.; Lu, J.; Yan, Y.; Luo, X.; Wang, H.; Wang, J. Ambient Temperature Shapes Skeletal Muscle Growth and Fiber-Type Plasticity in Mice. Cells 2026, 15, 685. https://doi.org/10.3390/cells15080685
Dong Y, Sun W, Dong Y, Xu Y, Xue L, Lu J, Yan Y, Luo X, Wang H, Wang J. Ambient Temperature Shapes Skeletal Muscle Growth and Fiber-Type Plasticity in Mice. Cells. 2026; 15(8):685. https://doi.org/10.3390/cells15080685
Chicago/Turabian StyleDong, Yajie, Wen Sun, Yanjun Dong, Yiran Xu, Linli Xue, Jiayin Lu, Yi Yan, Xiaomao Luo, Haidong Wang, and Juan Wang. 2026. "Ambient Temperature Shapes Skeletal Muscle Growth and Fiber-Type Plasticity in Mice" Cells 15, no. 8: 685. https://doi.org/10.3390/cells15080685
APA StyleDong, Y., Sun, W., Dong, Y., Xu, Y., Xue, L., Lu, J., Yan, Y., Luo, X., Wang, H., & Wang, J. (2026). Ambient Temperature Shapes Skeletal Muscle Growth and Fiber-Type Plasticity in Mice. Cells, 15(8), 685. https://doi.org/10.3390/cells15080685

