Protein Expression Analysis and Functional Characterization of Sorcin in Gallbladder Cancer
Highlights
- Sorcin (SRI) is significantly overexpressed in gallbladder cancer tissues compared to gallstone disease controls, with positive expression observed in 67% of tumors compared to controls.
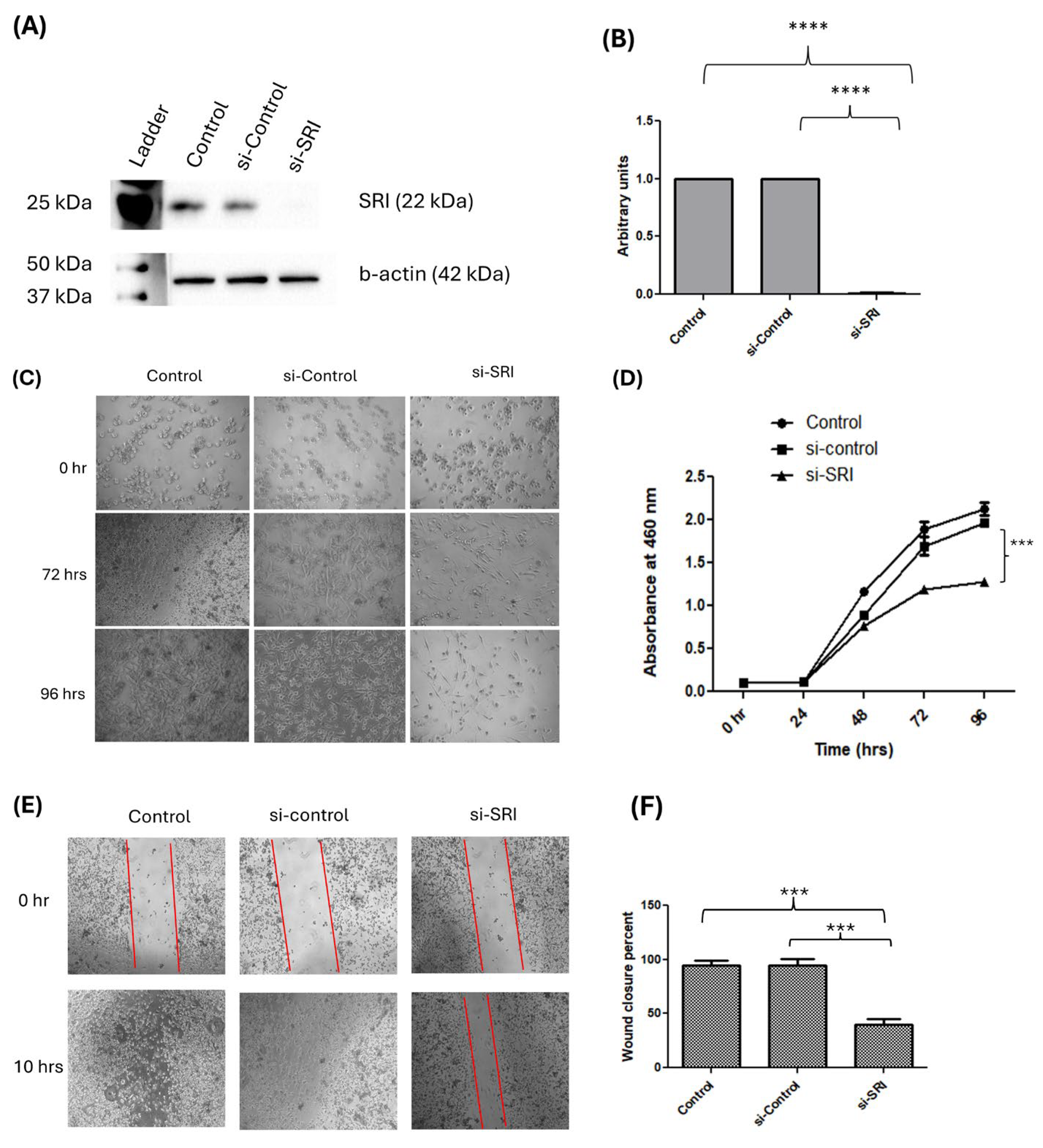
- siRNA-mediated knockdown of SRI in gallbladder cancer cells suppresses proliferation, migration, invasion, and epithelial–mesenchymal transition.
- SRI functions as an oncogenic driver in gallbladder cancer progression.
- Targeting SRI may represent a novel therapeutic strategy for gallbladder cancer, warranting further validation in preclinical models.
Abstract
1. Introduction
2. Materials and Methods
2.1. Patient Samples
2.2. Immunohistochemistry Analysis
2.3. Cell Culture
2.4. siRNA Transfection
2.5. Protein Extraction
2.6. Western Blotting
2.7. Cell Proliferation Analysis
2.8. Wound Healing Analysis
2.9. Cell Invasion Analysis
2.10. Statistical Analysis
3. Results
3.1. SRI Expression by Immunohistochemistry Analysis
3.2. SRI Knockdown in NOZ Cells
3.3. SRI Knockdown Reduces Proliferative Potential in NOZ Cells
3.4. SRI Knockdown Reduces the Migratory Potential of NOZ Cell
3.5. SRI Knockdown Reduces the Invasive Potential of NOZ Cells
3.6. SRI Enhances Metastasis by Promoting EMT
4. Discussion
Supplementary Materials
Author Contributions
Funding
Institutional Review Board Statement
Informed Consent Statement
Data Availability Statement
Conflicts of Interest
Abbreviations
| GBC | Gallbladder cancer |
| GSD | Gallstone disease |
| SRI | Sorcin |
| FFPE | Formalin-fixed paraffin-embedded |
| IHC | Immunohistochemistry |
| PCR | Polymerase Chain Reaction |
| EMT | Epithelial–Mesenchymal Transition |
References
- Roa, J.C.; García, P.; Kapoor, V.K.; Maithel, S.K.; Javle, M.; Koshiol, J. Gallbladder cancer. Nat. Rev. Dis. Primers 2022, 8, 22. [Google Scholar] [CrossRef] [PubMed]
- Priya, R.; Jain, V.; Akhtar, J.; Saklani, N.; Sakhuja, P.; Agarwal, A.K.; Polisetty, R.V.; Sirdeshmukh, R.; Kar, S.; Gautam, P. Proteomic profiling of cell line-derived extracellular vesicles to identify candidate circulatory markers for detection of gallbladder cancer. Front. Oncol. 2022, 12, 1027914. [Google Scholar] [CrossRef] [PubMed]
- Benson, A.B., 3rd; D’Angelica, M.I.; Abrams, T.; Ahmed, A.; Akce, M.; Anaya, D.A.; Anders, R.; Are, C.; Aye, L.; Bachini, M.; et al. Biliary Tract Cancers, Version 2.2025, NCCN Clinical Practice Guidelines In Oncology. J. Natl. Compr. Cancer Netw. 2025, 23, 403–418. [Google Scholar] [CrossRef] [PubMed]
- Saklani, N.; Chauhan, V.; Akhtar, J.; Upadhyay, S.K.; Sirdeshmukh, R.; Gautam, P. In silico analysis to identify novel ceRNA regulatory axes associated with gallbladder cancer. Front. Genet. 2023, 14, 1107614. [Google Scholar] [CrossRef] [PubMed]
- Colotti, G.; Poser, E.; Fiorillo, A.; Genovese, I.; Chiarini, V.; Ilari, A. Sorcin, a calcium-binding protein involved in multidrug resistance mechanisms in cancer cells. Molecules 2014, 19, 13976–13989. [Google Scholar] [CrossRef] [PubMed]
- Mao, J.; Ling, F.; Sanches, G.P.; Yu, X.; Wei, Y.; Zhang, J. The potential mechanism of action of Sorcin and its interacting proteins. Clin. Chim. Acta 2020, 510, 741–745. [Google Scholar] [CrossRef] [PubMed]
- Exertier, C.; Antonelli, L.; Fiorillo, A.; Bernardini, R.; Colotti, B.; Ilari, A.; Colotti, G. Sorcin in Cancer Development and Chemotherapeutic Drug Resistance. Cancers 2024, 16, 2810. [Google Scholar] [CrossRef] [PubMed]
- Shabnam, B.; Padmavathi, G.; Banik, K.; Girisa, S.; Monisha, J.; Sethi, G.; Fan, L.; Wang, L.; Mao, X.; Kunnumakkara, A.B. Sorcin a Potential Molecular Target for Cancer Therapy. Transl. Oncol. 2018, 11, 1379–1389. [Google Scholar] [CrossRef] [PubMed]
- Battista, T.; Fiorillo, A.; Chiarini, V.; Genovese, I.; Ilari, A.; Colotti, G. Roles of Sorcin in Drug Resistance in Cancer: One Protein, Many Mechanisms, for a Novel Potential Anticancer Drug Target. Cancers 2020, 12, 887. [Google Scholar] [CrossRef] [PubMed]
- Genovese, I.; Fiorillo, A.; Ilari, A.; Masciarelli, S.; Fazi, F.; Colotti, G. Binding of doxorubicin to Sorcin impairs cell death and increases drug resistance in cancer cells. Cell Death Dis. 2017, 8, e2950. [Google Scholar] [CrossRef] [PubMed]
- Wang, D.; Shi, S.; Hsieh, Y.L.; Wang, J.; Wang, H.; Wang, W. Knockdown of sorcin increases HEI-OC1 cell damage induced by cisplatin in vitro. Arch. Biochem. Biophys. 2021, 701, 108752. [Google Scholar] [CrossRef] [PubMed]
- Hu, Y.; Li, S.; Yang, M.; Yan, C.; Fan, D.; Zhou, Y.; Zhang, Y.; Yagüe, E.; Xiong, D. Sorcin silencing inhibits epithelial-to-mesenchymal transition and suppresses breast cancer metastasis in vivo. Breast Cancer Res. Treat. 2014, 143, 287–299. [Google Scholar] [CrossRef] [PubMed]
- Li, Z.; Yang, Z.; Zhu, Y.; Fu, C.; Li, N.; Peng, F. Sorcin regulates pyroptosis by interacting with NLRP3 inflammasomes to facilitate the progression of hepatocellular carcinoma. Cell Death Dis. 2023, 14, 678, Erratum in Cell Death Dis. 2024, 15, 467. https://doi.org/10.1038/s41419-024-06604-x. [Google Scholar] [CrossRef] [PubMed]
- Jain, V.; Akhtar, J.; Priya, R.; Sakhuja, P.; Goyal, S.; Agarwal, A.K.; Ghose, V.; Polisetty, R.V.; Sirdeshmukh, R.; Siraj, F.; et al. Tissue proteome analysis for profiling proteins associated with lymph node metastasis in gallbladder cancer. BMC Cancer 2023, 23, 402. [Google Scholar] [CrossRef] [PubMed]
- Amin, M.B.; Greene, F.L.; Edge, S.B.; Compton, C.C.; Gershenwald, J.E.; Brookland, R.K.; Meyer, L.; Gress, D.M.; Byrd, D.R.; Winchester, D.P. The eighth edition AJCC cancer staging manual: Continuing to build a bridge from a population-based to a more personalized approach to cancer staging. CA Cancer J. Clin. 2017, 67, 93–99. [Google Scholar] [CrossRef] [PubMed]
- Schneider, C.A.; Rasband, W.S.; Eliceiri, K.W. NIH Image to ImageJ: 25 years of image analysis. Nat. Methods 2012, 9, 671–675. [Google Scholar] [CrossRef] [PubMed]
- Tong, W.; Sun, D.; Wang, Q.; Suo, J. Sorcin enhances metastasis and promotes epithelial-to-mesenchymal transition of colorectal cancer. Cell Biochem. Biophys. 2015, 72, 453–459. [Google Scholar] [CrossRef] [PubMed]
- Ling, F.; Zhang, H.; Sun, Y.; Meng, J.; Sanches, J.G.P.; Huang, H.; Zhang, Q.; Yu, X.; Wang, B.; Hou, L.; et al. AnnexinA7 promotes epithelial–mesenchymal transition by interacting with Sorcin and contributes to aggressiveness in hepatocellular carcinoma. Cell Death Dis. 2021, 12, 1018, Erratum in Cell Death Dis. 2024, 15, 866. https://doi.org/10.1038/s41419-024-07184-6. [Google Scholar] [CrossRef] [PubMed]
- Sun, Y.; Wang, C.; Meng, Q.; Liu, Z.; Huo, X.; Sun, P.; Sun, H.; Ma, X.; Peng, J.; Liu, K. Targeting P-glycoprotein and SORCIN: Dihydromyricetin strengthens anti-proliferative efficiency of adriamycin via MAPK/ERK and Ca2+-mediated apoptosis pathways in MCF-7/ADR and K562/ADR. J. Cell. Physiol. 2018, 233, 3066–3079. [Google Scholar] [CrossRef] [PubMed]
- Hu, H.; Zhu, S.; Tong, Y.; Huang, G.; Tan, B.; Yang, L. Antitumor activity of triptolide in SKOV3 cells and SKOV3/DDP in vivo and in vitro. Anti-Cancer Drugs 2020, 31, 483–491. [Google Scholar] [CrossRef] [PubMed]



| Participants | Total Number | Number of Males | Number of Females | Median Age (Years) | Age Range (Years) |
|---|---|---|---|---|---|
| Total GBC cases | 85 | 60 | 25 | 53 | 27–75 |
| Stages # | |||||
| GBC, Stage 0 | 1 | 0 | 1 | NA | NA |
| GBC, Stage I | 8 | 2 | 6 | 54.5 | 38–65 |
| GBC, Stage II | 20 | 6 | 14 | 54 | 36–70 |
| GBC, Stage III | 32 | 10 | 22 | 53.5 | 27–75 |
| GBC, Stage IV | 18 | 4 | 14 | 50 | 27–65 |
| Histological grade | |||||
| Well-differentiated (G1) | 16 | 4 | 12 | 50.5 | 27–70 |
| Moderately differentiated (G2) | 56 | 16 | 40 | 54 | 27–75 |
| Poorly differentiated (G3) | 13 | 5 | 7 | 55 | 38–72 |
| Lymph Node (LN) status # | |||||
| LN Negative | 37 | 11 | 26 | 55 | 36–72 |
| LN Positive | 42 | 11 | 31 | 50.5 | 27–75 |
| Controls | |||||
| GSD cases | 85 | 21 | 64 | 40 | 18–75 |
Disclaimer/Publisher’s Note: The statements, opinions and data contained in all publications are solely those of the individual author(s) and contributor(s) and not of MDPI and/or the editor(s). MDPI and/or the editor(s) disclaim responsibility for any injury to people or property resulting from any ideas, methods, instructions or products referred to in the content. |
© 2026 by the authors. Licensee MDPI, Basel, Switzerland. This article is an open access article distributed under the terms and conditions of the Creative Commons Attribution (CC BY) license.
Share and Cite
Jain, V.; Saklani, N.; Kawatra, S.; Sakhuja, P.; Goyal, S.; Agarwal, A.K.; Kumar, P.; Siraj, F.; Gautam, P. Protein Expression Analysis and Functional Characterization of Sorcin in Gallbladder Cancer. Cells 2026, 15, 678. https://doi.org/10.3390/cells15080678
Jain V, Saklani N, Kawatra S, Sakhuja P, Goyal S, Agarwal AK, Kumar P, Siraj F, Gautam P. Protein Expression Analysis and Functional Characterization of Sorcin in Gallbladder Cancer. Cells. 2026; 15(8):678. https://doi.org/10.3390/cells15080678
Chicago/Turabian StyleJain, Vaishali, Neeraj Saklani, Srishti Kawatra, Puja Sakhuja, Surbhi Goyal, Anil Kumar Agarwal, Parveen Kumar, Fouzia Siraj, and Poonam Gautam. 2026. "Protein Expression Analysis and Functional Characterization of Sorcin in Gallbladder Cancer" Cells 15, no. 8: 678. https://doi.org/10.3390/cells15080678
APA StyleJain, V., Saklani, N., Kawatra, S., Sakhuja, P., Goyal, S., Agarwal, A. K., Kumar, P., Siraj, F., & Gautam, P. (2026). Protein Expression Analysis and Functional Characterization of Sorcin in Gallbladder Cancer. Cells, 15(8), 678. https://doi.org/10.3390/cells15080678

