2,3-Bisphosphoglycerate Mutase (BPGM), a Metabolic Player Shaping Stress-Adaptive Transcriptional States in Clear Cell Renal Cell Carcinoma
Highlights
- BPGM is consistently upregulated in human clear cell renal cell carcinoma and contributes to cellular stress tolerance.
- Perturbation of BPGM-associated metabolic regulation induces a focused stress-response program distinct from epigenetic reprogramming by HDAC inhibition.
- These findings suggest an intrinsic metabolic axis linking BPGM to stress-adaptive transcriptional states in ccRCC.
- Metabolic regulators such as BPGM represent potential determinants of treatment insensitivity in metabolically resilient tumors.
Abstract
1. Introduction
2. Materials and Methods
2.1. Human Renal Tissue
2.2. Cell Culture and Treatments
2.3. Glucose & Lactate Measurements
2.4. siRNA-Mediated BPGM Knockdown
2.5. Quantitative PCR
2.6. Western Blotting
2.7. Crystal Violet Assay
2.8. CellRox Staining
2.9. Lipid Peroxidation Assay (BODIPY-C11 Staining)
2.10. Next Generation Sequencing (NGS)
2.11. Functional Enrichment Analysis
2.12. Statistical Analysis
3. Results
3.1. BPGM Is Consistently Upregulated in Human Clear Cell Renal Cell Carcinoma
3.2. ccRCC Cell Line A498 Exhibits High Basal BPGM Expression and Only Limited Responsiveness to Epigenetic Stress
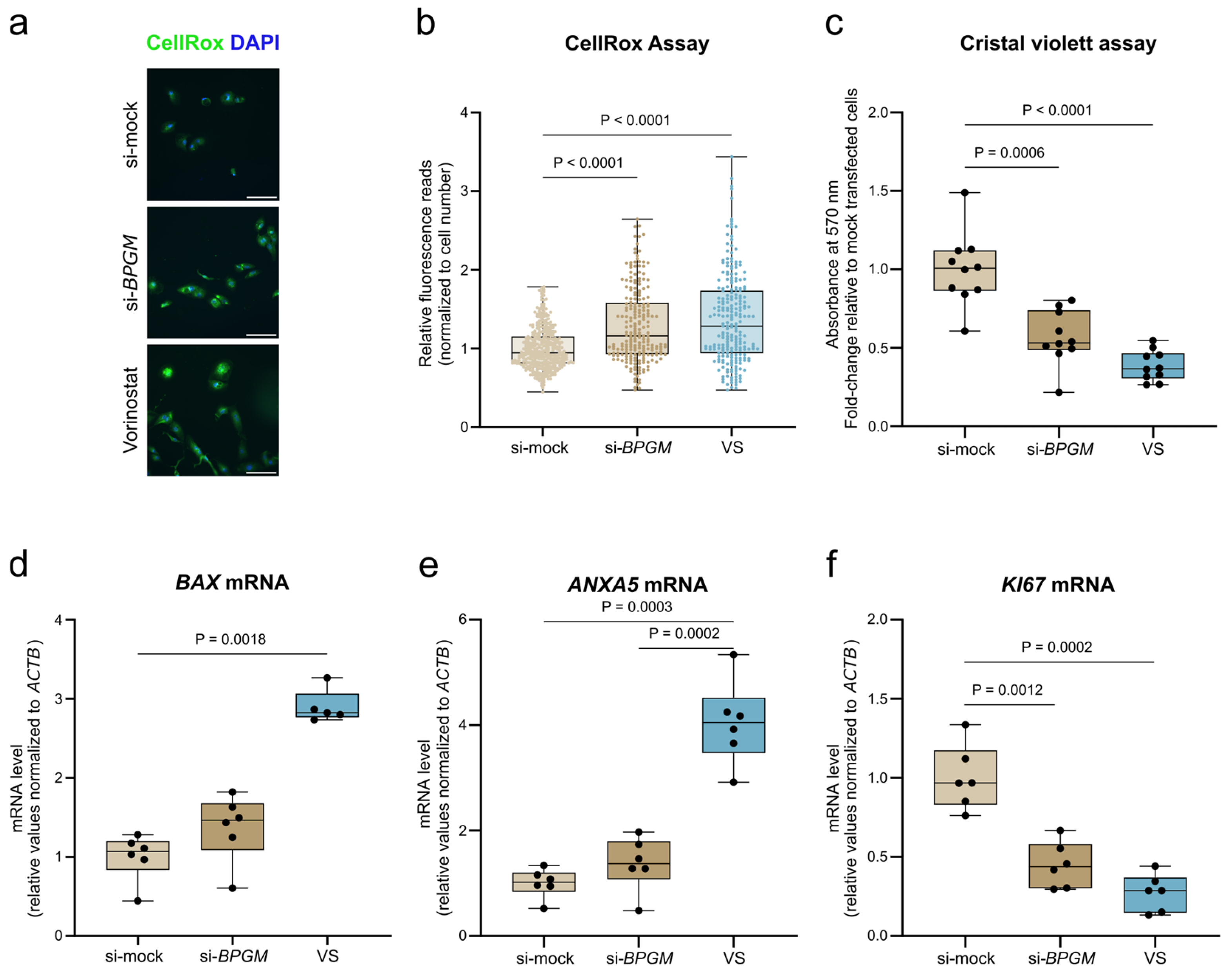
3.3. Loss of BPGM Induces Oxidative Stress and Limits Proliferative Capacity in A498 ccRCC Cells
3.4. BPGM Silencing and HDAC Inhibition Elicit Distinct Transcriptional Programs in A498 ccRCC Cells
3.5. Pathway-Level Analyses Reveal Selective Stress-Adaptive Signaling upon BPGM Silencing
3.6. BPGM Depletion Is Associated with Increased Glycolytic Activity and Epigenetic Regulatory Signatures
3.7. BPGM Depletion Activates ER Stress- and Ferroptosis-Associated Signaling and Promotes Lipid Peroxidation
4. Discussion
5. Conclusions
Supplementary Materials
Author Contributions
Funding
Institutional Review Board Statement
Informed Consent Statement
Data Availability Statement
Acknowledgments
Conflicts of Interest
Abbreviations
| ANOVA | Analysis of Variance |
| ANXA5 | Annexin A5 |
| ATF4 | Activating Transcription Factor 4 |
| BAX | Bcl-2-Associated X Protein |
| 2,3-BPG | 2,3-Bisphosphoglycerate |
| BPGM | 2,3-Bisphosphoglycerate Mutase |
| ccRCC | Clear Cell Renal Cell Carcinoma |
| CHAC1 | ChaC Glutathione Specific Gamma-Glutamylcyclotransferase 1 |
| CPA4 | Carboxypeptidase A4 |
| DAPI | 4′,6-Diamidino-2-Phenylindole |
| DESeq2 | Differential Expression Sequencing 2 |
| DGE | Differential Gene Expression |
| DMSO | Dimethyl Sulfoxide |
| ER | Endoplasmic Reticulum |
| GSEA | Gene Set Enrichment Analysis |
| GSVA | Gene Set Variation Analysis |
| HDAC | Histone Deacetylase |
| HDACi | Histone Deacetylase Inhibitor |
| HIF | Hypoxia-Inducible Factor |
| NES | Normalized Enrichment Score |
| NGS | Next-Generation Sequencing |
| NUPR1 | Nuclear Protein 1 |
| qPCR | Quantitative Polymerase Chain Reaction |
| ROS | Reactive Oxygen Species |
| siRNA | Small Interfering RNA |
| T3 | Dunnett’s T3 Test |
| UPR | Unfolded Protein Response |
| UMI | Unique Molecular Identifier |
References
- Morris, M.R.; Latif, F. The Epigenetic Landscape of Renal Cancer. Nat. Rev. Nephrol. 2017, 13, 47–60. [Google Scholar] [CrossRef] [PubMed]
- Keefe, S.M.; Nathanson, K.L.; Rathmell, W.K. The Molecular Biology of Renal Cell Carcinoma. Semin. Oncol. 2013, 40, 421–428. [Google Scholar] [CrossRef] [PubMed]
- Coffey, N.J.; Simon, M.C. Metabolic Alterations in Hereditary and Sporadic Renal Cell Carcinoma. Nat. Rev. Nephrol. 2024, 20, 233–250. [Google Scholar] [CrossRef] [PubMed]
- Nong, S.; Han, X.; Xiang, Y.; Qian, Y.; Wei, Y.; Zhang, T.; Tian, K.; Shen, K.; Yang, J.; Ma, X. Metabolic Reprogramming in Cancer: Mechanisms and Therapeutics. MedComm 2023, 4, e218. [Google Scholar] [CrossRef]
- Tarade, D.; Ohh, M. The HIF and Other Quandaries in VHL Disease. Oncogene 2018, 37, 139–147. [Google Scholar] [CrossRef]
- Chakraborty, S.; Balan, M.; Sabarwal, A.; Choueiri, T.K.; Pal, S. Metabolic Reprogramming in Renal Cancer: Events of a Metabolic Disease. Biochim. Biophys. Acta Rev. Cancer 2021, 1876, 188559. [Google Scholar] [CrossRef]
- Weiss, R.H. Metabolomics and Metabolic Reprogramming in Kidney Cancer. Semin. Nephrol. 2018, 38, 175–182. [Google Scholar] [CrossRef]
- Warburg, O. On the Origin of Cancer Cells. Science 1956, 123, 309–314. [Google Scholar] [CrossRef]
- Yoo, H.C.; Yu, Y.C.; Sung, Y.; Han, J.M. Glutamine Reliance in Cell Metabolism. Exp. Mol. Med. 2020, 52, 1496–1516. [Google Scholar] [CrossRef]
- Abu Aboud, O.; Habib, S.L.; Trott, J.; Stewart, B.; Liang, S.; Chaudhari, A.J.; Sutcliffe, J.; Weiss, R.H. Glutamine Addiction in Kidney Cancer Suppresses Oxidative Stress and Can Be Exploited for Real-Time Imaging. Cancer Res. 2017, 77, 6746–6758. [Google Scholar] [CrossRef]
- Hayes, J.D.; Dinkova-Kostova, A.T.; Tew, K.D. Oxidative Stress in Cancer. Cancer Cell 2020, 38, 167–197. [Google Scholar] [CrossRef] [PubMed]
- Yu, L.; Chen, X.; Sun, X.; Wang, L.; Chen, S. The Glycolytic Switch in Tumors: How Many Players Are Involved? J. Cancer 2017, 8, 3430–3440. [Google Scholar] [CrossRef] [PubMed]
- Xiao, C.; Tian, H.; Zheng, Y.; Yang, Z.; Li, S.; Fan, T.; Xu, J.; Bai, G.; Liu, J.; Deng, Z.; et al. Glycolysis in Tumor Microenvironment as a Target to Improve Cancer Immunotherapy. Front. Cell Dev. Biol. 2022, 10, 1013885. [Google Scholar] [CrossRef] [PubMed]
- Jones, B.C.; Pohlmann, P.R.; Clarke, R.; Sengupta, S. Treatment against Glucose-Dependent Cancers through Metabolic PFKFB3 Targeting of Glycolytic Flux. Cancer Metastasis Rev. 2022, 41, 447–458. [Google Scholar] [CrossRef]
- Rapoport, I.; Berger, H.; Elsner, R.; Rapoport, S. PH-Dependent Changes of 2,3-Bisphosphoglycerate in Human Red Cells during Transitional and Steady States in Vitro. Eur. J. Biochem. 1977, 73, 421–427. [Google Scholar] [CrossRef]
- Cho, J.; King, J.S.; Qian, X.; Harwood, A.J.; Shears, S.B. Dephosphorylation of 2,3-Bisphosphoglycerate by MIPP Expands the Regulatory Capacity of the Rapoport-Luebering Glycolytic Shunt. Proc. Natl. Acad. Sci. USA 2008, 105, 5998–6003. [Google Scholar] [CrossRef]
- Oslund, R.C.; Su, X.; Haugbro, M.; Kee, J.-M.; Esposito, M.; David, Y.; Wang, B.; Ge, E.; Perlman, D.H.; Kang, Y.; et al. Bisphosphoglycerate Mutase Controls Serine Pathway Flux via 3-Phosphoglycerate. Nat. Chem. Biol. 2017, 13, 1081–1087. [Google Scholar] [CrossRef]
- Kulow, V.A.; Roegner, K.; Labes, R.; Kasim, M.; Mathia, S.; Czopek, C.S.; Berndt, N.; Becker, P.N.; Ter-Avetisyan, G.; Luft, F.C.; et al. Beyond Hemoglobin: Critical Role of 2,3-Bisphosphoglycerate Mutase in Kidney Function and Injury. Acta Physiol. 2025, 241, e14242. [Google Scholar] [CrossRef]
- Thul, P.J.; Åkesson, L.; Wiking, M.; Mahdessian, D.; Geladaki, A.; Ait Blal, H.; Alm, T.; Asplund, A.; Björk, L.; Breckels, L.M.; et al. A Subcellular Map of the Human Proteome. Science 2017, 356, eaal3321. [Google Scholar] [CrossRef]
- Uhlén, M.; Fagerberg, L.; Hallström, B.M.; Lindskog, C.; Oksvold, P.; Mardinoglu, A.; Sivertsson, Å.; Kampf, C.; Sjöstedt, E.; Asplund, A.; et al. Proteomics. Tissue-Based Map of the Human Proteome. Science 2015, 347, 1260419. [Google Scholar] [CrossRef]
- Saggese, P.; Sellitto, A.; Martinez, C.A.; Giurato, G.; Nassa, G.; Rizzo, F.; Tarallo, R.; Scafoglio, C. Metabolic Regulation of Epigenetic Modifications and Cell Differentiation in Cancer. Cancers 2020, 12, 3788. [Google Scholar] [CrossRef]
- Kaelin, W.G.; McKnight, S.L. Influence of Metabolism on Epigenetics and Disease. Cell 2013, 153, 56–69. [Google Scholar] [CrossRef] [PubMed]
- Wang, G.; Han, J.J. Connections between Metabolism and Epigenetic Modifications in Cancer. Med. Rev. 2021, 1, 199–221. [Google Scholar] [CrossRef] [PubMed]
- Xu, W.; Wang, F.; Yu, Z.; Xin, F. Epigenetics and Cellular Metabolism. Genet. Epigenet. 2016, 8, 43–51. [Google Scholar] [CrossRef] [PubMed]
- Li, W.; Xu, N.; Meng, X.; Yuan, H.; Yu, T.; Miao, Q.; Yang, H.; Hai, B.; Xiao, W.; Zhang, X. SLC17A9-PTHLH-EMT Axis Promotes Proliferation and Invasion of Clear Renal Cell Carcinoma. iScience 2023, 26, 105764. [Google Scholar] [CrossRef]
- Li, W.; Pan, H.; Zhou, B.; Cao, Y.; Shen, B.; Li, N.; Zhang, Y.; He, Y.; Jin, J.; Shi, L.; et al. Exploration of a Prognostic Signature for Mitochondria-Related Genes and the Therapeutic Prospects of Vorinostat in Clear Cell Renal Cell Carcinoma. Transl. Androl. Urol. 2025, 14, 360–378. [Google Scholar] [CrossRef]
- Karagiannis, D.; Rampias, T. HDAC Inhibitors: Dissecting Mechanisms of Action to Counter Tumor Heterogeneity. Cancers 2021, 13, 3575. [Google Scholar] [CrossRef]
- Izzo, L.T.; Affronti, H.C.; Wellen, K.E. The Bidirectional Relationship Between Cancer Epigenetics and Metabolism. Annu. Rev. Cancer Biol. 2021, 5, 235–257. [Google Scholar] [CrossRef]
- Zhang, X.; Liu, D.; Yin, S.; Gao, Y.; Li, X.; Wu, G. Metabolism and Epigenetics in Cancer: Toward Personalized Treatment. Front. Endocrinol. 2025, 16, 1530578. [Google Scholar] [CrossRef]
- Pili, R.; Liu, G.; Chintala, S.; Verheul, H.; Rehman, S.; Attwood, K.; Lodge, M.A.; Wahl, R.; Martin, J.I.; Miles, K.M.; et al. Combination of the Histone Deacetylase Inhibitor Vorinostat with Bevacizumab in Patients with Clear-Cell Renal Cell Carcinoma: A Multicentre, Single-Arm Phase I/II Clinical Trial. Br. J. Cancer 2017, 116, 874–883. [Google Scholar] [CrossRef]
- Högner, A.; Krause, H.; Jandrig, B.; Kasim, M.; Fuller, T.F.; Schostak, M.; Erbersdobler, A.; Patzak, A.; Kilic, E. PBRM1 and VHL Expression Correlate in Human Clear Cell Renal Cell Carcinoma with Differential Association with Patient’s Overall Survival. Urol. Oncol. Semin. Orig. Investig. 2018, 36, 94.e1–94.e14. [Google Scholar] [CrossRef]
- Labes, R.; Brinkmann, L.; Kulow, V.A.; Roegner, K.; Mathia, S.; Balcerek, B.; Persson, P.B.; Rosenberger, C.; Fähling, M. Daprodustat Prevents Cyclosporine-A-Mediated Anemia and Peritubular Capillary Loss. Kidney Int. 2022, 102, 750–765. [Google Scholar] [CrossRef]
- Love, M.I.; Huber, W.; Anders, S. Moderated Estimation of Fold Change and Dispersion for RNA-Seq Data with DESeq2. Genome Biol. 2014, 15, 550. [Google Scholar] [CrossRef]
- Marakulina, D.; Vorontsov, I.E.; Kulakovskiy, I.V.; Lennartsson, A.; Drabløs, F.; Medvedeva, Y.A. EpiFactors 2022: Expansion and Enhancement of a Curated Database of Human Epigenetic Factors and Complexes. Nucleic Acids Res. 2023, 51, D564–D570. [Google Scholar] [CrossRef] [PubMed]
- Medvedeva, Y.A.; Lennartsson, A.; Ehsani, R.; Kulakovskiy, I.V.; Vorontsov, I.E.; Panahandeh, P.; Khimulya, G.; Kasukawa, T.; FANTOM Consortium; Drabløs, F. EpiFactors: A Comprehensive Database of Human Epigenetic Factors and Complexes. Database 2015, 2015, bav067. [Google Scholar] [CrossRef] [PubMed]
- Yu, G.; Wang, L.-G.; Han, Y.; He, Q.-Y. clusterProfiler: An R Package for Comparing Biological Themes among Gene Clusters. Omics 2012, 16, 284–287. [Google Scholar] [CrossRef] [PubMed]
- Motulsky, H.J.; Brown, R.E. Detecting Outliers When Fitting Data with Nonlinear Regression—A New Method Based on Robust Nonlinear Regression and the False Discovery Rate. BMC Bioinform. 2006, 7, 123. [Google Scholar] [CrossRef]
- Burmeister, A.; Stephan, A.; Alves Avelar, L.A.; Müller, M.R.; Seiwert, A.; Höfmann, S.; Fischer, F.; Torres-Gomez, H.; Hoffmann, M.J.; Niegisch, G.; et al. Establishment and Evaluation of Dual HDAC/BET Inhibitors as Therapeutic Options for Germ Cell Tumors and Other Urological Malignancies. Mol. Cancer Ther. 2022, 21, 1674–1688. [Google Scholar] [CrossRef]
- Wettersten, H.I.; Aboud, O.A.; Lara, P.N.; Weiss, R.H. Metabolic Reprogramming in Clear Cell Renal Cell Carcinoma. Nat. Rev. Nephrol. 2017, 13, 410–419. [Google Scholar] [CrossRef]
- Zhu, H.; Wang, X.; Lu, S.; Ou, K. Metabolic Reprogramming of Clear Cell Renal Cell Carcinoma. Front. Endocrinol. 2023, 14, 1195500. [Google Scholar] [CrossRef]
- Hakimi, A.A.; Reznik, E.; Lee, C.-H.; Creighton, C.J.; Brannon, A.R.; Luna, A.; Aksoy, B.A.; Liu, E.M.; Shen, R.; Lee, W.; et al. An Integrated Metabolic Atlas of Clear Cell Renal Cell Carcinoma. Cancer Cell 2016, 29, 104–116. [Google Scholar] [CrossRef]
- Kim, H.; Shim, B.Y.; Lee, S.-J.; Lee, J.Y.; Lee, H.-J.; Kim, I.-H. Loss of Von Hippel–Lindau (VHL) Tumor Suppressor Gene Function: VHL–HIF Pathway and Advances in Treatments for Metastatic Renal Cell Carcinoma (RCC). Int. J. Mol. Sci. 2021, 22, 9795. [Google Scholar] [CrossRef] [PubMed]
- Tong, Y.; Kai, J.; Wang, S.; Yu, Y.; Xie, S.; Zheng, H.; Wang, Y.; Liu, Y.; Zhu, K.; Guan, X.; et al. VHL Regulates the Sensitivity of Clear Cell Renal Cell Carcinoma to SIRT4-Mediated Metabolic Stress via HIF-1α/HO-1 Pathway. Cell Death Dis. 2021, 12, 621. [Google Scholar] [CrossRef] [PubMed]
- Rathmell, W.K.; Chen, S. VHL Inactivation in Renal Cell Carcinoma: Implications for Diagnosis, Prognosis, and Treatment. Expert Rev. Anticancer Ther. 2008, 8, 63–73. [Google Scholar] [CrossRef] [PubMed][Green Version]
- Durany, N.; Joseph, J.; Campo, E.; Molina, R.; Carreras, J. Phosphoglycerate Mutase, 2,3-Bisphosphoglycerate Phosphatase and Enolase Activity and Isoenzymes in Lung, Colon and Liver Carcinomas. Br. J. Cancer 1997, 75, 969–977. [Google Scholar] [CrossRef][Green Version]
- Li, G.; Liu, L.; Du, W.; Cao, H. Local Flux Coordination and Global Gene Expression Regulation in Metabolic Modeling. Nat. Commun. 2023, 14, 5700. [Google Scholar] [CrossRef]
- Verma, A.; Lindroth, A. The Emerging Intertwined Activities of Metabolism and Epigenetics Unveils Culprits and Prospects in Cancer. Exp. Mol. Med. 2025, 57, 1928–1939. [Google Scholar] [CrossRef]
- Steinemann, G.; Dittmer, A.; Schmidt, J.; Josuttis, D.; Fähling, M.; Biersack, B.; Beindorff, N.; Jolante Koziolek, E.; Schobert, R.; Brenner, W.; et al. Antitumor and Antiangiogenic Activity of the Novel Chimeric Inhibitor Animacroxam in Testicular Germ Cell Cancer. Mol. Oncol. 2019, 13, 2679–2696. [Google Scholar] [CrossRef]
- Zhang, X.; Novera, W.; Zhang, Y.; Deng, L.-W. MLL5 (KMT2E): Structure, Function, and Clinical Relevance. Cell Mol. Life Sci. 2017, 74, 2333–2344. [Google Scholar] [CrossRef]
- Brookes, E.; Laurent, B.; Õunap, K.; Carroll, R.; Moeschler, J.B.; Field, M.; Schwartz, C.E.; Gecz, J.; Shi, Y. Mutations in the Intellectual Disability Gene KDM5C Reduce Protein Stability and Demethylase Activity. Hum. Mol. Genet. 2015, 24, 2861–2872. [Google Scholar] [CrossRef]
- Roegner, K.; Kulow, V.A.; Mrowka, R.; Engel, K.; Edemir, B.; Kasim, M.; Erdogan, C.; Malotka, L.; Fähling, M.; Labes, R. BPGM Shapes NFAT5-Driven Cellular Responses. Cell Mol. Life Sci. 2026, 83, 138. [Google Scholar] [CrossRef]
- Lee, Y.-S.; Lee, D.-H.; Choudry, H.A.; Bartlett, D.L.; Lee, Y.J. Ferroptosis-Induced Endoplasmic Reticulum Stress: Crosstalk Between Ferroptosis and Apoptosis. Mol. Cancer Res. 2018, 16, 1073–1076. [Google Scholar] [CrossRef]
- Sun, J.; Ren, H.; Wang, J.; Xiao, X.; Zhu, L.; Wang, Y.; Yang, L. CHAC1: A Master Regulator of Oxidative Stress and Ferroptosis in Human Diseases and Cancers. Front. Cell Dev. Biol. 2024, 12, 1458716. [Google Scholar] [CrossRef]
- Nghiem, T.-H.T.; Nguyen, K.A.; Kusuma, F.; Park, S.; Park, J.; Joe, Y.; Han, J.; Chung, H.T. The PERK-eIF2α-ATF4 Axis Is Involved in Mediating ER-Stress-Induced Ferroptosis via DDIT4-mTORC1 Inhibition and Acetaminophen-Induced Hepatotoxicity. Antioxidants 2025, 14, 307. [Google Scholar] [CrossRef]
- Deng, Q.; Ji, Y.; Liu, J.; Wen, T. Lipid Reprogramming and Ferroptosis Crosstalk in Clear Cell Renal Cell Carcinoma: Metabolic Vulnerabilities and Therapeutic Targeting. Mol. Cancer 2025, 24, 236. [Google Scholar] [CrossRef]
- Balcerek, B.; Steinach, M.; Lichti, J.; Maggioni, M.A.; Becker, P.N.; Labes, R.; Gunga, H.-C.; Persson, P.B.; Fähling, M. A Broad Diversity in Oxygen Affinity to Haemoglobin. Sci. Rep. 2020, 10, 16920. [Google Scholar] [CrossRef]







Disclaimer/Publisher’s Note: The statements, opinions and data contained in all publications are solely those of the individual author(s) and contributor(s) and not of MDPI and/or the editor(s). MDPI and/or the editor(s) disclaim responsibility for any injury to people or property resulting from any ideas, methods, instructions or products referred to in the content. |
© 2026 by the authors. Licensee MDPI, Basel, Switzerland. This article is an open access article distributed under the terms and conditions of the Creative Commons Attribution (CC BY) license.
Share and Cite
Becker, P.N.; Kulow, V.A.; Czopek, C.S.; Roegner, K.; Ter-Avetisyan, G.; Loth, A.; Nitzsche, B.; Erdogan, C.; Schreiber, A.; Höpfner, M.; et al. 2,3-Bisphosphoglycerate Mutase (BPGM), a Metabolic Player Shaping Stress-Adaptive Transcriptional States in Clear Cell Renal Cell Carcinoma. Cells 2026, 15, 633. https://doi.org/10.3390/cells15070633
Becker PN, Kulow VA, Czopek CS, Roegner K, Ter-Avetisyan G, Loth A, Nitzsche B, Erdogan C, Schreiber A, Höpfner M, et al. 2,3-Bisphosphoglycerate Mutase (BPGM), a Metabolic Player Shaping Stress-Adaptive Transcriptional States in Clear Cell Renal Cell Carcinoma. Cells. 2026; 15(7):633. https://doi.org/10.3390/cells15070633
Chicago/Turabian StyleBecker, Philipp N., Vera A. Kulow, Claudia S. Czopek, Kameliya Roegner, Gohar Ter-Avetisyan, Anica Loth, Bianca Nitzsche, Cem Erdogan, Adrian Schreiber, Michael Höpfner, and et al. 2026. "2,3-Bisphosphoglycerate Mutase (BPGM), a Metabolic Player Shaping Stress-Adaptive Transcriptional States in Clear Cell Renal Cell Carcinoma" Cells 15, no. 7: 633. https://doi.org/10.3390/cells15070633
APA StyleBecker, P. N., Kulow, V. A., Czopek, C. S., Roegner, K., Ter-Avetisyan, G., Loth, A., Nitzsche, B., Erdogan, C., Schreiber, A., Höpfner, M., Fähling, M., & Labes, R. (2026). 2,3-Bisphosphoglycerate Mutase (BPGM), a Metabolic Player Shaping Stress-Adaptive Transcriptional States in Clear Cell Renal Cell Carcinoma. Cells, 15(7), 633. https://doi.org/10.3390/cells15070633

