The Role of Pancreatic Preproglucagon in Regulating Local Inflammation in Mice
Highlights
- Obesity increases the satiety and inflammatory responses to exogenous LPS and increases the production of pancreatic GLP-1.
- Pancreatic Gcg is necessary for restraining the local inflammatory environment in response to LPS.
- Pancreatic production of GLP-1 increases with inflammatory stress and is necessary for limiting local macrophage accumulation and inflammation.
- Expression of the GLP-1R on macrophages suggests that pancreatic production of the GLP-1R functions to regulate the local inflammatory environment.
Abstract
1. Introduction
2. Materials and Methods
3. Results
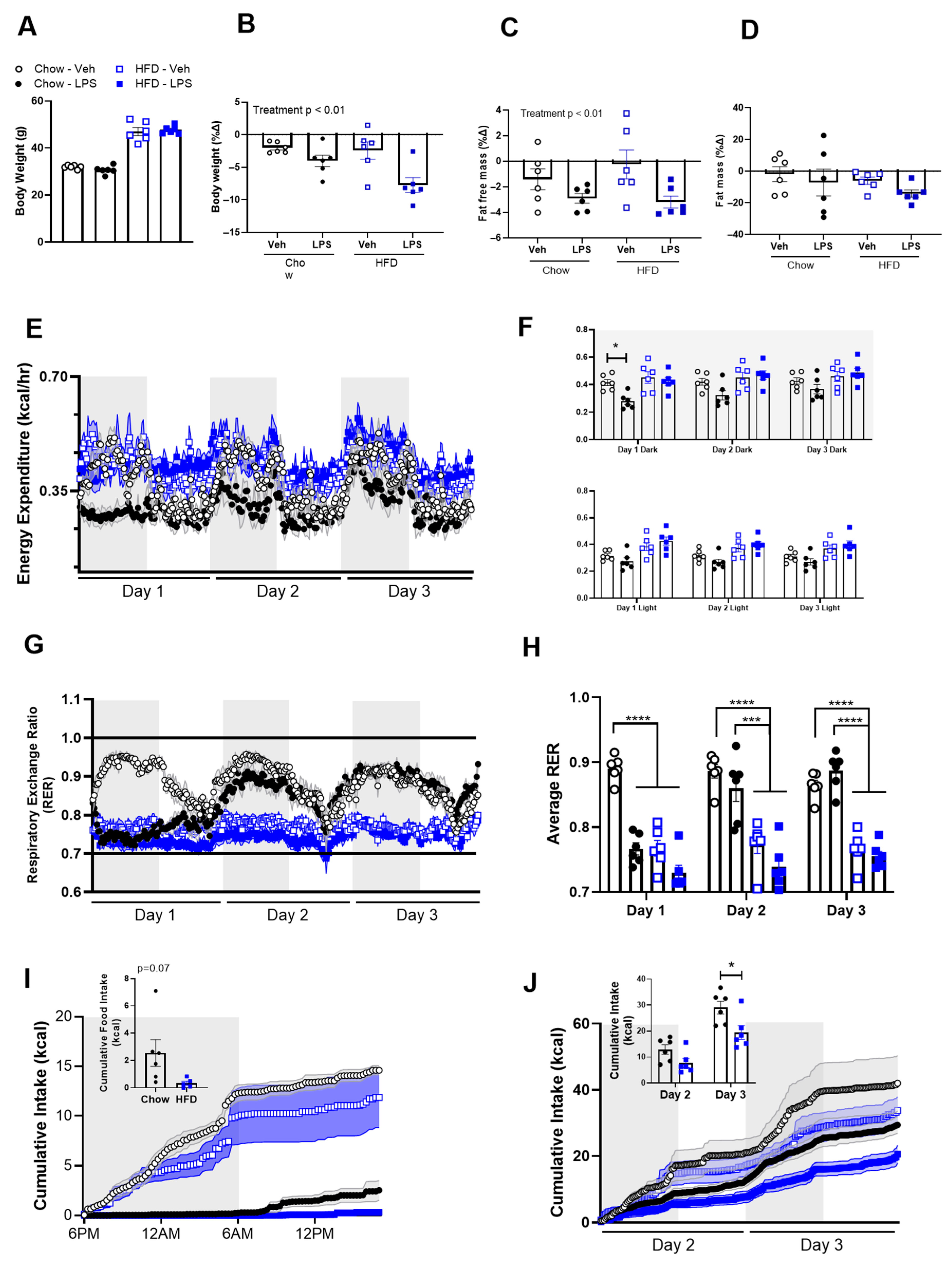
3.1. HFD-Fed Mice Have a Prolonged Anorectic Response to LPS Compared to Chow-Fed Mice
3.2. Impact of LPS on Plasma GLP-1 in HFD- Versus Chow-Fed Mice
3.3. HFD-Fed Mice Have Increased Inflammatory Responses to LPS Compared to Chow-Fed Mice
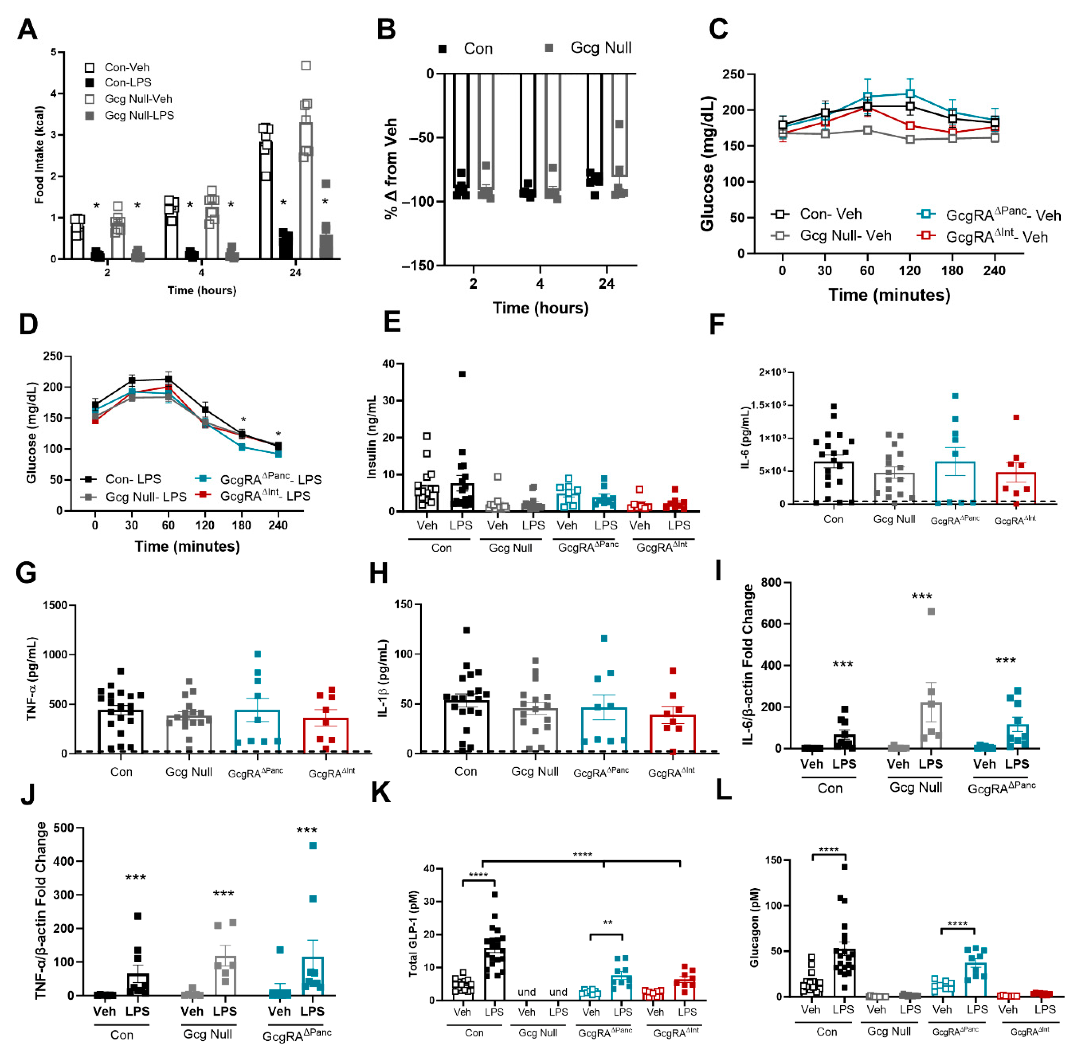
3.4. The Role of Gcg in the Physiological Responses to LPS in Chow- and HFD-Fed Mice
3.5. Gcg-Null Mice Have Increased Macrophage Accumulation in the Pancreas After LPS
3.6. Macrophages Isolated from the Pancreas Express GLP-1R
4. Discussion
5. Conclusions
Supplementary Materials
Author Contributions
Funding
Institutional Review Board Statement
Informed Consent Statement
Data Availability Statement
Acknowledgments
Conflicts of Interest
References
- Russo, L.; Lumeng, C. Properties and functions of adipose tissue macrophages in obesity. Immunology 2018, 155, 407–417. [Google Scholar] [CrossRef] [PubMed]
- Drucker, D.J. The biology of incretin hormones. Cell Metab. 2006, 3, 153–165. [Google Scholar] [CrossRef] [PubMed]
- Hira, T.; Mochida, T.; Miyashita, K.; Hara, H. GLP-1 secretion is enhanced directly in the ileum but indirectly in the duodenum by a newly identified potent stimulator, zein hydrolysate, in rats. Am. J. Physiol. Gastrointest. Liver Physiol. 2009, 297, G663–G671. [Google Scholar] [CrossRef]
- Sun, E.W.; de Fontgalland, D.; Rabbitt, P.; Hollington, P.; Sposato, L.; Due, S.L.; Wattchow, D.A.; Rayner, C.K.; Deane, A.M.; Young, R.L.; et al. Mechanisms Controlling Glucose-Induced GLP-1 Secretion in Human Small Intestine. Diabetes 2017, 66, 2144–2149. [Google Scholar] [CrossRef] [PubMed]
- Theodorakis, M.J.; Carlson, O.; Michopoulos, S.; Doyle, M.E.; Juhaszova, M.; Petraki, K.; Egan, J.M. Human duodenal enteroendocrine cells: Source of both incretin peptides, GLP-1 and GIP. Am. J. Physiol.-Endocrinol. Metab. 2006, 290, E550–E559. [Google Scholar] [CrossRef]
- D’Alessio, D.; Lu, W.; Sun, W.; Zheng, S.; Yang, Q.; Seeley, R.; Woods, S.C.; Tso, P. Fasting and postprandial concentrations of GLP-1 in intestinal lymph and portal plasma: Evidence for selective release of GLP-1 in the lymph system. Am. J. Physiol. Regul. Integr. Comp. Physiol. 2007, 293, R2163–R2169. [Google Scholar] [CrossRef]
- Ellingsgaard, H.; Ehses, J.A.; Hammar, E.B.; Van Lommel, L.; Quintens, R.; Martens, G.; Kerr-Conte, J.; Pattou, F.; Berney, T.; Pipeleers, D.; et al. Interleukin-6 regulates pancreatic alpha-cell mass expansion. Proc. Natl. Acad. Sci. USA 2008, 105, 13163–13168. [Google Scholar] [CrossRef]
- Ellingsgaard, H.; Hauselmann, I.; Schuler, B.; Habib, A.M.; Baggio, L.L.; Meier, D.T.; Eppler, E.; Bouzakri, K.; Wueest, S.; Muller, Y.D.; et al. Interleukin-6 enhances insulin secretion by increasing glucagon-like peptide-1 secretion from L cells and alpha cells. Nat. Med. 2011, 17, 1481–1489. [Google Scholar] [CrossRef]
- Perl, S.H.; Bloch, O.; Zelnic-Yuval, D.; Love, I.; Mendel-Cohen, L.; Flor, H.; Rapoport, M.J. Sepsis-induced activation of endogenous GLP-1 system is enhanced in type 2 diabetes. Diabetes Metab. Res. Rev. 2018, 34, e2982. [Google Scholar] [CrossRef]
- Kahles, F.; Meyer, C.; Möllmann, J.; Diebold, S.; Findeisen, H.M.; Lebherz, C.; Trautwein, C.; Koch, A.; Tacke, F.; Marx, N.; et al. GLP-1 Secretion Is Increased by Inflammatory Stimuli in an IL-6-Dependent Manner, Leading to Hyperinsulinemia and Blood Glucose Lowering. Diabetes 2014, 63, 3221–3229. [Google Scholar] [CrossRef]
- Nguyen, A.T.; Mandard, S.; Dray, C.; Deckert, V.; Valet, P.; Besnard, P.; Drucker, D.J.; Lagrost, L.; Grober, J. Lipopolysaccharides-mediated increase in glucose-stimulated insulin secretion: Involvement of the GLP-1 pathway. Diabetes 2014, 63, 471–482. [Google Scholar] [CrossRef] [PubMed]
- Lebrun, L.J.; Lenaerts, K.; Kiers, D.; Pais de Barros, J.P.; Le Guern, N.; Plesnik, J.; Thomas, C.; Bourgeois, T.; Dejong, C.H.C.; Kox, M.; et al. Enteroendocrine L Cells Sense LPS after Gut Barrier Injury to Enhance GLP-1 Secretion. Cell Rep. 2017, 21, 1160–1168. [Google Scholar] [CrossRef]
- Thyssen, S.; Arany, E.; Hill, D.J. Ontogeny of regeneration of beta-cells in the neonatal rat after treatment with streptozotocin. Endocrinology 2006, 147, 2346–2356. [Google Scholar] [CrossRef]
- Kilimnik, G.; Kim, A.; Steiner, D.F.; Friedman, T.C.; Hara, M. Intraislet production of GLP-1 by activation of prohormone convertase 1/3 in pancreatic α-cells in mouse models of ß-cell regeneration. Islets 2010, 2, 149–155. [Google Scholar] [CrossRef]
- Chambers, A.P.; Sorrell, J.E.; Haller, A.; Roelofs, K.; Hutch, C.R.; Kim, K.-S.; Gutierrez-Aguilar, R.; Li, B.; Drucker, D.J.; D’Alessio, D.A.; et al. The Role of Pancreatic Preproglucagon in Glucose Homeostasis in Mice. Cell Metab. 2017, 25, 927–934. [Google Scholar] [CrossRef]
- Kim, K.-S.; Hutch, C.R.; Wood, L.; Magrisso, I.J.; Seeley, R.J.; Sandoval, D.A. Glycemic effect of pancreatic preproglucagon in mouse sleeve gastrectomy. JCI Insight 2019, 4, e129452. [Google Scholar] [CrossRef]
- Hutch, C.R.; Roelofs, K.; Haller, A.; Sorrell, J.; Leix, K.; D’Alessio, D.D.; Augustin, R.; Seeley, R.J.; Klein, T.; Sandoval, D.A. The role of GIP and pancreatic GLP-1 in the glucoregulatory effect of DPP-4 inhibition in mice. Diabetologia 2019, 62, 1928–1937. [Google Scholar] [CrossRef]
- Adams, J.M.; Pei, H.; Sandoval, D.A.; Seeley, R.J.; Chang, R.B.; Liberles, S.D.; Olson, D.P. Liraglutide Modulates Appetite and Body Weight Through Glucagon-Like Peptide 1 Receptor–Expressing Glutamatergic Neurons. Diabetes 2018, 67, 1538–1548. [Google Scholar] [CrossRef] [PubMed]
- Allison, M.B.; Patterson, C.M.; Krashes, M.J.; Lowell, B.B.; Myers, M.G.; Olson, D.P. TRAP-seq defines markers for novel populations of hypothalamic and brainstem LepRb neurons. Mol. Metab. 2015, 4, 299–309. [Google Scholar] [CrossRef] [PubMed]
- Bethea, M.; Cook, T.; Mommandi, M.; McClennan, A.; Martin, A.; Hendrix, J.J.; Hutch, C.R.; Lewis, A.; Seeley, R.J.; Fenselau, H.; et al. Weight loss reverses obesity-associated impairments in acute gastrointestinal stretch-induced suppression of food intake and glucose homeostasis. Mol. Metab. 2025, 102, 102260. [Google Scholar] [CrossRef]
- Epshtein, A.; Sakhneny, L.; Landsman, L. Isolating and Analyzing Cells of the Pancreas Mesenchyme by Flow Cytometry. J. Vis. Exp. JoVE 2017, 119, 55344. [Google Scholar] [CrossRef]
- Bowers, E.; Entrup, G.P.; Islam, M.; Mohan, R.; Lerner, A.; Mancuso, P.; Moore, B.B.; Singer, K. High fat diet feeding impairs neutrophil phagocytosis, bacterial killing, and neutrophil-induced hematopoietic regeneration. J. Immunol. 2025, 214, 680–693. [Google Scholar] [CrossRef]
- Martin, M. Cutadapt removes adapter sequences from high-throughput sequencing reads. EMBnet J. 2011, 17, 10–12. [Google Scholar] [CrossRef]
- Dobin, A.; Davis, C.A.; Schlesinger, F.; Drenkow, J.; Zaleski, C.; Jha, S.; Batut, P.; Chaisson, M.; Gingeras, T.R. STAR: Ultrafast universal RNA-seq aligner. Bioinformatics 2013, 29, 15–21. [Google Scholar] [CrossRef]
- Liao, Y.; Smyth, G.K.; Shi, W. featureCounts: An efficient general purpose program for assigning sequence reads to genomic features. Bioinformatics 2014, 30, 923–930. [Google Scholar] [CrossRef] [PubMed]
- Love, M.I.; Huber, W.; Anders, S. Moderated estimation of fold change and dispersion for RNA-seq data with DESeq2. Genome Biol. 2014, 15, 550. [Google Scholar] [CrossRef] [PubMed]
- CUAnschutzBDC. Slurm_Snakemake/RNA_seq at Main · CUAnschutzBDC/Slurm_Snakemake. GitHub. Available online: https://github.com/CUAnschutzBDC/slurm_snakemake/tree/main/RNA_seq (accessed on 1 August 2025).
- Kwellswrasman/rnaseq_general—Docker Image. Available online: https://hub.docker.com/r/kwellswrasman/rnaseq_general (accessed on 15 August 2025).
- Kwellswrasman/rna_seq_r—Docker Image. Available online: https://hub.docker.com/r/kwellswrasman/rna_seq_r (accessed on 15 August 2025).
- Evangelista, J.E.; Xie, Z.; Marino, G.B.; Nguyen, N.; Clarke, D.J.B.; Ma’ayan, A. Enrichr-KG: Bridging enrichment analysis across multiple libraries. Nucleic Acids Res. 2023, 51, W168–W179. [Google Scholar] [CrossRef]
- Liberzon, A.; Subramanian, A.; Pinchback, R.; Thorvaldsdóttir, H.; Tamayo, P.; Mesirov, J.P. Molecular signatures database (MSigDB) 3.0. Bioinformatics 2011, 27, 1739–1740. [Google Scholar] [CrossRef]
- Ganeshan, K.; Nikkanen, J.; Man, K.; Leong, Y.A.; Sogawa, Y.; Maschek, J.A.; Van Ry, T.; Chagwedera, D.N.; Cox, J.E.; Chawla, A. Energetic Trade-Offs and Hypometabolic States Promote Disease Tolerance. Cell 2019, 177, 399–413.e12. [Google Scholar] [CrossRef] [PubMed]
- Anderson, S.T.; Commins, S.; Moynagh, P.N.; Coogan, A.N. Lipopolysaccharide-induced sepsis induces long-lasting affective changes in the mouse. Brain. Behav. Immun. 2015, 43, 98–109. [Google Scholar] [CrossRef] [PubMed]
- Wong, C.K.; Yusta, B.; Koehler, J.A.; Baggio, L.L.; McLean, B.A.; Matthews, D.; Seeley, R.J.; Drucker, D.J. Divergent roles for the gut intraepithelial lymphocyte GLP-1R in control of metabolism, microbiota, and T cell-induced inflammation. Cell Metab. 2022, 34, 1514–1531.e7. [Google Scholar] [CrossRef]
- Sancho, V.; Daniele, G.; Lucchesi, D.; Lupi, R.; Ciccarone, A.; Penno, G.; Bianchi, C.; Dardano, A.; Miccoli, R.; Del Prato, S. Metabolic regulation of GLP-1 and PC1/3 in pancreatic α-cell line. PLoS ONE 2017, 12, e0187836. [Google Scholar] [CrossRef] [PubMed]
- Pyke, C.; Knudsen, L.B. The glucagon-like peptide-1 receptor—Or not? Endocrinology 2013, 154, 4–8. [Google Scholar] [CrossRef] [PubMed]
- Yang, Y.; Zhong, W.; Zhang, Y.; Cheng, Y.; Lai, H.; Yu, H.; Feng, N.; Han, Y.; Huang, R.; Zhai, Q. Sustained Inflammation Induced by LPS Leads to Tolerable Anorexia and Fat Loss via Tlr4 in Mice. J. Inflamm. Res. 2022, 15, 5635–5648. [Google Scholar] [CrossRef]
- McLean, B.A.; Wong, C.K.; Kabir, M.G.; Drucker, D.J. Glucagon-like Peptide-1 receptor Tie2+ cells are essential for the cardioprotective actions of liraglutide in mice with experimental myocardial infarction. Mol. Metab. 2022, 66, 101641. [Google Scholar] [CrossRef] [PubMed]
- Yanay, O.; Bailey, A.L.; Kernan, K.; Zimmerman, J.J.; Osborne, W.R. Effects of exendin-4, a glucagon like peptide-1 receptor agonist, on neutrophil count and inflammatory cytokines in a rat model of endotoxemia. J. Inflamm. Res. 2015, 8, 129. [Google Scholar] [CrossRef]
- Zhang, L.; Zhang, L.; Li, L.; Hölscher, C. Neuroprotective effects of the novel GLP-1 long acting analogue semaglutide in the MPTP Parkinson’s disease mouse model. Neuropeptides 2018, 71, 70–80. [Google Scholar] [CrossRef]
- Lebherz, C.; Schlieper, G.; Möllmann, J.; Kahles, F.; Schwarz, M.; Brünsing, J.; Dimkovic, N.; Koch, A.; Trautwein, C.; Flöge, J.; et al. GLP-1 Levels Predict Mortality in Patients with Critical Illness as Well as End-Stage Renal Disease. Am. J. Med. 2017, 130, 833–841.e3. [Google Scholar] [CrossRef]
- Sharma, S.; Gibbons, A.; Saphire, E.O. Sex differences in tissue-specific immunity and immunology. Science 2025, 389, 599–603. [Google Scholar] [CrossRef]
- Pettersson, U.S.; Waldén, T.B.; Carlsson, P.-O.; Jansson, L.; Phillipson, M. Female Mice are Protected against High-Fat Diet Induced Metabolic Syndrome and Increase the Regulatory T Cell Population in Adipose Tissue. PLoS ONE 2012, 7, e46057. [Google Scholar] [CrossRef]
- Roseberry, T.; Grossrubatscher, I.; Krausz, T.; Wang, Y.; Schwartz, M.; Tingley, D. Sex differences in GLP-1 signaling across species. bioRxiv 2025. submitted. [Google Scholar] [CrossRef]
- Brodersen, K.; Mose, M.; Ramer Mikkelsen, U.; Jorgensen, J.; Nielsen, M.; Moller, N.; Wageberg, A.; Brock, C.; Hartmann, B.; Holst, J.; et al. Prolonged lipopolysaccharide-induced illness elevels glucagon-like peptide-1 and suppresses peptide YY: A human-randomized cross-over trial. Physiol. Rep. 2022, 10, e15462. [Google Scholar] [CrossRef] [PubMed]
- Modrzynska, J.; Klein, C.; Iversen, K.; Bundgaard, H.; Hartmann, B.; Mose, M.; Rittig, N.; Moller, N.; Holst, J.; Wewer Albrechtsen, N. Plasma levels of glucagon but not GLP-1 are elevated in response to inflammation in humans. Endocr. Connect. 2021, 10, 205–213. [Google Scholar] [CrossRef] [PubMed]







| Pathways upregulated in Gcg null mice | |||
| Pathway | p-Value | q-Value | Genes |
| Apoptosis | 0.000001 | 0.000048 | CCND2, KRT18, CCND1, TNFRSF12A, TAP1, CD14, CLU, IER3 |
| TNFα signaling via NFĸB | 0.000058 | 0.000731 | DUSP4, SOCS3, CCND1, BCL3, TAP1, RELB, IER3 |
| p53 | 0.000058 | 0.000731 | PROCR, CCND2, EPHX1, TAP1, SDC1, PDGFA, IER3 |
| Cholesterol homeostasis | 0.00048 | 0.004556 | ALCAM, TNFRSF12A, CLU, CXCL16 |
| Angiogenesis | 0.000724 | 0.005505 | CCND2, SPP1, PDGFA |
| IL6/JAK/STAT3 signaling | 0.000884 | 0.005597 | SOC3, TNFRSF12A, LTB, CD14 |
| IL2/STAT5 signaling | 0.002982 | 0.012863 | CCND2, ALCAM, SPP1, SLC39A8, LTB |
| Pathways downregulated in Gcg-null mice | |||
| Xenobiotic metabolism | 0.000021 | 0.000597 | VTN, GCKR, DDC, GSTO1, LCAT, RAP1GAP, GNMT, ALDH941 |
| KRAS signaling Dn | 0.000794 | 0.011515 | GAMT, CYP39A1, NR4A2, CPA2, CPB1, CELSR2, TENT5C |
| Bile acid metabolism | 0.001564 | 0.015120 | CYP39A1, ACSL1, NR3C2, ALDH9A1, GNMT |
| Pancreata β-cells | 0.003334 | 0.024171 | G6PC2, Gcg, IAPP |
Disclaimer/Publisher’s Note: The statements, opinions and data contained in all publications are solely those of the individual author(s) and contributor(s) and not of MDPI and/or the editor(s). MDPI and/or the editor(s) disclaim responsibility for any injury to people or property resulting from any ideas, methods, instructions or products referred to in the content. |
© 2026 by the authors. Licensee MDPI, Basel, Switzerland. This article is an open access article distributed under the terms and conditions of the Creative Commons Attribution (CC BY) license.
Share and Cite
Zalucha, E.M.; Hutch, C.R.; Bethea, M.; Cook, T.M.; Unadkat, A.; Wells, K.L.; Kim, K.-S.; Maerz, B.; Lehrke, M.; Singer, K.; et al. The Role of Pancreatic Preproglucagon in Regulating Local Inflammation in Mice. Cells 2026, 15, 482. https://doi.org/10.3390/cells15050482
Zalucha EM, Hutch CR, Bethea M, Cook TM, Unadkat A, Wells KL, Kim K-S, Maerz B, Lehrke M, Singer K, et al. The Role of Pancreatic Preproglucagon in Regulating Local Inflammation in Mice. Cells. 2026; 15(5):482. https://doi.org/10.3390/cells15050482
Chicago/Turabian StyleZalucha, Ellen M., Chelsea R. Hutch, Maigen Bethea, Tyler M. Cook, Aayush Unadkat, Kristen L. Wells, Ki-Suk Kim, Basma Maerz, Michael Lehrke, Kanakadurga Singer, and et al. 2026. "The Role of Pancreatic Preproglucagon in Regulating Local Inflammation in Mice" Cells 15, no. 5: 482. https://doi.org/10.3390/cells15050482
APA StyleZalucha, E. M., Hutch, C. R., Bethea, M., Cook, T. M., Unadkat, A., Wells, K. L., Kim, K.-S., Maerz, B., Lehrke, M., Singer, K., & Sandoval, D. A. (2026). The Role of Pancreatic Preproglucagon in Regulating Local Inflammation in Mice. Cells, 15(5), 482. https://doi.org/10.3390/cells15050482

