The CDO1–ACSM3 Axis Mediates Renal Tubule Lipid Deposition and Injury by Causing Mitochondrial Dysfunction in Lupus Nephritis
Highlights
- In Lupus nephritis, CDO1 downregulated ACSM3 expression, leading to mitochondrial morphology disorder and dysfunction, which in turn mediates renal tubular lipid deposition and injury.
- CDO1 and ACSM3 are potential therapeutic targets for lupus nephritis.
Abstract
1. Introduction
2. Materials and Methods
2.1. Patients and Tissue Samples
2.2. Proteomic Analysis
2.3. Human Genome Microarray Analysis
2.4. Immunohistochemical Staining (IHC)
2.5. Immunofluorescence (IF)
2.6. Animals and Groups
2.7. Real-Time PCR
2.8. Hematoxylin-Eosin (HE) and Masson Staining
2.9. Western Blotting
2.10. Biochemical Index Detection
2.11. Enzyme-Linked Immunosorbent Assay (ELISA)
2.12. Oil Red O Staining
2.13. Cell Culture and Groups
2.14. Small Interfering RNA (siRNA) and Plasmid Transfection
2.15. BODIPY Staining
2.16. Mito-Tracker Green Assay
2.17. Mitochondrial Transmembrane Potential
2.18. ATP Content Measurement
2.19. RNA-Sequencing Analysis
2.20. Statistical Analysis
3. Results
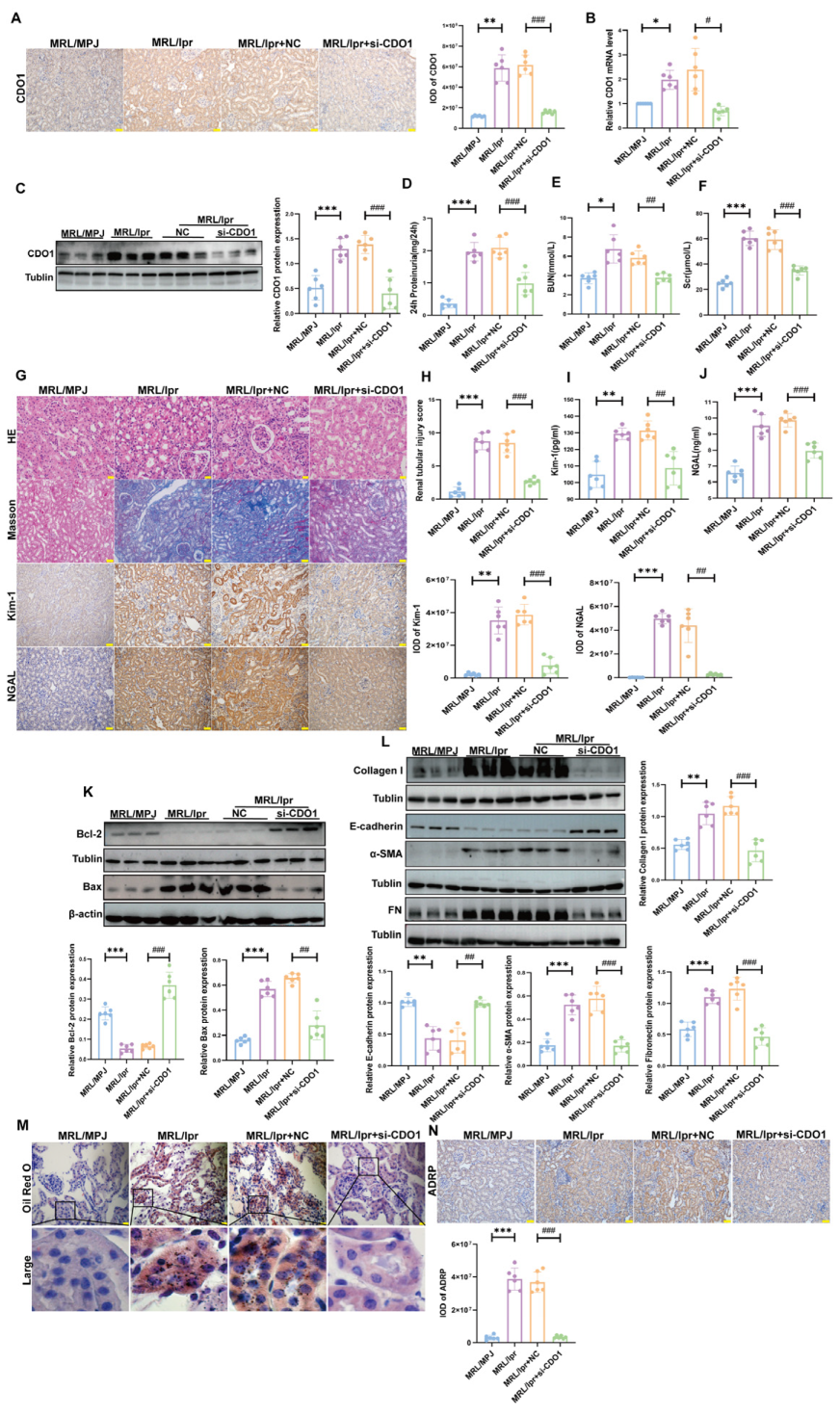
3.1. Elevated CDO1 Expression in Renal Tubules of LN Was Significantly Associated with Tubular Injury
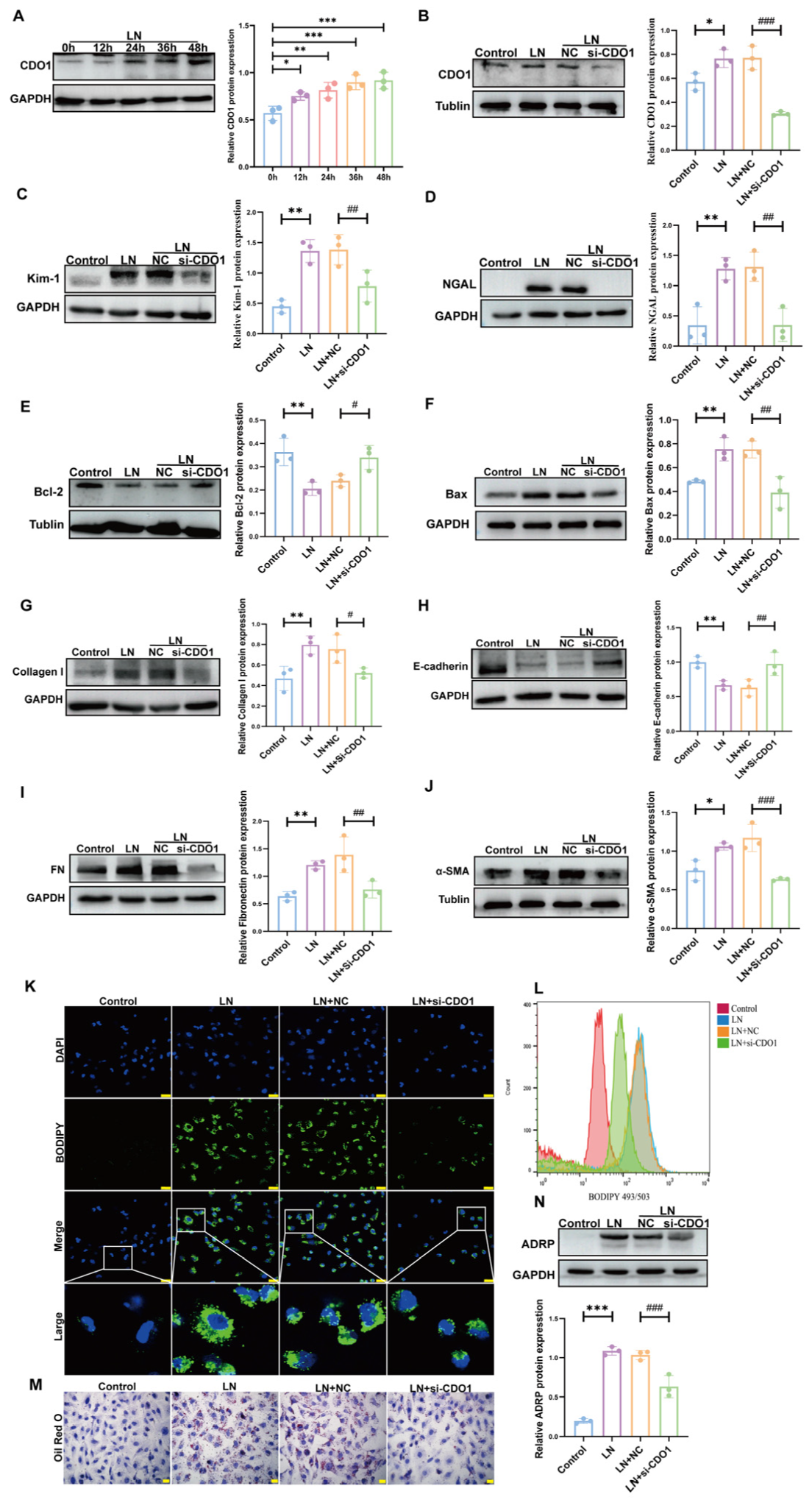
3.2. Specific Knockdown of CDO1 Expression in Renal Tubular Epithelial Cells Alleviated Renal Tubular Injury In Vivo and In Vitro
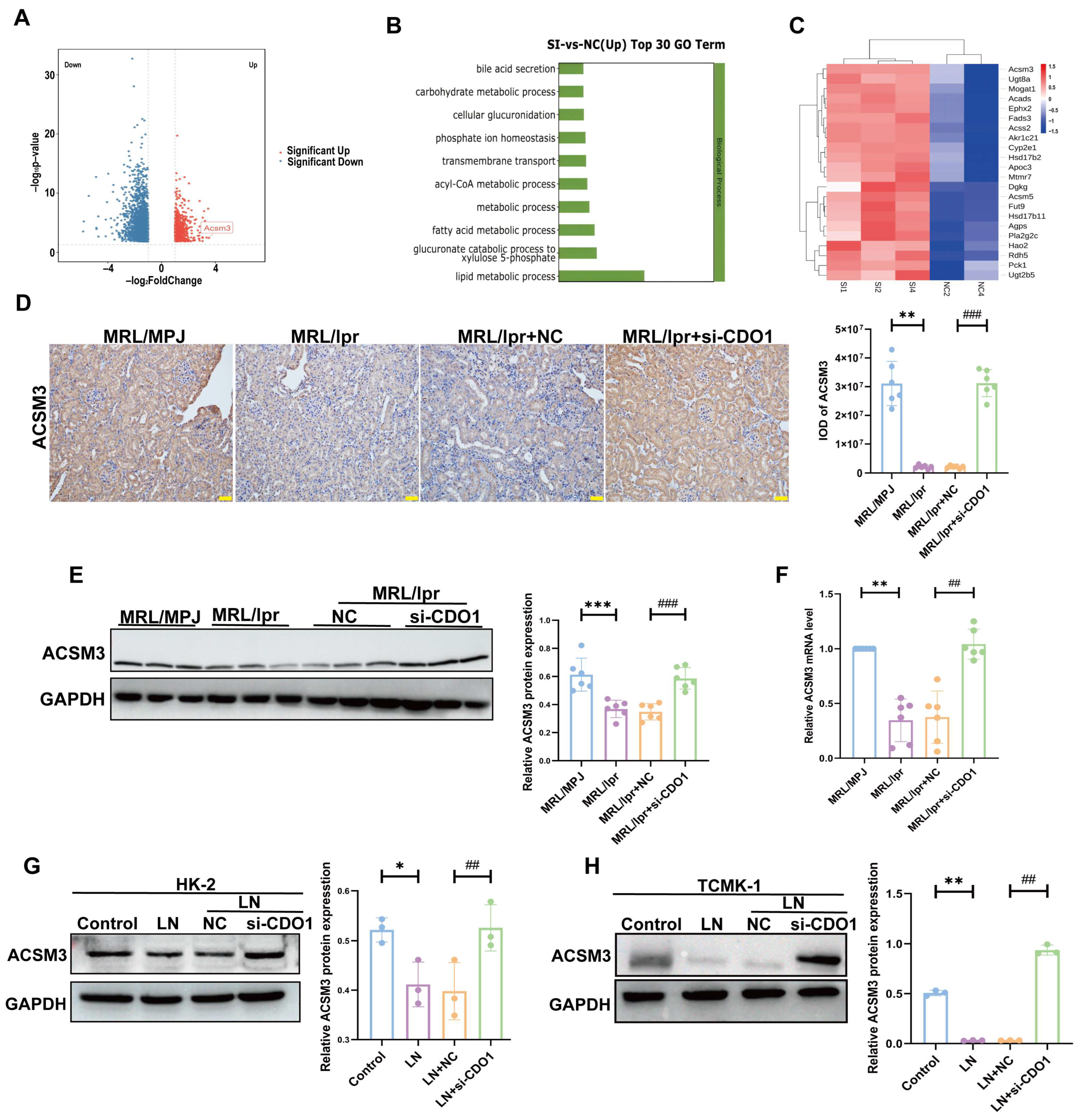
3.3. Knockdown of CDO1 Promoted the Process of Lipid Metabolism and Upregulated the Expression of ACSM3 in LN
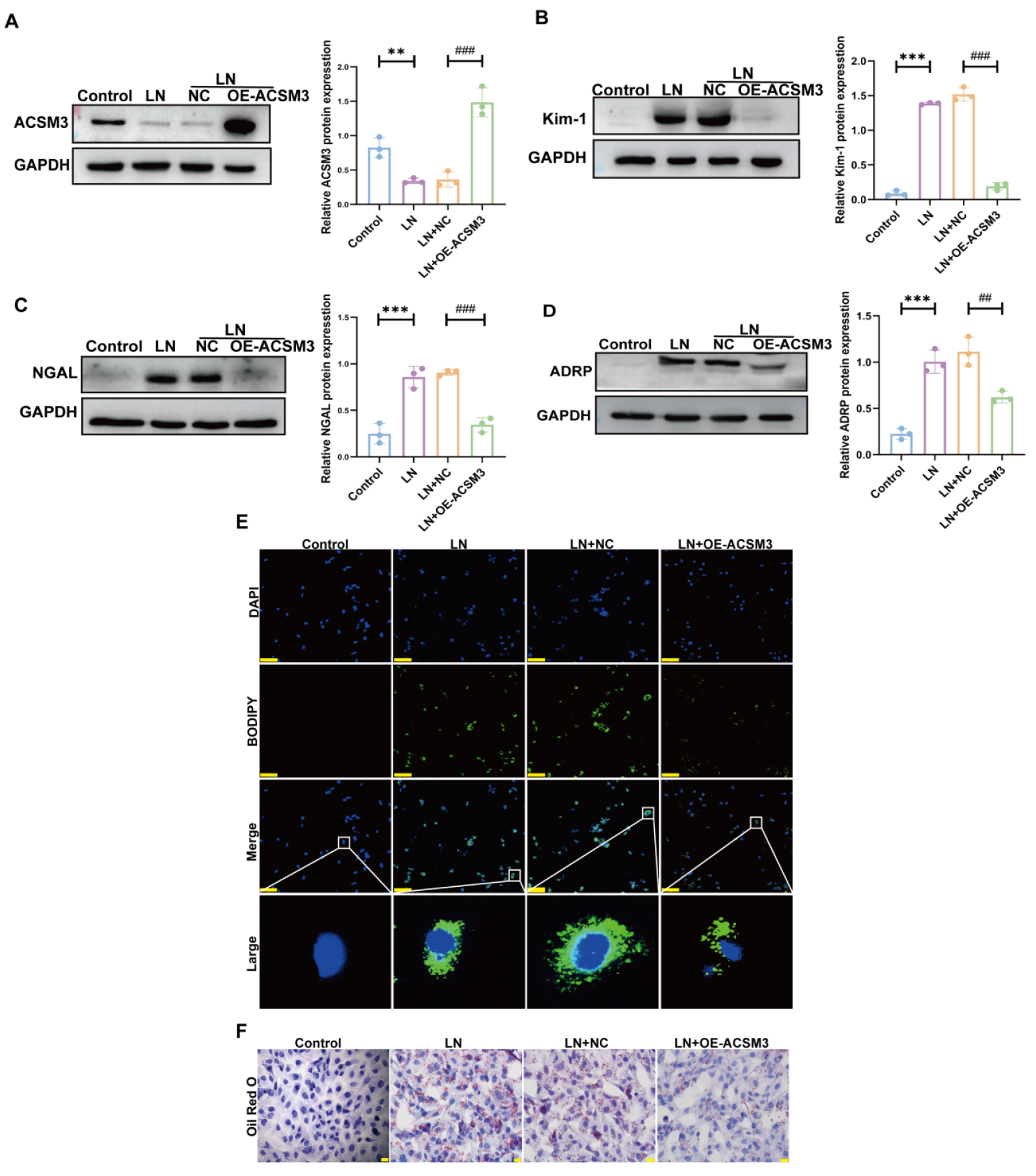
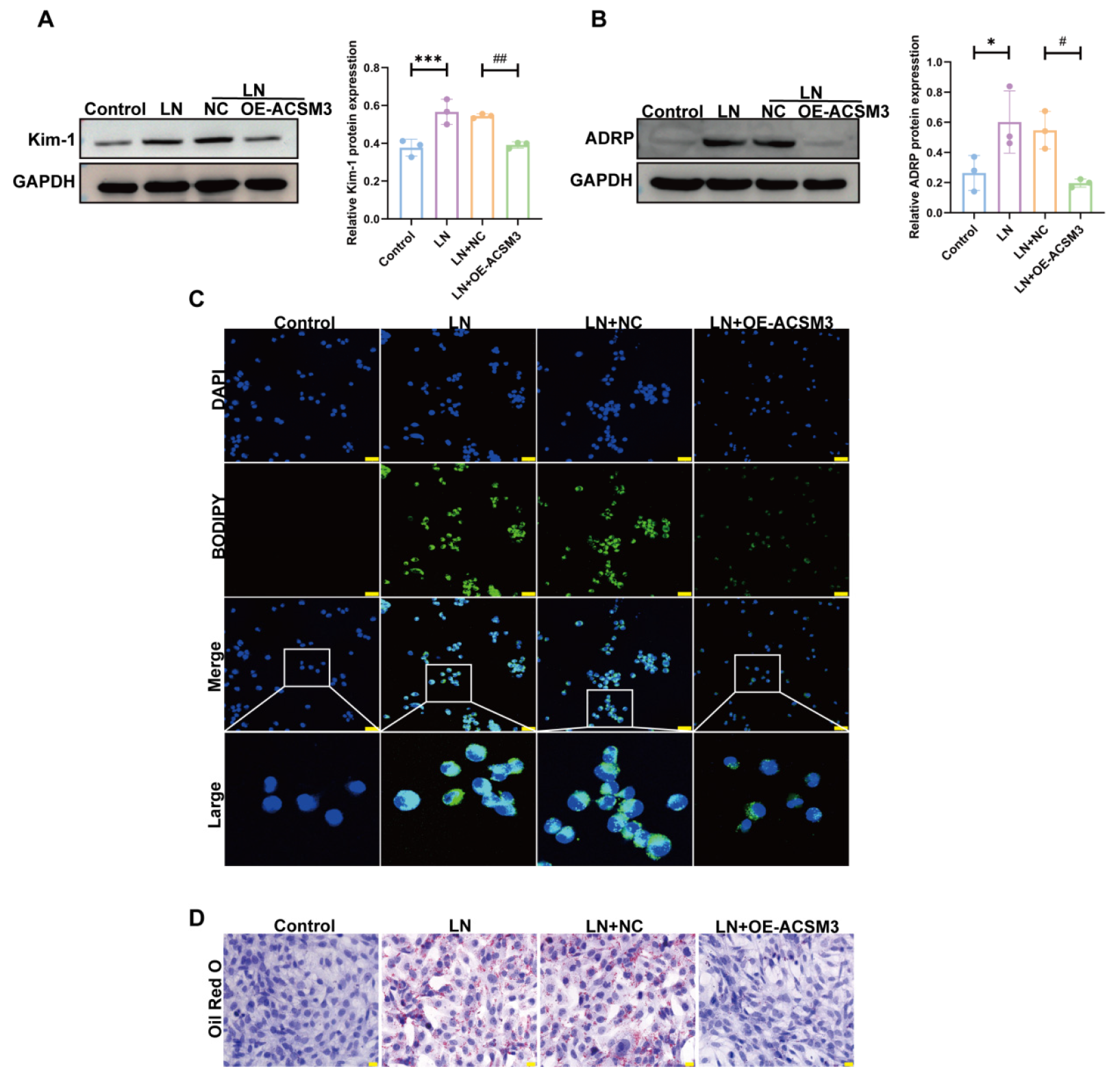
3.4. Specific Overexpression of ACSM3 Expression in Renal Tubular Epithelial Cells Alleviated Renal Tubular Injury In Vivo and In Vitro
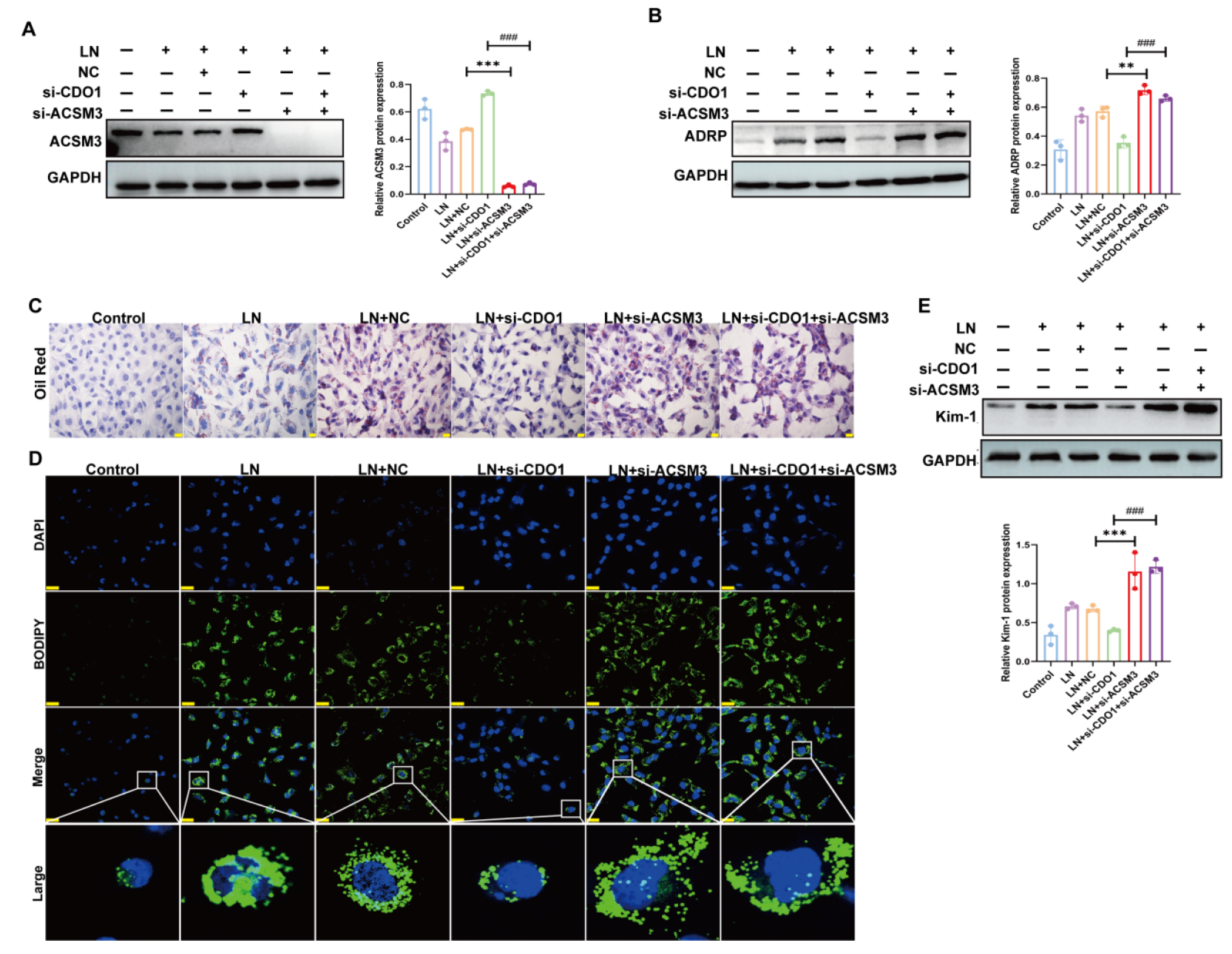
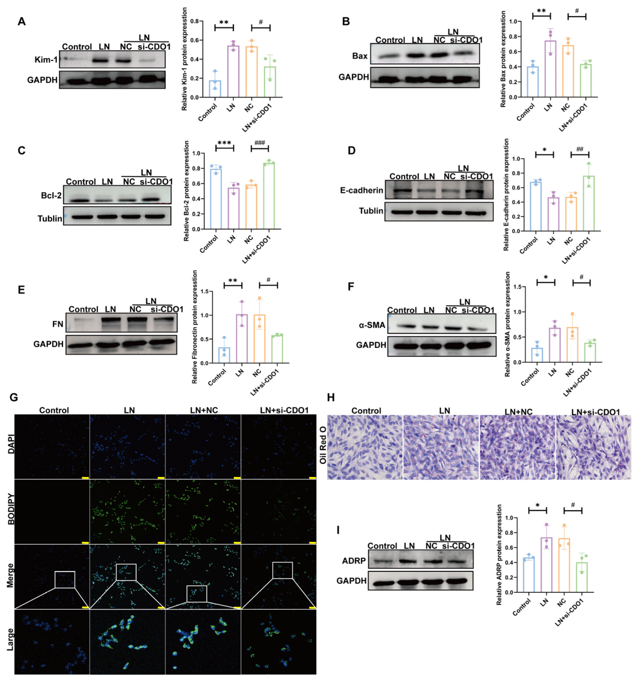
3.5. The Upregulation of CDO1 Mediated Lipid Deposition of Renal Tubular Cell Partly by Downregulating the Expression of ACSM3 in LN
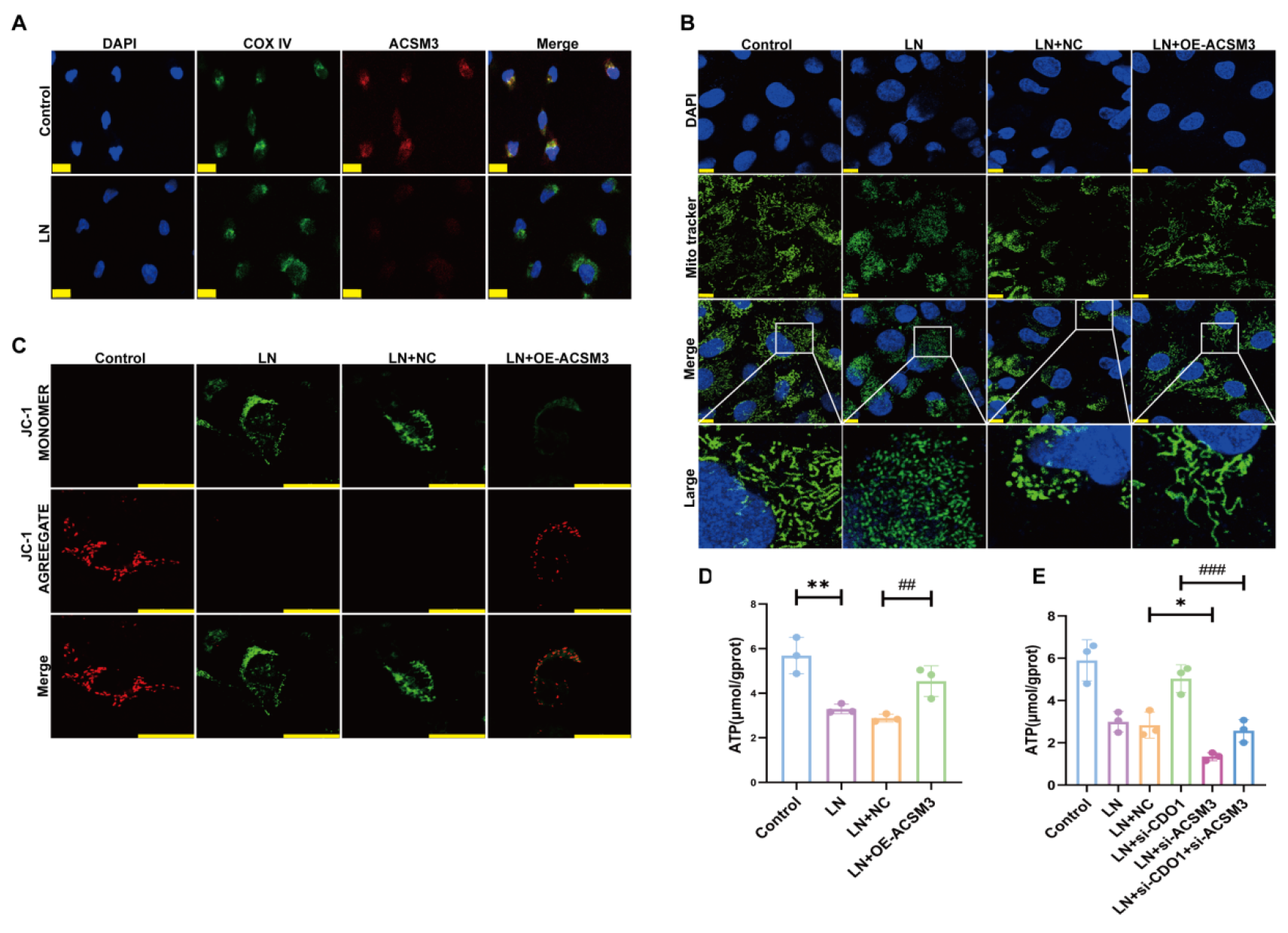
3.6. ACSM3 Contributed to the Lipid Deposition of Renal Tubular Cell by Regulating the Morphology and Function of Mitochondrial
4. Discussion
5. Conclusions
Supplementary Materials
Author Contributions
Funding
Institutional Review Board Statement
Informed Consent Statement
Data Availability Statement
Conflicts of Interest
References
- Hong, S.; Healy, H.; Kassianos, A.J. The emerging role of renal tubular epithelial cells in the immunological pathophysiology of lupus nephritis. Front. Immunol. 2020, 11, 578952. [Google Scholar] [CrossRef] [PubMed]
- Moroni, G.; Porata, G.; Raffiotta, F.; Quaglini, S.; Frontini, G.; Sacchi, L.; Binda, V.; Calatroni, M.; Reggiani, F.; Banfi, G.; et al. Beyond ISN/RPS lupus nephritis classification: Adding chronicity index to clinical variables predicts kidney survival. Kidney360 2021, 3, 122–132. [Google Scholar] [CrossRef] [PubMed]
- Fu, D.; Senouthai, S.; Wang, J.; You, Y. FKN facilitates HK-2 cell EMT and tubulointerstitial lesions via the wnt/β-catenin pathway in a murine model of lupus nephritis. Front. Immunol. 2019, 10, 784. [Google Scholar] [CrossRef] [PubMed]
- Cantaluppi, V.; Quercia, A.D.; Dellepiane, S.; Ferrario, S.; Camussi, G.; Biancone, L. Interaction between systemic inflammation and renal tubular epithelial cells. Nephrol. Dial. Transplant. 2014, 29, 2004–2011. [Google Scholar] [CrossRef]
- Hirschberger, L.L.; Daval, S.; Stover, P.J.; Stipanuk, M.H. Murine cysteine dioxygenase gene: Structural organization, tissue-specific expression and promoter identification. Gene 2001, 277, 153–161. [Google Scholar] [CrossRef]
- Chen, M.; Zhu, J.Y.; Mu, W.J.; Guo, L. Cysteine dioxygenase type 1 (CDO1): Its functional role in physiological and pathophysiological processes. Genes Dis. 2023, 10, 877–890. [Google Scholar] [CrossRef]
- Yang, J.; Sun, L.; Liu, X.; Huang, C.; Peng, J.; Zeng, X.; Zheng, H.; Cen, W.; Xu, Y.; Zhu, W.; et al. Targeted demethylation of the CDO1 promoter based on CRISPR system inhibits the malignant potential of breast cancer cells. Clin. Transl. Med. 2023, 13, e1423. [Google Scholar] [CrossRef]
- Hao, S.; Yu, J.; He, W.; Huang, Q.; Zhao, Y.; Liang, B.; Zhang, S.; Wen, Z.; Dong, S.; Rao, J.; et al. Cysteine dioxygenase 1 mediates erastin-induced ferroptosis in human gastric cancer cells. Neoplasia 2017, 19, 1022–1032. [Google Scholar] [CrossRef]
- Chen, M.; Zhu, J.Y.; Mu, W.J.; Luo, H.Y.; Li, Y.; Li, S.; Yan, L.J.; Li, R.Y.; Guo, L. Cdo1-Camkk2-AMPK axis confers the protective effects of exercise against NAFLD in mice. Nat. Commun. 2023, 14, 8391. [Google Scholar] [CrossRef]
- Shi, K.; Jia, B.; Li, Y.; Feng, X.; Sun, X.; Liu, Q.; Zhang, W.; Tian, Y.; Miao, X.; Liu, Y.; et al. Loss of TRIM44 promotes renal cell carcinoma progression by regulating K48-linked ubiquitination of vimentin. J. Biol. Chem. 2025, 301, 110734. [Google Scholar] [CrossRef]
- Tian, Y.; Guo, H.; Miao, X.; Xu, J.; Yang, R.; Zhao, L.; Liu, J.; Yang, L.; Gao, F.; Zhang, W.; et al. Nestin protects podocyte from injury in lupus nephritis by mitophagy and oxidative stress. Cell Death Dis. 2020, 11, 319. [Google Scholar] [CrossRef]
- Miao, X.; Tian, Y.; Wu, L.; Zhao, H.; Liu, J.; Gao, F.; Zhang, W.; Liu, Q.; Guo, H.; Yang, L.; et al. CircRTN4 aggravates mesangial cell dysfunction by activating the miR-513a-5p/FN axis in lupus nephritis. Lab Investig. 2022, 102, 966–978. [Google Scholar] [CrossRef]
- Linkermann, A.; Skouta, R.; Himmerkus, N.; Mulay, S.R.; Dewitz, C.; De Zen, F.; Prokai, A.; Zuchtriegel, G.; Krombach, F.; Welz, P.-S.; et al. Synchronized renal tubular cell death involves ferroptosis. Proc. Natl. Acad. Sci. USA 2014, 111, 16836–16841. [Google Scholar] [CrossRef] [PubMed]
- Liu, J.; Zhao, T.; Cui, H.; Tian, Y.; Miao, X.; Xing, L.; Wang, X.; Huang, J.; Liu, Q.; Zhang, W.; et al. HMGB1 encapsulated in podocyte-derived exosomes plays a central role in glomerular endothelial cell injury in lupus nephritis by regulating TRIM27 expression. Lab Investig. 2025, 105, 104096. [Google Scholar] [CrossRef] [PubMed]
- Gu, C.; Gao, F.; Zhang, S.; Kang, L.; Zhang, W.; Feng, X.; Liu, J.; Tian, Y.; Wei, Q.; Du, Y.; et al. Role of SUMOylation of STAT1 in tubular epithelial-mesenchymal transition induced by high glucose. Mol. Med. Rep. 2023, 27, 42. [Google Scholar] [CrossRef] [PubMed]
- Ge, M.; Fontanesi, F.; Merscher, S.; Fornoni, A. The vicious cycle of renal lipotoxicity and mitochondrial dysfunction. Front. Physiol. 2020, 11, 732. [Google Scholar] [CrossRef]
- Lan-Ting, H.; You-Ming, C.; Li-Xin, W.; Chen, W.; Xiao-Yan, Z.; Hong-Yan, H. Clinicopathological factors for tubulointerstitial injury in lupus nephritis. Clin. Rheumatol. 2020, 39, 1617–1626. [Google Scholar] [CrossRef]
- Hui, W.F.; Chan, V.P.Y.; Cheung, W.L.; Ku, S.W.; Hon, K.L. The impact of tubular dysfunction and its relationship with acute kidney injury in children. Pediatr. Nephrol. 2024, 39, 1617–1626. [Google Scholar] [CrossRef]
- Malvar, A.; Pirruccio, P.; Alberton, V.; Lococo, B.; Recalde, C.; Fazini, B.; Nagaraja, H.; Indrakanti, D.; Rovin, B.H. Histologic versus clinical remission in proliferative lupus nephritis. Nephrol. Dial. Transplant. 2017, 32, 1338–1344. [Google Scholar] [CrossRef]
- Xue, L.; Zhang, Y.; Xu, J.; Lu, W.; Wang, Q.; Fu, J.; Liu, Z. Anti-tweak antibody alleviates renal interstitial fibrosis by increasing pgc-1α expression in lupus nephritis. J. Inflamm. Res. 2021, 14, 1173–1184. [Google Scholar] [CrossRef]
- Mao, Z.; Tan, Y.; Tao, J.; Li, L.; Yu, F.; Zhao, M. mTORC1 activation induced proximal tubular damage via the pentose phosphate pathway in lupus nephritis. Free Radic. Biol. Med. 2022, 189, 91–101. [Google Scholar] [CrossRef] [PubMed]
- Ueki, I.; Roman, H.B.; Valli, A.; Fieselmann, K.; Lam, J.; Peters, R.; Hirschberger, L.L.; Stipanuk, M.H. Knockout of the murine cysteine dioxygenase gene results in severe impairment in ability to synthesize taurine and an increased catabolism of cysteine to hydrogen sulfide. Am. J. Physiol. Endocrinol. Metab. 2011, 301, E668–E684. [Google Scholar] [CrossRef] [PubMed]
- Ma, G.; Zhao, Z.; Qu, Y.; Cai, F.; Liu, S.; Liang, H.; Zhang, R.; Deng, J. Cysteine dioxygenase 1 attenuates the proliferation via inducing oxidative stress and integrated stress response in gastric cancer cells. Cell Death Discov. 2022, 8, 493. [Google Scholar] [CrossRef] [PubMed]
- Zhang, J.; Yimamu, M.; Cheng, Z.; Ji, J.; Wu, L.; Feng, J.; Xu, X.; Wu, J.; Guo, C. TRIM47-CDO1 axis dictates hepatocellular carcinoma progression by modulating ferroptotic cell death through the ubiquitin‒proteasome system. Free Radic. Biol. Med. 2024, 219, 31–48. [Google Scholar] [CrossRef]
- Yang, R.; Zhou, Y.; Zhang, T.; Wang, S.; Wang, J.; Cheng, Y.; Li, H.; Jiang, W.; Yang, Z.; Zhang, X. The transcription factor HBP1 promotes ferroptosis in tumor cells by regulating the UHRF1-CDO1 axis. PLoS Biol. 2023, 21, e3001862. [Google Scholar] [CrossRef]
- Guo, Y.Y.; Li, B.Y.; Xiao, G.; Liu, Y.; Guo, L.; Tang, Q.Q. Cdo1 promotes PPARγ-mediated adipose tissue lipolysis in male mice. Nat. Metab. 2022, 4, 1352–1368. [Google Scholar] [CrossRef]
- Latorre, J.; Mayneris-Perxachs, J.; Oliveras-Cañellas, N.; Ortega, F.; Comas, F.; Fernández-Real, J.M.; Moreno-Navarrete, J.M. Adipose tissue cysteine dioxygenase type 1 is associated with an anti-inflammatory profile, impacting on systemic metabolic traits. EBioMedicine 2022, 85, 104302. [Google Scholar] [CrossRef]
- Perry, T.L.; Norman, M.G.; Yong, V.W.; Whiting, S.; Crichton, J.U.; Hansen, S.; Kish, S.J. Hallervorden-Spatz disease: Cysteine accumulation and cysteine dioxygenase deficiency in the globus pallidus. Ann. Neurol. 1985, 18, 482–489. [Google Scholar] [CrossRef]
- Watkins, P.A.; Maiguel, D.; Jia, Z.; Pevsner, J. Evidence for 26 distinct acyl-coenzyme A synthetase genes in the human genome. J. Lipid Res. 2007, 48, 2736–2750. [Google Scholar] [CrossRef]
- Yang, X.; Wu, G.; Zhang, Q.; Chen, X.; Li, J.; Han, Q.; Yang, L.; Wang, C.; Huang, M.; Li, Y.; et al. ACSM3 suppresses the pathogenesis of high-grade serous ovarian carcinoma via promoting AMPK activity. Cell Oncol. 2022, 45, 151–161. [Google Scholar] [CrossRef]
- Wang, J.; Sun, Y.; Wu, R. ACSM3 suppresses ovarian cancer progression by inactivating the IFN-γ/JAK/STAT3 signaling pathway. Adv. Biol. 2025, 9, e2400093. [Google Scholar] [CrossRef]
- Cheng, L.; Shi, L.; He, C.; Wang, C.; Lv, Y.; Li, H.; An, Y.; Dai, H.; Duan, Y.; Zhang, H.; et al. Rutin-activated adipose tissue thermogenesis is correlated with increased intestinal short-chain fatty acid levels. Phytother. Res. 2022, 36, 2495–2510. [Google Scholar] [CrossRef]
- Li, L.; Wu, Y.; Ma, L.; Fu, P. #3467 inhibition of acyl-coa synthetase medium chain family member 3 promotes renal fibrosis by accelerating cellular senescence in tubular epithelial cells. Nephrol. Dial. Transplant. 2023, 38, gfad063c_3467. [Google Scholar] [CrossRef]
- Xiao, X.; Li, R.; Cui, B.; Lv, C.; Zhang, Y.; Zheng, J.; Hui, R.; Wang, Y. Liver ACSM3 deficiency mediates metabolic syndrome via a lauric acid-HNF4α-p38 MAPK axis. EMBO J. 2024, 43, 507–532. [Google Scholar] [CrossRef]
- Hu, C.; Du, Y.; Xu, X.; Li, H.; Duan, Q.; Xie, Z.; Wen, C.; Han, X. Lipidomics revealed aberrant metabolism of lipids including fahfas in renal tissue in the progression of lupus nephritis in a murine model. Metabolites 2021, 11, 142. [Google Scholar] [CrossRef]











Disclaimer/Publisher’s Note: The statements, opinions and data contained in all publications are solely those of the individual author(s) and contributor(s) and not of MDPI and/or the editor(s). MDPI and/or the editor(s) disclaim responsibility for any injury to people or property resulting from any ideas, methods, instructions or products referred to in the content. |
© 2026 by the authors. Licensee MDPI, Basel, Switzerland. This article is an open access article distributed under the terms and conditions of the Creative Commons Attribution (CC BY) license.
Share and Cite
Zhang, Z.; Liu, J.; Liu, Y.; Wang, L.; Li, Z.; Dong, Y.; Tian, Y.; Miao, X.; Liu, Q.; Zhang, W.; et al. The CDO1–ACSM3 Axis Mediates Renal Tubule Lipid Deposition and Injury by Causing Mitochondrial Dysfunction in Lupus Nephritis. Cells 2026, 15, 461. https://doi.org/10.3390/cells15050461
Zhang Z, Liu J, Liu Y, Wang L, Li Z, Dong Y, Tian Y, Miao X, Liu Q, Zhang W, et al. The CDO1–ACSM3 Axis Mediates Renal Tubule Lipid Deposition and Injury by Causing Mitochondrial Dysfunction in Lupus Nephritis. Cells. 2026; 15(5):461. https://doi.org/10.3390/cells15050461
Chicago/Turabian StyleZhang, Zibo, Jinxi Liu, Yunhe Liu, Liwei Wang, Zekun Li, Yan Dong, Yuexin Tian, Xinyan Miao, Qingjuan Liu, Wei Zhang, and et al. 2026. "The CDO1–ACSM3 Axis Mediates Renal Tubule Lipid Deposition and Injury by Causing Mitochondrial Dysfunction in Lupus Nephritis" Cells 15, no. 5: 461. https://doi.org/10.3390/cells15050461
APA StyleZhang, Z., Liu, J., Liu, Y., Wang, L., Li, Z., Dong, Y., Tian, Y., Miao, X., Liu, Q., Zhang, W., Guo, H., Xing, L., Yang, L., Feng, X., & Liu, S. (2026). The CDO1–ACSM3 Axis Mediates Renal Tubule Lipid Deposition and Injury by Causing Mitochondrial Dysfunction in Lupus Nephritis. Cells, 15(5), 461. https://doi.org/10.3390/cells15050461

