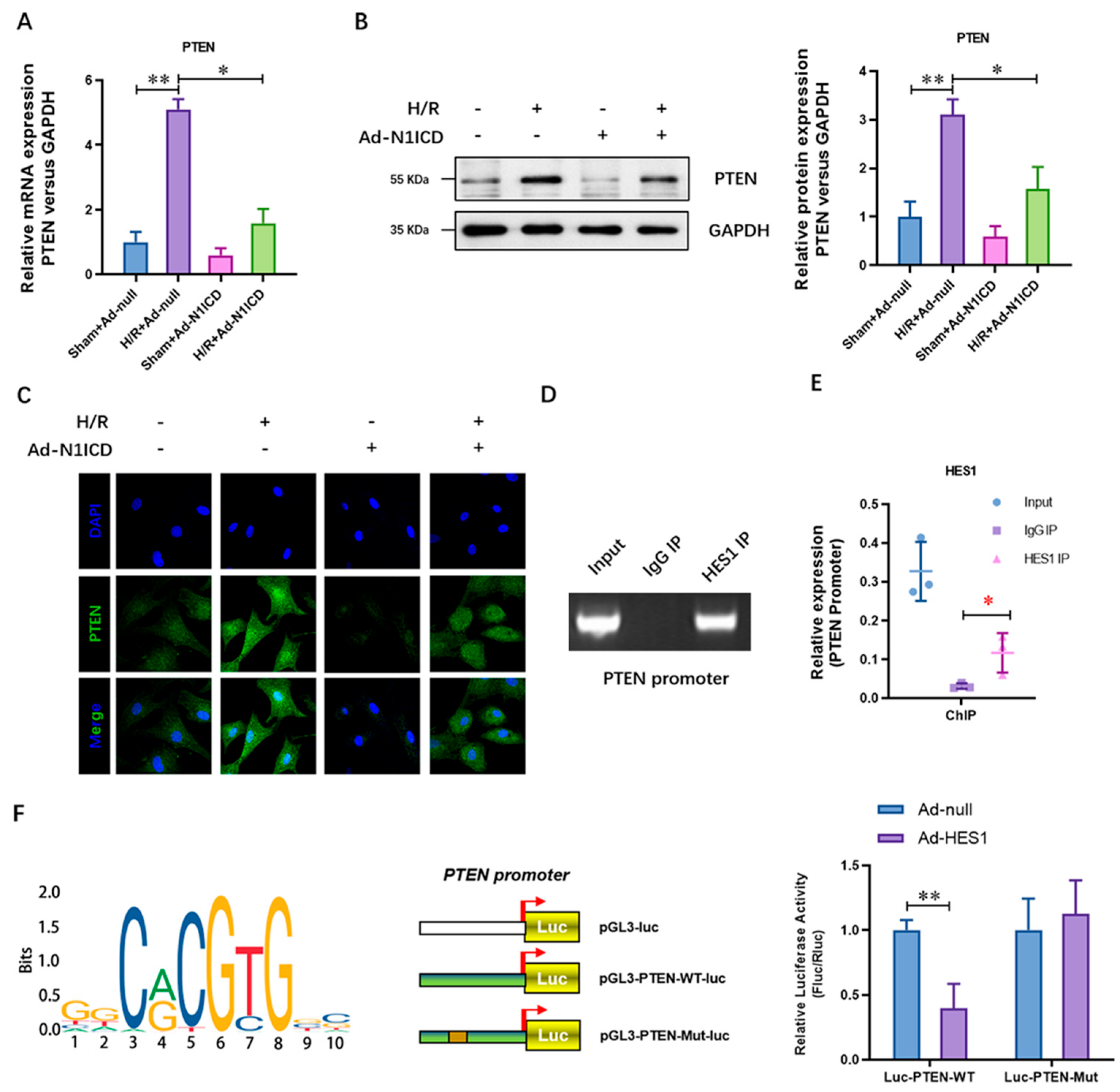
Correction: Xu et al. Notch1 Protects Against Ischemic-Reperfusion Injury by Suppressing PTEN-Pink1-Mediated Mitochondrial Dysfunction and Mitophagy. Cells 2023, 12, 137
Error in Figure
Reference
- Xu, Q.; Liu, S.; Gong, Q.; Zhu, R.; Liu, J.; Wu, Q.; Zhou, X. Notch1 Protects against Ischemic-Reperfusion Injury by Suppressing PTEN-Pink1-Mediated Mitochondrial Dysfunction and Mitophagy. Cells 2023, 12, 137. [Google Scholar] [CrossRef] [PubMed]

Disclaimer/Publisher’s Note: The statements, opinions and data contained in all publications are solely those of the individual author(s) and contributor(s) and not of MDPI and/or the editor(s). MDPI and/or the editor(s) disclaim responsibility for any injury to people or property resulting from any ideas, methods, instructions or products referred to in the content. |
© 2026 by the authors. Licensee MDPI, Basel, Switzerland. This article is an open access article distributed under the terms and conditions of the Creative Commons Attribution (CC BY) license.
Share and Cite
Xu, Q.; Liu, S.; Gong, Q.; Zhu, R.; Liu, J.; Wu, Q.; Zhou, X. Correction: Xu et al. Notch1 Protects Against Ischemic-Reperfusion Injury by Suppressing PTEN-Pink1-Mediated Mitochondrial Dysfunction and Mitophagy. Cells 2023, 12, 137. Cells 2026, 15, 262. https://doi.org/10.3390/cells15030262
Xu Q, Liu S, Gong Q, Zhu R, Liu J, Wu Q, Zhou X. Correction: Xu et al. Notch1 Protects Against Ischemic-Reperfusion Injury by Suppressing PTEN-Pink1-Mediated Mitochondrial Dysfunction and Mitophagy. Cells 2023, 12, 137. Cells. 2026; 15(3):262. https://doi.org/10.3390/cells15030262
Chicago/Turabian StyleXu, Qirong, Sheng Liu, Qiang Gong, Rongrong Zhu, Jichun Liu, Qicai Wu, and Xueliang Zhou. 2026. "Correction: Xu et al. Notch1 Protects Against Ischemic-Reperfusion Injury by Suppressing PTEN-Pink1-Mediated Mitochondrial Dysfunction and Mitophagy. Cells 2023, 12, 137" Cells 15, no. 3: 262. https://doi.org/10.3390/cells15030262
APA StyleXu, Q., Liu, S., Gong, Q., Zhu, R., Liu, J., Wu, Q., & Zhou, X. (2026). Correction: Xu et al. Notch1 Protects Against Ischemic-Reperfusion Injury by Suppressing PTEN-Pink1-Mediated Mitochondrial Dysfunction and Mitophagy. Cells 2023, 12, 137. Cells, 15(3), 262. https://doi.org/10.3390/cells15030262

