Effects of Bovine Milk-Derived Extracellular Vesicles on a 3D Intestinal Stromal Compartment
Highlights
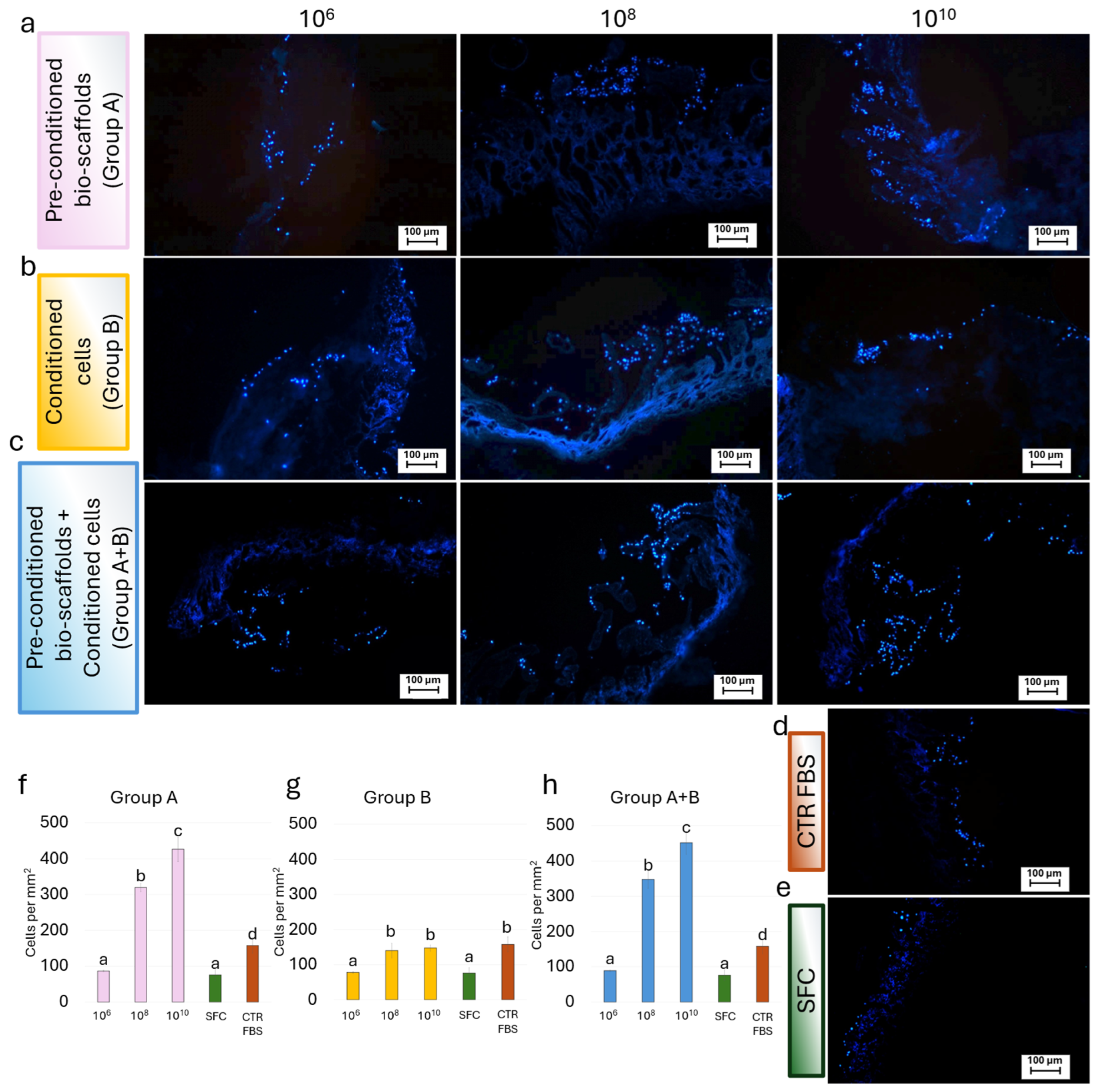
- Bovine milk-derived extracellular vesicles (MEVs) stimulate intestinal stromal fibroblast proliferation in a dose-dependent manner.
- Pre-conditioning three dimensional (3D) decellularized intestinal scaffolds with MEVs further boosts fibroblast growth and enhance bio-scaffold repopulation compared with conventional culture systems.
- MEVs may play a significant role in intestinal tissue remodeling and repair by supporting stromal fibroblast function and gut homeostasis.
- MEVs may represent a noninvasive and readily available source of bioactive vesicles with potential application in the development of novel serum-free, chemically defined culture media for advanced 3D models and intestinal artificial organs.
Abstract
1. Introduction
2. Materials and Methods
2.1. Ethical Statement
2.2. Collection of Porcine Intestines
2.3. Isolation and Culture of Porcine Adult Intestinal Stromal Fibroblasts
2.4. Creation of Decellularized Intestinal Bio-Scaffolds
2.5. Histological Analysis
2.6. Stereological Analysis
2.7. Cell Density
2.8. Cytotoxicity Assessment
2.9. MEV Production and Characterization
2.10. Treatment of the 3D Artificial Stromal Compartment with MEVs
2.10.1. Experimental Design
2.10.2. Repopulation of Intestinal Bio-Scaffolds
2.10.3. DNA Quantification
2.10.4. Cell Doubling Time
- = initial number of cells at time 0;
- = number of cells at time (hours);
- = elapsed time between measurements (hours).
2.11. Statistical Analysis
3. Results
3.1. Creation and Characterizatiojn of Decellularized Intestinal Bio-Scaffolds
3.2. Effects of MEVs on the Stromal Compartment of 3D Artificial Intestines
4. Discussion
5. Conclusions
Supplementary Materials
Author Contributions
Funding
Institutional Review Board Statement
Informed Consent Statement
Data Availability Statement
Acknowledgments
Conflicts of Interest
References
- Haug, A.; Høstmark, A.T.; Harstad, O.M. Bovine Milk in Human Nutrition—A Review. Lipids Health Dis. 2007, 6, 25. [Google Scholar] [CrossRef]
- Korhonen, H.; Pihlanto, A. Bioactive Peptides: Production and Functionality. Int. Dairy J. 2006, 16, 945–960. [Google Scholar] [CrossRef]
- Clare, D.A.; Swaisgood, H.E. Bioactive Milk Peptides: A Prospectus. J. Dairy Sci. 2000, 83, 1187–1195. [Google Scholar] [CrossRef] [PubMed]
- Zhang, Y.; Lan, M.; Chen, Y. Minimal Information for Studies of Extracellular Vesicles (MISEV): Ten-Year Evolution (2014–2023). Pharmaceutics 2024, 16, 1394. [Google Scholar] [CrossRef]
- Yáñez-Mó, M.; Siljander, P.R.M.; Andreu, Z.; Zavec, A.B.; Borràs, F.E.; Buzas, E.I.; Buzas, K.; Casal, E.; Cappello, F.; Carvalho, J.; et al. Biological Properties of Extracellular Vesicles and Their Physiological Functions. J. Extracell. Vesicles 2015, 4, 27066. [Google Scholar] [CrossRef]
- Zempleni, J.; Sukreet, S.; Zhou, F.; Wu, D.; Mutai, E. Milk-Derived Exosomes and Metabolic Regulation. Annu. Rev. Anim. Biosci. 2019, 7, 245–262. [Google Scholar] [CrossRef] [PubMed]
- Prasadani, M.; Kodithuwakku, S.; Pennarossa, G.; Fazeli, A.; Brevini, T.A.L. Therapeutic Potential of Bovine Milk-Derived Extracellular Vesicles. Int. J. Mol. Sci. 2024, 25, 5543. [Google Scholar] [CrossRef] [PubMed]
- Manca, S.; Upadhyaya, B.; Mutai, E.; Desaulniers, A.T.; Cederberg, R.A.; White, B.R.; Zempleni, J. Milk Exosomes Are Bioavailable and Distinct MicroRNA Cargos Have Unique Tissue Distribution Patterns. Sci. Rep. 2018, 8, 11321. [Google Scholar] [CrossRef]
- Ruan, J.; Xia, Y.; Ma, Y.; Xu, X.; Luo, S.; Yi, J.; Wu, B.; Chen, R.; Wang, H.; Yu, H.; et al. Milk-Derived Exosomes as Functional Nanocarriers in Wound Healing: Mechanisms, Applications, and Future Directions. Mater. Today Bio 2025, 32, 101715. [Google Scholar] [CrossRef]
- Tong, L.; Hao, H.; Zhang, Z.; Lv, Y.; Liang, X.; Liu, Q.; Liu, T.; Gong, P.; Zhang, L.; Cao, F.; et al. Milk-Derived Extracellular Vesicles Alleviate Ulcerative Colitis by Regulating the Gut Immunity and Reshaping the Gut Microbiota. Theranostics 2021, 11, 8570–8586. [Google Scholar] [CrossRef]
- Powell, D.W.; Pinchuk, I.V.; Saada, J.I.; Chen, X.; Mifflin, R.C. Mesenchymal Cells of the Intestinal Lamina Propria. Annu. Rev. Physiol. 2011, 73, 213–237. [Google Scholar] [CrossRef]
- Owens, B.M.J.; Simmons, A. Intestinal Stromal Cells in Mucosal Immunity and Homeostasis. Mucosal Immunol. 2013, 6, 224–234. [Google Scholar] [CrossRef]
- Arcuri, S.; Pennarossa, G.; Prasadani, M.; Gandolfi, F.; Brevini, T.A.L. Use of Decellularized Bio-Scaffolds for the Generation of a Porcine Artificial Intestine. Methods Protoc. 2024, 7, 76. [Google Scholar] [CrossRef]
- Sapugahawatte, D.N.; Godakumara, K.; Mäesaar, M.; Ekanayake, G.; Midekessa, G.B.; Prasadani, M.; Kodithuwakku, S.; Roasto, M.; Andronowska, A.; Fazeli, A. Harnessing Nature’s Defence: The Antimicrobial Efficacy of Pasteurised Cattle Milk-Derived Extracellular Vesicles on Staphylococcus Aureus ATCC 25923. Int. J. Mol. Sci. 2024, 25, 4759. [Google Scholar] [CrossRef]
- Kalluri, R.; LeBleu, V.S. The biology, function, and biomedical applications of exosomes. Science 2020, 367, eaau6977. [Google Scholar] [CrossRef] [PubMed]
- Théry, C.; Amigorena, S.; Raposo, G.; Clayton, A. Isolation and Characterization of Exosomes from Cell Culture Supernatants and Biological Fluids. Curr. Protoc. Cell Biol. 2006, 30, 3–22. [Google Scholar] [CrossRef] [PubMed]
- Tkach, M.; Théry, C. Communication by Extracellular Vesicles: Where We Are and Where We Need to Go. Cell 2016, 164, 1226–1232. [Google Scholar] [CrossRef] [PubMed]
- Zhang, H.; Freitas, D.; Kim, H.S.; Fabijanic, K.; Li, Z.; Chen, H.; Mark, M.T.; Molina, H.; Martin, A.B.; Bojmar, L.; et al. Identification of distinct nanoparticles and subsets of extracellular vesicles by asymmetric flow field-flow fractionation. Nat. Cell Biol. 2018, 20, 332–343. [Google Scholar] [CrossRef]
- Totonelli, G.; Maghsoudlou, P.; Garriboli, M.; Riegler, J.; Orlando, G.; Burns, A.J.; Sebire, N.J.; Smith, V.V.; Fishman, J.M.; Ghionzoli, M.; et al. A Rat Decellularized Small Bowel Scaffold That Preserves Villus-Crypt Architecture for Intestinal Regeneration. Biomaterials 2012, 33, 3401–3410. [Google Scholar] [CrossRef]
- Sabetkish, S.; Kajbafzadeh, A.M.; Sabetkish, N.; Khorramirouz, R.; Akbarzadeh, A.; Seyedian, S.L.; Pasalar, P.; Orangian, S.; Hossein Beigi, R.S.; Aryan, Z.; et al. Whole-Organ Tissue Engineering: Decellularization and Recellularization of Three-Dimensional Matrix Liver Scaffolds. J. Biomed. Mater. Res. A 2015, 103, 1498–1508. [Google Scholar] [CrossRef]
- Taylor, D.A.; Sampaio, L.C.; Ferdous, Z.; Gobin, A.S.; Taite, L.J. Decellularized Matrices in Regenerative Medicine. Acta Biomater. 2018, 74, 74–89. [Google Scholar] [CrossRef] [PubMed]
- Pennarossa, G.; De Iorio, T.; Gandolfi, F.; Brevini, T.A.L. Impact of Aging on the Ovarian Extracellular Matrix and Derived 3D Scaffolds. Nanomaterials 2022, 12, 345. [Google Scholar] [CrossRef]
- Palmosi, T.; Tolomeo, A.M.; Cirillo, C.; Sandrin, D.; Sciro, M.; Negrisolo, S.; Todesco, M.; Caicci, F.; Santoro, M.; Dal Lago, E.; et al. Small Intestinal Submucosa-Derived Extracellular Matrix as a Heterotopic Scaffold for Cardiovascular Applications. Front. Bioeng. Biotechnol. 2022, 10, 1042434. [Google Scholar] [CrossRef]
- Guo, X.X.; Pu, Q.; Chang, X.J.; Li, A.L.; Hu, J.J.; Li, X.Y. Therapeutic Application of Decellularized Porcine Small Intestinal Submucosa Scaffold in Conjunctiva Reconstruction. Exp. Eye Res. 2024, 245, 109953. [Google Scholar] [CrossRef]
- Lin, S.; West, G.; Wang, J.; Mao, R.; Prasad, A.; Banerjee, S.; Mukherjee, P.K.; Rieder, F. Protocol for the Decellularization of Human Intestinal Tissue from Patients with Inflammatory Bowel Disease. STAR Protoc. 2025, 6, 103829. [Google Scholar] [CrossRef] [PubMed]
- Mineta, S.; Endo, S.; Ueno, T. Optimization of Decellularization Methods Using Human Small Intestinal Submucosa for Scaffold Generation in Regenerative Medicine. Int. J. Exp. Pathol. 2023, 104, 313–320. [Google Scholar] [CrossRef] [PubMed]
- Crapo, P.M.; Gilbert, T.W.; Badylak, S.F. An Overview of Tissue and Whole Organ Decellularization Processes. Biomaterials 2011, 32, 3233–3243. [Google Scholar] [CrossRef] [PubMed]
- Hynes, R.O. The Extracellular Matrix: Not Just Pretty Fibrils. Science 2009, 326, 1216–1219. [Google Scholar] [CrossRef]
- Theocharis, A.D.; Skandalis, S.S.; Gialeli, C.; Karamanos, N.K. Extracellular Matrix Structure. Adv. Drug Deliv. Rev. 2016, 97, 4–27. [Google Scholar] [CrossRef]
- Pennarossa, G.; De Iorio, T.; Gandolfi, F.; Brevini, T.A.L. Ovarian Decellularized Bioscaffolds Provide an Optimal Microenvironment for Cell Growth and Differentiation In Vitro. Cells 2021, 10, 2126. [Google Scholar] [CrossRef]
- Arcuri, S.; Pennarossa, G.; De Iorio, T.; Gandolfi, F.; Brevini, T.A.L. 3D ECM-Based Scaffolds Boost Young Cell Secretome-Derived EV Rejuvenating Effects in Senescent Cells. Int. J. Mol. Sci. 2023, 24, 8285. [Google Scholar] [CrossRef]
- Somasundaram, M.; Greco, K.V.; Bhatnagar, G.; Gabe, S.; Sibbons, P.; Friend, P.; Ansari, T. The Development and Characterisation of A Porcine Large Intestinal Biological Scaffold by Perfusion Decellularisation. Cells 2025, 14, 817. [Google Scholar] [CrossRef]
- Morris, A.H.; Stamer, D.K.; Kyriakides, T.R. The Host Response to Naturally-Derived Extracellular Matrix Biomaterials. Semin. Immunol. 2017, 29, 72–91. [Google Scholar] [CrossRef]
- Gilbert, T.W.; Sellaro, T.L.; Badylak, S.F. Decellularization of Tissues and Organs. Biomaterials 2006, 27, 3675–3683. [Google Scholar] [CrossRef] [PubMed]
- Mousavi, S.O.R.; Reshi, Q.U.A.; Godakumara, K.; Muhandiram, S.; Midekessa, G.; Andronowska, A.; Kopanchuk, S.; Lavogina, D.; Rinken, A.; Kodithuwakku, S.; et al. Milk-Derived Extracellular Vesicles Protect Bovine Oviduct Epithelial Cells from Oxidative Stress. Cells 2025, 15, 18. [Google Scholar] [CrossRef]
- Gao, H.N.; Hu, H.; Wen, P.C.; Lian, S.; Xie, X.L.; Song, H.L.; Yang, Z.N.; Ren, F.Z. Yak Milk–Derived Exosomes Alleviate Lipopolysaccharide-Induced Intestinal Inflammation by Inhibiting PI3K/AKT/C3 Pathway Activation. J. Dairy Sci. 2021, 104, 8411–8424. [Google Scholar] [CrossRef] [PubMed]
- Gao, H.N.; Guo, H.Y.; Zhang, H.; Xie, X.L.; Wen, P.C.; Ren, F.Z. Yak-Milk-Derived Exosomes Promote Proliferation of Intestinal Epithelial Cells in an Hypoxic Environment. J. Dairy Sci. 2019, 102, 985–996. [Google Scholar] [CrossRef] [PubMed]
- Mecocci, S.; De Paolis, L.; Zoccola, R.; Fruscione, F.; De Ciucis, C.G.; Chiaradia, E.; Moccia, V.; Tognoloni, A.; Pascucci, L.; Zoppi, S.; et al. Antimicrobial and Immunomodulatory Potential of Cow Colostrum Extracellular Vesicles (ColosEVs) in an Intestinal In Vitro Model. Biomedicines 2022, 10, 3264. [Google Scholar] [CrossRef]
- Jiang, R.; Lönnerdal, B. Milk-Derived MiR-22-3p Promotes Proliferation of Human Intestinal Epithelial Cells (HIECs) by Regulating Gene Expression. Nutrients 2022, 14, 4901. [Google Scholar] [CrossRef]
- Lin, Y.; Lu, Y.; Huang, Z.; Wang, Y.; Song, S.; Luo, Y.; Ren, F.; Guo, H. Milk-Derived Small Extracellular Vesicles Promote Recovery of Intestinal Damage by Accelerating Intestinal Stem Cell-Mediated Epithelial Regeneration. Mol. Nutr. Food Res. 2022, 66, e2100551. [Google Scholar] [CrossRef]
- Chen, T.; Xie, M.Y.; Sun, J.J.; Ye, R.S.; Cheng, X.; Sun, R.P.; Wei, L.M.; Li, M.; Lin, D.L.; Jiang, Q.Y.; et al. Porcine Milk-Derived Exosomes Promote Proliferation of Intestinal Epithelial Cells. Sci. Rep. 2016, 6, 33862. [Google Scholar] [CrossRef] [PubMed]
- Lehrich, B.M.; Liang, Y.; Khosravi, P.; Federoff, H.J.; Fiandaca, M.S. Fetal Bovine Serum-Derived Extracellular Vesicles Persist within Vesicle-Depleted Culture Media. Int. J. Mol. Sci. 2018, 19, 3538. [Google Scholar] [CrossRef] [PubMed]
- Zhang, W.; Ling, Y.; Sun, Y.; Xiao, F.; Wang, L. Extracellular Vesicles Derived from Mesenchymal Stem Cells Promote Wound Healing and Skin Regeneration by Modulating Multiple Cellular Changes: A Brief Review. Genes 2023, 14, 1516. [Google Scholar] [CrossRef] [PubMed]
- Vu, D.M.; Nguyen, V.T.; Nguyen, T.H.; Do, P.T.X.; Dao, H.H.; Hai, D.X.; Le, N.T.; Nguyen, X.H.; Than, U.T.T. Effects of Extracellular Vesicles Secreted by TGFβ-Stimulated Umbilical Cord Mesenchymal Stem Cells on Skin Fibroblasts by Promoting Fibroblast Migration and ECM Protein Production. Biomedicines 2022, 10, 1810. [Google Scholar] [CrossRef]
- Yang, S.-S.; Chen, S.-Y.; Zhuang, W.-Y.; Han, J.; Liu, Y.; Deng, L.; Guo, H.-Z.; Ma, H.-R.; Tan, Y. Efficacy of Extracellular Vesicles Derived from Mesenchymal Stromal Cells in Regulating Senescence: In Vitro and in Vivo Insights. World J. Stem Cells 2025, 17, 110445. [Google Scholar] [CrossRef]
- Chen, B.; Li, Q.; Zhao, B.; Wang, Y. Stem Cell-Derived Extracellular Vesicles as a Novel Potential Therapeutic Tool for Tissue Repair. Stem Cells Transl. Med. 2017, 6, 1753–1758. [Google Scholar] [CrossRef]
- Luo, L.; Yang, H.; Huang, J.; Chen, D.; He, Y.; Lin, J.; Zeng, H.; Hua, C.; Lin, Z.; Wu, M.; et al. Airway Basal Stem Cell-Derived Extracellular Vesicles Modulate Proliferation, Migration and Collagen Deposition of Fibroblasts. Stem Cell Res. Ther. 2025, 16, 140. [Google Scholar] [CrossRef]







| Bio-Scaffolds | Stromal Fibroblasts | FBS | |
|---|---|---|---|
| Pre-conditioned bio-scaffolds (Group A) | 106 MEVs | - | - |
| 108 MEVs | - | - | |
| 1010 MEVs | - | - | |
| Conditioned cells (Group B) | - | 106 MEVs | - |
| - | 108 MEVs | - | |
| - | 1010 MEVs | - | |
| Pre-conditioned bio-scaffolds + Conditioned cells (Group A+B) | 106 MEVs | 106 MEVs | - |
| 108 MEVs | 108 MEVs | - | |
| 1010 MEVs | 1010 MEVs | - | |
| CTR FBS | - | - | 10% |
| SFC | - | - | - |
| Experimental Group | Mean Doubling Time (Hours) | SD (n = 3) | |
|---|---|---|---|
| Pre-conditioned bio-scaffolds (Group A) | 106 MEVs | 67.5 | 1.1 |
| 108 MEVs | 26.3 | 0.5 | |
| 1010 MEVs | 20.4 | 0.7 | |
| Conditioned cells (Group B) | 106 MEVs | 67.2 | 1.0 |
| 108 MEVs | 36.2 | 1.3 | |
| 1010 MEVs | 36.6 | 1.1 | |
| Pre-conditioned bio-scaffolds + Conditioned cells (Group A+B) | 106 MEVs | 67.9 | 0.9 |
| 108 MEVs | 26.5 | 0.8 | |
| 1010 MEVs | 21.0 | 0.4 | |
| CTR FBS | 36.5 | 1.2 | |
| SFC | 68.1 | 0.8 | |
Disclaimer/Publisher’s Note: The statements, opinions and data contained in all publications are solely those of the individual author(s) and contributor(s) and not of MDPI and/or the editor(s). MDPI and/or the editor(s) disclaim responsibility for any injury to people or property resulting from any ideas, methods, instructions or products referred to in the content. |
© 2026 by the authors. Licensee MDPI, Basel, Switzerland. This article is an open access article distributed under the terms and conditions of the Creative Commons Attribution (CC BY) license.
Share and Cite
Pennarossa, G.; Arcuri, S.; Prasadani, M.; Gandolfi, F.; Fazeli, A.; Brevini, T.A.L. Effects of Bovine Milk-Derived Extracellular Vesicles on a 3D Intestinal Stromal Compartment. Cells 2026, 15, 242. https://doi.org/10.3390/cells15030242
Pennarossa G, Arcuri S, Prasadani M, Gandolfi F, Fazeli A, Brevini TAL. Effects of Bovine Milk-Derived Extracellular Vesicles on a 3D Intestinal Stromal Compartment. Cells. 2026; 15(3):242. https://doi.org/10.3390/cells15030242
Chicago/Turabian StylePennarossa, Georgia, Sharon Arcuri, Madhusha Prasadani, Fulvio Gandolfi, Alireza Fazeli, and Tiziana A. L. Brevini. 2026. "Effects of Bovine Milk-Derived Extracellular Vesicles on a 3D Intestinal Stromal Compartment" Cells 15, no. 3: 242. https://doi.org/10.3390/cells15030242
APA StylePennarossa, G., Arcuri, S., Prasadani, M., Gandolfi, F., Fazeli, A., & Brevini, T. A. L. (2026). Effects of Bovine Milk-Derived Extracellular Vesicles on a 3D Intestinal Stromal Compartment. Cells, 15(3), 242. https://doi.org/10.3390/cells15030242

