HSP90α and KLK6 Coregulate Stress-Induced Prostate Cancer Cell Motility
Highlights
- Cellular stress leads to increased HSP90α, yet decreased MMP-2-dependent cell motility in PCa.
- Decreased MMP-2 activity is due to stress-induced extracellular KLK6 and can be rescued by extracellular HSP90α upon KLK6 inhibition.
- This study identifies a novel stress-response pathway that regulates MMP-2 activity and cell motility.
- Enhanced understanding of cancer cell motility in the context of stress will better inform patient risk stratification, tailored care, and development of precision therapeutics.
Abstract
1. Introduction
2. Materials and Methods
2.1. Cell Culture
2.2. Antibodies and Reagents
2.3. Cell Stress Treatment
2.4. Western Blot
2.5. Gelatin Zymography
2.6. Wound Healing Assay
2.7. Matrigel Drop Invasion Assay
2.8. Proliferation Assay
2.9. Gelatin Dequenching Assay
2.10. Protease and Phosphatase Inhibition
2.11. CRISPR Constructs and Knockout
2.12. Genomic Sequence Analysis
2.13. Migration Assay
2.14. Protein Array
2.15. siRNA Transfections
2.16. Statistical Analysis
3. Results
3.1. Effects of Cellular Stress on HSP90 and MMP-2 in Prostate Cancer
3.2. Effects of Extracellular Stress Response Proteins on PCa Cell Invasion
3.3. Influence of Other Stress-Induced Factors on the Regulation of MMP-2 Activity
3.4. Effects of eHSP90α on MMP-2 Activity
3.5. The Role of Proteases and Phosphatases in Regulating MMP-2 Activity
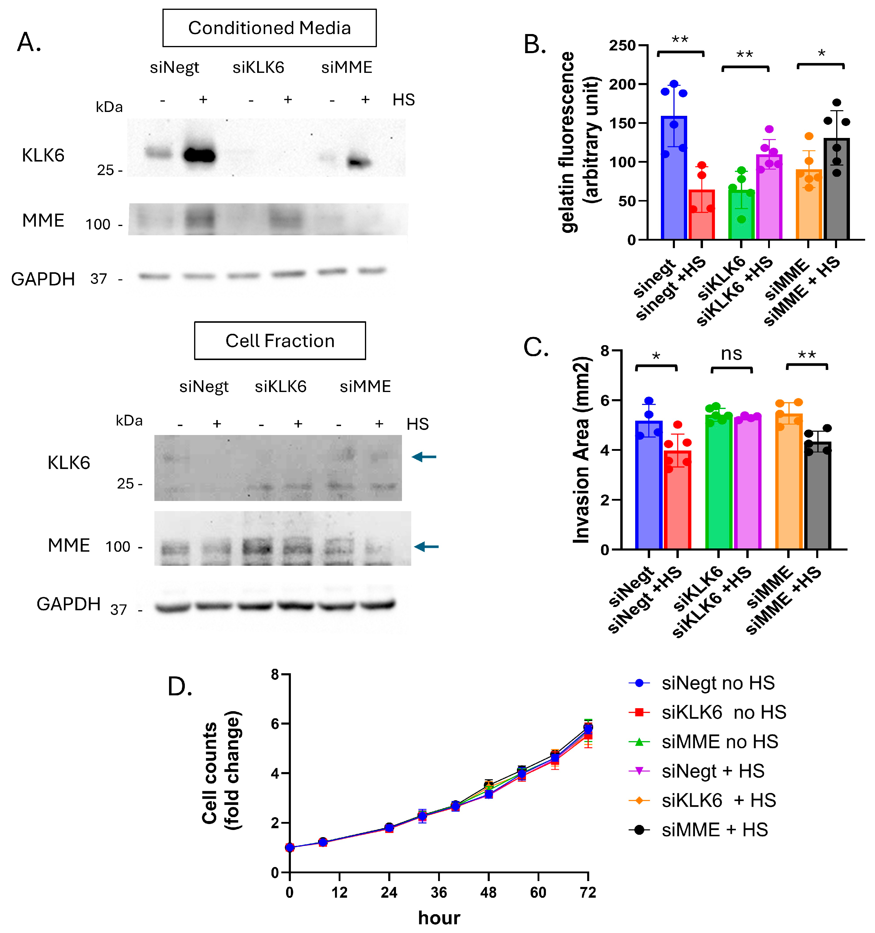
3.6. Proteases Involved in Regulation of MMP Activity and Subsequent Cellular Invasion
4. Discussion
5. Conclusions
Supplementary Materials
Author Contributions
Funding
Institutional Review Board Statement
Informed Consent Statement
Data Availability Statement
Acknowledgments
Conflicts of Interest
Abbreviations
| PCa | Prostate cancer |
| MMP-2 | matrix metalloproteinase-2 |
| eHSP90α | Extracellular heat shock protein 90α |
| KO | knockout |
| KD | knockdown |
| KLK6 | kallikrein-related peptidase 6 |
| HSP90 | heat shock protein 90 |
| MMP | matrix metalloproteases |
| ECM | Extracellular matrix |
| BrCa | Breast cancer |
| ATCC | American Type Culture Collection |
| rEGF | recombinant epidermal growth factor |
| BPE | bovine pituitary extract |
| HS | heat shock |
| SFM | serum-free media |
| CF | cell fraction |
| CM | conditioned media |
| DQ | dequenching |
| h | hour |
| PCR | Polymerase chain reaction |
| DAPI | 4′,6-diamidino-2-phenylindole |
| AR | Androgen receptor |
| HSR | heat shock response |
| iHSP90α | Intracellular heat shock protein 90α |
| PPI | protease/phosphatase inhibitors |
| EV | Empty vector control |
| PI | Protease inhibitors |
| PhI | Phosphatase inhibitors |
| MME | membrane metallo-endopeptidase |
| siNegt | Non-targeting negative control siRNA Smartpool |
| siMME | siRNA Smartpool targeting MME transcript |
| siKLK6 | siRNA Smartpool targeting KLK6 transcript |
| HNSCC | head and neck squamous cell carcinoma |
References
- Eckerling, A.; Ricon-Becker, I.; Sorski, L.; Sandbank, E.; Ben-Eliyahu, S. Stress and cancer: Mechanisms, significance and future directions. Nat. Rev. Cancer 2021, 21, 767–785. [Google Scholar] [CrossRef] [PubMed]
- Mravec, B.; Tibensky, M.; Horvathova, L. Stress and cancer. Part I: Mechanisms mediating the effect of stressors on cancer. J. Neuroimmunol. 2020, 346, 577311. [Google Scholar] [CrossRef] [PubMed]
- Akman, M.; Belisario, D.C.; Salaroglio, I.C.; Kopecka, J.; Donadelli, M.; De Smaele, E.; Riganti, C. Hypoxia, endoplasmic reticulum stress and chemoresistance: Dangerous liaisons. J. Exp. Clin. Cancer Res. 2021, 40, 28. [Google Scholar] [CrossRef] [PubMed]
- Seebacher, N.A.; Krchniakova, M.; Stacy, A.E.; Skoda, J.; Jansson, P.J. Tumour Microenvironment Stress Promotes the Development of Drug Resistance. Antioxidants 2021, 10, 1801. [Google Scholar] [CrossRef]
- Leprivier, G.; Rotblat, B.; Khan, D.; Jan, E.; Sorensen, P.H. Stress-mediated translational control in cancer cells. Biochim. Biophys. Acta 2015, 1849, 845–860. [Google Scholar] [CrossRef]
- Hanahan, D.; Weinberg, R.A. Hallmarks of cancer: The next generation. Cell 2011, 144, 646–674. [Google Scholar] [CrossRef]
- Picard, D. Heat-shock protein 90, a chaperone for folding and regulation. Cell. Mol. Life Sci. 2002, 59, 1640–1648. [Google Scholar] [CrossRef]
- Whitesell, L.; Lindquist, S.L. HSP90 and the chaperoning of cancer. Nat. Rev. Cancer 2005, 5, 761–772. [Google Scholar] [CrossRef]
- Taipale, M.; Jarosz, D.F.; Lindquist, S. HSP90 at the hub of protein homeostasis: Emerging mechanistic insights. Nat. Rev. Mol. Cell Biol. 2010, 11, 515–528. [Google Scholar] [CrossRef]
- Jayaprakash, P.; Dong, H.; Zou, M.; Bhatia, A.; O’Brien, K.; Chen, M.; Woodley, D.T.; Li, W. Hsp90alpha and Hsp90beta together operate a hypoxia and nutrient paucity stress-response mechanism during wound healing. J. Cell Sci. 2015, 128, 1475–1480. [Google Scholar] [CrossRef]
- Sreedhar, A.S.; Kalmar, E.; Csermely, P.; Shen, Y.F. Hsp90 isoforms: Functions, expression and clinical importance. FEBS Lett. 2004, 562, 11–15. [Google Scholar] [CrossRef] [PubMed]
- Koga, F.; Kihara, K.; Neckers, L. Inhibition of cancer invasion and metastasis by targeting the molecular chaperone heat-shock protein 90. Anticancer Res. 2009, 29, 797–807. [Google Scholar]
- Zuehlke, A.D.; Beebe, K.; Neckers, L.; Prince, T. Regulation and function of the human HSP90AA1 gene. Gene 2015, 570, 8–16. [Google Scholar] [CrossRef] [PubMed]
- Csermely, P.; Schnaider, T.; Soti, C.; Prohaszka, Z.; Nardai, G. The 90-kDa molecular chaperone family: Structure, function, and clinical applications. A comprehensive review. Pharmacol. Ther. 1998, 79, 129–168. [Google Scholar] [CrossRef] [PubMed]
- Young, J.C.; Moarefi, I.; Hartl, F.U. Hsp90: A specialized but essential protein-folding tool. J. Cell Biol. 2001, 154, 267–273. [Google Scholar] [CrossRef]
- Taherian, A.; Krone, P.H.; Ovsenek, N. A comparison of Hsp90alpha and Hsp90beta interactions with cochaperones and substrates. Biochem. Cell Biol. 2008, 86, 37–45. [Google Scholar] [CrossRef]
- Jay, D.; Luo, Y.; Li, W. Extracellular Heat Shock Protein-90 (eHsp90): Everything You Need to Know. Biomolecules 2022, 12, 911. [Google Scholar] [CrossRef]
- Wong, D.S.; Jay, D.G. Emerging Roles of Extracellular Hsp90 in Cancer. Adv. Cancer Res. 2016, 129, 141–163. [Google Scholar] [CrossRef]
- Eustace, B.K.; Sakurai, T.; Stewart, J.K.; Yimlamai, D.; Unger, C.; Zehetmeier, C.; Lain, B.; Torella, C.; Henning, S.W.; Beste, G.; et al. Functional proteomic screens reveal an essential extracellular role for hsp90 alpha in cancer cell invasiveness. Nat. Cell Biol. 2004, 6, 507–514. [Google Scholar] [CrossRef]
- Sims, J.D.; McCready, J.; Jay, D.G. Extracellular heat shock protein (Hsp)70 and Hsp90alpha assist in matrix metalloproteinase-2 activation and breast cancer cell migration and invasion. PLoS ONE 2011, 6, e18848. [Google Scholar] [CrossRef]
- Stellas, D.; El Hamidieh, A.; Patsavoudi, E. Monoclonal antibody 4C5 prevents activation of MMP2 and MMP9 by disrupting their interaction with extracellular HSP90 and inhibits formation of metastatic breast cancer cell deposits. BMC Cell Biol. 2010, 11, 51. [Google Scholar] [CrossRef]
- Hance, M.W.; Dole, K.; Gopal, U.; Bohonowych, J.E.; Jezierska-Drutel, A.; Neumann, C.A.; Liu, H.; Garraway, I.P.; Isaacs, J.S. Secreted Hsp90 is a novel regulator of the epithelial to mesenchymal transition (EMT) in prostate cancer. J. Biol. Chem. 2012, 287, 37732–37744. [Google Scholar] [CrossRef]
- Wang, X.; Song, X.; Zhuo, W.; Fu, Y.; Shi, H.; Liang, Y.; Tong, M.; Chang, G.; Luo, Y. The regulatory mechanism of Hsp90alpha secretion and its function in tumor malignancy. Proc. Natl. Acad. Sci. USA 2009, 106, 21288–21293. [Google Scholar] [CrossRef]
- Song, X.; Wang, X.; Zhuo, W.; Shi, H.; Feng, D.; Sun, Y.; Liang, Y.; Fu, Y.; Zhou, D.; Luo, Y. The regulatory mechanism of extracellular Hsp90{alpha} on matrix metalloproteinase-2 processing and tumor angiogenesis. J. Biol. Chem. 2010, 285, 40039–40049. [Google Scholar] [CrossRef]
- Visse, R.; Nagase, H. Matrix metalloproteinases and tissue inhibitors of metalloproteinases: Structure, function, and biochemistry. Circ. Res. 2003, 92, 827–839. [Google Scholar] [CrossRef] [PubMed]
- Laronha, H.; Caldeira, J. Structure and Function of Human Matrix Metalloproteinases. Cells 2020, 9, 1076. [Google Scholar] [CrossRef]
- Loffek, S.; Schilling, O.; Franzke, C.W. Series “matrix metalloproteinases in lung health and disease”: Biological role of matrix metalloproteinases: A critical balance. Eur. Respir. J. 2011, 38, 191–208. [Google Scholar] [CrossRef] [PubMed]
- Whitesell, L.; Mimnaugh, E.G.; De Costa, B.; Myers, C.E.; Neckers, L.M. Inhibition of heat shock protein HSP90-pp60v-src heteroprotein complex formation by benzoquinone ansamycins: Essential role for stress proteins in oncogenic transformation. Proc. Natl. Acad. Sci. USA 1994, 91, 8324–8328. [Google Scholar] [CrossRef]
- Tsutsumi, S.; Scroggins, B.; Koga, F.; Lee, M.J.; Trepel, J.; Felts, S.; Carreras, C.; Neckers, L. A small molecule cell-impermeant Hsp90 antagonist inhibits tumor cell motility and invasion. Oncogene 2008, 27, 2478–2487. [Google Scholar] [CrossRef]
- van Zijl, F.; Krupitza, G.; Mikulits, W. Initial steps of metastasis: Cell invasion and endothelial transmigration. Mutat. Res. 2011, 728, 23–34. [Google Scholar] [CrossRef] [PubMed]
- Rawla, P. Epidemiology of Prostate Cancer. World J. Oncol. 2019, 10, 63–89. [Google Scholar] [CrossRef]
- Siegel, R.L.; Giaquinto, A.N.; Jemal, A. Cancer statistics, 2024. CA Cancer J. Clin. 2024, 74, 12–49. [Google Scholar] [CrossRef]
- Zhang, L.; Pattanayak, A.; Li, W.; Ko, H.K.; Fowler, G.; Gordon, R.; Bergan, R. A Multifunctional Therapy Approach for Cancer: Targeting Raf1- Mediated Inhibition of Cell Motility, Growth, and Interaction with the Microenvironment. Mol. Cancer Ther. 2020, 19, 39–51. [Google Scholar] [CrossRef]
- Huang, X.; Chen, S.; Xu, L.; Liu, Y.; Deb, D.K.; Platanias, L.C.; Bergan, R.C. Genistein inhibits p38 map kinase activation, matrix metalloproteinase type 2, and cell invasion in human prostate epithelial cells. Cancer Res. 2005, 65, 3470–3478. [Google Scholar] [CrossRef] [PubMed]
- Xu, L.; Bergan, R.C. Genistein inhibits matrix metalloproteinase type 2 activation and prostate cancer cell invasion by blocking the transforming growth factor beta-mediated activation of mitogen-activated protein kinase-activated protein kinase 2-27-kDa heat shock protein pathway. Mol. Pharmacol. 2006, 70, 869–877. [Google Scholar] [CrossRef]
- Xiao, X.; Liu, Z.; Wang, R.; Wang, J.; Zhang, S.; Cai, X.; Wu, K.; Bergan, R.C.; Xu, L.; Fan, D. Genistein suppresses FLT4 and inhibits human colorectal cancer metastasis. Oncotarget 2015, 6, 3225–3239. [Google Scholar] [CrossRef]
- Aslan, M.; Hsu, E.C.; Liu, S.; Stoyanova, T. Quantifying the invasion and migration ability of cancer cells with a 3D Matrigel drop invasion assay. Biol. Methods Protoc. 2021, 6, bpab014. [Google Scholar] [CrossRef]
- Breen, M.J.; Moran, D.M.; Liu, W.; Huang, X.; Vary, C.P.; Bergan, R.C. Endoglin-mediated suppression of prostate cancer invasion is regulated by activin and bone morphogenetic protein type II receptors. PLoS ONE 2013, 8, e72407. [Google Scholar] [CrossRef] [PubMed]
- O’Neill, K.L.; Huang, K.; Zhang, J.; Chen, Y.; Luo, X. Inactivation of prosurvival Bcl-2 proteins activates Bax/Bak through the outer mitochondrial membrane. Genes Dev. 2016, 30, 973–988. [Google Scholar] [CrossRef] [PubMed]
- El Hamidieh, A.; Grammatikakis, N.; Patsavoudi, E. Cell surface Cdc37 participates in extracellular HSP90 mediated cancer cell invasion. PLoS ONE 2012, 7, e42722. [Google Scholar] [CrossRef]
- Kaighn, M.E.; Narayan, K.S.; Ohnuki, Y.; Lechner, J.F.; Jones, L.W. Establishment and characterization of a human prostatic carcinoma cell line (PC-3). Investig. Urol. 1979, 17, 16–23. [Google Scholar]
- Horoszewicz, J.S.; Leong, S.S.; Kawinski, E.; Karr, J.P.; Rosenthal, H.; Chu, T.M.; Mirand, E.A.; Murphy, G.P. LNCaP model of human prostatic carcinoma. Cancer Res. 1983, 43, 1809–1818. [Google Scholar]
- Bright, R.K.; Vocke, C.D.; Emmert-Buck, M.R.; Duray, P.H.; Solomon, D.; Fetsch, P.; Rhim, J.S.; Linehan, W.M.; Topalian, S.L. Generation and genetic characterization of immortal human prostate epithelial cell lines derived from primary cancer specimens. Cancer Res. 1997, 57, 995–1002. [Google Scholar]
- Liu, Y.Q.; Kyle, E.; Patel, S.; Housseau, F.; Hakim, F.; Lieberman, R.; Pins, M.; Blagosklonny, M.V.; Bergan, R.C. Prostate cancer chemoprevention agents exhibit selective activity against early stage prostate cancer cells. Prostate Cancer Prostatic Dis. 2001, 4, 81–91. [Google Scholar] [CrossRef]
- Viana, P.; Hamar, P. Targeting the heat shock response induced by modulated electro-hyperthermia (mEHT) in cancer. Biochim. Biophys. Acta Rev. Cancer 2024, 1879, 189069. [Google Scholar] [CrossRef] [PubMed]
- Kleiner, D.E.; Stetler-Stevenson, W.G. Quantitative zymography: Detection of picogram quantities of gelatinases. Anal. Biochem. 1994, 218, 325–329. [Google Scholar] [CrossRef]
- Zhang, Y.; Liang, J.; Cao, N.; Gao, J.; Xie, Y.; Zhou, S.; Tang, X. ASIC1alpha up-regulates MMP-2/9 expression to enhance mobility and proliferation of liver cancer cells via the PI3K/AKT/mTOR pathway. BMC Cancer 2022, 22, 778. [Google Scholar] [CrossRef]
- Wang, M.; Zhang, S. MiR-145 on the Proliferation of Ovarian Cancer Cells by Regulating the Expression of MMP-2/MMP-9. Cell. Mol. Biol. 2022, 67, 141–148. [Google Scholar] [CrossRef] [PubMed]
- Lin, M.; Ashraf, N.S.; Mahjabeen, I. Deregulation of MMP-2 and MMP-9 in laryngeal cancer: A retrospective observational study. Medicine 2024, 103, e38362. [Google Scholar] [CrossRef] [PubMed]
- Partyka, R.; Gonciarz, M.; Jalowiecki, P.; Kokocinska, D.; Byrczek, T. VEGF and metalloproteinase 2 (MMP 2) expression in gastric cancer tissue. Med. Sci. Monit. 2012, 18, BR130–BR134. [Google Scholar] [CrossRef]
- Liu, S.C.; Yang, S.F.; Yeh, K.T.; Yeh, C.M.; Chiou, H.L.; Lee, C.Y.; Chou, M.C.; Hsieh, Y.S. Relationships between the level of matrix metalloproteinase-2 and tumor size of breast cancer. Clin. Chim. Acta 2006, 371, 92–96. [Google Scholar] [CrossRef]
- Kiani, A.; Kamankesh, M.; Vaisi-Raygani, A.; Moradi, M.R.; Tanhapour, M.; Rahimi, Z.; Elahi-Rad, S.; Bahrehmand, F.; Aliyari, M.; Aghaz, F.; et al. Activities and polymorphisms of MMP-2 and MMP-9, smoking, diabetes and risk of prostate cancer. Mol. Biol. Rep. 2020, 47, 9373–9383. [Google Scholar] [CrossRef]
- Still, K.; Robson, C.N.; Autzen, P.; Robinson, M.C.; Hamdy, F.C. Localization and quantification of mRNA for matrix metalloproteinase-2 (MMP-2) and tissue inhibitor of matrix metalloproteinase-2 (TIMP-2) in human benign and malignant prostatic tissue. Prostate 2000, 42, 18–25. [Google Scholar] [CrossRef]
- Wood, M.; Fudge, K.; Mohler, J.L.; Frost, A.R.; Garcia, F.; Wang, M.; Stearns, M.E. In situ hybridization studies of metalloproteinases 2 and 9 and TIMP-1 and TIMP-2 expression in human prostate cancer. Clin. Exp. Metastasis 1997, 15, 246–258. [Google Scholar] [CrossRef]
- Stearns, M.; Stearns, M.E. Evidence for increased activated metalloproteinase 2 (MMP-2a) expression associated with human prostate cancer progression. Oncol. Res. 1996, 8, 69–75. [Google Scholar]
- Stearns, M.E.; Stearns, M. Immunohistochemical studies of activated matrix metalloproteinase-2 (MMP-2a)expression in human prostate cancer. Oncol. Res. 1996, 8, 63–67. [Google Scholar]
- Sariahmetoglu, M.; Crawford, B.D.; Leon, H.; Sawicka, J.; Li, L.; Ballermann, B.J.; Holmes, C.; Berthiaume, L.G.; Holt, A.; Sawicki, G.; et al. Regulation of matrix metalloproteinase-2 (MMP-2) activity by phosphorylation. FASEB J. 2007, 21, 2486–2495. [Google Scholar] [CrossRef] [PubMed]
- Sariahmetoglu, M.; Skrzypiec-Spring, M.; Youssef, N.; Jacob-Ferreira, A.L.; Sawicka, J.; Holmes, C.; Sawicki, G.; Schulz, R. Phosphorylation status of matrix metalloproteinase 2 in myocardial ischaemia-reperfusion injury. Heart 2012, 98, 656–662. [Google Scholar] [CrossRef] [PubMed]
- Jacob-Ferreira, A.L.; Kondo, M.Y.; Baral, P.K.; James, M.N.; Holt, A.; Fan, X.; Schulz, R. Phosphorylation status of 72 kDa MMP-2 determines its structure and activity in response to peroxynitrite. PLoS ONE 2013, 8, e71794. [Google Scholar] [CrossRef] [PubMed]
- Wang, Z.; Juttermann, R.; Soloway, P.D. TIMP-2 is required for efficient activation of proMMP-2 in vivo. J. Biol. Chem. 2000, 275, 26411–26415. [Google Scholar] [CrossRef]
- Nagase, H.; Enghild, J.J.; Suzuki, K.; Salvesen, G. Stepwise activation mechanisms of the precursor of matrix metalloproteinase 3 (stromelysin) by proteinases and (4-aminophenyl)mercuric acetate. Biochemistry 1990, 29, 5783–5789. [Google Scholar] [CrossRef]
- Suzuki, K.; Enghild, J.J.; Morodomi, T.; Salvesen, G.; Nagase, H. Mechanisms of activation of tissue procollagenase by matrix metalloproteinase 3 (stromelysin). Biochemistry 1990, 29, 10261–10270. [Google Scholar] [CrossRef]
- Werb, Z.; Mainardi, C.L.; Vater, C.A.; Harris, E.D., Jr. Endogenous activation of latent collagenase by rheumatoid synovial cells. Evidence for a role of plasminogen activator. N. Engl. J. Med. 1977, 296, 1017–1023. [Google Scholar] [CrossRef]
- He, C.S.; Wilhelm, S.M.; Pentland, A.P.; Marmer, B.L.; Grant, G.A.; Eisen, A.Z.; Goldberg, G.I. Tissue cooperation in a proteolytic cascade activating human interstitial collagenase. Proc. Natl. Acad. Sci. USA 1989, 86, 2632–2636. [Google Scholar] [CrossRef] [PubMed]
- Allan, J.A.; Docherty, A.J.; Barker, P.J.; Huskisson, N.S.; Reynolds, J.J.; Murphy, G. Binding of gelatinases A and B to type-I collagen and other matrix components. Biochem. J. 1995, 309, 299–306. [Google Scholar] [CrossRef] [PubMed]
- Steffensen, B.; Hakkinen, L.; Larjava, H. Proteolytic events of wound-healing--coordinated interactions among matrix metalloproteinases (MMPs), integrins, and extracellular matrix molecules. Crit. Rev. Oral Biol. Med. 2001, 12, 373–398. [Google Scholar] [CrossRef] [PubMed]
- Ran, F.A.; Hsu, P.D.; Wright, J.; Agarwala, V.; Scott, D.A.; Zhang, F. Genome engineering using the CRISPR-Cas9 system. Nat. Protoc. 2013, 8, 2281–2308. [Google Scholar] [CrossRef]
- Iwata, A.; Maruyama, M.; Akagi, T.; Hashikawa, T.; Kanazawa, I.; Tsuji, S.; Nukina, N. Alpha-synuclein degradation by serine protease neurosin: Implication for pathogenesis of synucleinopathies. Hum. Mol. Genet. 2003, 12, 2625–2635. [Google Scholar] [CrossRef]
- Scarisbrick, I.A.; Radulovic, M.; Burda, J.E.; Larson, N.; Blaber, S.I.; Giannini, C.; Blaber, M.; Vandell, A.G. Kallikrein 6 is a novel molecular trigger of reactive astrogliosis. Biol. Chem. 2012, 393, 355–367. [Google Scholar] [CrossRef]
- Roques, B.P.; Fournie-Zaluski, M.C.; Florentin, D.; Waksman, G.; Sassi, A.; Chaillet, P.; Collado, H.; Costentin, J. New enkephalinase inhibitors as probes to differentiate “enkephalinase” and angiotensin-converting-enzyme active sites. Life Sci. 1982, 31, 1749–1752. [Google Scholar] [CrossRef]
- Fulcher, I.S.; Matsas, R.; Turner, A.J.; Kenny, A.J. Kidney neutral endopeptidase and the hydrolysis of enkephalin by synaptic membranes show similar sensitivity to inhibitors. Biochem. J. 1982, 203, 519–522. [Google Scholar] [CrossRef]
- Mathe, G. Bestatin, an aminopeptidase inhibitor with a multi-pharmacological function. Biomed. Pharmacother. 1991, 45, 49–54. [Google Scholar] [CrossRef]
- Kim, Y.S.; Kwon, H.J.; Lee, H.K. The comparison of parathyroid hormone degradation effect by various protease inhibitors in blood specimen. Korean J. Lab. Med. 2009, 29, 104–109. [Google Scholar] [CrossRef] [PubMed][Green Version]
- Elkerdany, E.D.; Elnassery, S.M.; Arafa, F.M.; Zaki, S.A.; Mady, R.F. In vitro effect of a novel protease inhibitor cocktail on Toxoplasma gondii tachyzoites. Exp. Parasitol. 2020, 219, 108010. [Google Scholar] [CrossRef]
- Komiyama, T.; Aoyagi, T.; Takeuchi, T.; Umezawa, H. Inhibitory effects of phosphoramidon on neutral metalloendopeptidases and its application on affinity chromatography. Biochem. Biophys. Res. Commun. 1975, 65, 352–357. [Google Scholar] [CrossRef]
- Nalivaeva, N.N.; Zhuravin, I.A.; Turner, A.J. Neprilysin expression and functions in development, ageing and disease. Mech. Ageing Dev. 2020, 192, 111363. [Google Scholar] [CrossRef]
- Baker-Williams, A.J.; Hashmi, F.; Budzynski, M.A.; Woodford, M.R.; Gleicher, S.; Himanen, S.V.; Makedon, A.M.; Friedman, D.; Cortes, S.; Namek, S.; et al. Co-chaperones TIMP2 and AHA1 Competitively Regulate Extracellular HSP90:Client MMP2 Activity and Matrix Proteolysis. Cell Rep. 2019, 28, 1894–1906 e1896. [Google Scholar] [CrossRef]
- Abe, K.; Yoshimura, Y.; Deyama, Y.; Kikuiri, T.; Hasegawa, T.; Tei, K.; Shinoda, H.; Suzuki, K.; Kitagawa, Y. Effects of bisphosphonates on osteoclastogenesis in RAW264.7 cells. Int. J. Mol. Med. 2012, 29, 1007–1015. [Google Scholar] [CrossRef] [PubMed]
- Anisowicz, A.; Sotiropoulou, G.; Stenman, G.; Mok, S.C.; Sager, R. A novel protease homolog differentially expressed in breast and ovarian cancer. Mol. Med. 1996, 2, 624–636. [Google Scholar] [CrossRef]
- Diamandis, E.P.; Yousef, G.M.; Soosaipillai, A.R.; Bunting, P. Human kallikrein 6 (zyme/protease M/neurosin): A new serum biomarker of ovarian carcinoma. Clin. Biochem. 2000, 33, 579–583. [Google Scholar] [CrossRef] [PubMed]
- Hoffman, B.R.; Katsaros, D.; Scorilas, A.; Diamandis, P.; Fracchioli, S.; Rigault de la Longrais, I.A.; Colgan, T.; Puopolo, M.; Giardina, G.; Massobrio, M.; et al. Immunofluorometric quantitation and histochemical localisation of kallikrein 6 protein in ovarian cancer tissue: A new independent unfavourable prognostic biomarker. Br. J. Cancer 2002, 87, 763–771. [Google Scholar] [CrossRef]
- Shan, S.J.; Scorilas, A.; Katsaros, D.; Diamandis, E.P. Transcriptional upregulation of human tissue kallikrein 6 in ovarian cancer: Clinical and mechanistic aspects. Br. J. Cancer 2007, 96, 362–372. [Google Scholar] [CrossRef] [PubMed][Green Version]
- Ogawa, K.; Utsunomiya, T.; Mimori, K.; Tanaka, F.; Inoue, H.; Nagahara, H.; Murayama, S.; Mori, M. Clinical significance of human kallikrein gene 6 messenger RNA expression in colorectal cancer. Clin. Cancer Res. 2005, 11, 2889–2893. [Google Scholar] [CrossRef] [PubMed]
- Kim, J.T.; Song, E.Y.; Chung, K.S.; Kang, M.A.; Kim, J.W.; Kim, S.J.; Yeom, Y.I.; Kim, J.H.; Kim, K.H.; Lee, H.G. Up-regulation and clinical significance of serine protease kallikrein 6 in colon cancer. Cancer 2011, 117, 2608–2619. [Google Scholar] [CrossRef]
- Bouzid, H.; Soualmia, F.; Oikonomopoulou, K.; Soosaipillai, A.; Walker, F.; Louati, K.; Lo Dico, R.; Pocard, M.; El Amri, C.; Ignatenko, N.A.; et al. Kallikrein-Related Peptidase 6 (KLK6) as a Contributor toward an Aggressive Cancer Cell Phenotype: A Potential Role in Colon Cancer Peritoneal Metastasis. Biomolecules 2022, 12, 1003. [Google Scholar] [CrossRef]
- Nagahara, H.; Mimori, K.; Utsunomiya, T.; Barnard, G.F.; Ohira, M.; Hirakawa, K.; Mori, M. Clinicopathologic and biological significance of kallikrein 6 overexpression in human gastric cancer. Clin. Cancer Res. 2005, 11, 6800–6806. [Google Scholar] [CrossRef]
- Ruckert, F.; Hennig, M.; Petraki, C.D.; Wehrum, D.; Distler, M.; Denz, A.; Schroder, M.; Dawelbait, G.; Kalthoff, H.; Saeger, H.D.; et al. Co-expression of KLK6 and KLK10 as prognostic factors for survival in pancreatic ductal adenocarcinoma. Br. J. Cancer 2008, 99, 1484–1492. [Google Scholar] [CrossRef]
- Sidiropoulos, K.G.; Ding, Q.; Pampalakis, G.; White, N.M.; Boulos, P.; Sotiropoulou, G.; Yousef, G.M. KLK6-regulated miRNA networks activate oncogenic pathways in breast cancer subtypes. Mol. Oncol. 2016, 10, 993–1007. [Google Scholar] [CrossRef] [PubMed]
- Mange, A.; Dimitrakopoulos, L.; Soosaipillai, A.; Coopman, P.; Diamandis, E.P.; Solassol, J. An integrated cell line-based discovery strategy identified follistatin and kallikrein 6 as serum biomarker candidates of breast carcinoma. J. Proteom. 2016, 142, 114–121. [Google Scholar] [CrossRef]
- Schrader, C.H.; Kolb, M.; Zaoui, K.; Flechtenmacher, C.; Grabe, N.; Weber, K.J.; Hielscher, T.; Plinkert, P.K.; Hess, J. Kallikrein-related peptidase 6 regulates epithelial-to-mesenchymal transition and serves as prognostic biomarker for head and neck squamous cell carcinoma patients. Mol. Cancer 2015, 14, 107. [Google Scholar] [CrossRef]
- Silva, R.N.; Oliveira, L.C.G.; Parise, C.B.; Oliveira, J.R.; Severino, B.; Corvino, A.; di Vaio, P.; Temussi, P.A.; Caliendo, G.; Santagada, V.; et al. Activity of human kallikrein-related peptidase 6 (KLK6) on substrates containing sequences of basic amino acids. Is it a processing protease? Biochim. Biophys. Acta 2017, 1865, 558–564. [Google Scholar] [CrossRef] [PubMed]
- Pampalakis, G.; Sykioti, V.S.; Ximerakis, M.; Stefanakou-Kalakou, I.; Melki, R.; Vekrellis, K.; Sotiropoulou, G. KLK6 proteolysis is implicated in the turnover and uptake of extracellular alpha-synuclein species. Oncotarget 2017, 8, 14502–14515. [Google Scholar] [CrossRef] [PubMed]
- Nalivaeva, N.N.; Belyaev, N.D.; Zhuravin, I.A.; Turner, A.J. The Alzheimer’s amyloid-degrading peptidase, neprilysin: Can we control it? Int. J. Alzheimers Dis. 2012, 2012, 383796. [Google Scholar] [CrossRef] [PubMed]
- Sankhe, R.; Pai, S.R.K.; Kishore, A. Tumour suppression through modulation of neprilysin signaling: A comprehensive review. Eur. J. Pharmacol. 2021, 891, 173727. [Google Scholar] [CrossRef]
- Shipp, M.A.; Tarr, G.E.; Chen, C.Y.; Switzer, S.N.; Hersh, L.B.; Stein, H.; Sunday, M.E.; Reinherz, E.L. CD10/neutral endopeptidase 24.11 hydrolyzes bombesin-like peptides and regulates the growth of small cell carcinomas of the lung. Proc. Natl. Acad. Sci. USA 1991, 88, 10662–10666. [Google Scholar] [CrossRef]
- Kajiyama, H.; Shibata, K.; Terauchi, M.; Morita, T.; Ino, K.; Mizutani, S.; Kikkawa, F. Neutral endopeptidase 24.11/CD10 suppresses progressive potential in ovarian carcinoma in vitro and in vivo. Clin. Cancer Res. 2005, 11, 1798–1808. [Google Scholar] [CrossRef]
- Terauchi, M.; Kajiyama, H.; Shibata, K.; Ino, K.; Mizutani, S.; Kikkawa, F. Anti-progressive effect of neutral endopeptidase 24.11 (NEP/CD10) on cervical carcinoma in vitro and in vivo. Oncology 2005, 69, 52–62. [Google Scholar] [CrossRef]
- Smollich, M.; Gotte, M.; Yip, G.W.; Yong, E.S.; Kersting, C.; Fischgrabe, J.; Radke, I.; Kiesel, L.; Wulfing, P. On the role of endothelin-converting enzyme-1 (ECE-1) and neprilysin in human breast cancer. Breast Cancer Res. Treat. 2007, 106, 361–369. [Google Scholar] [CrossRef]
- Stephen, H.M.; Khoury, R.J.; Majmudar, P.R.; Blaylock, T.; Hawkins, K.; Salama, M.S.; Scott, M.D.; Cosminsky, B.; Utreja, N.K.; Britt, J.; et al. Epigenetic suppression of neprilysin regulates breast cancer invasion. Oncogenesis 2016, 5, e207. [Google Scholar] [CrossRef]
- Gallagher, P.E.; Tallant, E.A. Inhibition of human lung cancer cell growth by angiotensin-(1-7). Carcinogenesis 2004, 25, 2045–2052. [Google Scholar] [CrossRef]
- Kanitakis, J.; Narvaez, D.; Claudy, A. Differential expression of the CD10 antigen (neutral endopeptidase) in primary versus metastatic malignant melanomas of the skin. Melanoma Res. 2002, 12, 241–244. [Google Scholar] [CrossRef]
- Pesando, J.M.; Ritz, J.; Lazarus, H.; Costello, S.B.; Sallan, S.; Schlossman, S.F. Leukemia-associated antigens in ALL. Blood 1979, 54, 1240–1248. [Google Scholar] [CrossRef][Green Version]
- Thomas-Pfaab, M.; Annereau, J.P.; Munsch, C.; Guilbaud, N.; Garrido, I.; Paul, C.; Brousset, P.; Lamant, L.; Meyer, N. CD10 expression by melanoma cells is associated with aggressive behavior in vitro and predicts rapid metastatic progression in humans. J. Dermatol. Sci. 2013, 69, 105–113. [Google Scholar] [CrossRef]
- Choi, W.W.; Weisenburger, D.D.; Greiner, T.C.; Piris, M.A.; Banham, A.H.; Delabie, J.; Braziel, R.M.; Geng, H.; Iqbal, J.; Lenz, G.; et al. A new immunostain algorithm classifies diffuse large B-cell lymphoma into molecular subtypes with high accuracy. Clin. Cancer Res. 2009, 15, 5494–5502. [Google Scholar] [CrossRef]
- Kuniyasu, H.; Luo, Y.; Fujii, K.; Sasahira, T.; Moriwaka, Y.; Tatsumoto, N.; Sasaki, T.; Yamashita, Y.; Ohmori, H. CD10 enhances metastasis of colorectal cancer by abrogating the anti-tumoural effect of methionine-enkephalin in the liver. Gut 2010, 59, 348–356. [Google Scholar] [CrossRef] [PubMed]
- Mizerska-Kowalska, M.; Bojarska-Junak, A.; Jakubowicz-Gil, J.; Kandefer-Szerszen, M. Neutral endopeptidase (NEP) is differentially involved in biological activities and cell signaling of colon cancer cell lines derived from various stages of tumor development. Tumour Biol. 2016, 37, 13355–13368. [Google Scholar] [CrossRef] [PubMed]
- Usmani, B.A.; Harden, B.; Maitland, N.J.; Turner, A.J. Differential expression of neutral endopeptidase-24.11 (neprilysin) and endothelin-converting enzyme in human prostate cancer cell lines. Clin. Sci. 2002, 103, 314S–317S. [Google Scholar] [CrossRef] [PubMed]
- Albrecht, M.; Mittler, A.; Wilhelm, B.; Lundwall, A.; Lilja, H.; Aumuller, G.; Bjartell, A. Expression and immunolocalisation of neutral endopeptidase in prostate cancer. Eur. Urol. 2003, 44, 415–422. [Google Scholar] [CrossRef]
- Osman, I.; Yee, H.; Taneja, S.S.; Levinson, B.; Zeleniuch-Jacquotte, A.; Chang, C.; Nobert, C.; Nanus, D.M. Neutral endopeptidase protein expression and prognosis in localized prostate cancer. Clin. Cancer Res. 2004, 10, 4096–4100. [Google Scholar] [CrossRef][Green Version]
- Dong, F.; Zhang, Y.; Yin, L. Neprilysin in Placental EVs as Culprits and Therapeutic Target for Preeclampsia. Circ. Res. 2025, 136, 1542–1544. [Google Scholar] [CrossRef]
- Spillantini, M.G.; Sicuteri, F.; Salmon, S.; Malfroy, B. Characterization of endopeptidase 3.4.24.11 (“enkephalinase”) activity in human plasma and cerebrospinal fluid. Biochem. Pharmacol. 1990, 39, 1353–1356. [Google Scholar] [CrossRef]
- Yandle, T.; Richards, M.; Smith, M.; Charles, C.; Livesey, J.; Espiner, E. Assay of endopeptidase-24.11 activity in plasma applied to in vivo studies of endopeptidase inhibitors. Clin. Chem. 1992, 38, 1785–1791. [Google Scholar] [CrossRef] [PubMed]
- Kuruppu, S.; Rajapakse, N.W.; Minond, D.; Smith, A.I. Production of soluble Neprilysin by endothelial cells. Biochem. Biophys. Res. Commun. 2014, 446, 423–427. [Google Scholar] [CrossRef]
- Johnson, A.R.; Coalson, J.J.; Ashton, J.; Larumbide, M.; Erdos, E.G. Neutral endopeptidase in serum samples from patients with adult respiratory distress syndrome. Comparison with angiotensin-converting enzyme. Am. Rev. Respir. Dis. 1985, 132, 1262–1267. [Google Scholar] [CrossRef] [PubMed]
- Li, W.; Tsen, F.; Sahu, D.; Bhatia, A.; Chen, M.; Multhoff, G.; Woodley, D.T. Extracellular Hsp90 (eHsp90) as the actual target in clinical trials: Intentionally or unintentionally. Int. Rev. Cell Mol. Biol. 2013, 303, 203–235. [Google Scholar] [CrossRef]
- Xu, L.; Gordon, R.; Farmer, R.; Pattanayak, A.; Binkowski, A.; Huang, X.; Avram, M.; Krishna, S.; Voll, E.; Pavese, J.; et al. Precision therapeutic targeting of human cancer cell motility. Nat. Commun. 2018, 9, 2454. [Google Scholar] [CrossRef] [PubMed]
- Cheng, C.F.; Fan, J.; Fedesco, M.; Guan, S.; Li, Y.; Bandyopadhyay, B.; Bright, A.M.; Yerushalmi, D.; Liang, M.; Chen, M.; et al. Transforming growth factor alpha (TGFalpha)-stimulated secretion of HSP90alpha: Using the receptor LRP-1/CD91 to promote human skin cell migration against a TGFbeta-rich environment during wound healing. Mol. Cell Biol. 2008, 28, 3344–3358. [Google Scholar] [CrossRef]
- Zou, M.; Bhatia, A.; Dong, H.; Jayaprakash, P.; Guo, J.; Sahu, D.; Hou, Y.; Tsen, F.; Tong, C.; O’Brien, K.; et al. Evolutionarily conserved dual lysine motif determines the non-chaperone function of secreted Hsp90alpha in tumour progression. Oncogene 2017, 36, 2160–2171, Correction in Oncogene 2024, 43, 1397–1398. https://doi.org/10.1038/s41388-024-03017-0. [Google Scholar] [CrossRef]
- Bhattacharya, K.; Maiti, S.; Zahoran, S.; Weidenauer, L.; Hany, D.; Wider, D.; Bernasconi, L.; Quadroni, M.; Collart, M.; Picard, D. Translational reprogramming in response to accumulating stressors ensures critical threshold levels of Hsp90 for mammalian life. Nat. Commun. 2022, 13, 6271. [Google Scholar] [CrossRef]
- Maiti, S.; Bhattacharya, K.; Wider, D.; Hany, D.; Panasenko, O.; Bernasconi, L.; Hulo, N.; Picard, D. Hsf1 and the molecular chaperone Hsp90 support a ‘rewiring stress response’ leading to an adaptive cell size increase in chronic stress. Elife 2023, 12, RP88658. [Google Scholar] [CrossRef]
- Dong, H.; Zou, M.; Bhatia, A.; Jayaprakash, P.; Hofman, F.; Ying, Q.; Chen, M.; Woodley, D.T.; Li, W. Breast Cancer MDA-MB-231 Cells Use Secreted Heat Shock Protein-90alpha (Hsp90alpha) to Survive a Hostile Hypoxic Environment. Sci. Rep. 2016, 6, 20605. [Google Scholar] [CrossRef]
- Petrenko, V.; Vrublevskaya, V.; Bystrova, M.; Masulis, I.; Kopylova, E.; Skarga, Y.; Zhmurina, M.; Morenkov, O. Proliferation, migration, and resistance to oxidative and thermal stresses of HT1080 cells with knocked out genes encoding Hsp90alpha and Hsp90beta. Biochem. Biophys. Res. Commun. 2023, 674, 62–68. [Google Scholar] [CrossRef] [PubMed]
- Grad, I.; Cederroth, C.R.; Walicki, J.; Grey, C.; Barluenga, S.; Winssinger, N.; De Massy, B.; Nef, S.; Picard, D. The molecular chaperone Hsp90alpha is required for meiotic progression of spermatocytes beyond pachytene in the mouse. PLoS ONE 2010, 5, e15770. [Google Scholar] [CrossRef] [PubMed]
- Kajiwara, C.; Kondo, S.; Uda, S.; Dai, L.; Ichiyanagi, T.; Chiba, T.; Ishido, S.; Koji, T.; Udono, H. Spermatogenesis arrest caused by conditional deletion of Hsp90alpha in adult mice. Biol. Open 2012, 1, 977–982. [Google Scholar] [CrossRef] [PubMed]
- Tang, X.; Chang, C.; Hao, M.; Chen, M.; Woodley, D.T.; Schonthal, A.H.; Li, W. Heat shock protein-90alpha (Hsp90alpha) stabilizes hypoxia-inducible factor-1alpha (HIF-1alpha) in support of spermatogenesis and tumorigenesis. Cancer Gene Ther. 2021, 28, 1058–1070. [Google Scholar] [CrossRef]
- Liu, W.; Li, J.; Zhang, P.; Hou, Q.; Feng, S.; Liu, L.; Cui, D.; Shi, H.; Fu, Y.; Luo, Y. A novel pan-cancer biomarker plasma heat shock protein 90alpha and its diagnosis determinants in clinic. Cancer Sci. 2019, 110, 2941–2959. [Google Scholar] [CrossRef]
- Fu, Y.; Xu, X.; Huang, D.; Cui, D.; Liu, L.; Liu, J.; He, Z.; Liu, J.; Zheng, S.; Luo, Y. Plasma Heat Shock Protein 90alpha as a Biomarker for the Diagnosis of Liver Cancer: An Official, Large-scale, and Multicenter Clinical Trial. EBioMedicine 2017, 24, 56–63. [Google Scholar] [CrossRef]
- Han, S.; Cheng, Z.; Zhao, X.; Huang, Y. Diagnostic value of heat shock protein 90alpha and squamous cell carcinoma antigen in detection of cervical cancer. J. Int. Med. Res. 2019, 47, 5518–5525. [Google Scholar] [CrossRef]
- Liang, X.Q.; Li, K.Z.; Li, Z.; Xie, M.Z.; Tang, Y.P.; Du, J.B.; Huang, Y.; Li, J.L.; Hu, B.L. Diagnostic and prognostic value of plasma heat shock protein 90alpha in gastric cancer. Int. Immunopharmacol. 2021, 90, 107145. [Google Scholar] [CrossRef]
- Shi, Y.; Liu, X.; Lou, J.; Han, X.; Zhang, L.; Wang, Q.; Li, B.; Dong, M.; Zhang, Y. Plasma levels of heat shock protein 90 alpha associated with lung cancer development and treatment responses. Clin. Cancer Res. 2014, 20, 6016–6022. [Google Scholar] [CrossRef]
- Wei, W.; Liu, M.; Ning, S.; Wei, J.; Zhong, J.; Li, J.; Cai, Z.; Zhang, L. Diagnostic value of plasma HSP90alpha levels for detection of hepatocellular carcinoma. BMC Cancer 2020, 20, 6. [Google Scholar] [CrossRef]
- Yuan, Z.; Wang, L.; Hong, S.; Shi, C.; Yuan, B. Diagnostic value of HSP90alpha and related markers in lung cancer. J. Clin. Lab. Anal. 2022, 36, e24462. [Google Scholar] [CrossRef] [PubMed]
- Burgess, E.F.; Ham, A.J.; Tabb, D.L.; Billheimer, D.; Roth, B.J.; Chang, S.S.; Cookson, M.S.; Hinton, T.J.; Cheek, K.L.; Hill, S.; et al. Prostate cancer serum biomarker discovery through proteomic analysis of alpha-2 macroglobulin protein complexes. Proteom. Clin. Appl. 2008, 2, 1223. [Google Scholar] [CrossRef]
- Fredly, H.; Reikvam, H.; Gjertsen, B.T.; Bruserud, O. Disease-stabilizing treatment with all-trans retinoic acid and valproic acid in acute myeloid leukemia: Serum hsp70 and hsp90 levels and serum cytokine profiles are determined by the disease, patient age, and anti-leukemic treatment. Am. J. Hematol. 2012, 87, 368–376. [Google Scholar] [CrossRef]
- Tas, F.; Bilgin, E.; Erturk, K.; Duranyildiz, D. Clinical Significance of Circulating Serum Cellular Heat Shock Protein 90 (HSP90) Level in Patients with Cutaneous Malignant Melanoma. Asian Pac. J. Cancer Prev. 2017, 18, 599–601. [Google Scholar] [CrossRef] [PubMed]
- Zhou, Y.; Deng, X.; Zang, N.; Li, H.; Li, G.; Li, C.; He, M. Transcriptomic and Proteomic Investigation of HSP90A as a Potential Biomarker for HCC. Med. Sci. Monit. 2015, 21, 4039–4049. [Google Scholar] [CrossRef] [PubMed][Green Version]









| F1-gHSP90aa1-outer | CGATCAGGAACAAGCTAGAGC |
| R1-gHSP90aa1-outer | CAGCGCTGCACCACTATTTTC |
| F2-gHSP90aa1-nested | GTGTTAGGCATGGCGTTGAG |
| R2-gHSP90aa1-nested | GTAATGGGATATCCAATAAACTGAG |
Disclaimer/Publisher’s Note: The statements, opinions and data contained in all publications are solely those of the individual author(s) and contributor(s) and not of MDPI and/or the editor(s). MDPI and/or the editor(s) disclaim responsibility for any injury to people or property resulting from any ideas, methods, instructions or products referred to in the content. |
© 2026 by the authors. Licensee MDPI, Basel, Switzerland. This article is an open access article distributed under the terms and conditions of the Creative Commons Attribution (CC BY) license.
Share and Cite
O’Neill, K.L.; Zigmond, J.W.; Bergan, R. HSP90α and KLK6 Coregulate Stress-Induced Prostate Cancer Cell Motility. Cells 2026, 15, 166. https://doi.org/10.3390/cells15020166
O’Neill KL, Zigmond JW, Bergan R. HSP90α and KLK6 Coregulate Stress-Induced Prostate Cancer Cell Motility. Cells. 2026; 15(2):166. https://doi.org/10.3390/cells15020166
Chicago/Turabian StyleO’Neill, Katelyn L., Johnny W. Zigmond, and Raymond Bergan. 2026. "HSP90α and KLK6 Coregulate Stress-Induced Prostate Cancer Cell Motility" Cells 15, no. 2: 166. https://doi.org/10.3390/cells15020166
APA StyleO’Neill, K. L., Zigmond, J. W., & Bergan, R. (2026). HSP90α and KLK6 Coregulate Stress-Induced Prostate Cancer Cell Motility. Cells, 15(2), 166. https://doi.org/10.3390/cells15020166

