Overwinter Syndrome in Grass Carp (Ctenopharyngodon idellus) Links Enteric Viral Proliferation to Mucosal Disruption via Multiomics Investigation
Highlights
- OWS involves triple-barrier failure: physical, microbial, and immune disruption in grass carp intestine.
- Caudoviricetes phages expand and correlate with host gene dysregulation.
- Viral proliferation is linked to disrupted nucleotide metabolism and mucosal immunity.
- Gut microbiota shows elevated richness but stable diversity, reflecting viral-driven dysbiosis without a dominant bacterial pathogen.
Abstract
1. Introduction
2. Materials and Methods
2.1. Sample Collection and Necropsy
2.2. Histopathological Analysis
2.3. Transcriptomic Analysis
2.4. Proteomic Analysis
2.5. Metagenomic Sequencing
2.6. Statistical Analysis
3. Results
3.1. OWS Induces Systematic Pathological Alterations in Grass Carp
3.2. Multi-Omics Analyses Reveal Transcriptional and Translational Dysregulation During OWS
3.3. Expression of Key Molecules in Consistently Altered Pathways
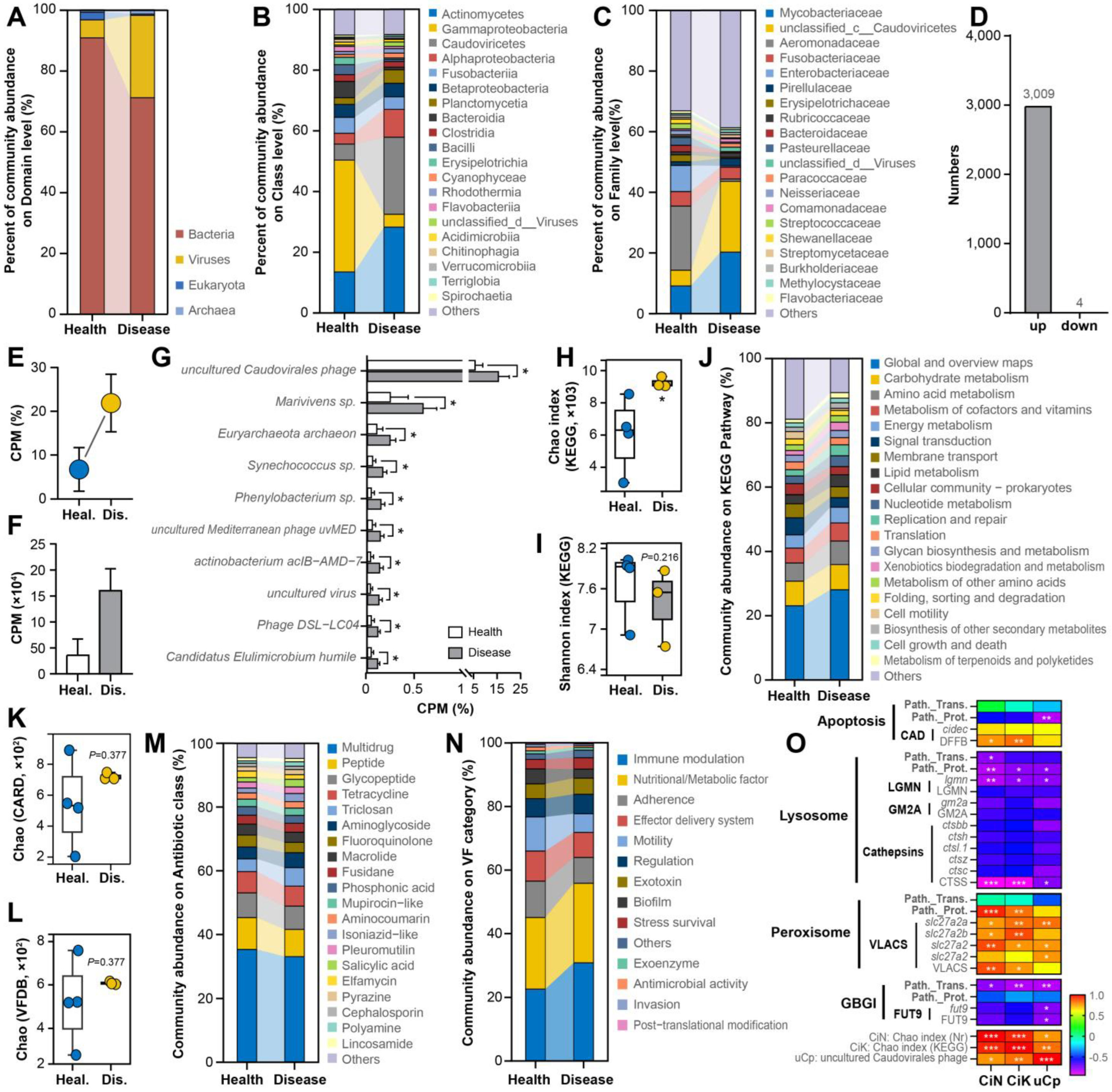
3.4. OWS Impairs Intestinal Barrier Function and Triggers Intestinal Microbial Dysbiosis
3.5. Intestinal Microbiota Correlation with Host DEGs
4. Discussion
5. Conclusions
Author Contributions
Funding
Institutional Review Board Statement
Informed Consent Statement
Data Availability Statement
Conflicts of Interest
References
- Wu, W.-Y.; Ji, H. Effects of overwintering on antioxidant capacity and fatty acid composition in grass carp (Ctenopharyngodon idellus). Acta Hydrobiol. Sin. 2022, 46, 1223–1236, (In Chinese with English Abstract). [Google Scholar] [CrossRef]
- Wang, S.; Hu, Y.; Cai, M.; Shi, Y.; Yue, Y.; Zhong, L.; Fu, G. Clostridium butyricum metabolites mitigate inflammatory responses in Ctenopharyngodon idella post-overwintering and enhance resistance to Aeromonas hydrophila. Fish Shellfish Immunol. 2026, 168, 110967. [Google Scholar] [CrossRef]
- Jiang, H.; Li, R.; Zhao, Y.; Xu, X.; Sun, M.; Xia, A.; Xue, H. Isolation, identification, and histopathological observation of Flavobacterium psychrophilum from diseased Carassius auratus gibelio. J. Fish. China 2024, 48, 059410. [Google Scholar]
- Feng, Y.; Liu, S.; Huang, X.; Geng, Y.; Mou, C.; Zhao, H.; Zhou, J.; Li, Q.; Deng, Y. Ferroptosis triggered by gill dysbiosis mediates immune failure in grass carp overwintering syndrome. Fish Shellfish Immunol. 2026, 168, 110965. [Google Scholar] [CrossRef]
- Liu, A.; Duan, G.; Yang, L.; Hu, Y.; Zhou, H.; Wang, H. Low-temperature stress-induced hepatic injury in darkbarbel catfish (Pelteobagrus vachelli): Mediated by gut-liver axis dysregulation. Antioxidants 2025, 14, 762. [Google Scholar] [CrossRef]
- Liu, S.; Luo, L.; Zuo, F.; Huang, X.; Zhong, L.; Liu, S.; Geng, Y.; Ou, Y.; Chen, D.; Cai, W.; et al. Ammonia nitrogen stress damages the intestinal mucosal barrier of yellow catfish (Pelteobagrus fulvidraco) and induces intestinal inflammation. Front. Physiol. 2023, 14, 1279051. [Google Scholar] [CrossRef]
- Haiqin, W.; Chunlong, M.; Laipeng, X.; Kaifan, Y.; Le, S.; Weiyun, Z. Host–microbiota interaction in intestinal stem cell homeostasis. Gut Microbes 2024, 16, 2353399. [Google Scholar] [CrossRef]
- Sun, B.-Y.; He, W.; Yang, H.-X.; Tian, D.-Y.; Jian, P.-Y.; Wu, K.; Yang, C.-G.; Song, X.-H. Increased susceptibility to Aeromonas hydrophila infection in grass carp with antibiotic-induced intestinal dysbiosis. Aquaculture 2022, 552, 737969. [Google Scholar] [CrossRef]
- Guo, W.; Zhou, X.; Li, X.; Zhu, Q.; Peng, J.; Zhu, B.; Zheng, X.; Lu, Y.; Yang, D.; Wang, B.; et al. Depletion of gut microbiota impairs gut barrier function and antiviral immune defense in the liver. Front. Immunol. 2021, 12, 636803. [Google Scholar] [CrossRef]
- Wu, X.-Q.; Li, X.-N.; Cai, F.-K.; Lin, Y.-J.; Niu, X.-T.; Chen, X.-M.; Tong, Y.-N.; Wang, G.-Q. Positive effects of gamma aminobutyric acid on growth and lipopolysaccharide-induced intestinal mucosal barrier damage in snakehead (Channa argus). Aquac. Int. 2025, 33, 460. [Google Scholar] [CrossRef]
- Wei, H.; Yin, L.; Feng, S.; Wang, X.; Yang, K.; Zhang, A.; Zhou, H. Dual-parallel inhibition of IL-10 and TGF-β1 controls LPS-induced inflammatory response via NF-κB signaling in grass carp monocytes/macrophages. Fish Shellfish Immunol. 2015, 44, 445–452. [Google Scholar] [CrossRef]
- Benada, J.; Alsowaida, D.; Megeney, L.A.; Sørensen, C.S. Self-inflicted DNA breaks in cell differentiation and cancer. Trends Cell Biol. 2023, 33, 850–859. [Google Scholar] [CrossRef] [PubMed]
- Lian, J.; Li, K.; Gao, J.; Tan, X.; Yang, Z. Legumain acts on neuroinflammatory to affect CUS-induced cognitive impairment. Behav. Brain Res. 2019, 376, 112219. [Google Scholar] [CrossRef] [PubMed]
- Wright, C.S.; Qiang, Z.; Fraydoon, R. Structural analysis of lipid complexes of GM2-activator protein. J. Mol. Biol. 2003, 331, 951–964. [Google Scholar] [CrossRef] [PubMed]
- Park, J.; Jang, J.Y.; Kim, J.H.; Yi, S.E.; Lee, Y.J.; Yu, M.S.; Chung, Y.S.; Jang, Y.J.; Kim, J.H.; Kang, K. SLC27A2 marks lipid peroxidation in nasal epithelial cells driven by type 2 inflammation in chronic rhinosinusitis with nasal polyps. Exp. Mol. Med. 2025, 57, 856–871. [Google Scholar] [CrossRef]
- Wang, Z.; Tan, C.; Duan, C.; Wu, J.; Zhou, D.; Hou, L.; Qian, W.; Han, C.; Hou, X. FUT2-dependent fucosylation of HYOU1 protects intestinal stem cells against inflammatory injury by regulating unfolded protein response. Redox Biol. 2023, 60, 102618. [Google Scholar] [CrossRef]
- Yukgehnaish, K.; Praveen Kumar, I.; Sivachandran, P.; Kasi, M.; Aziz, A.; Bilal Ahmad, P.; Jesu, A. Gut microbiota metagenomics in aquaculture: Factors influencing gut microbiome and its physiological role in fish. Rev. Aquac. 2020, 12, 1903–1927. [Google Scholar] [CrossRef]
- Yamashita, T.; Wu, Y.-P.; Sandhoff, R.; Werth, N.; Mizukami, H.; Ellis, J.M.; Dupree, J.L.; Geyer, R.; Sandhoff, K.; Proia, R.L. Interruption of ganglioside synthesis produces central nervous system degeneration and altered axon-glial interactions. Proc. Natl. Acad. Sci. USA 2005, 102, 2725–2730. [Google Scholar] [CrossRef]
- Bunyatov, M.I.; Wolfert, M.A.; Boons, G.J. Divergent chemoenzymatic synthesis of sulfated ganglio-oligosaccharides for probing ligand requirements of glycan binding proteins. Angew. Chem. Int. Ed. Engl. 2025, 64, e202415521. [Google Scholar] [CrossRef]
- Noro, E.; Togayachi, A.; Sato, T.; Tomioka, A.; Fujita, M.; Sukegawa, M.; Suzuki, N.; Kaji, H.; Narimatsu, H. Large-scale identification of N-Glycan glycoproteins carrying lewis x and site-specific N-glycan alterations in fut9 knockout mice. J. Proteome Res. 2015, 14, 3823–3834. [Google Scholar] [CrossRef]
- Wirtz, J. Synthesis and Analysis of Conformationally Restricted Ceramide Analogs; Rheinische Friedrich-Wilhelms-Universität Bonn: Bonn, Germany, 2008. [Google Scholar]
- Cheng, C.; Xing, Z.; Zhang, W.; Zheng, L.; Zhao, H.; Zhang, X.; Ding, Y.; Qiao, T.; Li, Y.; Meyron-Holtz, E.G.; et al. Iron regulatory protein 2 contributes to antimicrobial immunity by preserving lysosomal function in macrophages. Proc. Natl. Acad. Sci. USA 2024, 121, e2321929121. [Google Scholar] [CrossRef] [PubMed]
- Gros, F.; Muller, S. The role of lysosomes in metabolic and autoimmune diseases. Nat. Rev. Nephrol. 2023, 19, 366–383. [Google Scholar] [CrossRef] [PubMed]
- Stolfi, C.; Maresca, C.; Monteleone, G.; Laudisi, F. Implication of intestinal barrier dysfunction in gut dysbiosis and diseases. Biomedicines 2022, 10, 289. [Google Scholar] [CrossRef] [PubMed]
- Pan, Z.; Wu, N.; Jin, C. Intestinal microbiota dysbiosis promotes mucosal barrier damage and immune injury in hiv-infected patients. Can. J. Infect. Dis. Med. Microbiol. 2023, 2023, 3080969. [Google Scholar] [CrossRef]
- Muñoz, L.; Borrero, M.J.; Úbeda, M.; Conde, E.; Del Campo, R.; Rodríguez-Serrano, M.; Lario, M.; Sánchez-Díaz, A.M.; Pastor, O.; Díaz, D.; et al. Intestinal immune dysregulation driven by dysbiosis promotes barrier disruption and bacterial translocation in rats with cirrhosis. Hepatology 2019, 70, 925–938. [Google Scholar] [CrossRef]
- Tun, H.M.; Peng, Y.; Massimino, L.; Sin, Z.Y.; Parigi, T.L.; Facoetti, A.; Rahman, S.; Danese, S.; Ungaro, F. Gut virome in inflammatory bowel disease and beyond. Gut 2024, 73, 350–360. [Google Scholar] [CrossRef]
- Feng, Z.; Burgermeister, E.; Philips, A.; Zuo, T.; Wen, W. The gut virome in association with the bacteriome in gastrointestinal diseases and beyond: Roles, mechanisms, and clinical applications. Precis. Clin. Med. 2025, 8, pbaf010. [Google Scholar] [CrossRef]
- Franklin, L.N.; Marnix, V.; Patrick, A.d.J.; Lisa, L.D.; Hubertus, J.E.B.; Rob, L.; Bas, E.D.; Stan, J.J.B. Targeting mechanisms of tailed bacteriophages. Nat. Rev. Microbiol. 2018, 16, 760–773. [Google Scholar] [CrossRef]
- Tu, W.; Qin, M.; Li, Y.; Wu, W.; Tong, X. Metformin regulates autophagy via LGMN to inhibit choriocarcinoma. Gene 2022, 853, 147090. [Google Scholar] [CrossRef]
- Shang, K.; Ma, N.; Che, J.; Li, H.; Hu, J.; Sun, H.; Cao, B. SLC27A2 mediates FAO in colorectal cancer through nongenic crosstalk regulation of the PPARs pathway. BMC Cancer 2023, 23, 335. [Google Scholar] [CrossRef]





| Groups | Raw Bases | Raw Reads | Clean Reads | Q20 (%) | Q30 (%) | GC Content (%) | Total Mapped | Multiple Mapped | Uniquely Mapped |
|---|---|---|---|---|---|---|---|---|---|
| Health-1 | 6,656,462,936 | 44,082,536 | 43,755,852 | 99.19 | 96.24 | 45.02 | 41,217,290 (94.2%) | 2,618,981 (5.99%) | 38,598,309 (88.21%) |
| Health-2 | 6,007,891,964 | 39,787,364 | 39,466,050 | 99.11 | 96.02 | 43.86 | 37,408,882 (94.79%) | 1,879,531 (4.76%) | 35,529,351 (90.03%) |
| Health-3 | 7,198,904,766 | 47,674,866 | 47,370,268 | 99.24 | 96.34 | 45.34 | 44,864,234 (94.71%) | 2,639,734 (5.57%) | 42,224,500 (89.14%) |
| Disease-1 | 6,656,812,652 | 44,084,852 | 43,790,264 | 99.18 | 96.05 | 46.64 | 41,856,328 (95.58%) | 2,228,418 (5.09%) | 39,627,910 (90.49%) |
| Disease-2 | 6,537,322,124 | 43,293,524 | 43,059,992 | 99.3 | 96.42 | 46.28 | 42,011,024 (97.56%) | 3,520,185 (8.18%) | 38,490,839 (89.39%) |
| Disease-3 | 6,529,803,230 | 43,243,730 | 42,889,582 | 99.12 | 96.02 | 43.24 | 39,580,005 (92.28%) | 3,957,316 (9.23%) | 35,622,689 (83.06%) |
| Samples | Insert Size (bp) | Read Length (bp) | Raw Reads | Raw Base (bp) | Clean Reads | Optimized Reads | Contigs | N50 (bp) | N90 (bp) | ORFs | Unique Number |
|---|---|---|---|---|---|---|---|---|---|---|---|
| Control-1 | 428 | 150 | 124,391,100 | 18,783,056,100 | 123,186,102 | 457,848 | 5774 | 834 | 388 | 3672 | 19,622 |
| Control-2 | 457 | 150 | 102,378,636 | 15,459,174,036 | 101,370,020 | 1,112,266 | 17,170 | 593 | 346 | 17,303 | 96,743 |
| Control-3 | 438 | 150 | 123,303,518 | 18,618,831,218 | 121,939,648 | 1,378,324 | 18,704 | 535 | 335 | 18,762 | 111,748 |
| Disease-1 | 446 | 150 | 82,140,074 | 12,403,151,174 | 80,372,894 | 28,444,206 | 336,213 | 556 | 332 | 442,610 | 631,620 |
| Disease-2 | 476 | 150 | 91,522,452 | 13,819,890,252 | 90,327,434 | 73,085,184 | 405,204 | 585 | 333 | 557,087 | 660,844 |
| Disease-3 | 432 | 150 | 91,985,638 | 13,889,831,338 | 90,332,036 | 11,505,294 | 160,110 | 570 | 334 | 207,368 | 477,914 |
Disclaimer/Publisher’s Note: The statements, opinions and data contained in all publications are solely those of the individual author(s) and contributor(s) and not of MDPI and/or the editor(s). MDPI and/or the editor(s) disclaim responsibility for any injury to people or property resulting from any ideas, methods, instructions or products referred to in the content. |
© 2026 by the authors. Licensee MDPI, Basel, Switzerland. This article is an open access article distributed under the terms and conditions of the Creative Commons Attribution (CC BY) license.
Share and Cite
Feng, Y.; Geng, Y.; Liu, S.; Huang, X.; Mou, C.; Zhao, H.; Zhou, J.; Li, Q.; Deng, Y. Overwinter Syndrome in Grass Carp (Ctenopharyngodon idellus) Links Enteric Viral Proliferation to Mucosal Disruption via Multiomics Investigation. Cells 2026, 15, 157. https://doi.org/10.3390/cells15020157
Feng Y, Geng Y, Liu S, Huang X, Mou C, Zhao H, Zhou J, Li Q, Deng Y. Overwinter Syndrome in Grass Carp (Ctenopharyngodon idellus) Links Enteric Viral Proliferation to Mucosal Disruption via Multiomics Investigation. Cells. 2026; 15(2):157. https://doi.org/10.3390/cells15020157
Chicago/Turabian StyleFeng, Yang, Yi Geng, Senyue Liu, Xiaoli Huang, Chengyan Mou, Han Zhao, Jian Zhou, Qiang Li, and Yongqiang Deng. 2026. "Overwinter Syndrome in Grass Carp (Ctenopharyngodon idellus) Links Enteric Viral Proliferation to Mucosal Disruption via Multiomics Investigation" Cells 15, no. 2: 157. https://doi.org/10.3390/cells15020157
APA StyleFeng, Y., Geng, Y., Liu, S., Huang, X., Mou, C., Zhao, H., Zhou, J., Li, Q., & Deng, Y. (2026). Overwinter Syndrome in Grass Carp (Ctenopharyngodon idellus) Links Enteric Viral Proliferation to Mucosal Disruption via Multiomics Investigation. Cells, 15(2), 157. https://doi.org/10.3390/cells15020157

