Pancreatic Cancer Stem Cells Co-Expressing SOX2, OCT4, and TERThigh Represent an Aggressive Subpopulation
Abstract
1. Introduction
2. Materials and Methods
2.1. Bioinformatic Analysis
2.2. Cell Culture and Reagents
2.3. Generation of Lentiviral Reporter Constructs
2.4. Generation of Lentiviruses and Infections
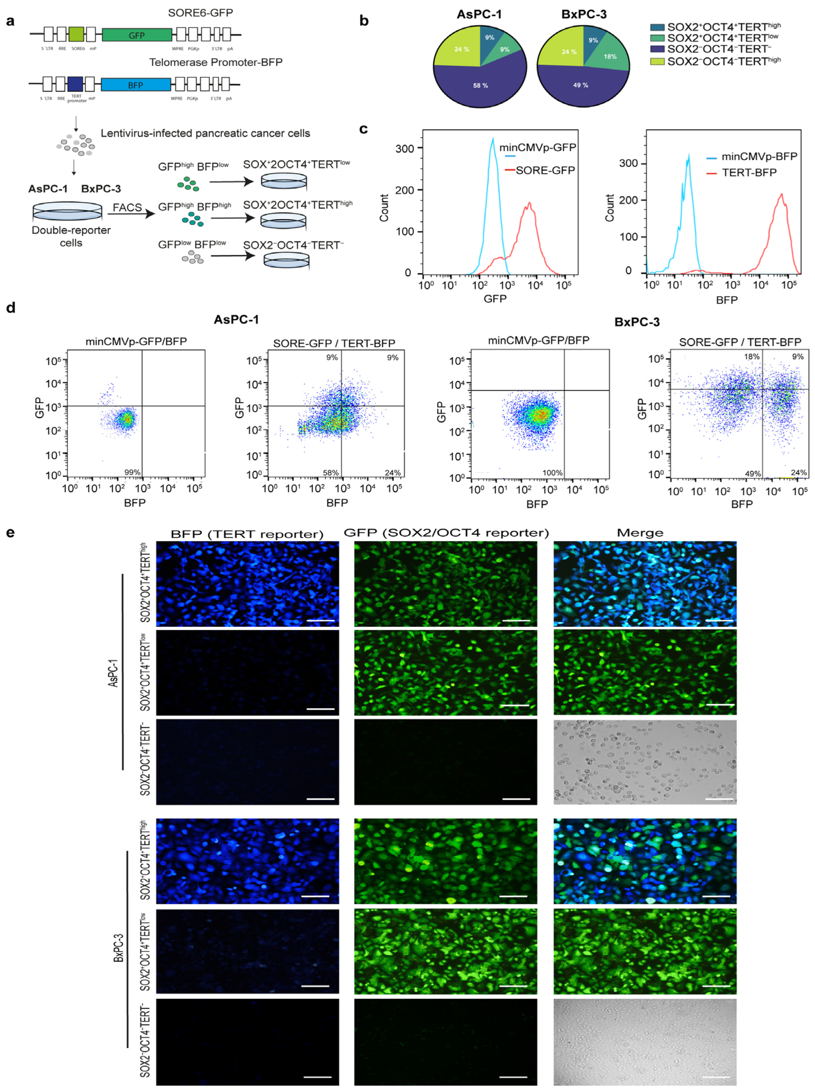
2.5. Flow Cytometry and Fluorescence-Activated Cell Sorting (FACS)
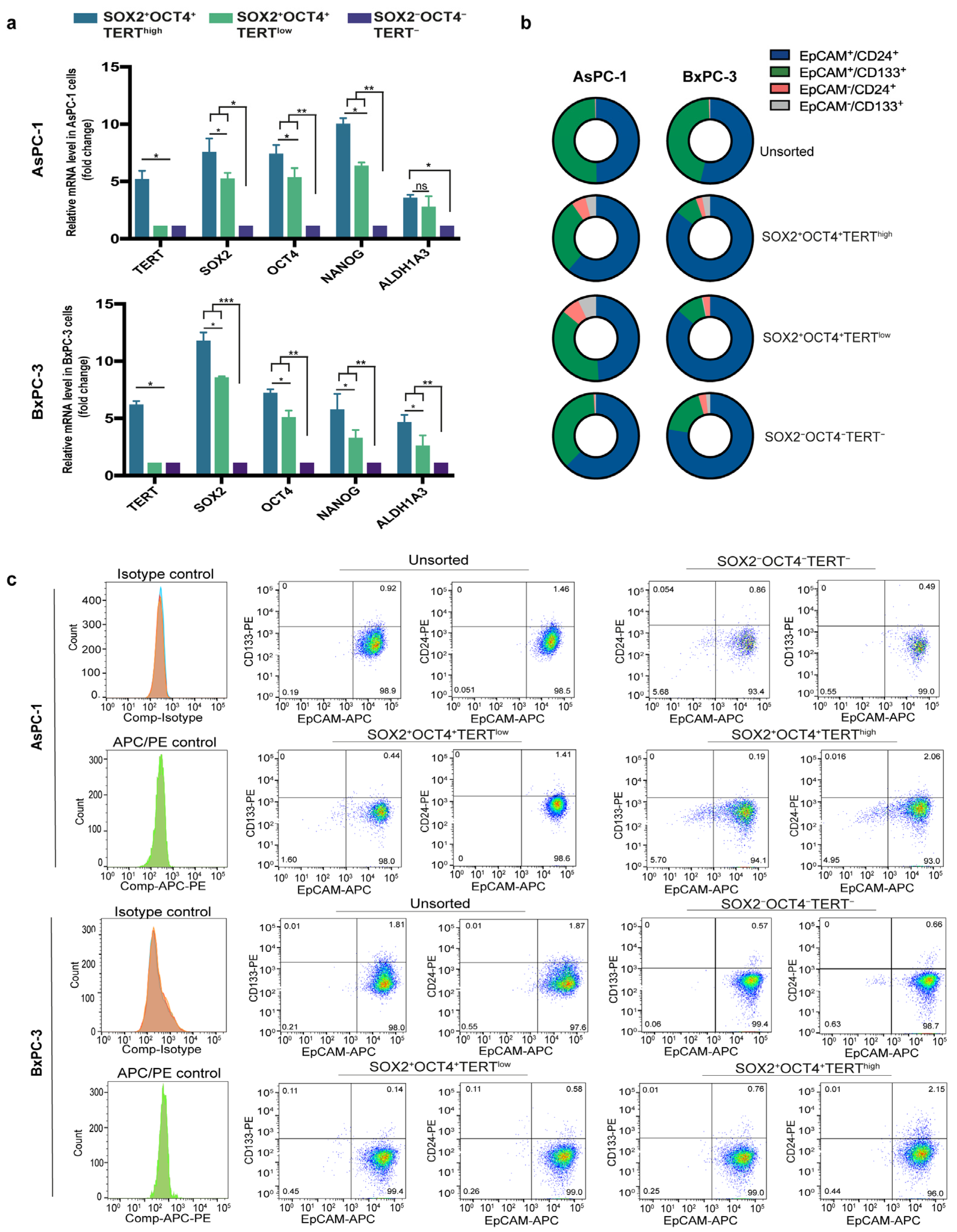
2.6. Analysis of Stemness Markers by Flow Cytometry
2.7. Fluorescence Microscopy
2.8. RT-PCR and Quantitative Real-Time PCR (qPCR)
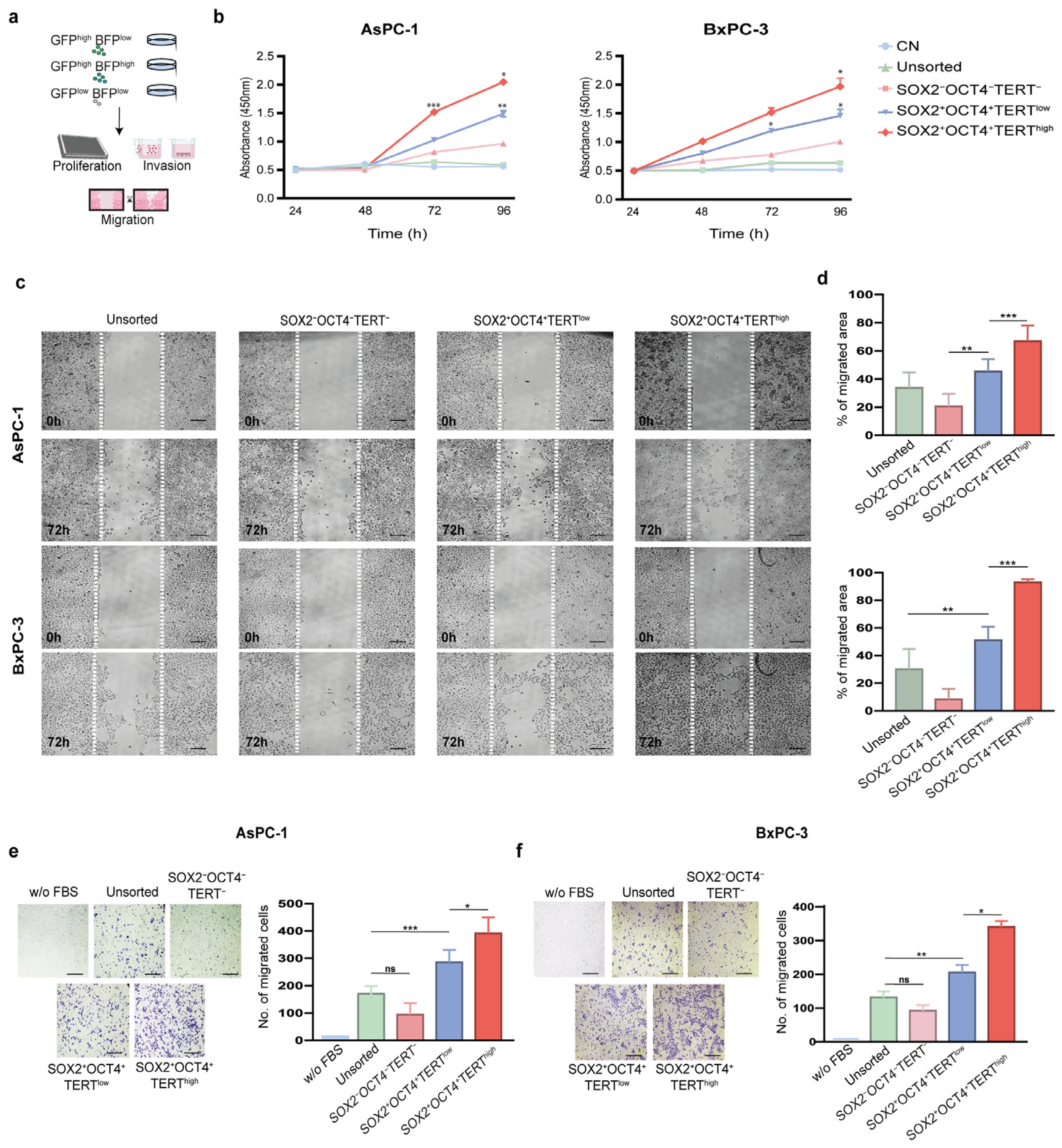
2.9. Cell Proliferation Assays
2.10. In Vitro Cell Migration Assays
2.11. In Vitro Cell Invasion Assays
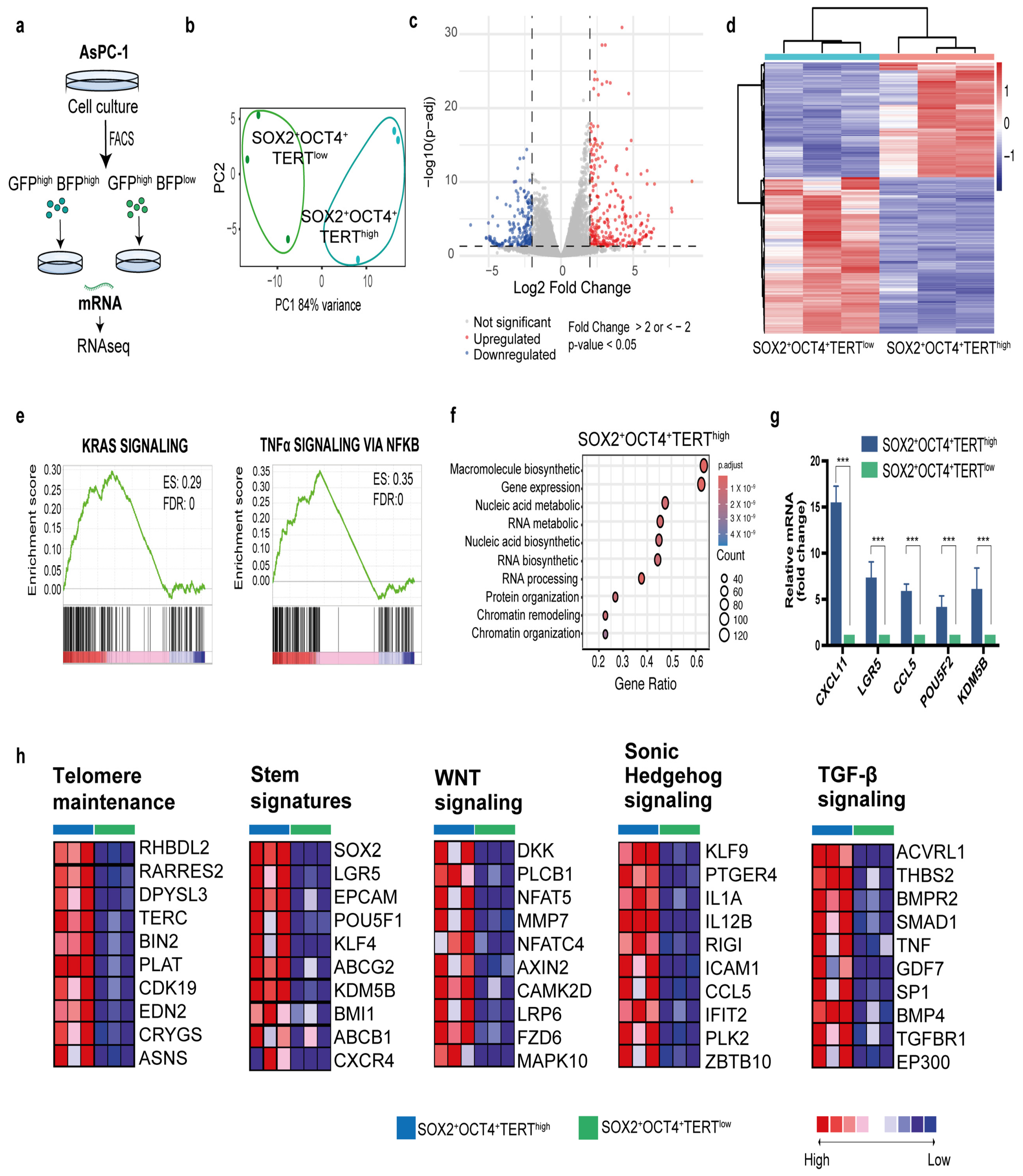
2.12. Bulk RNA Sequencing
2.13. Gene Set Enrichment Analysis (GSEA)
2.14. Key Pathway Analysis
2.15. Compounds Targeting Cells SOX2+OCT4+TERThigh
2.16. Statistical Analysis
3. Results
3.1. SOX2, OCT4, and TERT Are Expressed in Pancreatic Cancer, and Their Expression Affects the Survival Outcomes of Patients
3.2. Identification of a Minority Population SOX2+OCT4+TERThigh of Pancreatic Tumor Cell Population
3.3. The Subpopulation SOX2+OCT4+TERThigh Is Enriched for Stem Cell Transcription Factors
3.4. The Subpopulation SOX2+OCT4+TERThigh Exhibits Elevated Proliferative, Migratory and Invasive Capacities
3.5. Comparative Transcriptomic Analysis of Pancreatic Cancer Subpopulation SOX2+OCT4+TERThigh
3.6. Network Analysis and Identification of Potential Therapeutic Compounds Targeting the SOX2+OCT4+TERThigh Subpopulation
4. Discussion
5. Limitations
6. Conclusions
Supplementary Materials
Author Contributions
Funding
Institutional Review Board Statement
Informed Consent Statement
Data Availability Statement
Acknowledgments
Conflicts of Interest
Abbreviations
| BFP | Blue Fluorescent Protein |
| CMV | Cytomegalovirus |
| CN | Negative Control |
| CSCs | Cancer Stem Cells |
| EMT | Epithelial-to-Mesenchymal Transition |
| ES | Enrichment Score |
| FACS | Fluorescence-Activated Cell Sorting |
| FBS | Fetal Bovine Serum |
| FDR | False Discovery Rate |
| GFP | Green Fluorescent Protein |
| GSEA | Gene set enrichment analysis |
| HR | Hazard Ratio |
| OCT4 | Octamer-binding transcription factor 4 |
| OS | Overall Survival |
| PBM | Pancreaticobiliary maljunction |
| PCA | Principal Component Analysis |
| PCR | Polymerase Chain Reaction |
| PDAC | Pancreatic Ductal Adenocarcinoma |
| qPCR | quantitative real-time PCR |
| RFS | Relapse-Free Survival |
| SD | Standard Deviation |
| SOX2 | Sex-determining region Y (SRY)-Box2 |
| TCGA | The Cancer Genome Atlas |
| TERT | Telomerase reverse transcriptase |
Appendix A



Appendix B
| Vector | |||
|---|---|---|---|
| TERT reporter | TERTpromoter-BFP | Reporter vector telomerase | Engineered |
| mP-BFP | Negative BFP vector | Engineered, base Addgene | |
| CMV-BFP | Positive BFP vector | Invitrogen | |
| SOX2/OCT4 reporter | SORE6-GFP | Reporter vector SOX2+/OCT4+ | Gift from Dra. Lalage M. Wakefield, NCI, USA |
| minCMV-GFP | Negative GFP vector | ||
| pLJM1-EGFP | Positive GFP vector | Addgene |
| Gene | Forward (5′-3′) | Reverse (5′-3′) | Tm (°C) |
|---|---|---|---|
| SOX2 | CCACAGTTACGCGCACATGA | AGCCGTTCATGTAGGTCTGC | 60 |
| OCT4 | CTCCTGGAGGGCCAGGAATC | CCACATCGGCCTGTGTATAT | 60 |
| TERT | CCGATTGTGAACATGGACTACG | CACGCTGAACAGTGCCTTC | 60 |
| NANOG | AGGCAAACAACCCACTTCTG | TCTGCTGGAGGCTGAGGTAT | 60 |
| ALDH1A3 | TGTTAGCTGATGCCGACTTG | TTCTTAGCCCGCTCAACACT | 60 |
| PPIA | ATGCTGGACCCAACACAAAT | TCTTTCACTTTGCCAAACACC | 60 |
| CXCL11 | CAGTTGTTCAAGGCTTCCCC | ACTTGGGTACATTATGGAGGCTT | 60 |
| LGR5 | CTGCCCCACACACTGTCA | ATGTTGTTCATACTGAGGTCTAGGT | 60 |
| CCL5 | CTGCCTCCCCATATTCCTCG | TCGGGTGACAAAGACGACTG | 60 |
| POU5F2 | AGACAGCCCTTCTGGAAAGC | GCTGAGGTCAGTGCCTCTTT | 60 |
| KDM5B | CGGATTGGCAGCCACCAT | TCCCAGTACTTTGCAATCTGGT | 60 |
References
- Siegel, R.L.; Miller, K.D.; Wagle, N.S.; Jemal, A. Cancer statistics, 2023. CA Cancer J. Clin. 2023, 73, 17–48. [Google Scholar]
- Rahib, L.; Wehner, M.R.; Matrisian, L.M.; Nead, K.T. Estimated Projection of US Cancer Incidence and Death to 2040. JAMA Netw. Open 2021, 4, e214708. [Google Scholar] [CrossRef]
- Halbrook, C.J.; Lyssiotis, C.A.; Pasca di Magliano, M.; Maitra, A. Pancreatic Cancer: Advances and Challenges. Cell 2023, 186, 1729–1754. [Google Scholar] [CrossRef]
- Conroy, T.; Desseigne, F.; Ychou, M.; Bouché, O.; Guimbaud, R.; Bécouarn, Y.; Adenis, A.; Raoul, J.-L.; Gourgou-Bourgade, S.; de la Fouchardière, C.; et al. FOLFIRINOX versus Gemcitabine for Metastatic Pancreatic Cancer. N. Engl. J. Med. 2011, 364, 1817–1825. [Google Scholar] [CrossRef] [PubMed]
- Hoff, D.D.V.; Ervin, T.; Arena, F.P.; Chiorean, E.G.; Infante, J.; Moore, M.; Seay, T.; Tjulandin, S.A.; Ma, W.W.; Saleh, M.N.; et al. Increased Survival in Pancreatic Cancer with nab-Paclitaxel plus Gemcitabine. N. Engl. J. Med. 2015, 369, 1691–1703. [Google Scholar] [CrossRef] [PubMed]
- Hermann, P.C.; Huber, S.L.; Herrler, T.; Aicher, A.; Ellwart, J.W.; Guba, M.; Bruns, C.J.; Heeschen, C. Distinct Populations of Cancer Stem Cells Determine Tumor Growth and Metastatic Activity in Human Pancreatic Cancer. Cell Stem Cell 2007, 1, 313–323. [Google Scholar] [CrossRef]
- Cui Zhou, D.; Jayasinghe, R.G.; Chen, S.; Herndon, J.M.; Iglesia, M.D.; Navale, P.; Wendl, M.C.; Caravan, W.; Sato, K.; Storrs, E.; et al. Spatially Restricted Drivers and Transitional Cell Populations Cooperate with the Microenvironment in Untreated and Chemo-Resistant Pancreatic Cancer. Nat. Genet. 2022, 54, 1390–1405. [Google Scholar] [CrossRef]
- Schwitalla, S.; Fingerle, A.A.; Cammareri, P.; Nebelsiek, T.; Göktuna, S.I.; Ziegler, P.K.; Canli, O.; Heijmans, J.; Huels, D.J.; Moreaux, G.; et al. Intestinal Tumorigenesis Initiated by Dedifferentiation and Acquisition of Stem-Cell-like Properties. Cell 2013, 152, 25–38. [Google Scholar] [CrossRef]
- Li, C.; Heidt, D.G.; Dalerba, P.; Burant, C.F.; Zhang, L.; Adsay, V.; Wicha, M.; Clarke, M.F.; Simeone, D.M. Identification of Pancreatic Cancer Stem Cells. Cancer Res. 2007, 67, 1030–1037. [Google Scholar] [CrossRef] [PubMed]
- Herreros-Villanueva, M.; Zhang, J.S.; Koenig, A.; Abel, E.V.; Smyrk, T.C.; Bamlet, W.R.; De Narvajas, A.A.M.; Gomez, T.S.; Simeone, D.M.; Bujanda, L.; et al. SOX2 Promotes Dedifferentiation and Imparts Stem Cell-like Features to Pancreatic Cancer Cells. Oncogenesis 2013, 2, e61. [Google Scholar] [CrossRef]
- Lu, Y.; Zhu, H.; Shan, H.; Lu, J.J.; Chang, X.; Li, X.; Lu, J.J.; Fan, X.; Zhu, S.; Wang, Y.; et al. Knockdown of Oct4 and Nanog Expression Inhibits the Stemness of Pancreatic Cancer Cells. Cancer Lett. 2013, 340, 113–123. [Google Scholar] [CrossRef]
- Collins, K. The Biogenesis and Regulation of Telomerase Holoenzymes. Nat. Rev. Mol. Cell Biol. 2006, 7, 484–494. [Google Scholar] [CrossRef] [PubMed]
- Low, K.C.; Tergaonkar, V. Telomerase: Central Regulator of All of the Hallmarks of Cancer. Trends Biochem. Sci. 2013, 38, 426–434. [Google Scholar] [CrossRef]
- Park, J.I.; Venteicher, A.S.; Hong, J.Y.; Choi, J.; Jun, S.; Shkreli, M.; Chang, W.; Meng, Z.; Cheung, P.; Ji, H.; et al. Telomerase Modulates Wnt Signalling by Association with Target Gene Chromatin. Nature 2009, 460, 66–72. [Google Scholar] [CrossRef] [PubMed]
- Ghosh, A.; Saginc, G.; Leow, S.C.; Khattar, E.; Shin, E.M.; Yan, T.D.; Wong, M.; Zhang, Z.; Li, G.; Sung, W.K.; et al. Telomerase Directly Regulates NF-B-Dependent Transcription. Nat. Cell Biol. 2012, 14, 1270–1281. [Google Scholar] [CrossRef] [PubMed]
- Campbell, P.J.; Getz, G.; Korbel, J.O.; Stuart, J.M.; Jennings, J.L.; Stein, L.D.; Perry, M.D.; Nahal-Bose, H.K.; Ouellette, B.F.F.; Li, C.H.; et al. Pan-Cancer Analysis of Whole Genomes. Nature 2020, 578, 82–93. [Google Scholar] [CrossRef]
- Petersen, G.M.; Amundadottir, L.; Fuchs, C.S.; Kraft, P.; Stolzenberg-Solomon, R.Z.; Jacobs, K.B.; Arslan, A.A.; Bueno-De-Mesquita, H.B.; Gallinger, S.; Gross, M.; et al. A Genome-Wide Association Study Identifies Pancreatic Cancer Susceptibility Loci on Chromosomes 13q22.1, 1q32.1 and 5p15.33. Nat. Genet. 2010, 42, 224–228. [Google Scholar] [CrossRef]
- Neuhöfer, P.; Roake, C.M.; Kim, S.J.; Lu, R.J.; West, R.B.; Charville, G.W.; Artandi, S.E. Acinar Cell Clonal Expansion in Pancreas Homeostasis and Carcinogenesis. Nature 2021, 597, 715–719. [Google Scholar] [CrossRef]
- Malta, T.M.; Sokolov, A.; Gentles, A.J.; Burzykowski, T.; Poisson, L.; Weinstein, J.N.; Kamińska, B.; Huelsken, J.; Omberg, L.; Gevaert, O.; et al. Machine Learning Identifies Stemness Features Associated with Oncogenic Dedifferentiation. Cell 2018, 173, 338–354.e15. [Google Scholar] [CrossRef]
- Tang, B.; Raviv, A.; Esposito, D.; Flanders, K.C.; Daniel, C.; Nghiem, B.T.; Garfield, S.; Lim, L.; Mannan, P.; Robles, A.I.; et al. A Flexible Reporter System for Direct Observation and Isolation of Cancer Stem Cells. Stem Cell Rep. 2015, 4, 155–169. [Google Scholar] [CrossRef]
- Livak, K.J.; Schmittgen, T.D. Analysis of Relative Gene Expression Data Using Real-Time Quantitative PCR and the 2-ΔΔCT Method. Methods 2001, 25, 402–408. [Google Scholar] [CrossRef] [PubMed]
- Noureen, N.; Wu, S.; Lv, Y.; Yang, J.; Alfred Yung, W.K.; Gelfond, J.; Wang, X.; Koul, D.; Ludlow, A.; Zheng, S. Integrated Analysis of Telomerase Enzymatic Activity Unravels an Association with Cancer Stemness and Proliferation. Nat. Commun. 2021, 12, 139. [Google Scholar] [CrossRef]
- Tang, R.; Liu, X.; Wang, W.; Hua, J.; Xu, J.; Liang, C.; Meng, Q.; Liu, J.; Zhang, B.; Yu, X.; et al. Identification of the Roles of a Stemness Index Based on MRNA Expression in the Prognosis and Metabolic Reprograming of Pancreatic Ductal Adenocarcinoma. Front. Oncol. 2021, 11, 643465. [Google Scholar] [CrossRef]
- Matsuda, Y.; Yamashita, T.; Ye, J.; Yasukawa, M.; Yamakawa, K.; Mukai, Y.; Machitani, M.; Daigo, Y.; Miyagi, Y.; Yokose, T.; et al. Phosphorylation of HTERT at Threonine 249 Is a Novel Tumor Biomarker of Aggressive Cancer with Poor Prognosis in Multiple Organs. J. Pathol. 2022, 257, 172–185. [Google Scholar] [CrossRef]
- Damm, K.; Hemmann, U.; Garin-Chesa, P.; Hauel, N.; Kauffmann, I.; Priepke, H.; Niestroj, C.; Daiber, C.; Enenkel, B.; Guilliard, B.; et al. A Highly Selective Telomerase Inhibitor Limiting Human Cancer Cell Proliferation. EMBO J. 2001, 20, 6958–6968. [Google Scholar] [CrossRef] [PubMed]
- Walter, K.; Rodriguez-Aznar, E.; Ventura Ferreira, M.S.; Frappart, P.O.; Dittrich, T.; Tiwary, K.; Meessen, S.; Lerma, L.; Daiss, N.; Schulte, L.A.; et al. Telomerase and Pluripotency Factors Jointly Regulate Stemness in Pancreatic Cancer Stem Cells. Cancers 2021, 13, 3145. [Google Scholar] [CrossRef] [PubMed]
- Jia, Y.; Gu, D.; Wan, J.; Yu, B.; Zhang, X.; Chiorean, E.G.; Wang, Y.; Xie, J. The Role of GLI-SOX2 Signaling Axis for Gemcitabine Resistance in Pancreatic Cancer. Oncogene 2019, 38, 1764–1777. [Google Scholar] [CrossRef]
- Chen, S.; Hu, S.; Zhou, B.; Cheng, B.; Tong, H.; Su, D.; Li, X.; Chen, Y.; Zhang, G. Telomere-Related Prognostic Biomarkers for Survival Assessments in Pancreatic Cancer. Sci. Rep. 2023, 13, 10586. [Google Scholar] [CrossRef]
- Gwak, J.M.; Kim, M.; Kim, H.J.; Jang, M.H.; Park, S.Y.; Moon Gwak, J.; Kim, M.; Jeong Kim, H.; Hye Jang, M.; Yeon Park, S. Expression of Embryonal Stem Cell Transcription Factors in Breast Cancer: Oct4 as an Indicator for Poor Clinical Outcome and Tamoxifen Resistance. Oncotarget 2017, 8, 36305–36318. [Google Scholar] [CrossRef]
- El-Badawy, A.; Ghoneim, N.I.; Nasr, M.A.; Elkhenany, H.; Ahmed, T.A.; Ahmed, S.M.; El-Badri, N. Telomerase Reverse Transcriptase Coordinates with the Epithelial-to-Mesenchymal Transition through a Feedback Loop to Define Properties of Breast Cancer Stem Cells. Biol. Open 2018, 7, bio034181. [Google Scholar] [CrossRef]
- Rybak, A.P.; Tang, D. SOX2 Plays a Critical Role in EGFR-Mediated Self-Renewal of Human Prostate Cancer Stem-like Cells. Cell Signal 2013, 25, 2734–2742. [Google Scholar] [CrossRef]
- Zhang, K.; Guo, Y.; Wang, X.; Zhao, H.; Ji, Z.; Cheng, C.; Li, L.; Fang, Y.; Xu, D.; Zhu, H.H.; et al. WNT/β-Catenin Directs Self-Renewal Symmetric Cell Division of HTERThigh Prostate Cancer Stem Cells. Cancer Res. 2017, 77, 2534–2547. [Google Scholar] [CrossRef]
- Xiang, R.; Liao, D.; Cheng, T.; Zhou, H.; Shi, Q.; Chuang, T.S.; Markowitz, D.; Reisfeld, R.A.; Luo, Y. Downregulation of Transcription Factor SOX2 in Cancer Stem Cells Suppresses Growth and Metastasis of Lung Cancer. Br. J. Cancer 2011, 104, 1410–1417. [Google Scholar] [CrossRef]
- Munro, M.J.; Wickremesekera, S.K.; Peng, L.; Tan, S.T.; Itinteang, T. Cancer Stem Cells in Colorectal Cancer: A Review. J. Clin. Pathol. 2018, 71, 110–116. [Google Scholar] [CrossRef]
- Wang, H.; Gong, P.; Chen, T.; Gao, S.; Wu, Z.; Wang, X.; Li, J.; Marjani, S.L.; Costa, J.; Weissman, S.M.; et al. Colorectal Cancer Stem Cell States Uncovered by Simultaneous Single-Cell Analysis of Transcriptome and Telomeres. Adv. Sci. 2021, 8, 2004320. [Google Scholar] [CrossRef]
- Bradshaw, A.; Wickremsekera, A.; Tan, S.T.; Peng, L.; Davis, P.F.; Itinteang, T. Cancer Stem Cell Hierarchy in Glioblastoma Multiforme. Front. Surg. 2016, 3, 191206. [Google Scholar] [CrossRef]
- Pádua, D.; Barros, R.; Amaral, A.L.; Mesquita, P.; Freire, A.F.; Sousa, M.; Maia, A.F.; Caiado, I.; Fernandes, H.; Pombinho, A.; et al. A SOX2 Reporter System Identifies Gastric Cancer Stem-like Cells Sensitive to Monensin. Cancers 2020, 12, 495. [Google Scholar] [CrossRef] [PubMed]
- Vaddi, P.; Stamnes, M.; Cao, H.; Chen, S. Elimination of SOX2/OCT4-Associated Prostate Cancer Stem Cells Blocks Tumor Development and Enhances Therapeutic Response. Cancers 2019, 11, 1331. [Google Scholar] [CrossRef] [PubMed]
- Rhim, A.D.; Mirek, E.T.; Aiello, N.M.; Maitra, A.; Bailey, J.M.; McAllister, F.; Reichert, M.; Beatty, G.L.; Rustgi, A.K.; Vonderheide, R.H.; et al. EMT and Dissemination Precede Pancreatic Tumor Formation. Cell 2012, 148, 349–361. [Google Scholar] [CrossRef] [PubMed]
- Prasad, R.R.; Mishra, D.K.; Kumar, M.; Yadava, P.K. Human Telomerase Reverse Transcriptase Promotes the Epithelial to Mesenchymal Transition in Lung Cancer Cells by Enhancing C-MET Upregulation. Heliyon 2022, 8, e08673. [Google Scholar] [CrossRef]
- Ding, Z.; Wu, C.J.; Jaskelioff, M.; Ivanova, E.; Kost-Alimova, M.; Protopopov, A.; Chu, G.C.; Wang, G.; Lu, X.; Labrot, E.S.; et al. Telomerase Reactivation Following Telomere Dysfunction Yields Murine Prostate Tumors with Bone Metastases. Cell 2012, 148, 896–907. [Google Scholar] [CrossRef]
- Liu, H.; Liu, Q.; Ge, Y.; Zhao, Q.; Zheng, X.; Zhao, Y. HTERT Promotes Cell Adhesion and Migration Independent of Telomerase Activity. Sci. Rep. 2016, 6, 22886. [Google Scholar] [CrossRef]
- Alonso-Curbelo, D.; Ho, Y.J.; Burdziak, C.; Maag, J.L.V.; Morris, J.P.; Chandwani, R.; Chen, H.A.; Tsanov, K.M.; Barriga, F.M.; Luan, W.; et al. A Gene–Environment-Induced Epigenetic Program Initiates Tumorigenesis. Nature 2021, 590, 642–648. [Google Scholar] [CrossRef] [PubMed]
- Burdziak, C.; Alonso-Curbelo, D.; Walle, T.; Reyes, J.; Barriga, F.M.; Haviv, D.; Xie, Y.; Zhao, Z.; Zhao, C.J.; Chen, H.-A.; et al. Epigenetic Plasticity Cooperates with Cell-Cell Interactions to Direct Pancreatic Tumorigenesis. Science 2023, 380, eadd5327. [Google Scholar] [CrossRef] [PubMed]
- Lytle, N.K.; Ferguson, L.P.; Rajbhandari, N.; Gilroy, K.; Fox, R.G.; Deshpande, A.J.A.; Schürch, C.M.; Hamilton, M.; Robertson, N.; Lin, W.; et al. A Multiscale Map of the Stem Cell State in Pancreatic Adenocarcinoma. Cell 2019, 177, 572–586.e22. [Google Scholar] [CrossRef]
- Zhao, Q.W.; Zhou, Y.W.; Li, W.X.; Kang, B.; Zhang, X.Q.; Yang, Y.; Cheng, J.; Yin, S.Y.; Tong, Y.; He, J.Q.; et al. Akt-Mediated Phosphorylation of Oct4 Is Associated with the Proliferation of Stem-like Cancer Cells. Oncol. Rep. 2015, 33, 1621–1629. [Google Scholar] [CrossRef]
- Rybak, A.P.; Ingram, A.J.; Tang, D. Propagation of Human Prostate Cancer Stem-Like Cells Occurs through EGFR-Mediated ERK Activation. PLoS ONE 2013, 8, e61716. [Google Scholar] [CrossRef] [PubMed]
- Liu, T.; Xu, H.; Huang, M.; Ma, W.; Saxena, D.; Lustig, A.; Alonso-basanta, M.; Zhang, Z.; Rourke, D.M.O.; Zhang, L.; et al. Circulating glioma cells exhibit stem cell-like properties Tianrun. Cancer Res. 2019, 78, 6632–6642. [Google Scholar] [CrossRef]
- Park, J.W.; Park, J.M.; Park, D.M.; Kim, D.Y.; Kim, H.K. Stem Cells Antigen-1 Enriches for a Cancer Stem Cell-Like Subpopulation in Mouse Gastric Cancer. Stem Cells 2016, 34, 1177–1187. [Google Scholar] [CrossRef][Green Version]
- Burchett, K.M.; Yan, Y.; Ouellette, M.M. Telomerase Inhibitor Imetelstat (GRN163L) Limits the Lifespan of Human Pancreatic Cancer Cells. PLoS ONE 2014, 9, e85155. [Google Scholar] [CrossRef]
- Seimiya, H.; Oh-hara, T.; Suzuki, T.; Naasani, I.; Shimazaki, T.; Tsuchiya, K.; Tsuruo, T. Telomere Shortening and Growth Inhibition of Human Cancer Cells by Novel Synthetic Telomerase Inhibitors MST-312, MST-295, and MST-1991. Mol. Cancer Ther. 2002, 1, 657–665. [Google Scholar] [PubMed]
- Shay, J.W.; Wright, W.E. Telomeres and Telomerase in Normal and Cancer Stem Cells. FEBS Lett. 2010, 584, 3819–3825. [Google Scholar] [CrossRef] [PubMed]
- Rivero-Moreno, Y.; Goyal, A.; Bolívar, V.; Osagwu, N.; Echevarria, S.; Gasca-Insuasti, J.; Pereira-Graterol, F.; von Ahrens, D.; Gaytán Fuentes, O.F.; Suárez-Carreón, L.O.; et al. Pancreaticobiliary Maljunction and Its Relationship with Biliary Cancer: An Updated and Comprehensive Systematic Review and Meta-Analysis on Behalf of TROGSS—The Robotic Global Surgical Society. Cancers 2025, 17, 122. [Google Scholar] [CrossRef] [PubMed]






Disclaimer/Publisher’s Note: The statements, opinions and data contained in all publications are solely those of the individual author(s) and contributor(s) and not of MDPI and/or the editor(s). MDPI and/or the editor(s) disclaim responsibility for any injury to people or property resulting from any ideas, methods, instructions or products referred to in the content. |
© 2026 by the authors. Licensee MDPI, Basel, Switzerland. This article is an open access article distributed under the terms and conditions of the Creative Commons Attribution (CC BY) license.
Share and Cite
Curiel-Gomez, E.; Romero-Rodriguez, D.P.; Rodriguez-Dorantes, M.; Maldonado, V.; Melendez-Zajgla, J. Pancreatic Cancer Stem Cells Co-Expressing SOX2, OCT4, and TERThigh Represent an Aggressive Subpopulation. Cells 2026, 15, 129. https://doi.org/10.3390/cells15020129
Curiel-Gomez E, Romero-Rodriguez DP, Rodriguez-Dorantes M, Maldonado V, Melendez-Zajgla J. Pancreatic Cancer Stem Cells Co-Expressing SOX2, OCT4, and TERThigh Represent an Aggressive Subpopulation. Cells. 2026; 15(2):129. https://doi.org/10.3390/cells15020129
Chicago/Turabian StyleCuriel-Gomez, Erika, Damaris P. Romero-Rodriguez, Mauricio Rodriguez-Dorantes, Vilma Maldonado, and Jorge Melendez-Zajgla. 2026. "Pancreatic Cancer Stem Cells Co-Expressing SOX2, OCT4, and TERThigh Represent an Aggressive Subpopulation" Cells 15, no. 2: 129. https://doi.org/10.3390/cells15020129
APA StyleCuriel-Gomez, E., Romero-Rodriguez, D. P., Rodriguez-Dorantes, M., Maldonado, V., & Melendez-Zajgla, J. (2026). Pancreatic Cancer Stem Cells Co-Expressing SOX2, OCT4, and TERThigh Represent an Aggressive Subpopulation. Cells, 15(2), 129. https://doi.org/10.3390/cells15020129

