Dysregulation of T Follicular Helper and Regulatory Cells in IRF5-SLE Homozygous Risk Carriers and Systemic Lupus Erythematosus Patients
Abstract
1. Introduction
2. Methods
2.1. Patients
2.2. Cell Isolation
2.3. Flow Cytometry
2.4. Statistics
3. Results
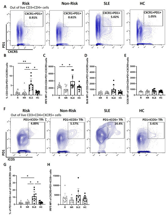
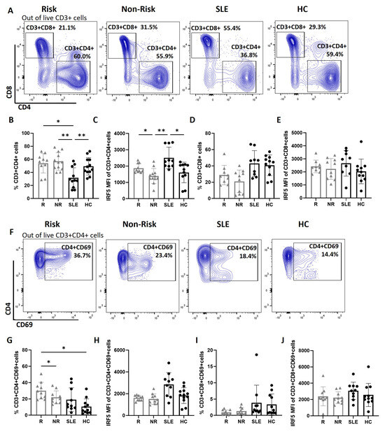
3.1. cTfh Cells from SLE Patients and IRF5 Risk Carriers Have Elevated IRF5 Expression
3.2. Higher Percentages of cTfr Cells in SLE Patients and IRF5 Risk Carriers
3.3. Correlation Analysis
4. Discussion
Supplementary Materials
Author Contributions
Funding
Institutional Review Board Statement
Informed Consent Statement
Data Availability Statement
Acknowledgments
Conflicts of Interest
References
- Liu, Z.; Zou, Y.; Davidson, A. Plasma Cells in Systemic Lupus Erythematosus: The Long and Short of It All. Eur. J. Immunol. 2011, 41, 588–591. [Google Scholar] [CrossRef]
- Malkiel, S.; Barlev, A.N.; Atisha-Fregoso, Y.; Suurmond, J.; Diamond, B. Plasma Cell Differentiation Pathways in Systemic Lupus Erythematosus. Front. Immunol. 2018, 9, 427. [Google Scholar] [CrossRef] [PubMed]
- Miao, M.; Xiao, X.; Tian, J.; Zhufeng, Y.; Feng, R.; Zhang, R.; Chen, J.; Zhang, X.; Huang, B.; Jin, Y.; et al. Therapeutic Potential of Targeting Tfr/Tfh Cell Balance by Low-Dose-IL-2 in Active SLE: A Post Hoc Analysis from a Double-Blind RCT Study. Arthritis Res. Ther. 2021, 23, 167. [Google Scholar] [CrossRef] [PubMed]
- Chung, Y.; Tanaka, S.; Chu, F.; Nurieva, R.I.; Martinez, G.J.; Rawal, S.; Wang, Y.H.; Lim, H.; Reynolds, J.M.; Zhou, X.H.; et al. Follicular Regulatory T Cells Expressing Foxp3 and Bcl-6 Suppress Germinal Center Reactions. Nat. Med. 2011, 17, 983–988. [Google Scholar] [CrossRef]
- Linterman, M.A.; Pierson, W.; Lee, S.K.; Kallies, A.; Kawamoto, S.; Fagarasan, S.; Liston, A.; Vinuesa, C.G.; Smith, K.G. Foxp3 (+) follicular regulatory T cells control the germinal centre response. Immunology 2012, 137, 407–408. [Google Scholar]
- Wollenberg, I.; Agua-Doce, A.; Hernández, A.; Almeida, C.; Oliveira, V.G.; Faro, J.; Graca, L. Regulation of the Germinal Center Reaction by Foxp3+ Follicular Regulatory T Cells. J. Immunol. 2011, 187, 4553–4560. [Google Scholar] [CrossRef] [PubMed]
- Gensous, N.; Schmitt, N.; Richez, C.; Ueno, H.; Blanco, P. T follicular helper cells, interleukin-21 and systemic lupus erythematosus. Rheumatology 2017, 56, 516–523. [Google Scholar] [CrossRef]
- Vinuesa, C.G.; Sanz, I.; Cook, M.C. Dysregulation of Germinal Centres in Autoimmune Disease. Nat. Rev. Immunol. 2009, 9, 845–857. [Google Scholar] [CrossRef]
- Zhang, X.; Lindwall, E.; Gauthier, C.; Lyman, J.; Spencer, N.; Alarakhia, A.; Fraser, A.; Ing, S.; Chen, M.; Webb-Detiege, T.; et al. Circulating CXCR5+ CD4+ Helper T Cells in Systemic Lupus Erythematosus Patients Share Phenotypic Properties with Germinal Center Follicular Helper T Cells and Promote Antibody Production. Lupus 2015, 24, 909–917. [Google Scholar] [CrossRef]
- Huang, X.; Wu, H.; Qiu, H.; Yang, H.; Deng, Y.; Zhao, M.; Luo, H.; Zhou, X.; Xie, Y.; Chan, V.; et al. The Expression of Bcl-6 in Circulating Follicular Helper-like T Cells Positively Correlates with the Disease Activity in Systemic Lupus Erythematosus. Clin. Immunol. 2016, 173, 161–170. [Google Scholar] [CrossRef]
- Mountz, J.D.; Hsu, H.C.; Ballesteros-Tato, A. Dysregulation of T Follicular Helper Cells in Lupus. J. Immunol. 2019, 202, 1649–1658. [Google Scholar] [CrossRef] [PubMed]
- Jin, X.; Chen, J.; Wu, J.; Lu, Y.; Li, B.; Fu, W.; Wang, W.; Cui, D. Aberrant Expansion of Follicular Helper T Cell Subsets in Patients with Systemic Lupus Erythematosus. Front. Immunol. 2022, 13, 928359. [Google Scholar] [CrossRef]
- Liu, C.; Wang, D.; Song, Y.; Lu, S.; Zhao, J.; Wang, H. Increased Circulating CD4+CXCR5+FoxP3+ Follicular Regulatory T Cells Correlated with Severity of Systemic Lupus Erythematosus Patients. Int. Immunopharmacol. 2018, 56, 261–268. [Google Scholar] [CrossRef] [PubMed]
- Xia, X.; Yang, J.; Wang, S. Follicular Regulatory T Cells in Systemic Lupus Erythematosus. J. Immunol. Res. 2021, 2021, 9943743. [Google Scholar] [CrossRef]
- Abdel-moneam, Y.H.; Abdel-Rahim, M.H.; Hetta, H.F.; Herdan, O.M.; Hassanein, K.M. T Follicular Regulatory Cell (Tfr) in Systemic Lupus Erythematosus and Its Relation to Disease Activity. Bull. Pharm. Sci. Assiut 2022, 45, 401–409. [Google Scholar] [CrossRef]
- Eames, H.L.; Corbin, A.L.; Udalova, I.A. Interferon Regulatory Factor 5 in Human Autoimmunity and Murine Models of Autoimmune Disease. Transl. Res. 2016, 167, 167–182. [Google Scholar] [CrossRef]
- Li, D.; Matta, B.; Song, S.; Nelson, V.; Diggins, K.; Simpfendorfer, K.R.; Gregersen, P.K.; Linsley, P.; Barnes, B.J. IRF5 Genetic Risk Variants Drive Myeloid-Specific IRF5 Hyperactivation and Presymptomatic SLE. JCI Insight 2020, 5, e124020. [Google Scholar] [CrossRef]
- Barnes, B.J. Genetic Versus Non-Genetic Drivers of SLE: Implications of IRF5 Dysregulation in Both Roads Leading to SLE. Curr. Rheumatol. Rep. 2019, 21, 2. [Google Scholar] [CrossRef]
- Matta, B.; Battaglia, J.; Lapan, M.; Sharma, V.; Barnes, B.J. IRF5 Controls Plasma Cell Generation and Antibody Production via Distinct Mechanisms Depending on the Antigenic Trigger. Immunology 2025, 174, 226–238. [Google Scholar] [CrossRef]
- Gregersen, P.K.; Klein, G.; Keogh, M.; Kern, M.; DeFranco, M.; Simpfendorfer, K.R.; Kim, S.J.; Diamond, B. The Genotype and Phenotype (GaP) Registry: A Living Biobank for the Analysis of Quantitative Traits. Immunol. Res. 2015, 63, 107–112. [Google Scholar] [CrossRef]
- Gladman, D.D.; Ibañez, D.; Urowitz, M.B. Systemic Lupus Erythematosus Disease Activity Index 2000. J. Rheumatol. 2002, 29, 288–291. [Google Scholar]
- Song, S.; De, S.; Nelson, V.; Chopra, S.; LaPan, M.; Kampta, K.; Sun, S.; He, M.; Thompson, C.D.; Li, D.; et al. Inhibition of IRF5 Hyperactivation Protects from Lupus Onset and Severity. J. Clin. Investig. 2020, 130, 6700–6717. [Google Scholar] [CrossRef] [PubMed]
- Erkeller-Yüksel, F.; Hulstaart, F.; Hannet, I.; Isenberg, D.; Lydyard, P. Lymphocyte Subsets in a Large Cohort of Patients with Systemic Lupus Erythematosus. Lupus 1993, 2, 227–231. [Google Scholar] [CrossRef]
- Li, H.; Boulougoura, A.; Endo, Y.; Tsokos, G.C. Abnormalities of T Cells in Systemic Lupus Erythematosus: New Insights in Pathogenesis and Therapeutic Strategies. J. Autoimmun. 2022, 132, 102870. [Google Scholar] [CrossRef]
- Tenbrock, K.; Rauen, T. T Cell Dysregulation in SLE. Clin. Immunol. 2022, 239, 109031. [Google Scholar] [CrossRef]
- Graham, R.R.; Kozyrev, S.V.; Baechler, E.C.; Reddy, M.V.P.L.; Plenge, R.M.; Bauer, J.W.; Ortmann, W.A.; Koeuth, T.; Escribano, M.F.G.; The Argentine and Spanish Collaborative Groups; et al. A Common Haplotype of Interferon Regulatory Factor 5 (IRF5) Regulates Splicing and Expression and Is Associated with Increased Risk of Systemic Lupus Erythematosus. Nat. Genet. 2006, 38, 550–555. [Google Scholar] [CrossRef] [PubMed]
- Yan, J.; Pandey, S.P.; Barnes, B.J.; Turner, J.R.; Abraham, C. T Cell-Intrinsic IRF5 Regulates T Cell Signaling, Migration, and Differentiation and Promotes Intestinal Inflammation. Cell Rep. 2020, 31, 107820. [Google Scholar] [CrossRef]
- Feng, D.; Yang, L.; Bi, X.; Stone, R.C.; Patel, P.; Barnes, B.J. Irf5-deficient Mice Are Protected from Pristane-induced Lupus via Increased T H2 Cytokines and Altered I g G Class Switching. Eur. J. Immunol. 2012, 42, 1477–1487. [Google Scholar] [CrossRef]
- Krausgruber, T.; Blazek, K.; Smallie, T.; Alzabin, S.; Lockstone, H.; Sahgal, N.; Hussell, T.; Feldmann, M.; Udalova, I.A. IRF5 Promotes Inflammatory Macrophage Polarization and TH1-TH17 Responses. Nat. Immunol. 2011, 12, 231–238. [Google Scholar] [CrossRef]
- Brune, Z.; Rice, M.R.; Barnes, B.J. Potential T Cell-Intrinsic Regulatory Roles for IRF5 via Cytokine Modulation in T Helper Subset Differentiation and Function. Front. Immunol. 2020, 11, 1143. [Google Scholar] [CrossRef]
- Muhammad Yusoff, F.; Wong, K.K.; Mohd Redzwan, N. Th1, Th2, and Th17 Cytokines in Systemic Lupus Erythematosus. Autoimmunity 2020, 53, 8–20. [Google Scholar] [CrossRef] [PubMed]
- Fakhfakh, R.; Zian, Z.; Elloumi, N.; Abida, O.; Bouallegui, E.; Houssaini, H.; Volpe, E.; Capone, A.; Hachicha, H.; Marzouk, S.; et al. Th17 and Th1 Cells in Systemic Lupus Erythematosus with Focus on Lupus Nephritis. Immunol. Res. 2022, 70, 644–653. [Google Scholar] [CrossRef] [PubMed]
- Niewold, T.B.; Kelly, J.A.; Kariuki, S.N.; Franek, B.S.; Kumar, A.A.; Kaufman, K.M.; Thomas, K.; Walker, D.; Kamp, S.; Frost, J.M.; et al. IRF5 Haplotypes Demonstrate Diverse Serological Associations Which Predict Serum Interferon Alpha Activity and Explain the Majority of the Genetic Association with Systemic Lupus Erythematosus. Ann. Rheum. Dis. 2012, 71, 463–468. [Google Scholar] [CrossRef]
- Stone, R.C.; Feng, D.; Deng, J.; Singh, S.; Yang, L.; Fitzgerald-Bocarsly, P.; Eloranta, M.; Rönnblom, L.; Barnes, B.J. Interferon Regulatory Factor 5 Activation in Monocytes of Systemic Lupus Erythematosus Patients Is Triggered by Circulating Autoantigens Independent of Type I Interferons. Arthritis Rheum. 2012, 64, 788–798. [Google Scholar] [CrossRef]
- Yang, J.; Yang, X.; Yang, J.; Li, M. Baicalin Ameliorates Lupus Autoimmunity by Inhibiting Differentiation of Tfh Cells and Inducing Expansion of Tfr Cells. Cell Death Dis. 2019, 10, 140. [Google Scholar] [CrossRef]
- Xu, B.; Wang, S.; Zhou, M.; Huang, Y.; Fu, R.; Guo, C.; Chen, J.; Zhao, J.; Gaskin, F.; Fu, S.M.; et al. The Ratio of Circulating Follicular T Helper Cell to Follicular T Regulatory Cell Is Correlated with Disease Activity in Systemic Lupus Erythematosus. Clin. Immunol. 2017, 183, 46–53. [Google Scholar] [CrossRef]
- Kurata, I.; Mikami, N.; Ohyama, A.; Osada, A.; Kondo, Y.; Tsuboi, H.; Sumida, T.; Matsumoto, I. Impaired Function of PD-1+ Follicular Regulatory T Cells in Systemic Lupus Erythematosus. Clin. Exp. Immunol. 2021, 206, 28–35. [Google Scholar] [CrossRef]



Disclaimer/Publisher’s Note: The statements, opinions and data contained in all publications are solely those of the individual author(s) and contributor(s) and not of MDPI and/or the editor(s). MDPI and/or the editor(s) disclaim responsibility for any injury to people or property resulting from any ideas, methods, instructions or products referred to in the content. |
© 2025 by the authors. Licensee MDPI, Basel, Switzerland. This article is an open access article distributed under the terms and conditions of the Creative Commons Attribution (CC BY) license (https://creativecommons.org/licenses/by/4.0/).
Share and Cite
Matta, B.; Thomas, L.; Sharma, V.; Barnes, B.J. Dysregulation of T Follicular Helper and Regulatory Cells in IRF5-SLE Homozygous Risk Carriers and Systemic Lupus Erythematosus Patients. Cells 2025, 14, 454. https://doi.org/10.3390/cells14060454
Matta B, Thomas L, Sharma V, Barnes BJ. Dysregulation of T Follicular Helper and Regulatory Cells in IRF5-SLE Homozygous Risk Carriers and Systemic Lupus Erythematosus Patients. Cells. 2025; 14(6):454. https://doi.org/10.3390/cells14060454
Chicago/Turabian StyleMatta, Bharati, Lydia Thomas, Vinay Sharma, and Betsy J. Barnes. 2025. "Dysregulation of T Follicular Helper and Regulatory Cells in IRF5-SLE Homozygous Risk Carriers and Systemic Lupus Erythematosus Patients" Cells 14, no. 6: 454. https://doi.org/10.3390/cells14060454
APA StyleMatta, B., Thomas, L., Sharma, V., & Barnes, B. J. (2025). Dysregulation of T Follicular Helper and Regulatory Cells in IRF5-SLE Homozygous Risk Carriers and Systemic Lupus Erythematosus Patients. Cells, 14(6), 454. https://doi.org/10.3390/cells14060454

