One Month of Brief Weekly Magnetic Field Therapy Enhances the Anticancer Potential of Female Human Sera: Randomized Double-Blind Pilot Study
Abstract
1. Introduction
2. Materials and Methods
2.1. Trial Design and Randomization
2.2. Magnetic Intervention
2.3. Cell Culture and Reagents
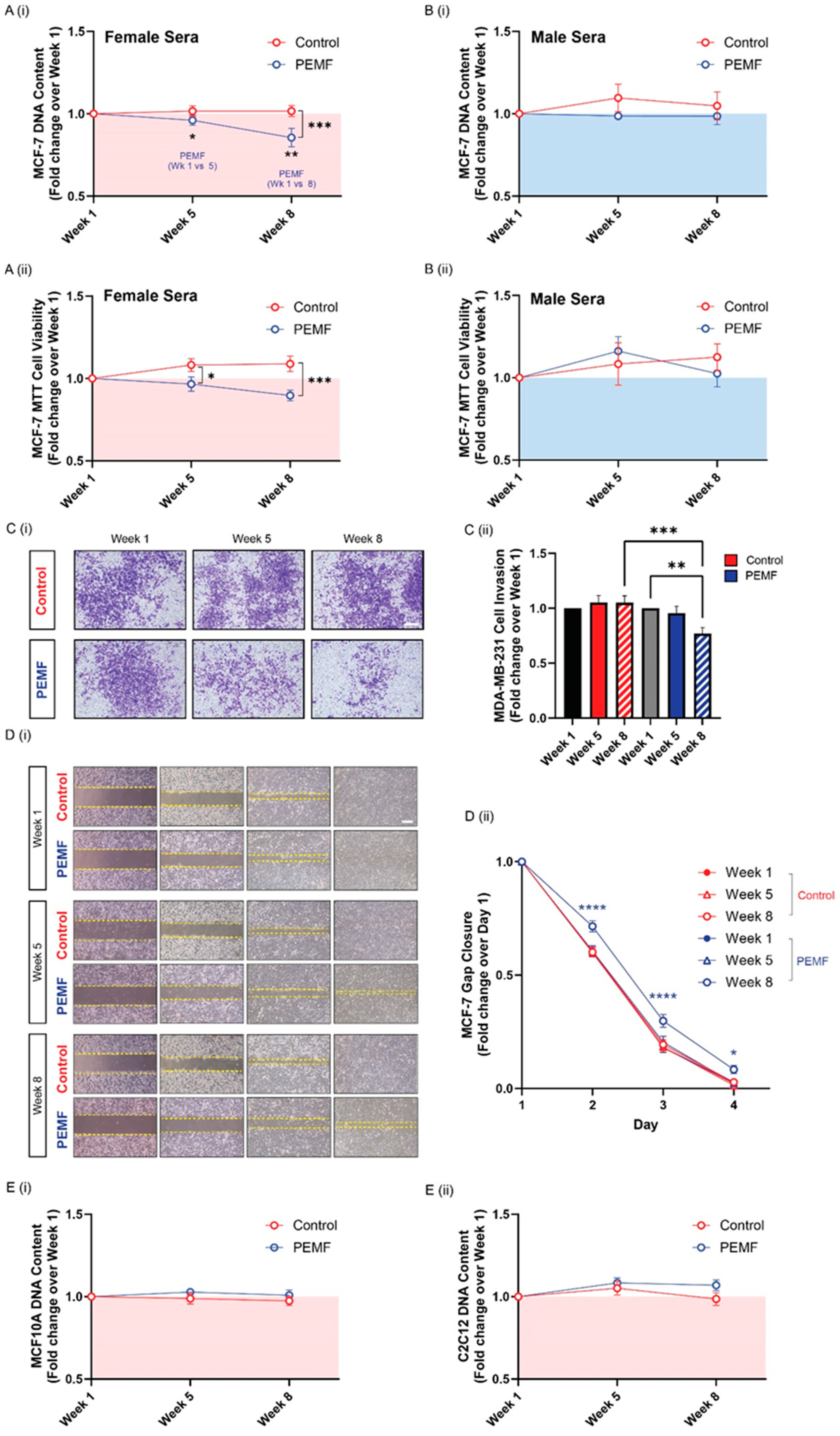
2.4. DNA Content Analysis and MTT Cell Viability Assay
2.5. Migration and Invasion Assays
2.6. Western Analysis
2.7. Multiplex Analysis
2.8. Study Design and Statistical Analyses
3. Results
3.1. Magnetic Therapy Conditions Blood Serum with Anticancer Properties
3.2. PEMF Conditioned-Human Serum Alters Cancer Signaling
3.3. Serum Changes in Response to PEMF Therapy
4. Discussion
4.1. Modulation of Systemic Angiogenic and Myogenic Factors
4.2. Study Limitations and Future Perspectives
5. Conclusions
Supplementary Materials
Author Contributions
Funding
Institutional Review Board Statement
Informed Consent Statement
Data Availability Statement
Acknowledgments
Conflicts of Interest
References
- Bray, F.; Laversanne, M.; Sung, H.; Ferlay, J.; Siegel, R.L.; Soerjomataram, I.; Jemal, A. Global cancer statistics 2022: GLOBOCAN estimates of incidence and mortality worldwide for 36 cancers in 185 countries. CA Cancer J. Clin. 2024, 74, 229–263. [Google Scholar] [CrossRef]
- Siegel, R.L.; Miller, K.D.; Wagle, N.S.; Jemal, A. Cancer statistics, 2023. CA Cancer J. Clin. 2023, 73, 17–48. [Google Scholar] [CrossRef] [PubMed]
- Katzmarzyk, P.T.; Friedenreich, C.; Shiroma, E.J.; Lee, I.M. Physical inactivity and non-communicable disease burden in low-income, middle-income and high-income countries. Br. J. Sports Med. 2022, 56, 101–106. [Google Scholar] [CrossRef]
- Cannioto, R.A.; Hutson, A.; Dighe, S.; McCann, W.; McCann, S.E.; Zirpoli, G.R.; Barlow, W.; Kelly, K.M.; DeNysschen, C.A.; Hershman, D.L.; et al. Physical Activity Before, During, and After Chemotherapy for High-Risk Breast Cancer: Relationships with Survival. J. Natl. Cancer Inst. 2021, 113, 54–63. [Google Scholar] [CrossRef] [PubMed]
- Franco-Obregon, A.; Tai, Y.K.; Wu, K.Y.; Iversen, J.N.; Wong, C.J.K. The Developmental Implications of Muscle-Targeted Magnetic Mitohormesis: A Human Health and Longevity Perspective. Bioengineering 2023, 10, 956. [Google Scholar] [CrossRef]
- Tai, Y.K.; Iversen, J.N.; Chan, K.K.W.; Fong, C.H.H.; Abdul Razar, R.B.; Ramanan, S.; Yap, L.Y.J.; Yin, J.N.; Toh, S.J.; Wong, C.J.K.; et al. Secretome from Magnetically Stimulated Muscle Exhibits Anticancer Potency: Novel Preconditioning Methodology Highlighting HTRA1 Action. Cells 2024, 13, 460. [Google Scholar] [CrossRef] [PubMed]
- Schwappacher, R.; Dieterich, W.; Reljic, D.; Pilarsky, C.; Mukhopadhyay, D.; Chang, D.K.; Biankin, A.V.; Siebler, J.; Herrmann, H.J.; Neurath, M.F.; et al. Muscle-Derived Cytokines Reduce Growth, Viability and Migratory Activity of Pancreatic Cancer Cells. Cancers 2021, 13, 3820. [Google Scholar] [CrossRef]
- Yap, J.L.Y.; Tai, Y.K.; Frohlich, J.; Fong, C.H.H.; Yin, J.N.; Foo, Z.L.; Ramanan, S.; Beyer, C.; Toh, S.J.; Casarosa, M.; et al. Ambient and supplemental magnetic fields promote myogenesis via a TRPC1-mitochondrial axis: Evidence of a magnetic mitohormetic mechanism. FASEB J. 2019, 33, 12853–12872. [Google Scholar] [CrossRef] [PubMed]
- Tai, Y.K.; Ng, C.; Purnamawati, K.; Yap, J.L.Y.; Yin, J.N.; Wong, C.; Patel, B.K.; Soong, P.L.; Pelczar, P.; Frohlich, J.; et al. Magnetic fields modulate metabolism and gut microbiome in correlation with Pgc-1alpha expression: Follow-up to an in vitro magnetic mitohormetic study. FASEB J. 2020, 34, 11143–11167. [Google Scholar] [CrossRef]
- Stephenson, M.C.; Krishna, L.; Pannir Selvan, R.M.; Tai, Y.K.; Kit Wong, C.J.; Yin, J.N.; Toh, S.J.; Torta, F.; Triebl, A.; Frohlich, J.; et al. Magnetic field therapy enhances muscle mitochondrial bioenergetics and attenuates systemic ceramide levels following ACL reconstruction: Southeast Asian randomized-controlled pilot trial. J. Orthop. Transl. 2022, 35, 99–112. [Google Scholar] [CrossRef] [PubMed]
- Wong, C.J.K.; Tai, Y.K.; Yap, J.L.Y.; Fong, C.H.H.; Loo, L.S.W.; Kukumberg, M.; Frohlich, J.; Zhang, S.; Li, J.Z.; Wang, J.W.; et al. Brief exposure to directionally-specific pulsed electromagnetic fields stimulates extracellular vesicle release and is antagonized by streptomycin: A potential regenerative medicine and food industry paradigm. Biomaterials 2022, 287, 121658. [Google Scholar] [CrossRef] [PubMed]
- Wang, Q.W.; Ong, M.T.; Man, G.C.; Franco-Obregon, A.; Choi, B.C.; Lui, P.P.; Fong, D.T.P.; Qiu, J.H.; He, X.; Ng, J.P.; et al. The effects of pulsed electromagnetic field therapy on muscle strength and pain in patients with end-stage knee osteoarthritis: A randomized controlled trial. Front. Med. 2024, 11, 1435277. [Google Scholar] [CrossRef]
- Comsa, S.; Cimpean, A.M.; Raica, M. The Story of MCF-7 Breast Cancer Cell Line: 40 years of Experience in Research. Anticancer. Res. 2015, 35, 3147–3154. [Google Scholar] [PubMed]
- Cailleau, R.; Olive, M.; Cruciger, Q.V. Long-term human breast carcinoma cell lines of metastatic origin: Preliminary characterization. In Vitro 1978, 14, 911–915. [Google Scholar] [CrossRef]
- Naber, H.P.; Drabsch, Y.; Snaar-Jagalska, B.E.; ten Dijke, P.; van Laar, T. Snail and Slug, key regulators of TGF-beta-induced EMT, are sufficient for the induction of single-cell invasion. Biochem. Biophys. Res. Commun. 2013, 435, 58–63. [Google Scholar] [CrossRef]
- Bhola, N.E.; Balko, J.M.; Dugger, T.C.; Kuba, M.G.; Sanchez, V.; Sanders, M.; Stanford, J.; Cook, R.S.; Arteaga, C.L. TGF-beta inhibition enhances chemotherapy action against triple-negative breast cancer. J. Clin. Investig. 2013, 123, 1348–1358. [Google Scholar] [CrossRef] [PubMed]
- Makrilia, N.; Lappa, T.; Xyla, V.; Nikolaidis, I.; Syrigos, K. The role of angiogenesis in solid tumours: An overview. Eur. J. Intern. Med. 2009, 20, 663–671. [Google Scholar] [CrossRef]
- Nguyen, M. Angiogenic factors as tumor markers. Investig. New Drugs 1997, 15, 29–37. [Google Scholar] [CrossRef] [PubMed]
- Soares, C.M.; Teixeira, A.M.; Sarmento, H.; Silva, F.M.; Rusenhack, M.C.; Furmann, M.; Nobre, P.R.; Fachada, M.A.; Urbano, A.M.; Ferreira, J.P. Effect of exercise-conditioned human serum on the viability of cancer cell cultures: A systematic review and meta-analysis. Exerc. Immunol. Rev. 2021, 27, 24–41. [Google Scholar] [PubMed]
- Goel, H.L.; Mercurio, A.M. VEGF targets the tumour cell. Nat. Rev. Cancer 2013, 13, 871–882. [Google Scholar] [CrossRef] [PubMed]
- Hashizume, H.; Falcon, B.L.; Kuroda, T.; Baluk, P.; Coxon, A.; Yu, D.; Bready, J.V.; Oliner, J.D.; McDonald, D.M. Complementary actions of inhibitors of angiopoietin-2 and VEGF on tumor angiogenesis and growth. Cancer Res. 2010, 70, 2213–2223. [Google Scholar] [CrossRef]
- Ouarne, M.; Bouvard, C.; Boneva, G.; Mallet, C.; Ribeiro, J.; Desroches-Castan, A.; Soleilhac, E.; Tillet, E.; Peyruchaud, O.; Bailly, S. BMP9, but not BMP10, acts as a quiescence factor on tumor growth, vessel normalization and metastasis in a mouse model of breast cancer. J. Exp. Clin. Cancer Res. 2018, 37, 209. [Google Scholar] [CrossRef] [PubMed]
- Alkhathami, A.G.; Abdullah, M.R.; Ahmed, M.; Hassan Ahmed, H.; Alwash, S.W.; Muhammed Mahdi, Z.; Alsaikhan, F.; Dera, A.A. Bone morphogenetic protein (BMP)9 in cancer development: Mechanistic, diagnostic, and therapeutic approaches? J. Drug Target. 2023, 31, 714–724. [Google Scholar] [CrossRef] [PubMed]
- Paauwe, M.; Heijkants, R.C.; Oudt, C.H.; van Pelt, G.W.; Cui, C.; Theuer, C.P.; Hardwick, J.C.; Sier, C.F.; Hawinkels, L.J. Endoglin targeting inhibits tumor angiogenesis and metastatic spread in breast cancer. Oncogene 2016, 35, 4069–4079. [Google Scholar] [CrossRef] [PubMed]
- Jadhao, M.; Chen, C.L.; Liu, W.; Deshmukh, D.; Liao, W.T.; Chen, J.Y.; Urade, R.; Tsai, E.M.; Hsu, S.K.; Wang, L.F.; et al. Endoglin Modulates TGFbetaR2 Induced VEGF and Proinflammatory Cytokine Axis Mediated Angiogenesis in Prolonged DEHP-Exposed Breast Cancer Cells. Biomedicines 2022, 10, 417. [Google Scholar] [CrossRef] [PubMed]
- Maae, E.; Olsen, D.A.; Steffensen, K.D.; Jakobsen, E.H.; Brandslund, I.; Sorensen, F.B.; Jakobsen, A. Prognostic impact of placenta growth factor and vascular endothelial growth factor A in patients with breast cancer. Breast Cancer Res. Treat. 2012, 133, 257–265. [Google Scholar] [CrossRef] [PubMed]
- Suwa, M.; Egashira, T.; Nakano, H.; Sasaki, H.; Kumagai, S. Metformin increases the PGC-1alpha protein and oxidative enzyme activities possibly via AMPK phosphorylation in skeletal muscle in vivo. J. Appl. Physiol. (1985) 2006, 101, 1685–1692. [Google Scholar] [CrossRef] [PubMed]
- Ma, Q.; Gu, J.T.; Wang, B.; Feng, J.; Yang, L.; Kang, X.W.; Duan, P.; Sun, X.; Liu, P.J.; Wang, J.C. PlGF signaling and macrophage repolarization contribute to the anti-neoplastic effect of metformin. Eur. J. Pharmacol. 2019, 863, 172696. [Google Scholar] [CrossRef] [PubMed]
- Gonzalez-Perez, R.R.; Lanier, V.; Newman, G. Leptin’s Pro-Angiogenic Signature in Breast Cancer. Cancers 2013, 5, 1140–1162. [Google Scholar] [CrossRef]
- Dudzinski, S.O.; Bader, J.E.; Beckermann, K.E.; Young, K.L.; Hongo, R.; Madden, M.Z.; Abraham, A.; Reinfeld, B.I.; Ye, X.; MacIver, N.J.; et al. Leptin Augments Antitumor Immunity in Obesity by Repolarizing Tumor-Associated Macrophages. J. Immunol. 2021, 207, 3122–3130. [Google Scholar] [CrossRef] [PubMed]
- Jimenez-Cortegana, C.; Lopez-Saavedra, A.; Sanchez-Jimenez, F.; Perez-Perez, A.; Castineiras, J.; Virizuela-Echaburu, J.A.; de la Cruz-Merino, L.; Sanchez-Margalet, V. Leptin, Both Bad and Good Actor in Cancer. Biomolecules 2021, 11, 913. [Google Scholar] [CrossRef] [PubMed]
- Ligetvari, R.; Szokodi, I.; Far, G.; Csondor, E.; Mora, A.; Komka, Z.; Toth, M.; Olah, A.; Acs, P. Apelin as a Potential Regulator of Peak Athletic Performance. Int. J. Mol. Sci. 2023, 24, 8195. [Google Scholar] [CrossRef] [PubMed]
- Vinel, C.; Lukjanenko, L.; Batut, A.; Deleruyelle, S.; Pradere, J.P.; Le Gonidec, S.; Dortignac, A.; Geoffre, N.; Pereira, O.; Karaz, S.; et al. The exerkine apelin reverses age-associated sarcopenia. Nat. Med. 2018, 24, 1360–1371. [Google Scholar] [CrossRef]
- Broholm, C.; Laye, M.J.; Brandt, C.; Vadalasetty, R.; Pilegaard, H.; Pedersen, B.K.; Scheele, C. LIF is a contraction-induced myokine stimulating human myocyte proliferation. J. Appl. Physiol. (1985) 2011, 111, 251–259. [Google Scholar] [CrossRef]
- Jo, C.; Kim, H.; Jo, I.; Choi, I.; Jung, S.C.; Kim, J.; Kim, S.S.; Jo, S.A. Leukemia inhibitory factor blocks early differentiation of skeletal muscle cells by activating ERK. Biochim. Biophys. Acta 2005, 1743, 187–197. [Google Scholar] [CrossRef] [PubMed]
- Broholm, C.; Pedersen, B.K. Leukaemia inhibitory factor--an exercise-induced myokine. Exerc. Immunol. Rev. 2010, 16, 77–85. [Google Scholar]
- Zhang, C.; Liu, J.; Wang, J.; Hu, W.; Feng, Z. The emerging role of leukemia inhibitory factor in cancer and therapy. Pharmacol. Ther. 2021, 221, 107754. [Google Scholar] [CrossRef] [PubMed]
- Tang, Z.; Shen, Q.; Xie, H.; Zhou, X.; Li, J.; Feng, J.; Liu, H.; Wang, W.; Zhang, S.; Ni, S. Elevated expression of FABP3 and FABP4 cooperatively correlates with poor prognosis in non-small cell lung cancer (NSCLC). Oncotarget 2016, 7, 46253–46262. [Google Scholar] [CrossRef] [PubMed]
- Zamzam, A.; Syed, M.H.; Rotstein, O.D.; Eikelboom, J.; Klein, D.J.; Singh, K.K.; Abdin, R.; Qadura, M. Validating fatty acid binding protein 3 as a diagnostic and prognostic biomarker for peripheral arterial disease: A three-year prospective follow-up study. EClinicalMedicine 2023, 55, 101766. [Google Scholar] [CrossRef] [PubMed]
- Jamieson-Gladney, W.L.; Zhang, Y.; Fong, A.M.; Meucci, O.; Fatatis, A. The chemokine receptor CX(3)CR1 is directly involved in the arrest of breast cancer cells to the skeleton. Breast Cancer Res. 2011, 13, R91. [Google Scholar] [CrossRef]
- Korbecki, J.; Siminska, D.; Kojder, K.; Grochans, S.; Gutowska, I.; Chlubek, D.; Baranowska-Bosiacka, I. Fractalkine/CX3CL1 in Neoplastic Processes. Int. J. Mol. Sci. 2020, 21, 3723. [Google Scholar] [CrossRef]
- Lippitz, B.E. Cytokine patterns in patients with cancer: A systematic review. Lancet Oncol. 2013, 14, e218–e228. [Google Scholar] [CrossRef] [PubMed]
- Clusan, L.; Ferriere, F.; Flouriot, G.; Pakdel, F. A Basic Review on Estrogen Receptor Signaling Pathways in Breast Cancer. Int. J. Mol. Sci. 2023, 24, 6834. [Google Scholar] [CrossRef] [PubMed]
- Velez, L.M.; Van, C.; Moore, T.; Zhou, Z.; Johnson, C.; Hevener, A.L.; Seldin, M.M. Genetic variation of putative myokine signaling is dominated by biological sex and sex hormones. Elife 2022, 11, e76887. [Google Scholar] [CrossRef] [PubMed]





| Antibody Name | Dilution Factor | Cat. No. | Manufacturer |
|---|---|---|---|
| Vimentin | 1:300 | sc-373717 | Santa Cruz |
| Twist | 1:300 | sc-81417 | Santa Cruz |
| Phospho-Smad2/Smad3 | 1:1000 | 8828S | Cell Signaling |
| Smad2/3 | 1:1000 | 3102S | Cell Signaling |
| TGF-β Receptor II | 1:1000 | 66636-1-lg | Proteintech |
| β-Catenin | 1:1000 | 17565-1-AP | Proteintech |
| SNAI1 | 1:1000 | 13099-1-AP | Proteintech |
| SNAI2 | 1:1000 | 12129-1-AP | Proteintech |
| GAPDH | 1:10,000 | 60004-1-1g | Proteintech |
| α-tubulin | 1:10,000 | 66031-1-1g | Proteintech |
| β-actin | 1:10,000 | 60008-1-1g | Proteintech |
| Kit | Analyte | Abbreviation | Cat. No. |
|---|---|---|---|
| Human Myokine Magnetic Bead Panel (HMYOMAG-56K) Merck Millipore, Burlington, MA, USA | Apelin | APLN | HAPLN-MAG |
| Fractalkine | CX3CL1 | HMYFKN-MAG | |
| Brain-Derived Neurotrophic Factor | BDNF | RBDNF-MAG | |
| Erythropoeitin | EPO | HEP0-MAG | |
| Osteonectin | SPARC | H0STNCTN-MAG | |
| Leukaemia Inhibitory Factor | LIF | HMYLIF-MAG | |
| Interleukin 15 | IL-15 | HMYIL15-MAG | |
| Myostatin/GDF8 | MSTN | HMYSTN-MAG | |
| Fatty Acid Binding Protein 3 | FABP3 | HFABP3-MAG | |
| Irisin | IRISN | HIRISN-MAG | |
| Follistatin-Like 1 Protein | FSTL-1 | HFSTL1-MAG | |
| Oncostatin M | OSM | H0SM-MAG | |
| Interleukin 6 | IL-6 | HMYIL6-MAG | |
| Fibroblast Growth Factor 21 | FGF21 | HFGF21-MAG | |
| Osteocrin/Musclin | OSTN | H0STCRN-MAG | |
| Human Angiogenesis/Growth Factor Magnetic Bead Panel 1 (HAGP1MAG-12K) Merck Millipore, Burlington, MA, USA | Angiopoietin-2 | ANG-2 | HANGPT2-MAG |
| Bone Morphogenetic Protein-9 | BMP-9 | HBMP9-MAG | |
| Epidermal Growth Factor | EGF | HAGEGF-MAG | |
| Endoglin | ENG | HENDGLN-MAG | |
| Endothelin-1 | ET-1 | HET1-MAG | |
| Fibroblast Growth Factor 1 | FGF-1 | HFGF1-MAG | |
| Fibroblast Growth Factor 2 | FGF-2 | HFGF2-MAG | |
| Follistatin | FST | HFLSTN-MAG | |
| Granulocyte Colony Stimulating Factor | G-CSF | HAGGCSF-MAG | |
| Heparin-binding EGF-like Growth Factor | HB-EGF | HHBEGF-MAG | |
| Hepatocyte Growth Factor | HGF | HHGF-MAG | |
| Interleukin 8 | IL-8 | HIL8-MAG | |
| Leptin | LEP | HCCLPTN-MAG | |
| Placental Growth Factor | PLGF | HPLGF-MAG | |
| Vascular Endothelial Growth Factor-A | VEGF-A | HVEGF-MAG | |
| Vascular Endothelial Growth Factor-D | VEGF-D | HVEGFD-MAG |
| Control (Sham) | PEMF | |
|---|---|---|
| Sample Size | 19 | 17 |
| Median age (SD) | 34 (4) | 36 (5) |
| Gender (Male/Female) | 5/14 | 5/12 |
| Median weight (kg) (SD) | 55.5 (15.7) | 61 (20.4) |
| Median height (m) (SD) | 1.60 (0.08) | 1.63 (0.09) |
| Median body mass index (SD) | 22.3 (4.6) | 23.2 (6.3) |
| Median steps per day | 5000–9999 | 5000–9999 |
| Median sitting hours per day (SD) | 8 (1.7) | 6 (1.9) |
Disclaimer/Publisher’s Note: The statements, opinions and data contained in all publications are solely those of the individual author(s) and contributor(s) and not of MDPI and/or the editor(s). MDPI and/or the editor(s) disclaim responsibility for any injury to people or property resulting from any ideas, methods, instructions or products referred to in the content. |
© 2025 by the authors. Licensee MDPI, Basel, Switzerland. This article is an open access article distributed under the terms and conditions of the Creative Commons Attribution (CC BY) license (https://creativecommons.org/licenses/by/4.0/).
Share and Cite
Iversen, J.N.; Tai, Y.K.; Yap, J.L.Y.; Abdul Razar, R.B.B.; Sukumar, V.K.; Wu, K.Y.; Ooi, M.G.-M.; Kukumberg, M.; Adam, S.; Rufaihah, A.J.; et al. One Month of Brief Weekly Magnetic Field Therapy Enhances the Anticancer Potential of Female Human Sera: Randomized Double-Blind Pilot Study. Cells 2025, 14, 331. https://doi.org/10.3390/cells14050331
Iversen JN, Tai YK, Yap JLY, Abdul Razar RBB, Sukumar VK, Wu KY, Ooi MG-M, Kukumberg M, Adam S, Rufaihah AJ, et al. One Month of Brief Weekly Magnetic Field Therapy Enhances the Anticancer Potential of Female Human Sera: Randomized Double-Blind Pilot Study. Cells. 2025; 14(5):331. https://doi.org/10.3390/cells14050331
Chicago/Turabian StyleIversen, Jan Nikolas, Yee Kit Tai, Jasmine Lye Yee Yap, Rafhanah Banu Binte Abdul Razar, Viresh Krishnan Sukumar, Kwan Yu Wu, Melissa Gaik-Ming Ooi, Marek Kukumberg, Sabrina Adam, Abdul Jalil Rufaihah, and et al. 2025. "One Month of Brief Weekly Magnetic Field Therapy Enhances the Anticancer Potential of Female Human Sera: Randomized Double-Blind Pilot Study" Cells 14, no. 5: 331. https://doi.org/10.3390/cells14050331
APA StyleIversen, J. N., Tai, Y. K., Yap, J. L. Y., Abdul Razar, R. B. B., Sukumar, V. K., Wu, K. Y., Ooi, M. G.-M., Kukumberg, M., Adam, S., Rufaihah, A. J., & Franco-Obregón, A. (2025). One Month of Brief Weekly Magnetic Field Therapy Enhances the Anticancer Potential of Female Human Sera: Randomized Double-Blind Pilot Study. Cells, 14(5), 331. https://doi.org/10.3390/cells14050331

