The Enhancer–Promoter-Mediated Wnt8a Transcription During Neurite Regrowth of Injured Cortical Neurons
Abstract
1. Introduction
2. Materials and Methods
2.1. Antibodies and Reagents
2.2. Experimental Animals and In Vitro Cell Culture of Primary Neurons
2.3. Isolation of Total RNAs, Genomic DNA from Cortical Neurons for Polymerase Chain Reaction (PCR), Reverse Transcription PCR (RT-PCR), and DNA Electrophoresis
2.4. Chromatin Immunoprecipitation (ChIP) and ChIP-Quantitative PCR
2.5. Chromatin Conformation Capture (3C) Assays
2.6. Complementary Digestion
2.7. Enhancer–Reporter Assays
2.8. Western Blotting
2.9. ENCODE Dataset Processing
2.10. Data Analysis
2.11. Statistical Analysis
3. Results
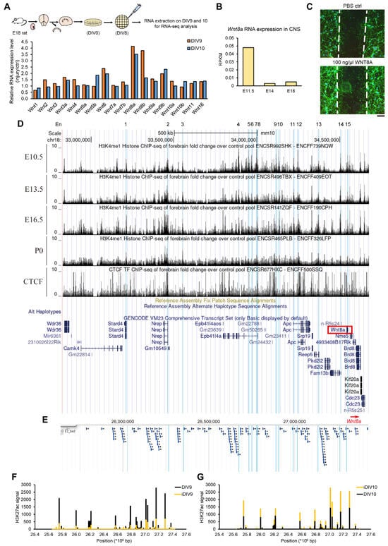
3.1. Identification of Enhancer Region for Wnt8a Transcription During Neurite Regrowth of Injured Cortical Neurons
3.2. Subsets of Enhancer RNAs Are Increased During Neurite Regrowth
3.3. Enhancer–Promoter Interplay for Wnt8a Transcription During Neurite Regrowth
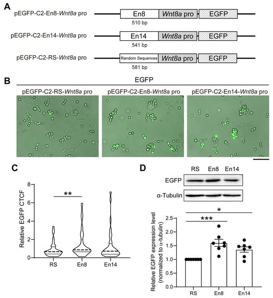
3.4. En8 and En14 Enhance Wnt8a Promoter Activity
4. Discussion
5. Limitation of This Study
6. Conclusions
Supplementary Materials
Author Contributions
Funding
Institutional Review Board Statement
Informed Consent Statement
Data Availability Statement
Acknowledgments
Conflicts of Interest
References
- Han, Z.J.; Feng, Y.H.; Gu, B.H.; Li, Y.M.; Chen, H. The post-translational modification, SUMOylation, and cancer (Review). Int. J. Oncol. 2018, 52, 1081–1094. [Google Scholar] [CrossRef]
- Dixon, J.R.; Selvaraj, S.; Yue, F.; Kim, A.; Li, Y.; Shen, Y.; Hu, M.; Liu, J.S.; Ren, B. Topological domains in mammalian genomes identified by analysis of chromatin interactions. Nature 2012, 485, 376–380. [Google Scholar] [CrossRef] [PubMed]
- Sexton, T.; Yaffe, E.; Kenigsberg, E.; Bantignies, F.; Leblanc, B.; Hoichman, M.; Parrinello, H.; Tanay, A.; Cavalli, G. Three-dimensional folding and functional organization principles of the Drosophila genome. Cell 2012, 148, 458–472. [Google Scholar] [CrossRef] [PubMed]
- Dekker, J.; Mirny, L. The 3D Genome as Moderator of Chromosomal Communication. Cell 2016, 164, 1110–1121. [Google Scholar] [CrossRef] [PubMed]
- Local, A.; Huang, H.; Albuquerque, C.P.; Singh, N.; Lee, A.Y.; Wang, W.; Wang, C.; Hsia, J.E.; Shiau, A.K.; Ge, K.; et al. Identification of H3K4me1-associated proteins at mammalian enhancers. Nat. Genet. 2018, 50, 73–82. [Google Scholar] [CrossRef]
- Vermeulen, M.; Mulder, K.W.; Denissov, S.; Pijnappel, W.W.; van Schaik, F.M.; Varier, R.A.; Baltissen, M.P.; Stunnenberg, H.G.; Mann, M.; Timmers, H.T. Selective anchoring of TFIID to nucleosomes by trimethylation of histone H3 lysine 4. Cell 2007, 131, 58–69. [Google Scholar] [CrossRef] [PubMed]
- Lauberth, S.M.; Nakayama, T.; Wu, X.; Ferris, A.L.; Tang, Z.; Hughes, S.H.; Roeder, R.G. H3K4me3 interactions with TAF3 regulate preinitiation complex assembly and selective gene activation. Cell 2013, 152, 1021–1036. [Google Scholar] [CrossRef] [PubMed]
- Soares, L.M.; He, P.C.; Chun, Y.; Suh, H.; Kim, T.; Buratowski, S. Determinants of Histone H3K4 Methylation Patterns. Mol. Cell 2017, 68, 773–785.e6. [Google Scholar] [CrossRef] [PubMed]
- Reiter, F.; Wienerroither, S.; Stark, A. Combinatorial function of transcription factors and cofactors. Curr. Opin. Genet. Dev. 2017, 43, 73–81. [Google Scholar] [CrossRef] [PubMed]
- Wang, J.C.; Giaever, G.N. Action at a distance along a DNA. Science 1988, 240, 300–304. [Google Scholar] [CrossRef]
- Thomas, M.C.; Chiang, C.M. The general transcription machinery and general cofactors. Crit. Rev. Biochem. Mol. Biol. 2006, 41, 105–178. [Google Scholar] [CrossRef] [PubMed]
- Narita, T.; Ito, S.; Higashijima, Y.; Chu, W.K.; Neumann, K.; Walter, J.; Satpathy, S.; Liebner, T.; Hamilton, W.B.; Maskey, E.; et al. Enhancers are activated by p300/CBP activity-dependent PIC assembly, RNAPII recruitment, and pause release. Mol. Cell 2021, 81, 2166–2182.e6. [Google Scholar] [CrossRef] [PubMed]
- Hnisz, D.; Abraham, B.J.; Lee, T.I.; Lau, A.; Saint-André, V.; Sigova, A.A.; Hoke, H.A.; Young, R.A. Super-enhancers in the control of cell identity and disease. Cell 2013, 155, 934–947. [Google Scholar] [CrossRef]
- Mousavi, K.; Zare, H.; Dell’orso, S.; Grontved, L.; Gutierrez-Cruz, G.; Derfoul, A.; Hager, G.L.; Sartorelli, V. eRNAs promote transcription by establishing chromatin accessibility at defined genomic loci. Mol. Cell 2013, 51, 606–617. [Google Scholar] [CrossRef] [PubMed]
- Hsieh, C.L.; Fei, T.; Chen, Y.; Li, T.; Gao, Y.; Wang, X.; Sun, T.; Sweeney, C.J.; Lee, G.S.; Chen, S.; et al. Enhancer RNAs participate in androgen receptor-driven looping that selectively enhances gene activation. Proc. Natl. Acad. Sci. USA 2014, 111, 7319–7324. [Google Scholar] [CrossRef] [PubMed]
- Hou, T.Y.; Kraus, W.L. Spirits in the Material World: Enhancer RNAs in Transcriptional Regulation. Trends Biochem. Sci. 2021, 46, 138–153. [Google Scholar] [CrossRef]
- Xie, Y.; Chen, Y.; Li, Z.; Zhu, J.; Liu, M.; Zhang, Y.; Dong, Z. Enhancer transcription detected in the nascent transcriptomic landscape of bread wheat. Genome Biol. 2022, 23, 109. [Google Scholar] [CrossRef] [PubMed]
- Kim, T.K.; Hemberg, M.; Gray, J.M.; Costa, A.M.; Bear, D.M.; Wu, J.; Harmin, D.A.; Laptewicz, M.; Barbara-Haley, K.; Kuersten, S.; et al. Widespread transcription at neuronal activity-regulated enhancers. Nature 2010, 465, 182–187. [Google Scholar] [CrossRef] [PubMed]
- Stanganello, E.; Hagemann, A.I.; Mattes, B.; Sinner, C.; Meyen, D.; Weber, S.; Schug, A.; Raz, E.; Scholpp, S. Filopodia-based Wnt transport during vertebrate tissue patterning. Nat. Commun. 2015, 6, 5846. [Google Scholar] [CrossRef]
- Cunningham, T.J.; Kumar, S.; Yamaguchi, T.P.; Duester, G. Wnt8a and Wnt3a cooperate in the axial stem cell niche to promote mammalian body axis extension. Dev. Dyn. 2015, 244, 797–807. [Google Scholar] [CrossRef] [PubMed]
- Nordin, N.; Li, M.; Mason, J.O. Expression profiles of Wnt genes during neural differentiation of mouse embryonic stem cells. Cloning Stem Cells 2008, 10, 37–48. [Google Scholar] [CrossRef] [PubMed]
- Rhinn, M.; Lun, K.; Ahrendt, R.; Geffarth, M.; Brand, M. Zebrafish gbx1 refines the midbrain-hindbrain boundary border and mediates the Wnt8 posteriorization signal. Neural Dev. 2009, 4, 12. [Google Scholar] [CrossRef] [PubMed]
- Green, D.G.; Whitener, A.E.; Mohanty, S.; Mistretta, B.; Gunaratne, P.; Yeh, A.T.; Lekven, A.C. Wnt signaling regulates neural plate patterning in distinct temporal phases with dynamic transcriptional outputs. Dev. Biol. 2020, 462, 152–164. [Google Scholar] [CrossRef] [PubMed]
- Liang, M.Z.; Lu, T.H.; Chen, L. Timely expression of PGAM5 and its cleavage control mitochondrial homeostasis during neurite re-growth after traumatic brain injury. Cell Biosci. 2023, 13, 96. [Google Scholar] [CrossRef]
- Chang, C.Y.; Liang, M.Z.; Wu, C.C.; Huang, P.Y.; Chen, H.I.; Yet, S.F.; Tsai, J.W.; Kao, C.F.; Chen, L. WNT3A Promotes Neuronal Regeneration upon Traumatic Brain Injury. Int. J. Mol. Sci. 2020, 21, 1463. [Google Scholar] [CrossRef] [PubMed]
- Chang, C.Y.; Hung, J.H.; Huang, L.W.; Li, J.; Fung, K.S.; Kao, C.F.; Chen, L. Epigenetic Regulation of WNT3A Enhancer during Regeneration of Injured Cortical Neurons. Int. J. Mol. Sci. 2020, 21, 1891. [Google Scholar] [CrossRef]
- Hagège, H.; Klous, P.; Braem, C.; Splinter, E.; Dekker, J.; Cathala, G.; de Laat, W.; Forné, T. Quantitative analysis of chromosome conformation capture assays (3C-qPCR). Nat. Protoc. 2007, 2, 1722–1733. [Google Scholar] [CrossRef] [PubMed]
- Naumova, N.; Smith, E.M.; Zhan, Y.; Dekker, J. Analysis of long-range chromatin interactions using Chromosome Conformation Capture. Methods 2012, 58, 192–203. [Google Scholar] [CrossRef]
- Ea, V.; Court, F.; Forné, T. Quantitative Analysis of Intra-chromosomal Contacts: The 3C-qPCR Method. Methods Mol. Biol. 2017, 1589, 75–88. [Google Scholar] [CrossRef]
- Leader, B.; Baca, Q.J.; Golan, D.E. Protein therapeutics: A summary and pharmacological classification. Nat. Rev. Drug Discov. 2008, 7, 21–39. [Google Scholar] [CrossRef] [PubMed]
- Keen, H.; Glynne, A.; Pickup, J.C.; Viberti, G.C.; Bilous, R.W.; Jarrett, R.J.; Marsden, R. Human insulin produced by recombinant DNA technology: Safety and hypoglycaemic potency in healthy men. Lancet 1980, 2, 398–401. [Google Scholar] [CrossRef] [PubMed]






Disclaimer/Publisher’s Note: The statements, opinions and data contained in all publications are solely those of the individual author(s) and contributor(s) and not of MDPI and/or the editor(s). MDPI and/or the editor(s) disclaim responsibility for any injury to people or property resulting from any ideas, methods, instructions or products referred to in the content. |
© 2025 by the authors. Licensee MDPI, Basel, Switzerland. This article is an open access article distributed under the terms and conditions of the Creative Commons Attribution (CC BY) license (https://creativecommons.org/licenses/by/4.0/).
Share and Cite
Weng, S.-H.; Liao, W.-L.; Chen, L. The Enhancer–Promoter-Mediated Wnt8a Transcription During Neurite Regrowth of Injured Cortical Neurons. Cells 2025, 14, 319. https://doi.org/10.3390/cells14050319
Weng S-H, Liao W-L, Chen L. The Enhancer–Promoter-Mediated Wnt8a Transcription During Neurite Regrowth of Injured Cortical Neurons. Cells. 2025; 14(5):319. https://doi.org/10.3390/cells14050319
Chicago/Turabian StyleWeng, Shr-Han, Wen-Ling Liao, and Linyi Chen. 2025. "The Enhancer–Promoter-Mediated Wnt8a Transcription During Neurite Regrowth of Injured Cortical Neurons" Cells 14, no. 5: 319. https://doi.org/10.3390/cells14050319
APA StyleWeng, S.-H., Liao, W.-L., & Chen, L. (2025). The Enhancer–Promoter-Mediated Wnt8a Transcription During Neurite Regrowth of Injured Cortical Neurons. Cells, 14(5), 319. https://doi.org/10.3390/cells14050319

