Does Antenatal Lactoferrin Protect Hippocampal Development in Ovine Fetuses with Growth Restriction?
Abstract
1. Introduction
2. Materials and Methods
2.1. Ethics Approval
2.2. Surgery to Induce FGR
2.3. Bovine Lactoferrin Supplementation
2.4. Brain Processing and Immunohistochemistry
2.5. Image Analysis
2.6. Statistical Analysis
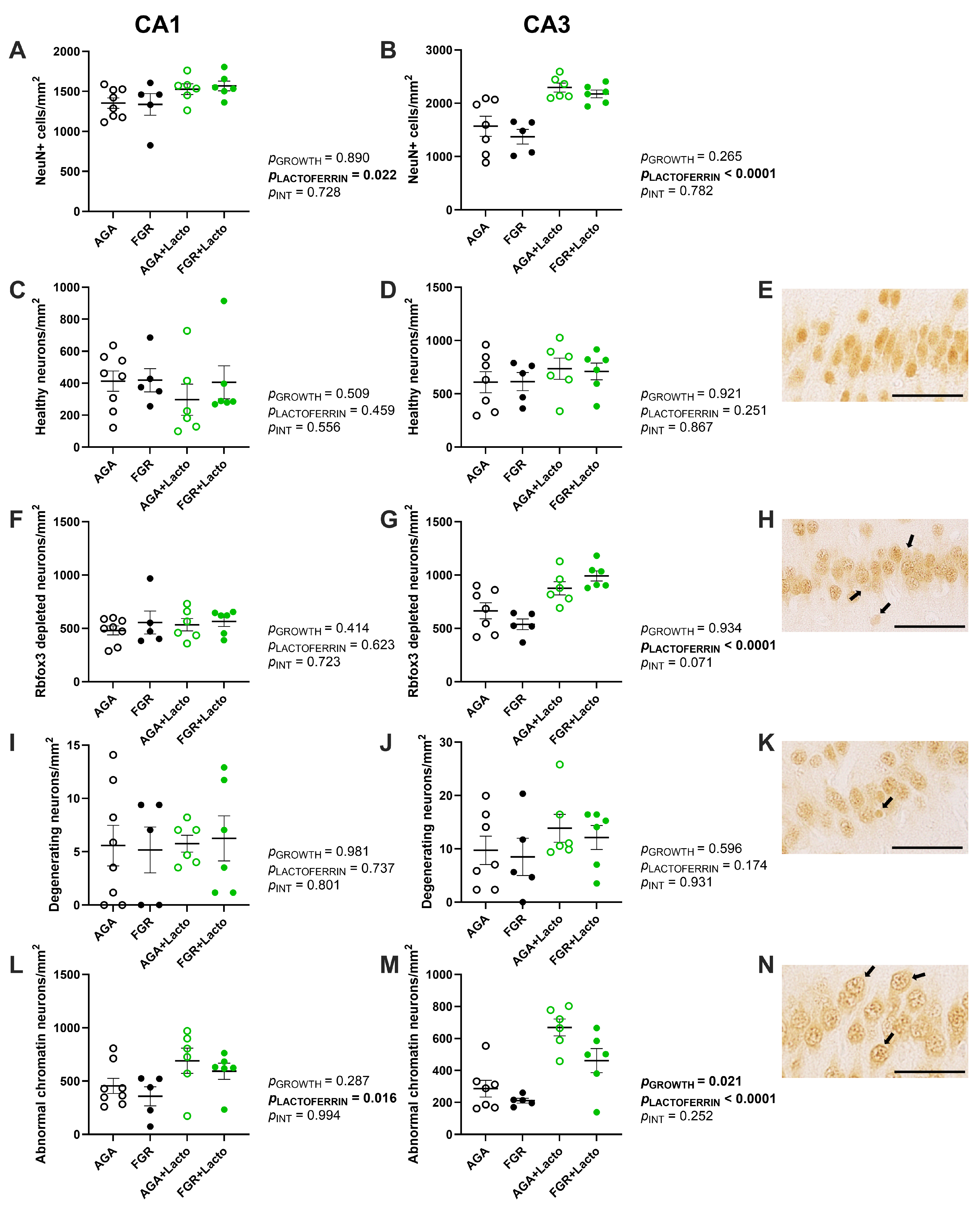
3. Results
3.1. Asymmetric Fetal Growth Restriction, Not Modified by Lactoferrin
3.2. Hippocampal Structure Is Preserved
3.3. Lactoferrin Demonstrates Mixed Effects on Neurons


3.4. Lactoferrin Alters Microglial Profile in a Region-Dependent Manner


3.5. The Newborn Cohort
4. Discussion
5. Conclusions
Supplementary Materials
Author Contributions
Funding
Institutional Review Board Statement
Informed Consent Statement
Data Availability Statement
Acknowledgments
Conflicts of Interest
Abbreviations
| AGA | Appropriate for gestational age |
| FGR | Fetal growth restriction |
| SL-M | Stratum lacunosum moleculare |
| SO | Stratum oriens |
| SP | Stratum pyramidal |
| SR | Stratum radiatum |
References
- Dall’ASta, A.; Melito, C.; Morganelli, G.; Lees, C.; Ghi, T. Determinants of placental insufficiency in fetal growth restriction. Ultrasound Obstet. Gynecol. 2023, 61, 152–157. [Google Scholar] [CrossRef] [PubMed]
- Gordijn, S.J.; Beune, I.M.; Thilaganathan, B.; Papageorghiou, A.; Baschat, A.A.; Baker, P.N.; Silver, R.M.; Wynia, K.; Ganzevoort, W. Consensus definition of fetal growth restriction: A Delphi procedure. Ultrasound Obstet. Gynecol. 2016, 48, 333–339. [Google Scholar] [CrossRef] [PubMed]
- Malhotra, A.; Allison, B.J.; Castillo-Melendez, M.; Jenkin, G.; Polglase, G.R.; Miller, S.L. Neonatal Morbidities of Fetal Growth Restriction: Pathophysiology and Impact. Front. Endocrinol. 2019, 10, 55. [Google Scholar] [CrossRef] [PubMed]
- Rock, C.R.; White, T.A.; Piscopo, B.R.; Sutherland, A.E.; Miller, S.L.; Camm, E.J.; Allison, B.J. Cardiovascular and Cerebrovascular Implications of Growth Restriction: Mechanisms and Potential Treatments. Int. J. Mol. Sci. 2021, 22, 7555. [Google Scholar] [CrossRef]
- Miller, S.L.; Huppi, P.S.; Mallard, C. The consequences of fetal growth restriction on brain structure and neurodevelopmental outcome. J. Physiol. 2016, 594, 807–823. [Google Scholar] [CrossRef]
- Sehgal, A.; Allison, B.J.; Gwini, S.M.; Menahem, S.; Miller, S.L.; Polglase, G.R. Vascular aging and cardiac maladaptation in growth-restricted preterm infants. J. Perinatol. 2017, 38, 92–97. [Google Scholar] [CrossRef]
- Sehgal, A.; Allison, B.J.; Miller, S.L.; Polglase, G.R. Myocardial perfusion and function dichotomy in growth restricted preterm infants. J. Dev. Orig. Health Dis. 2022, 14, 302–310. [Google Scholar] [CrossRef]
- Dudink, I.; Sutherland, A.E.; Castillo-Melendez, M.; Ahmadzadeh, E.; White, T.A.; Malhotra, A.; Coleman, H.A.; Parkington, H.C.; Dean, J.M.; Pham, Y.; et al. Fetal growth restriction adversely impacts trajectory of hippocampal neurodevelopment and function. Brain Pathol. 2025, 35, e13330. [Google Scholar] [CrossRef]
- Piscopo, B.R.; Malhotra, A.; Hunt, R.W.; Davies-Tuck, M.L.; Palmer, K.R.; Sutherland, A.E.; Polglase, G.R.; Allison, B.J.; Miller, S.L. The interplay between birth weight and intraventricular hemorrhage in very preterm neonates—A retrospective cohort study. Am. J. Obstet. Gynecol. MFM 2025, 7, 101628. [Google Scholar] [CrossRef]
- Businelli, C.; de Wit, C.; Visser, G.H.A.; Pistorius, L.R. Ultrasound evaluation of cortical brain development in fetuses with intrauterine growth restriction. J. Matern. Neonatal Med. 2014, 28, 1302–1307. [Google Scholar] [CrossRef]
- Alves de Alencar Rocha, A.K.; Allison, B.J.; Yawno, T.; Polglase, G.R.; Sutherland, A.E.; Malhotra, A.; Jenkin, G.; Castillo-Melendez, M.; Miller, S.L. Early- versus Late-Onset Fetal Growth Restriction Differentially Affects the Development of the Fetal Sheep Brain. Dev. Neurosci. 2017, 39, 141–155. [Google Scholar] [CrossRef] [PubMed]
- Malhotra, A.; Sepehrizadeh, T.; Dhollander, T.; Wright, D.; Castillo-Melendez, M.; Sutherland, A.E.; Pham, Y.; Ditchfield, M.; Polglase, G.R.; de Veer, M.; et al. Advanced MRI analysis to detect white matter brain injury in growth restricted newborn lambs. NeuroImage Clin. 2019, 24, 101991. [Google Scholar] [CrossRef] [PubMed]
- White, T.A.; Miller, S.L.; Sutherland, A.E.; Allison, B.J.; Camm, E.J. Perinatal compromise affects development, form, and function of the hippocampus part one; clinical studies. Pediatr. Res. 2024, 95, 1698–1708. [Google Scholar] [CrossRef]
- Dudink, I.; Hüppi, P.S.; Sizonenko, S.V.; Castillo-Melendez, M.; Sutherland, A.E.; Allison, B.J.; Miller, S.L. Altered trajectory of neurodevelopment associated with fetal growth restriction. Exp. Neurol. 2022, 347, 113885. [Google Scholar] [CrossRef] [PubMed]
- Allen, J.S.; Tranel, D.; Bruss, J.; Damasio, H. Correlations between Regional Brain Volumes and Memory Performance in Anoxia. J. Clin. Exp. Neuropsychol. 2006, 28, 457–476. [Google Scholar] [CrossRef]
- A Lodygensky, G.; Seghier, M.L.; Warfield, S.K.; Tolsa, C.B.; Sizonenko, S.; Lazeyras, F.; Hüppi, P.S. Intrauterine Growth Restriction Affects the Preterm Infant’s Hippocampus. Pediatr. Res. 2008, 63, 438–443. [Google Scholar] [CrossRef]
- Zhang, X.; Yin, X.; Zhang, J.; Li, A.; Gong, H.; Luo, Q.; Zhang, H.; Gao, Z.; Jiang, H. High-resolution mapping of brain vasculature and its impairment in the hippocampus of Alzheimer’s disease mice. Natl. Sci. Rev. 2019, 6, 1223–1238. [Google Scholar] [CrossRef]
- Annink, K.V.; de Vries, L.S.; Groenendaal, F.; van den Heuvel, M.P.; van Haren, N.E.M.; Swaab, H.; van Handel, M.; Jongmans, M.J.; Benders, M.J.; van der Aa, N.E. The long-term effect of perinatal asphyxia on hippocampal volumes. Pediatr. Res. 2018, 85, 43–49. [Google Scholar] [CrossRef]
- Pfister, K.M.; Stoyell, S.M.; Miller, Z.R.; Hunt, R.H.; Zorn, E.P.; Thomas, K.M. Reduced Hippocampal Volumes in Children with History of Hypoxic Ischemic Encephalopathy after Therapeutic Hypothermia. Children 2023, 10, 1005. [Google Scholar] [CrossRef]
- Hartkopf, J.; Schleger, F.; Keune, J.; Wiechers, C.; Pauluschke-Froehlich, J.; Weiss, M.; Conzelmann, A.; Brucker, S.; Preissl, H.; Kiefer-Schmidt, I. Impact of Intrauterine Growth Restriction on Cognitive and Motor Development at 2 Years of Age. Front. Physiol. 2018, 9, 1278. [Google Scholar] [CrossRef]
- Sacchi, C.; O’Muircheartaigh, J.; Batalle, D.; Counsell, S.J.; Simonelli, A.; Cesano, M.; Falconer, S.; Chew, A.; Kennea, N.; Nongena, P.; et al. Neurodevelopmental Outcomes following Intrauterine Growth Restriction and Very Preterm Birth. J. Pediatr. 2021, 238, 135–144.e10. [Google Scholar] [CrossRef]
- Rogne, T.; Engstrøm, A.A.; Jacobsen, G.W.; Skranes, J.; Østgård, H.F.; Martinussen, M. Fetal Growth, Cognitive Function, and Brain Volumes in Childhood and Adolescence. Obstet. Gynecol. 2015, 125, 673–682. [Google Scholar] [CrossRef] [PubMed]
- Parra-Saavedra, K.J.; Macias-Lamas, A.M.; Silva-Jara, J.M.; Solís-Pacheco, J.R.; Ortiz-Lazareno, P.C.; Aguilar-Uscanga, B.R. Human lactoferrin from breast milk: Characterization by HPLC and its in vitro antibiofilm performance. J. Food Sci. Technol. 2022, 59, 4907–4914. [Google Scholar] [CrossRef] [PubMed]
- Kamemori, N.; Takeuchi, T.; Sugiyama, A.; Miyabayashi, M.; Kitagawa, H.; Shimizu, H.; Ando, K.; Harada, E. Trans-Endothelial and Trans-Epithelial Transfer of Lactoferrin into the Brain through BBB and BCSFB in Adult Rats. J. Vet. Med. Sci. 2008, 70, 313–315. [Google Scholar] [CrossRef] [PubMed]
- Schirmbeck, G.H.; Sizonenko, S.; Sanches, E.F. Neuroprotective Role of Lactoferrin during Early Brain Development and Injury through Lifespan. Nutrients 2022, 14, 2923. [Google Scholar] [CrossRef]
- Legrand, D.; Elass, E.; Carpentier, M.; Mazurier, J. Lactoferrin: A modulator of immune and inflammatory responses. Cell. Mol. Life Sci. 2005, 62, 2549–2559. [Google Scholar] [CrossRef]
- Essam, R.M.; Saadawy, M.A.; Gamal, M.; Abdelsalam, R.M.; El-Sahar, A.E. Lactoferrin averts neurological and behavioral impairments of thioacetamide-induced hepatic encephalopathy in rats via modulating HGMB1/TLR-4/MyD88/Nrf2 pathway. Neuropharmacology 2023, 236, 109575. [Google Scholar] [CrossRef]
- He, Q.; Zhang, L.-L.; Li, D.; Wu, J.; Guo, Y.-X.; Fan, J.; Wu, Q.; Wang, H.-P.; Wan, Z.; Xu, J.-Y.; et al. Lactoferrin alleviates Western diet-induced cognitive impairment through the microbiome-gut-brain axis. Curr. Res. Food Sci. 2023, 7, 100533. [Google Scholar] [CrossRef]
- Xu, S.-F.; Zhang, Y.-H.; Wang, S.; Pang, Z.-Q.; Fan, Y.-G.; Li, J.-Y.; Wang, Z.-Y.; Guo, C. Lactoferrin ameliorates dopaminergic neurodegeneration and motor deficits in MPTP-treated mice. Redox Biol. 2019, 21, 101090. [Google Scholar] [CrossRef]
- Zheng, J.; Xie, Y.; Li, F.; Zhou, Y.; Qi, L.; Liu, L.; Chen, Z. Lactoferrin improves cognitive function and attenuates brain senescence in aged mice. J. Funct. Foods 2020, 65, 103736. [Google Scholar] [CrossRef]
- Sanches, E.; van de Looij, Y.; Sow, S.; Toulotte, A.; da Silva, A.; Modernell, L.; Sizonenko, S. Dose-Dependent Neuroprotective Effects of Bovine Lactoferrin Following Neonatal Hypoxia–Ischemia in the Immature Rat Brain. Nutrients 2021, 13, 3880. [Google Scholar] [CrossRef] [PubMed]
- van de Looij, Y.; Ginet, V.; Chatagner, A.; Toulotte, A.; Somm, E.; Huppi, P.S.; Sizonenko, S.V. Lactoferrin during lactation protects the immature hypoxic-ischemic rat brain. Ann. Clin. Transl. Neurol. 2014, 1, 955–967. [Google Scholar] [CrossRef] [PubMed]
- Park, Y.-G.; Jeong, J.-K.; Lee, J.-H.; Lee, Y.-J.; Seol, J.-W.; Kim, S.-J.; Hur, T.-Y.; Jung, Y.-H.; Kang, S.-J.; Park, S.-Y. Lactoferrin protects against prion protein-induced cell death in neuronal cells by preventing mitochondrial dysfunction. Int. J. Mol. Med. 2012, 31, 325–330. [Google Scholar] [CrossRef] [PubMed]
- Guo, C.; Yang, Z.-H.; Zhang, S.; Chai, R.; Xue, H.; Zhang, Y.-H.; Li, J.-Y.; Wang, Z.-Y. Intranasal Lactoferrin Enhances α-Secretase-Dependent Amyloid Precursor Protein Processing via the ERK1/2-CREB and HIF-1α Pathways in an Alzheimer’s Disease Mouse Model. Neuropsychopharmacology 2017, 42, 2504–2515. [Google Scholar] [CrossRef]
- Chen, Y.; Zheng, Z.; Zhu, X.; Shi, Y.; Tian, D.; Zhao, F.; Liu, N.; Hüppi, P.S.; Troy, F.A.; Wang, B. Lactoferrin Promotes Early Neurodevelopment and Cognition in Postnatal Piglets by Upregulating the BDNF Signaling Pathway and Polysialylation. Mol. Neurobiol. 2014, 52, 256–269. [Google Scholar] [CrossRef]
- Ginet, V.; van de Looij, Y.; Petrenko, V.; Toulotte, A.; Kiss, J.; Hüppi, P.S.; Sizonenko, S.V. Lactoferrin during lactation reduces lipopolysaccharide-induced brain injury. BioFactors 2016, 42, 323–336. [Google Scholar] [CrossRef]
- Cao, X.; Ren, Y.; Lu, Q.; Wang, K.; Wu, Y.; Wang, Y.; Zhang, Y.; Cui, X.-S.; Yang, Z.; Chen, Z. Lactoferrin: A glycoprotein that plays an active role in human health. Front. Nutr. 2023, 9, 1018336. [Google Scholar] [CrossRef]
- Ashraf, M.F.; Zubair, D.; Bashir, M.N.; Alagawany, M.; Ahmed, S.; Shah, Q.A.; Buzdar, J.A.; Arain, M.A. Nutraceutical and Health-Promoting Potential of Lactoferrin, an Iron-Binding Protein in Human and Animal: Current Knowledge. Biol. Trace Elem. Res. 2023, 202, 56–72. [Google Scholar] [CrossRef]
- White, T.A.; Miller, S.L.; Sutherland, A.E.; Allison, B.J.; Camm, E.J. Perinatal compromise affects development, form, and function of the hippocampus part two; preclinical studies. Pediatr. Res. 2024, 95, 1709–1719. [Google Scholar] [CrossRef]
- Sutherland, A.E.; White, T.A.; Rock, C.R.; Piscopo, B.R.; Dudink, I.; Inocencio, I.M.; Azman, Z.; Pham, Y.; Nitsos, I.; Malhotra, A.; et al. Phenotype of early-onset fetal growth restriction in sheep. Front. Endocrinol. 2024, 15, 1374897. [Google Scholar] [CrossRef]
- Castillo-Melendez, M.; A Baburamani, A.; Cabalag, C.; Yawno, T.; Witjaksono, A.; Miller, S.L.; Walker, D.W. Experimental Modelling of the Consequences of Brief Late Gestation Asphyxia on Newborn Lamb Behaviour and Brain Structure. PLoS ONE 2013, 8, e77377. [Google Scholar] [CrossRef] [PubMed]
- Miller, S.L.; Bennet, L.; Sutherland, A.E.; Pham, Y.; McDonald, C.; Castillo-Melendez, M.; Allison, B.J.; Mihelakis, J.; Nitsos, I.; Boyd, B.J.; et al. Ganaxolone versus Phenobarbital for Neonatal Seizure Management. Ann. Neurol. 2022, 92, 1066–1079. [Google Scholar] [CrossRef] [PubMed]
- Kim, K.K.; Adelstein, R.S.; Kawamoto, S. Identification of Neuronal Nuclei (NeuN) as Fox-3, a New Member of the Fox-1 Gene Family of Splicing Factors. J. Biol. Chem. 2009, 284, 31052–31061. [Google Scholar] [CrossRef] [PubMed]
- Primiani, C.T.; Lee, J.K.; O’brien, C.E.; Chen, M.W.; Perin, J.; Kulikowicz, E.; Santos, P.; Adams, S.; Lester, B.; Rivera-Diaz, N.; et al. Hypothermic Protection in Neocortex Is Topographic and Laminar, Seizure Unmitigating, and Partially Rescues Neurons Depleted of RNA Splicing Protein Rbfox3/NeuN in Neonatal Hypoxic-Ischemic Male Piglets. Cells 2023, 12, 2454. [Google Scholar] [CrossRef]
- Jithoo, A.; Penny, T.R.; Pham, Y.; Sutherland, A.E.; Smith, M.J.; Petraki, M.; Fahey, M.C.; Jenkin, G.; Malhotra, A.; Miller, S.L.; et al. The Temporal Relationship between Blood–Brain Barrier Integrity and Microglial Response following Neonatal Hypoxia Ischemia. Cells 2024, 13, 660. [Google Scholar] [CrossRef]
- Razak, A.; Sutherland, A.E.; Pham, Y.; Yawno, T.; Nitsos, I.; Zhou, L.; White, T.A.; Rock, C.; Hunt, R.W.; Malhotra, A.; et al. Persistent inflammation and white matter damage in the preterm brain: Insights from a novel ovine model of chronic inflammation. Exp. Neurol. 2025, 393, 115397. [Google Scholar] [CrossRef]
- Bathina, S.; Das, U.N. Brain-derived neurotrophic factor and its clinical implications. Arch. Med. Sci. 2015, 11, 1164–1178. [Google Scholar] [CrossRef]
- Jacob, F.D.; Habas, P.A.; Kim, K.; Corbett-Detig, J.; Xu, D.; Studholme, C.; Glenn, O.A. Fetal Hippocampal Development: Analysis by Magnetic Resonance Imaging Volumetry. Pediatr. Res. 2011, 69, 425–429. [Google Scholar] [CrossRef]
- Malhotra, A.; Rocha, A.K.A.A.; Yawno, T.; Sutherland, A.E.; Allison, B.J.; Nitsos, I.; Pham, Y.; Jenkin, G.; Castillo-Melendez, M.; Miller, S.L. Neuroprotective effects of maternal melatonin administration in early-onset placental insufficiency and fetal growth restriction. Pediatr. Res. 2024, 95, 1510–1518. [Google Scholar] [CrossRef]
- McAllister, A.; Lo, D.C.; Katz, L.C. Neurotrophins regulate dendritic growth in developing visual cortex. Neuron 1995, 15, 791–803. [Google Scholar] [CrossRef]
- Miranda, M.; Morici, J.F.; Zanoni, M.B.; Bekinschtein, P. Brain-Derived Neurotrophic Factor: A Key Molecule for Memory in the Healthy and the Pathological Brain. Front. Cell. Neurosci. 2019, 13, 363. [Google Scholar] [CrossRef] [PubMed]
- Dieni, S.; Rees, S. BDNF and TrkB protein expression is altered in the fetal hippocampus but not cerebellum after chronic prenatal compromise. Exp. Neurol. 2005, 192, 265–273. [Google Scholar] [CrossRef] [PubMed]
- Somm, E.; Larvaron, P.; van de Looij, Y.; Toulotte, A.; Chatagner, A.; Faure, M.; Métairon, S.; Mansourian, R.; Raymond, F.; Gruetter, R.; et al. Protective effects of maternal nutritional supplementation with lactoferrin on growth and brain metabolism. Pediatr. Res. 2013, 75, 51–61. [Google Scholar] [CrossRef] [PubMed]
- Nishigori, H.; Mazzuca, D.M.; Nygard, K.L.; Han, V.K.; Richardson, B.S. BDNF and TrkB in the Preterm and Near-term Ovine Fetal Brain and the Effect of Intermittent Umbilical Cord Occlusion. Reprod. Sci. 2008, 15, 895–905. [Google Scholar] [CrossRef]
- Fleiss, B.; Van Steenwinckel, J.; Bokobza, C.; Shearer, I.K.; Ross-Munro, E.; Gressens, P. Microglia-Mediated Neurodegeneration in Perinatal Brain Injuries. Biomolecules 2021, 11, 99. [Google Scholar] [CrossRef]
- Wixey, J.A.; Lee, K.M.; Miller, S.M.; Goasdoue, K.; Colditz, P.B.; Bjorkman, S.T.; Chand, K.K. Neuropathology in intrauterine growth restricted newborn piglets is associated with glial activation and proinflammatory status in the brain. J. Neuroinflammation 2019, 16, 5. [Google Scholar] [CrossRef]
- Novais, A.R.B.; Pham, H.; Van de Looij, Y.; Bernal, M.; Mairesse, J.; Zana-Taieb, E.; Colella, M.; Jarreau, P.-H.; Pansiot, J.; Dumont, F.; et al. Transcriptomic regulations in oligodendroglial and microglial cells related to brain damage following fetal growth restriction. Glia 2016, 64, 2306–2320. [Google Scholar] [CrossRef]
- Olivier, P.; Baud, O.; Bouslama, M.; Evrard, P.; Gressens, P.; Verney, C. Moderate growth restriction: Deleterious and protective effects on white matter damage. Neurobiol. Dis. 2007, 26, 253–263. [Google Scholar] [CrossRef]
- Padilla-Gomes, N.F.; Enríquez, G.; Acosta-Rojas, R.; Perapoch, J.; Hernandez-Andrade, E.; Gratacos, E. Prevalence of neonatal ultrasound brain lesions in premature infants with and without intrauterine growth restriction. Acta Paediatr. 2007, 96, 1582–1587. [Google Scholar] [CrossRef]
- Wang, W.; An, Q.; Zou, Y.; Dai, Y.; Meng, Q.; Zhang, Y. Lactoferrin alleviates the adverse effects of early-life inflammation on depression in adults by regulating the activation of microglia. Mol. Med. 2025, 31, 50. [Google Scholar] [CrossRef]
- Dredge, B.K.; Jensen, K.B. NeuN/Rbfox3 Nuclear and Cytoplasmic Isoforms Differentially Regulate Alternative Splicing and Nonsense-Mediated Decay of Rbfox2. PLoS ONE 2011, 6, e21585. [Google Scholar] [CrossRef]
- Juárez, A.M.G.; González, N.J.C.; Campos-Ordoñez, T.; Martínez, Y.G.; Gudiño-Cabrera, G. Neuronal splicing regulator RBFOX3 (NeuN) distribution and organization are modified in response to monosodium glutamate in rat brain at postnatal day 14. Acta Histochem. 2024, 126, 152207. [Google Scholar] [CrossRef]
- Miller, S.L.; Yawno, T.; Alers, N.O.; Castillo-Melendez, M.; Supramaniam, V.G.; Vanzyl, N.; Sabaretnam, T.; Loose, J.M.; Drummond, G.R.; Walker, D.W.; et al. Antenatal antioxidant treatment with melatonin to decrease newborn neurodevelopmental deficits and brain injury caused by fetal growth restriction. J. Pineal Res. 2014, 56, 283–294. [Google Scholar] [CrossRef]
- King, J.C., Jr.; Cummings, G.E.; Guo, N.; Trivedi, L.; Readmond, B.X.; Keane, V.; Feigelman, S.; de Waard, R. A double-blind, placebo-controlled, pilot study of bovine lactoferrin supplementation in bottle-fed infants. J. Pediatr. Gastroenterol. Nutr. 2007, 44, 245–251. [Google Scholar] [CrossRef]
- Soothill, P.W.; Nicolaides, K.H.; Campbell, S. Prenatal asphyxia, hyperlacticaemia, hypoglycaemia, and erythroblastosis in growth retarded fetuses. BMJ 1987, 294, 1051–1053. [Google Scholar] [CrossRef]

| AGA | FGR | AGA + Lacto | FGR + Lacto | ||
|---|---|---|---|---|---|
| n (M/F) | 8 (5/3) | 5 (3/2) | 6 (3/3) | 6 (2/4) | |
| Body weight, Kg | 3.74 ± 0.21 | 2.95 ± 0.24 | 3.43 ± 0.26 | 2.36 ± 0.32 | pGROWTH = 0.002 pLACTO = 0.101 pINT = 0.607 |
| Brain weight, g | 46.57 ± 0.76 | 46.10 ± 1.96 | 47.54 ± 2.31 | 41.55 ± 2.64 | pGROWTH = 0.110 pLACTO = 0.365 pINT = 0.168 |
| Brain–body weight, g/Kg | 12.68 ± 0.65 | 15.91 ± 1.01 | 14.15 ± 0.94 | 18.78 ± 1.80 | pGROWTH = 0.003 pLACTO = 0.072 pINT = 0.546 |
| Brain–liver weight, g/g | 0.50 ± 0.06 | 0.62 ± 0.06 | 0.50 ± 0.06 | 0.73 ± 0.12 | pGROWTH = 0.032 pLACTO = 0.471 pINT = 0.519 |
| 24 h | 4 Weeks | |||||
|---|---|---|---|---|---|---|
| AGA | FGR | FGR + Lacto | AGA | FGR | FGR + Lacto | |
| n (M/F) | 8 (3/5) | 9 (4/5) | 5 (2/3) | 12 (8/4) | 9 (5/4) | 4 (0/4) |
| Body weight, Kg | 5.03 ± 0.34 | 3.25 ± 0.35 ** | 3.22 ± 0.10 ** | 13.40 ± 0.38 | 11.06 ± 0.50 * | 10.15 ± 1.37 ** |
| Brain–body weight, g/Kg | 11.02 ± 0.86 | 16.52 ± 1.72 * | 15.20 ± 0.44 | 5.56 ± 0.16 | 6.51 ± 0.26 | 7.20 ± 1.11 * |
| Brain–liver weight, g/g | 0.380 ± 0.040 | 0.582 ± 0.061 * | 0.531 ± 0.037 | 0.258 ± 0.008 | 0.297 ± 0.019 | 0.348 ± 0.063 |
| Heart–body weight, g/Kg | 8.81 ± 0.40 | 8.76 ± 0.29 | 9.81 ± 0.83 | 6.91 ± 0.35 | 7.19 ± 0.45 | 6.24 ± 0.42 |
| Lung–body weight, g/Kg | 26.35 ± 1.50 | 23.63 ± 1.65 | 23.87 ± 2.90 | 20.92 ± 2.01 | 19.85 ± 2.05 | 17.93 ± 1.86 |
Disclaimer/Publisher’s Note: The statements, opinions and data contained in all publications are solely those of the individual author(s) and contributor(s) and not of MDPI and/or the editor(s). MDPI and/or the editor(s) disclaim responsibility for any injury to people or property resulting from any ideas, methods, instructions or products referred to in the content. |
© 2025 by the authors. Licensee MDPI, Basel, Switzerland. This article is an open access article distributed under the terms and conditions of the Creative Commons Attribution (CC BY) license (https://creativecommons.org/licenses/by/4.0/).
Share and Cite
Kang, D.; Dudink, I.; White, T.A.; Sutherland, A.E.; Yawno, T.; Pham, Y.; Huppi, P.S.; Sizonenko, S.V.; Miller, S.L.; Allison, B.J. Does Antenatal Lactoferrin Protect Hippocampal Development in Ovine Fetuses with Growth Restriction? Cells 2025, 14, 1951. https://doi.org/10.3390/cells14241951
Kang D, Dudink I, White TA, Sutherland AE, Yawno T, Pham Y, Huppi PS, Sizonenko SV, Miller SL, Allison BJ. Does Antenatal Lactoferrin Protect Hippocampal Development in Ovine Fetuses with Growth Restriction? Cells. 2025; 14(24):1951. https://doi.org/10.3390/cells14241951
Chicago/Turabian StyleKang, Dahyun, Ingrid Dudink, Tegan A. White, Amy E. Sutherland, Tamara Yawno, Yen Pham, Petra S. Huppi, Stéphane V. Sizonenko, Suzanne L. Miller, and Beth J. Allison. 2025. "Does Antenatal Lactoferrin Protect Hippocampal Development in Ovine Fetuses with Growth Restriction?" Cells 14, no. 24: 1951. https://doi.org/10.3390/cells14241951
APA StyleKang, D., Dudink, I., White, T. A., Sutherland, A. E., Yawno, T., Pham, Y., Huppi, P. S., Sizonenko, S. V., Miller, S. L., & Allison, B. J. (2025). Does Antenatal Lactoferrin Protect Hippocampal Development in Ovine Fetuses with Growth Restriction? Cells, 14(24), 1951. https://doi.org/10.3390/cells14241951

