ST32da, a Novel Salvia miltiorrhiza-Derived ATF3 Inducer, Alleviates Obesity-Related Diabetic Nephropathy in Mouse Models
Highlights
- ST32da enhances ATF3/HDAC2 recruitment to inhibit NF-κB–IL-6 signaling.
- ST32da mitigates podocyte injury and kidney lipotoxicity in diabetic mice.
- ST32da show potential for use in treating diabetic nephropathy.
Abstract
1. Introduction
2. Materials and Methods
2.1. Animal Studies and ST32da
2.2. Cell Culture
2.3. Histopathology
2.4. Transmission Electron Microscopy
2.5. Urine and Blood Biochemical Assays
2.6. Real-Time PCR
2.7. Immunoprecipitation
2.8. Western Blotting
2.9. Statistical Analyses
3. Results
3.1. Reduced ATF3 Expression in Human DN Datasets
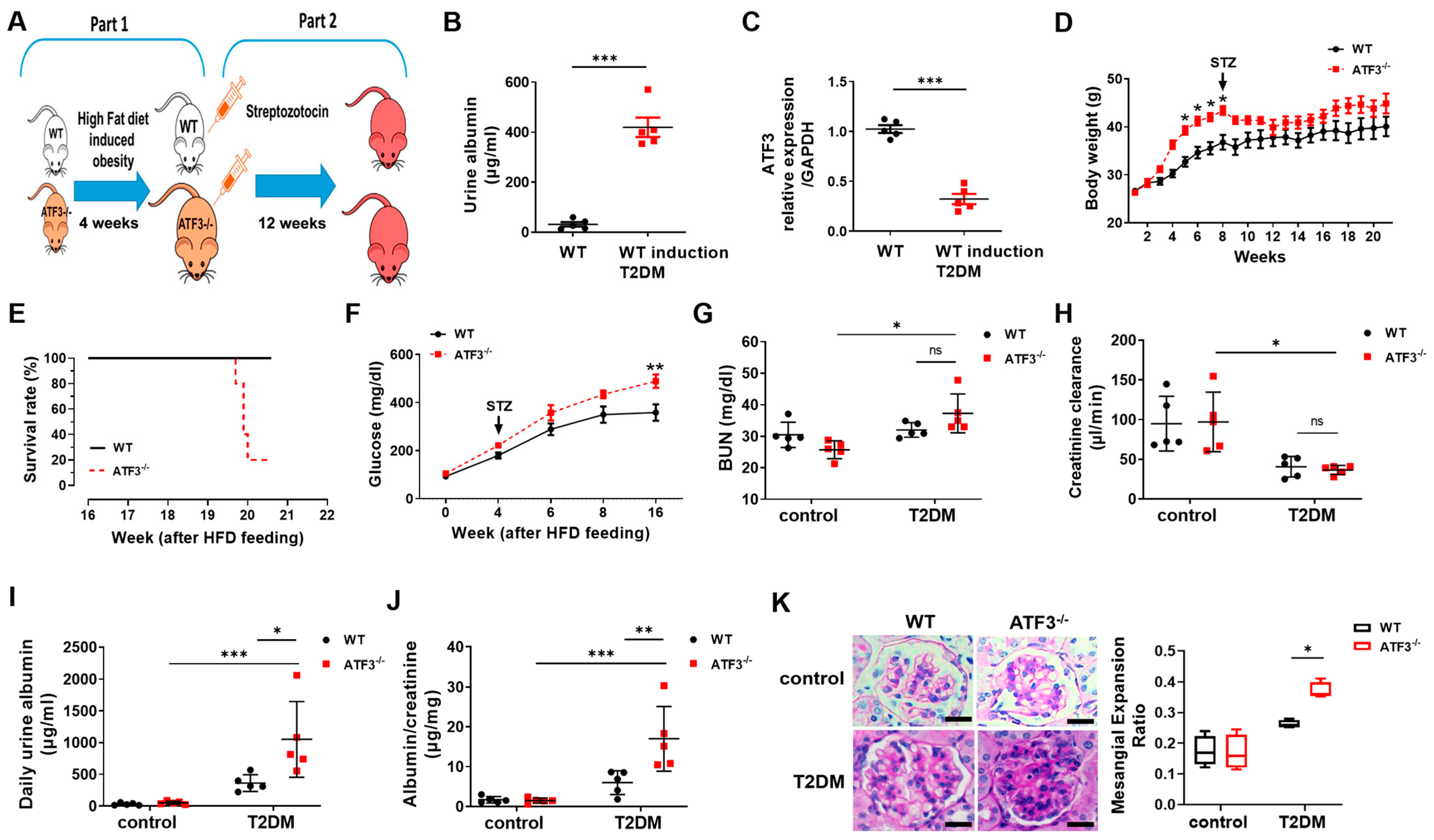
3.2. Loss of Atf3 in Mice Aggravated DN
3.3. Administration of ST32da, an Atf3 Inducer, Ameliorated Obesity-Induced DN in db/db Mice
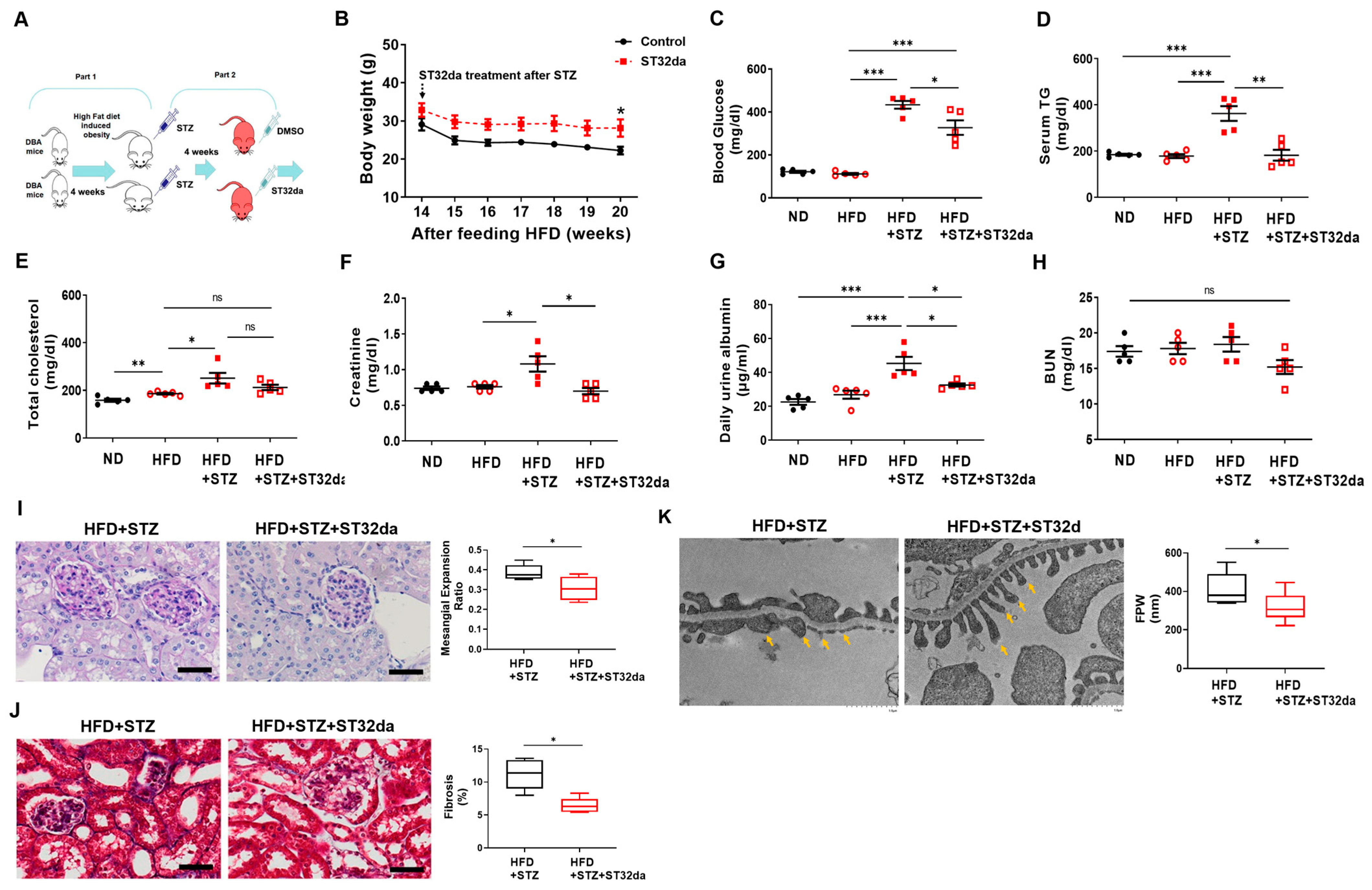
3.4. ST32da, Ameliorated Glomerular Structural Changes, Podocyte Loss, and Fibrosis in STZ-HFD Treated DBA/2 Mice
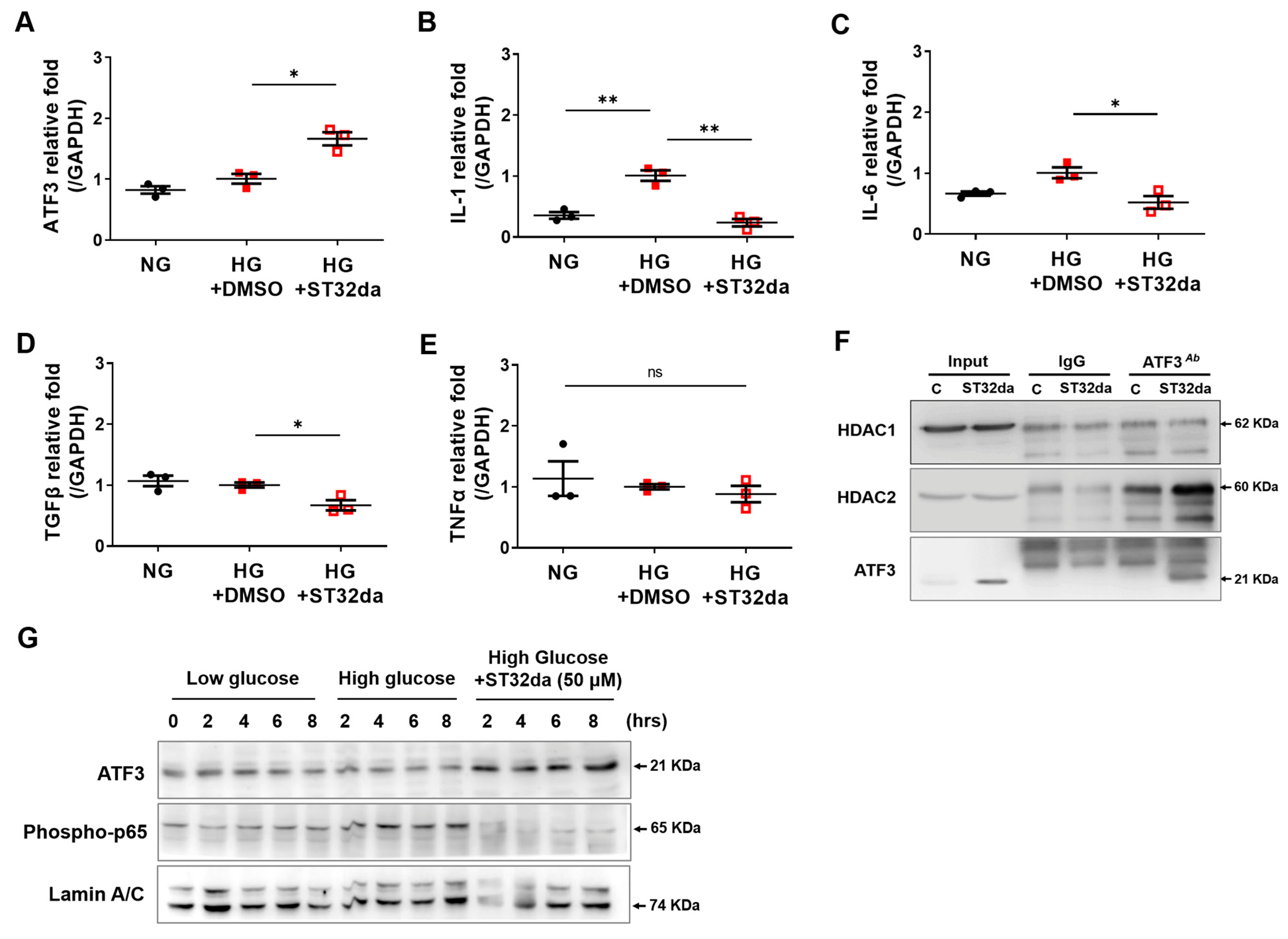
3.5. ST32da Attenuated High-Glucose–Induced Inflammatory Signaling via HDAC2-Associated Epigenetic Modulation in Rat Mesangial Cells
3.6. IL-6 Induced Apoptosis of Cultured Podocytes
4. Discussion
Supplementary Materials
Author Contributions
Funding
Institutional Review Board Statement
Data Availability Statement
Acknowledgments
Conflicts of Interest
Abbreviations
| ATF3 | Activating transcription factor 3 |
| BUN | Blood urea nitrogen |
| cDNA | Complementary DNA |
| db/db | Diabetes (leptin receptor–deficient) mouse strain |
| DN | Diabetic nephropathy |
| HFD | High-fat diet |
| HG | High glucose |
| HDAC1/2 | Histone deacetylase 1/2 |
| IL-1α | Interleukin-1 alpha |
| IL-6 | Interleukin-6 |
| i.p. | Intraperitoneal |
| MCP-5 | Mouse podocyte clone 5 |
| NF-κB | Nuclear factor kappa-light-chain-enhancer of activated B cells |
| NMR | Nuclear magnetic resonance |
| PAS | Periodic acid–Schiff |
| PCR/RT-qPCR | Polymerase chain reaction/Real-time quantitative PCR |
| PGC-1α | Peroxisome proliferator-activated receptor gamma coactivator-1 alpha |
| RARRES1 | Retinoic acid receptor responder protein 1 |
| RNA | Ribonucleic acid |
| RPMI | Roswell Park Memorial Institute medium |
| RT-qPCR | Real-time quantitative PCR |
| SEM | Standard error of the mean |
| SDS-PAGE | Sodium dodecyl sulfate polyacrylamide gel electrophoresis |
| STZ | Streptozotocin |
| T2DM | Type 2 diabetes mellitus |
| TEM | Transmission electron microscopy |
| TGF-β/TGF-β1 | Transforming growth factor beta/beta-1 |
| TNF-α | Tumor necrosis factor alpha |
| WT | Wild type |
References
- Samsu, N. Diabetic Nephropathy: Challenges in Pathogenesis, Diagnosis, and Treatment. BioMed Res. Int. 2021, 2021, 1497449. [Google Scholar] [CrossRef] [PubMed]
- Li, X.; Zhang, Y.; Xing, X.; Li, M.; Liu, Y.; Xu, A.; Zhang, J. Podocyte injury of diabetic nephropathy: Novel mechanism discovery and therapeutic prospects. Biomed. Pharmacother. 2023, 168, 115670. [Google Scholar] [CrossRef] [PubMed]
- Pagtalunan, M.E.; Miller, P.L.; Jumping-Eagle, S.; Nelson, R.G.; Myers, B.D.; Rennke, H.G.; Coplon, N.S.; Sun, L.; Meyer, T.W. Podocyte loss and progressive glomerular injury in type II diabetes. J. Clin. Investig. 1997, 99, 342–348. [Google Scholar] [CrossRef] [PubMed]
- Zhong, S.; Wang, N.; Zhang, C. Podocyte Death in Diabetic Kidney Disease: Potential Molecular Mechanisms and Therapeutic Targets. Int. J. Mol. Sci. 2024, 25, 9035. [Google Scholar] [CrossRef]
- Barutta, F.; Bellini, S.; Gruden, G. Mechanisms of podocyte injury and implications for diabetic nephropathy. Clin. Sci. 2022, 136, 493–520. [Google Scholar] [CrossRef]
- Gubernatorova, E.O.; Samsonov, M.Y.; Drutskaya, M.S.; Lebedeva, S.; Bukhanova, D.; Materenchuk, M.; Mutig, K. Targeting inerleukin-6 for renoprotection. Front. Immunol. 2024, 15, 1502299. [Google Scholar] [CrossRef]
- Zhang, L.; Xu, F.; Hou, L. IL-6 and diabetic kidney disease. Front. Immunol. 2024, 15, 1465625. [Google Scholar] [CrossRef]
- Jo, H.A.; Kim, J.Y.; Yang, S.H.; Han, S.S.; Joo, K.W.; Kim, Y.S.; Kim, D.K. The role of local IL6/JAK2/STAT3 signaling in high glucose-induced podocyte hypertrophy. Kidney Res. Clin. Pract. 2016, 35, 212–218. [Google Scholar] [CrossRef]
- Wu, R.; Liu, X.; Yin, J.; Wu, H.; Cai, X.; Wang, N.; Qian, Y.; Wang, F. IL-6 receptor blockade ameliorates diabetic nephropathy via inhibiting inflammasome in mice. Metabolism 2018, 83, 18–24. [Google Scholar] [CrossRef]
- Zhang, N.; Zheng, Q.; Wang, Y.; Lin, J.; Wang, H.; Liu, R.; Yan, M.; Chen, X.; Yang, J.; Chen, X. Renoprotective Effect of the Recombinant Anti-IL-6R Fusion Proteins by Inhibiting JAK2/STAT3 Signaling Pathway in Diabetic Nephropathy. Front. Pharmacol. 2021, 12, 681424. [Google Scholar] [CrossRef]
- Feng, Y.; Sun, Z.; Fu, J.; Zhong, F.; Zhang, W.; Wei, C.; Chen, A.; Liu, B.C.; He, J.C.; Lee, K. Podocyte-derived soluble RARRES1 drives kidney disease progression through direct podocyte and proximal tubular injury. Kidney Int. 2024, 106, 50–66. [Google Scholar] [CrossRef] [PubMed]
- Chen, A.; Feng, Y.; Lai, H.; Ju, W.; Li, Z.; Li, Y.; Wang, A.; Hong, Q.; Zhong, F.; Wei, C.; et al. Soluble RARRES1 induces podocyte apoptosis to promote glomerular disease progression. J. Clin. Investig. 2020, 130, 5523–5535. [Google Scholar] [CrossRef] [PubMed]
- Nagpal, S.; Patel, S.; Asano, A.T.; Johnson, A.T.; Duvic, M.; Chandraratna, R.A. Tazarotene-induced gene 1 (TIG1), a novel retinoic acid receptor-responsive gene in skin. J. Investig. Dermatol. 1996, 106, 269–274. [Google Scholar] [CrossRef] [PubMed]
- Nickavar, B.; Rezaee, J.; Nickavar, A. Effect-Directed Analysis for the Antioxidant Compound in Salvia verticillata. Iran. J. Pharm. Res. 2016, 15, 241–246. [Google Scholar]
- Shao, M.; Ye, C.; Bayliss, G.; Zhuang, S. New Insights into the Effects of Individual Chinese Herbal Medicines on Chronic Kidney Disease. Front. Pharmacol. 2021, 12, 774414. [Google Scholar] [CrossRef]
- Wu, L.C.; Lin, X.; Sun, H. Tanshinone IIA protects rabbits against LPS-induced disseminated intravascular coagulation (DIC). Acta Pharmacol. Sin. 2012, 33, 1254–1259. [Google Scholar] [CrossRef]
- Kim, E.J.; Jung, S.N.; Son, K.H.; Kim, S.R.; Ha, T.Y.; Park, M.G.; Jo, I.G.; Park, J.G.; Choe, W.; Kim, S.S.; et al. Antidiabetes and antiobesity effect of cryptotanshinone via activation of AMP-activated protein kinase. Mol. Pharmacol. 2007, 72, 62–72. [Google Scholar] [CrossRef]
- Shao, Y.X.; Xu, X.X.; Li, Y.Y.; Qi, X.M.; Wang, K.; Wu, Y.G.; Meng, X.M. Paeoniflorin inhibits high glucose-induced macrophage activation through TLR2-dependent signal pathways. J. Ethnopharmacol. 2016, 193, 377–386. [Google Scholar] [CrossRef]
- Zhang, L.; Han, L.; Wang, X.; Wei, Y.; Zheng, J.; Zhao, L.; Tong, X. Exploring the mechanisms underlying the therapeutic effect of Salvia miltiorrhiza in diabetic nephropathy using network pharmacology and molecular docking. Biosci. Rep. 2021, 41, BSR20203520. [Google Scholar] [CrossRef]
- Liu, X.Q.; Jiang, L.; Li, Y.Y.; Huang, Y.B.; Hu, X.R.; Zhu, W.; Wang, X.; Wu, Y.G.; Meng, X.M.; Qi, X.M. Wogonin protects glomerular podocytes by targeting Bcl-2-mediated autophagy and apoptosis in diabetic kidney disease. Acta Pharmacol. Sin. 2022, 43, 96–110. [Google Scholar] [CrossRef]
- Cheng, C.F.; Ku, H.C.; Cheng, J.J.; Chao, S.W.; Li, H.F.; Lai, P.F.; Chang, C.C.; Don, M.J.; Chen, H.H.; Lin, H. Adipocyte browning and resistance to obesity in mice is induced by expression of ATF3. Commun. Biol. 2019, 2, 389. [Google Scholar] [CrossRef] [PubMed]
- Li, H.F.; Cheng, C.F.; Liao, W.J.; Lin, H.; Yang, R.B. ATF3-mediated epigenetic regulation protects against acute kidney injury. J. Am. Soc. Nephrol. 2010, 21, 1003–1013. [Google Scholar] [CrossRef] [PubMed]
- Hartman, M.G.; Lu, D.; Kim, M.L.; Kociba, G.J.; Shukri, T.; Buteau, J.; Wang, X.; Frankel, W.L.; Guttridge, D.; Prentki, M.; et al. Role for activating transcription factor 3 in stress-induced beta-cell apoptosis. Mol. Cell. Biol. 2004, 24, 5721–5732. [Google Scholar] [CrossRef] [PubMed]
- Wang, X.; Nakagawa-Goto, K.; Bastow, K.F.; Don, M.J.; Lin, Y.L.; Wu, T.S.; Lee, K.H. Antitumor agents. 254. Synthesis and biological evaluation of novel neo-tanshinlactone analogues as potent anti-breast cancer agents. J. Med. Chem. 2006, 49, 5631–5634. [Google Scholar] [CrossRef]
- Keir, L.S.; Firth, R.; May, C.; Ni, L.; Welsh, G.I.; Saleem, M.A. Generating conditionally immortalised podocyte cell lines from wild-type mice. Nephron 2015, 129, 128–136. [Google Scholar] [CrossRef]
- Srivastava, T.; Joshi, T.; Heruth, D.P.; Rezaiekhaligh, M.H.; Garola, R.E.; Zhou, J.; Boinpelly, V.C.; Ali, M.F.; Alon, U.S.; Sharma, M.; et al. A mouse model of prenatal exposure to Interleukin-6 to study the developmental origin of health and disease. Sci. Rep. 2021, 11, 13260. [Google Scholar] [CrossRef]
- Cheng, C.F.; Lin, H. Acute kidney injury and the potential for ATF3-regulated epigenetic therapy. Toxicol. Mech. Methods 2011, 21, 362–366. [Google Scholar] [CrossRef]
- Zhang, H.; Liang, S.; Du, Y.; Li, R.; He, C.; Wang, W.; Liu, S.; Ye, Z.; Liang, X.; Shi, W.; et al. Inducible ATF3-NFAT axis aggravates podocyte injury. J. Mol. Med. 2018, 96, 53–64. [Google Scholar] [CrossRef]
- Wu, S.; Hsu, L.A.; Cheng, C.F.; Teng, M.S.; Chou, H.H.; Lin, H.; Chang, P.Y.; Ko, Y.L. Effect of obesity on the association between ATF3 gene haplotypes and C-reactive protein level in Taiwanese. Clin. Chim. Acta 2011, 412, 1026–1031. [Google Scholar] [CrossRef]
- Chen, Y.; Dabbas, W.; Gangemi, A.; Benedetti, E.; Lash, J.; Finn, P.W.; Perkins, D.L. Obesity Management and Chronic Kidney Disease. Semin. Nephrol. 2021, 41, 392–402. [Google Scholar] [CrossRef]
- Azushima, K.; Gurley, S.B.; Coffman, T.M. Modelling diabetic nephropathy in mice. Nat. Rev. Nephrol. 2018, 14, 48–56. [Google Scholar] [CrossRef]
- Ostergaard, M.V.; Pinto, V.; Stevenson, K.; Worm, J.; Fink, L.N.; Coward, R.J. DBA2J db/db mice are susceptible to early albuminuria and glomerulosclerosis that correlate with systemic insulin resistance. Am. J. Physiol. Ren. Physiol. 2017, 312, F312–F321. [Google Scholar] [CrossRef]
- Jefferson, J.A.; Shankland, S.J.; Pichler, R.H. Proteinuria in diabetic kidney disease: A mechanistic viewpoint. Kidney Int. 2008, 74, 22–36. [Google Scholar] [CrossRef]
- Han, S.W.; Tilea, A.; Gillespie, B.W.; Finkelstein, F.O.; Kiser, M.A.; Eisele, G.; Kotanko, P.; Levin, N.; Saran, R. Serum sodium levels and patient outcomes in an ambulatory clinic-based chronic kidney disease cohort. Am. J. Nephrol. 2015, 41, 200–209. [Google Scholar] [CrossRef]
- Kreiner, F.F.; Kraaijenhof, J.M.; von Herrath, M.; Hovingh, G.K.K.; von Scholten, B.J. Interleukin 6 in diabetes, chronic kidney disease, and cardiovascular disease: Mechanisms and therapeutic perspectives. Expert Rev. Clin. Immunol. 2022, 18, 377–389. [Google Scholar] [CrossRef]
- Jung, I.; Kim, H.; Moon, S.; Lee, H.; Kim, B. Overview of Salvia miltiorrhiza as a Potential Therapeutic Agent for Various Diseases: An Update on Efficacy and Mechanisms of Action. Antioxidants 2020, 9, 857. [Google Scholar] [CrossRef] [PubMed]
- Yang, L.; Huang, X.; Wang, Z.; Guo, Z.; Ma, C.; Dong, L.; Luo, Y.; Hu, X.; Chen, F.; Li, D. Research progress on the pharmacological properties of active ingredients from Salvia miltiorrhiza: A review. Phytomedicine 2025, 148, 157272. [Google Scholar] [CrossRef] [PubMed]
- Wu, Y.L.; Lin, H.; Li, H.F.; Don, M.J.; King, P.C.; Chen, H.H. Salvia miltiorrhiza Extract and Individual Synthesized Component Derivatives Induce Activating-Transcription-Factor-3-Mediated Anti-Obesity Effects and Attenuate Obesity-Induced Metabolic Disorder by Suppressing C/EBPalpha in High-Fat-Induced Obese Mice. Cells 2022, 11, 1022. [Google Scholar] [CrossRef] [PubMed]
- Hti Lar Seng, N.S.; Lohana, P.; Chandra, S.; Jim, B. The Fatty Kidney and Beyond: A Silent Epidemic. Am. J. Med. 2023, 136, 965–974. [Google Scholar] [CrossRef]
- Ren, L.; Cui, H.; Wang, Y.; Ju, F.; Cai, Y.; Gang, X.; Wang, G. The role of lipotoxicity in kidney disease: From molecular mechanisms to therapeutic prospects. Biomed. Pharmacother. 2023, 161, 114465. [Google Scholar] [CrossRef]
- Castro, B.B.A.; Foresto-Neto, O.; Saraiva-Camara, N.O.; Sanders-Pinheiro, H. Renal lipotoxicity: Insights from experimental models. Clin. Exp. Pharmacol. Physiol. 2021, 48, 1579–1588. [Google Scholar] [CrossRef] [PubMed]
- Cao, X.; Wang, N.; Yang, M.; Zhang, C. Lipid Accumulation and Insulin Resistance: Bridging Metabolic Dysfunction-Associated Fatty Liver Disease and Chronic Kidney Disease. Int. J. Mol. Sci. 2025, 26, 6962. [Google Scholar] [CrossRef] [PubMed]
- Liu, G. Association between the metabolic score for insulin resistance (METS-IR) and arterial stiffness among health check-up population in Japan: A retrospective cross-sectional study. Front. Endocrinol. 2023, 14, 1308719. [Google Scholar] [CrossRef] [PubMed]
- Chambers, J.M.; Wingert, R.A. PGC-1alpha in Disease: Recent Renal Insights into a Versatile Metabolic Regulator. Cells 2020, 9, 2234. [Google Scholar] [CrossRef]
- Pan, Y.; Liu, J.; Qi, F. Identification of key candidate genes and molecular pathways in white fat browning: An anti-obesity drug discovery based on computational biology. Hum. Genom. 2019, 13, 55. [Google Scholar] [CrossRef]
- Zhang, Y.; Cai, Y.; Zhang, H.; Zhang, J.; Zeng, Y.; Fan, C.; Zou, S.; Wu, C.; Fang, S.; Li, P.; et al. Brown adipose tissue transplantation ameliorates diabetic nephropathy through the miR-30b pathway by targeting Runx1. Metabolism 2021, 125, 154916. [Google Scholar] [CrossRef]
- Cai, Y.Y.; Zhang, H.B.; Fan, C.X.; Zeng, Y.M.; Zou, S.Z.; Wu, C.Y.; Wang, L.; Fang, S.; Li, P.; Xue, Y.M.; et al. Renoprotective effects of brown adipose tissue activation in diabetic mice. J. Diabetes 2019, 11, 958–970. [Google Scholar] [CrossRef]
- Rohm, T.V.; Meier, D.T.; Olefsky, J.M.; Donath, M.Y. Inflammation in obesity, diabetes, and related disorders. Immunity 2022, 55, 31–55. [Google Scholar] [CrossRef]
- Rayego-Mateos, S.; Morgado-Pascual, J.L.; Opazo-Rios, L.; Guerrero-Hue, M.; Garcia-Caballero, C.; Vazquez-Carballo, C.; Mas, S.; Sanz, A.B.; Herencia, C.; Mezzano, S.; et al. Pathogenic Pathways and Therapeutic Approaches Targeting Inflammation in Diabetic Nephropathy. Int. J. Mol. Sci. 2020, 21, 3798. [Google Scholar] [CrossRef]
- Chen, H.H.; Lai, P.F.; Lan, Y.F.; Cheng, C.F.; Zhong, W.B.; Lin, Y.F.; Chen, T.W.; Lin, H. Exosomal ATF3 RNA attenuates pro-inflammatory gene MCP-1 transcription in renal ischemia-reperfusion. J. Cell. Physiol. 2014, 229, 1202–1211. [Google Scholar] [CrossRef]
- Xu, K.; Zhou, Y.; Qiu, W.; Liu, X.; Xia, M.; Liu, L.; Liu, X.; Zhao, D.; Wang, Y. Activating transcription factor 3 (ATF3) promotes sublytic C5b-9-induced glomerular mesangial cells apoptosis through up-regulation of Gadd45alpha and KLF6 gene expression. Immunobiology 2011, 216, 871–881. [Google Scholar] [CrossRef] [PubMed]
- Liu, M.; Zhang, L.; Wang, Y.; Hu, W.; Wang, C.; Wen, Z. Mesangial cell: A hub in lupus nephritis. Front. Immunol. 2022, 13, 1063497. [Google Scholar] [CrossRef] [PubMed]
- Tanaka, H.; Imaizumi, T. Inflammatory chemokine expression via Toll-like receptor 3 signaling in normal human mesangial cells. Clin. Dev. Immunol. 2013, 2013, 984708. [Google Scholar] [CrossRef] [PubMed]
- Lee, H.S. Paracrine role for TGF-beta-induced CTGF and VEGF in mesangial matrix expansion in progressive glomerular disease. Histol. Histopathol. 2012, 27, 1131–1141. [Google Scholar] [CrossRef]
- Zhao, Q.; Luo, Y.F.; Tian, M.; Xiao, Y.L.; Cai, H.R.; Li, H. Activating transcription factor 3 involved in Pseudomonas aeruginosa PAO1-induced macrophage senescence. Mol. Immunol. 2021, 133, 122–127. [Google Scholar] [CrossRef]
- Gilchrist, M.; Thorsson, V.; Li, B.; Rust, A.G.; Korb, M.; Roach, J.C.; Kennedy, K.; Hai, T.; Bolouri, H.; Aderem, A. Systems biology approaches identify ATF3 as a negative regulator of Toll-like receptor 4. Nature 2006, 441, 173–178. [Google Scholar] [CrossRef]
- Kwon, J.W.; Kwon, H.K.; Shin, H.J.; Choi, Y.M.; Anwar, M.A.; Choi, S. Activating transcription factor 3 represses inflammatory responses by binding to the p65 subunit of NF-kappaB. Sci. Rep. 2015, 5, 14470. [Google Scholar] [CrossRef]
- Plaisance, V.; Rolland, L.; Gmyr, V.; Annicotte, J.S.; Kerr-Conte, J.; Pattou, F.; Abderrahmani, A. The class I histone deacetylase inhibitor MS-275 prevents pancreatic beta cell death induced by palmitate. J. Diabetes Res. 2014, 2014, 195739. [Google Scholar] [CrossRef]
- Li, K.; Zhang, Y.; Zhao, W.; Wang, R.; Li, Y.; Wei, L.; Wang, L.; Chen, X.; Chen, Z.; Liu, P.; et al. DPP8/9 inhibition attenuates the TGF-beta1-induced excessive deposition of extracellular matrix (ECM) in human mesangial cells via Smad and Akt signaling pathways. Toxicol. Lett. 2024, 395, 1–10. [Google Scholar] [CrossRef]
- Yu, P.; Meng, X.; Kan, R.; Wang, Z.; Yu, X. Association between metabolic scores for visceral fat and chronic kidney disease: A cross-sectional study. Front. Endocrinol. 2022, 13, 1052736. [Google Scholar] [CrossRef]
- Kang, P.; Sun, B.; Hao, J.; Wang, C.; Chen, X. Perirenal Fat and Chronic Kidney Disease: A Systematic Review and Meta-Analysis. Kidney Blood Press. Res. 2025, 50, 240–248. [Google Scholar] [CrossRef]







| Gene Name | Forward Primer 5′-3′ | Reverse Primer 5′-3′ |
|---|---|---|
| ATF3 | AgAgTgTgAATgCCgAACTg | ggATAAAAAggTTCCTCTCgTC |
| IL1α | AAAgCTgCTTCgTTAAATgACC | TgAgCACTCACAAAgAgCTgAg |
| IL6 | ATTgTATgAACAgCgATgATgC | AggTAgAAACggAACTCCAgAAg |
| TGFβ1 | CCTgAgTggCTgTCTTTTgA | CgTggAgTACATTATCTTTgCTg |
| TNFα | AgACCCTCACACTCAgATCA | gTCTTTgAgATCCATgCCATTg |
| GAPDH | CATTCTTCCACCTTTgAT | CTgTAgCCATATTCATTgT |
Disclaimer/Publisher’s Note: The statements, opinions and data contained in all publications are solely those of the individual author(s) and contributor(s) and not of MDPI and/or the editor(s). MDPI and/or the editor(s) disclaim responsibility for any injury to people or property resulting from any ideas, methods, instructions or products referred to in the content. |
© 2025 by the authors. Licensee MDPI, Basel, Switzerland. This article is an open access article distributed under the terms and conditions of the Creative Commons Attribution (CC BY) license (https://creativecommons.org/licenses/by/4.0/).
Share and Cite
Chen, H.-H.; Tseng, T.-L.; Li, H.-F.; Hsieh, Y.-T.; Tran, T.T.; Wu, Y.-L.; Lin, H. ST32da, a Novel Salvia miltiorrhiza-Derived ATF3 Inducer, Alleviates Obesity-Related Diabetic Nephropathy in Mouse Models. Cells 2025, 14, 1893. https://doi.org/10.3390/cells14231893
Chen H-H, Tseng T-L, Li H-F, Hsieh Y-T, Tran TT, Wu Y-L, Lin H. ST32da, a Novel Salvia miltiorrhiza-Derived ATF3 Inducer, Alleviates Obesity-Related Diabetic Nephropathy in Mouse Models. Cells. 2025; 14(23):1893. https://doi.org/10.3390/cells14231893
Chicago/Turabian StyleChen, Hsi-Hsien, Tzu-Ling Tseng, Hsiao-Fen Li, Ya-Ting Hsieh, Tu Tuan Tran, Yueh-Lin Wu, and Heng Lin. 2025. "ST32da, a Novel Salvia miltiorrhiza-Derived ATF3 Inducer, Alleviates Obesity-Related Diabetic Nephropathy in Mouse Models" Cells 14, no. 23: 1893. https://doi.org/10.3390/cells14231893
APA StyleChen, H.-H., Tseng, T.-L., Li, H.-F., Hsieh, Y.-T., Tran, T. T., Wu, Y.-L., & Lin, H. (2025). ST32da, a Novel Salvia miltiorrhiza-Derived ATF3 Inducer, Alleviates Obesity-Related Diabetic Nephropathy in Mouse Models. Cells, 14(23), 1893. https://doi.org/10.3390/cells14231893

